Introduktion og formål

Formålet med dette dokument er at arkitektur og afhængigheder for NAP SDKer.

Overordnet struktur

Den basale logik ligger i nap-typescript-sdk, hvorfor denne implementeres i både nap-angular-sdk og nap-react-sdk.

Nap-typescript-sdk

Initialisering af Konteksdelingsbro

 Nap-typescript-sdk sørger for at hente den bridge, som et anvendersystem (et vilkårligt lægepraksis system) har injected på global scope som illustreret i komponent diagrammet nedenfor:

Denne bridge bliver af nap-typescript-sdk brugt til at lave toHost og fromHost message streams for indkommende og udgående beskeder samt subscriptions.

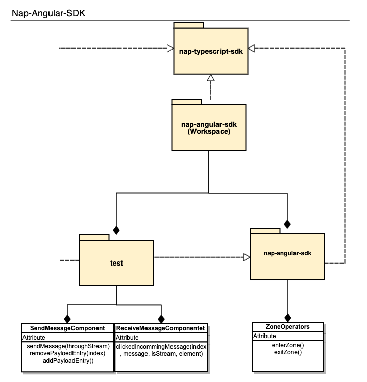
Nap-angular-sdk

Skal udstille en service som sørger for, at de asynkrone operationer i nap-typescript-sdk bliver kørt i NgZone, som er Angulars change detection zone for asynkrone værdier. Således sker initialisering af kontektsbroen som en singleton vha. Angular dependency injection og DOM vil blive opdateret hvis observables emitter nye værdier.


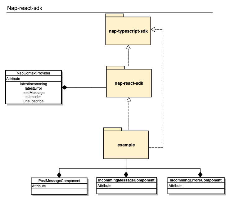
Nap-react-sdk

Skal udstille en context provider følgende Reacts context pattern således at initialiasering af kontekstbroen sker som en singleton og Context provideren kan håndtere state.