Formål

Denne side beskriver omfang af den automatiserede regressionstest for FGVHR komponenten.

Testgenstand

FGVHR testen dækker borger, administrativ og sundhedsfaglig indgange til FGVHR servicen. Derudover tester den også logning i MinLog


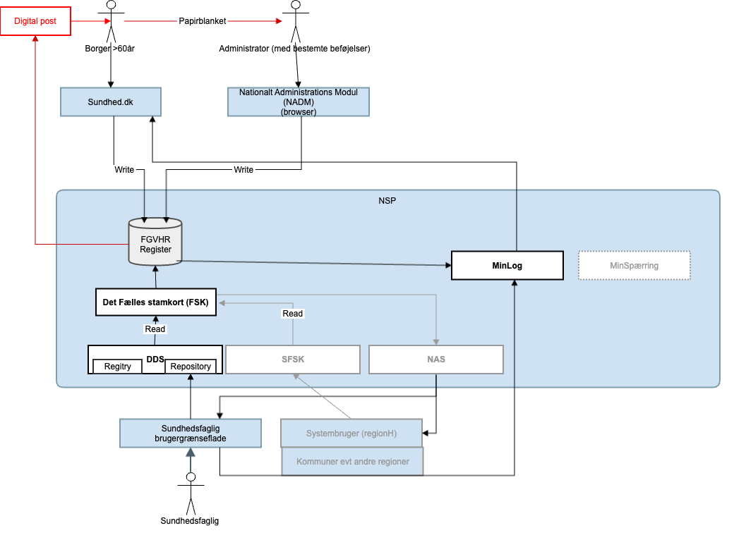
På følgende billede over regressionstesten er der udarbejdet testcases på baggrund af de sorte bokse, tekst og pile. De grå bokse indikere at det kan være at der skal laves testcases til disse på sigt. Den røde boks indikere at det ikke er medtaget i regressionstesten. 


FGVHR


Testomfang

Regressionstesten omfatter på nuværende tidspunkt et udkast til de test der er inkluderet i regressionstesten, da FGVHR ikke er på test miljøet endnu. OPDATERES

Regressionstesten er opbygget således at der er udarbejdet testcases til hver brugerhistorie, brugerhistorierne kan findes her: FGVHR - Brugerhistorier


Test opbygning


Testdesignteknikker (TDT)

Der testes i forhold til status af FGVHR (aktiv/draft ). I regressionstesten er der testcases der tester både før efter en aktivering af FGVHR. Dertil testes output i MinLog også. 

Der mangler stadig afklaring på den administratives rolle, derfor er der nogle testcases der har spørgsmålstegn i deres overskrift. 




Der er beskrevet følgende testcases til automatisk test af FGVHR 

Key Summary T Reporter P Status Resolution
Loading...
Refresh