Page History
...
| Multiexcerpt | ||
|---|---|---|
| ||
Datasamlingen understøtter Det Danske Vaccinationsregister service (DDV) med vaccinestamdata. |
| Multiexcerpt | ||
|---|---|---|
| ||
Indeholder data for vacciner, vaccinationsforløb, sygdomme og relaterede lægemidler. Registerets data er ikke personfølsomme, og der er ingen behandlingsoplysninger for personer. |
...
| Multiexcerpt | ||
|---|---|---|
| ||
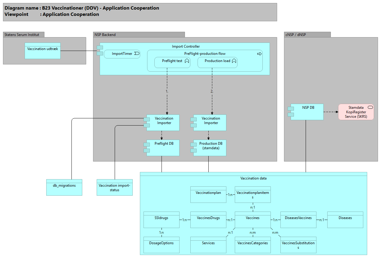
Applikationsbeskrivelse
Generisk parameterstyret import controller, der kalder den dedikerede importer for det aktuelle dataobjekt først mod preflight databasen og hvis det ikke fører til fejl, kaldes den samme dedikerede importer mod produktions databasen.
Indsamlingen af data implementeres i forhold til hvert enkelt kilderegister ved anvendelse af en registerspecifik Parser, men med anvendelse af en fælles Importer-komponent.
Importer-komponenten kører på NSP Backend platformen, og er ansvarlig for at indlæse dataset fra registerfiler, der placeres i en dedikeret mappe i filsystemet . Hvert register har sin egen dedikerede mappe som automatisk bliver oprettet af Importer-komponenten.
Importeren overvåger filsystemet og aktiverer de registerspecifikke parsere, når nye registerfiler er tilgængelige i filsystemet.
De respektive parsere (Importere) processerer registerfilerne og overfører registerdata til den lokale database. Parsningen kan i princippet bestå af en direkte dataoverførsel fra fil til database, men indeholder i de fleste tilfælde forretningslogik, f.eks. transformationer af data og denormaliseringer.
Stamdatatabellerne registreres i NSP’ens replikeringsmekanisme, og de parsede registerdata replikeres derfor automatisk ud til de enkelte NSP instanser, hvorfra de kan tilgås gennem de udstillede stamdataservices.
...
Register properties:
Entitetsbeskrivelser
...






