Page History
...
Formålet med dette dokument er at give en detaljeret beskrivelse af de konkrete services, der udbydes af STS i forbindelse med anvendelsesområdet Medarbejdromvekslinger Medarbejderomvekslinger.
Læsevejledning
Dokumentet henvender sig primært til udviklere, der skal i gang med at anvende de konkrete medarbejdervekslingssnitflader medarbejderomvekslingssnitflader udbudt af STS.
Dokumentet bygger i høj grad på den overordnede STS - Guide til anvendere, som giver et overblik over STS og levere i denne sammenhæng et mere dybdegående teknisk beskrivelse af de services i STS, der ligger i anvendelsesområdet medarbejderomvekslinger.
...
Som beskrevet i STS - Guide til anvendere, så findes der i STS følgende services indenfor anvendelsesområdet medarbejderomvekslinger:
| Medarbejderomveksling | |
|---|---|
| /sts/services/Sosi2OIOSaml | |
Omveksler SOSI Idkort til OIO Saml sikkerhedsbillet rettet mod et specifikt audience, f.eks. sundhed.dk. |
| /sts/services/OIOSaml2Sosi |
Omveksler OIO Saml sikkerhedsbillet til SOSI Idkort. Bemærk, at den OIO Saml sikkerhedsbillet, der veksles, skal være signeret af troværdig |
tredjepart (NemLogin). Tokenprofilen for denne snitflade er OIOSAML 2.0. |
| /sts/services/BST2SOSI |
Omveksler OIO Saml bootstrap-token |
til SOSI Idkort. Typen af bootstrap-token kan enten være OIO3, OIOH3 eller OIOH2. Bemærk, at bootstrap token skal være signeret af troværdig tredjepart: Lokal IdP, SEB |
IdP Bemærk, at en NSIS godkendt lokal IdP udsteder bootstrap-tokens af typen OIOH3, SEB IdP udsteder bootstrap-tokens af typen OIOH2 og NemLog-in STS (kommer til at) udstede bootstrap-tokens af typen OIO3 |
Fælles for alle snitflader er, at STS validerer signaturen på indkommende forespørgsler. Det tjekkes, at forespørgslen er signeret med et gyldigt (ikke udløbet, ikke spærret) certifikat. Derudover tjekkes det, at sikkerhedsbilletter, sikkerhedsbilletten, der er en del af forespørgslen ligeledes er signeret med et gyldigt (ikke udløbet, ikke spærret) certifikat.
Valideringer i forbindelse med veksling fra SOSI Idkort til OIO SAML
...
Gyldige requests vil resultere i udstedelse af en OIO SAML sikkerhedsbillet signeret af STS og rettet mod den angivne webapplikation. Billetten krypteres til den angivne webapplikation. Oplysningerne i denne sikkerhedsbillet er baseret på oplysningerne i SOSI Idkortet, samt suppleret med information fra STSens konfiguration for det givne audience.
En del af denne audience-konfiguration er:
...
Billetomvekslingen kan således anvendes af alle med adgang til NSP. Men kan kun veksle til en assertion som giver adgang til et system kendt og konfigureret i STS.
...
Claims og valideringer i forbindelse med veksling fra OIO SAML sikkerhedsbillet/bootstrap token til SOSI Idkort
Der er følgende krav til requests til denne omvesklingsservice:
- Medarbejderens CPR-nummer skal enten være angivet i forespørgslen som et claim eller kunne bestemmes ud fra certifikatetOIOSAML tokenet.
- Hvis CPR nummeret er medsendt claimet i requestet, så vil STS validere dette enten udfra RID i certifikatet vha OCES RID-CPR valideringsservicen eller udfra medarbejder uuid vha UUID2CPR servicen.
UUID2CPR servicen.
- Hvis CPR nummeret er medsendt claimet i requestet, så vil STS validere dette enten udfra RID i certifikatet vha OCES RID-CPR valideringsservicen eller udfra medarbejder uuid vha UUID2CPR servicen.
- Hvis der ønskes en specifik autorisation eller national rolle skal disse være claimet i forespørgslen:
- Autorisationsnummeret
- skal enten være
- claimet i forespørgslen eller kunne bestemmes entydigt (ud fra CPR-nummer og autorisationsregister/SEB-register/indlejret role liste).
- Uddannelseskoden kan angives ifm OIOSaml2Sosi billetomveksling men ikke ved brug af BST2SOSI, her udelades den af Autorisationsnummeret
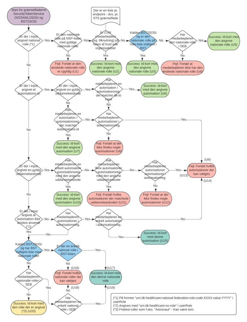
- National rolle skal være angivet i requested, og kan verificeres af flere autoriteter. Se nedstående figur for hvordan verifikation udføres på et overordnet niveau.
- Det er ikke tilladt at claime både et Autorisationsnummer og en National rolle i samme omveksling.
- It-system-navn skal være angivet claimet i forespørgslen da dette ikke indgår i et OIO SAML (NemLogin eller bootstrap) token.
- Herudover kan man vælge at medsende brugerens fornavn/efternavn i forespørgslenclaims, idet fornavnet ikke kan bestemmes ud fra en OIO SAML sikkerhedsbillet.
...
Claims i forhold til autorisationsnummer og uddannelseskode samt national rolle håndteres vha algoritmen vist nedenfor:
...
| Gliffy Diagram | ||||||||
|---|---|---|---|---|---|---|---|---|
|
Service Endpoints
Afhængig af miljø udstilles tjenesten på:
...
I det følgende gives eksempler på de to typer af requests:
Veksling fra
...
OIO SAML
...
Veksling fra OIO SAML sikkerhedsbillet til SOSI Idkort
Bruger OIOSAML 2.0 token profil.
Selve requestet til STS ser således ud:
| Code Block | ||||||
|---|---|---|---|---|---|---|
| ||||||
<?xml version="1.0" encoding="UTF-8"?>
<soapenv:Envelope xmlns:soapenv="http://schemas.xmlsoap.org/soap/envelope/" xmlns:ds="http://www.w3.org/2000/09/xmldsig#" xmlns:saml="urn:oasis:names:tc:SAML:2.0:assertion" xmlns:wsa="http://www.w3.org/2005/08/addressing" xmlns:wsp="http://schemas.xmlsoap.org/ws/2004/09/policy" xmlns:wsse="http://docs.oasis-open.org/wss/2004/01/oasis-200401-wss-wssecurity-secext-1.0.xsd" xmlns:wst="http://docs.oasis-open.org/ws-sx/ws-trust/200512" xmlns:wst14="http://docs.oasis-open.org/ws-sx/ws-trust/200802" xmlns:wsu="http://docs.oasis-open.org/wss/2004/01/oasis-200401-wss-wssecurity-utility-1.0.xsd">
<soapenv:Header>
<wsse:Security mustUnderstand="1" wsu:Id="security">
<wsu:Timestamp wsu:Id="ts">
<wsu:Created>2020-12-04T13:34:53Z</wsu:Created>
</wsu:Timestamp>
<ds:Signature>
<ds:SignedInfo>
<ds:CanonicalizationMethod Algorithm="http://www.w3.org/2001/10/xml-exc-c14n#"/>
<ds:SignatureMethod Algorithm="http://www.w3.org/2000/09/xmldsig#rsa-sha1"/>
<ds:Reference URI="#body">
<ds:Transforms>
<ds:Transform Algorithm="http://www.w3.org/2001/10/xml-exc-c14n#"/>
</ds:Transforms>
<ds:DigestMethod Algorithm="http://www.w3.org/2000/09/xmldsig#sha1"/>
<ds:DigestValue>CmI9nsLcR3tIH331Qpwnh5Q0tZA=</ds:DigestValue>
</ds:Reference>
<ds:Reference URI="#ts">
<ds:Transforms>
<ds:Transform Algorithm="http://www.w3.org/2001/10/xml-exc-c14n#"/>
</ds:Transforms>
<ds:DigestMethod Algorithm="http://www.w3.org/2000/09/xmldsig#sha1"/>
<ds:DigestValue>ulJY+wzEYEvxHWhqK3/whW6Mnmw=</ds:DigestValue>
</ds:Reference>
<ds:Reference URI="#messageID">
<ds:Transforms>
<ds:Transform Algorithm="http://www.w3.org/2001/10/xml-exc-c14n#"/>
</ds:Transforms>
<ds:DigestMethod Algorithm="http://www.w3.org/2000/09/xmldsig#sha1"/>
<ds:DigestValue>HcrDir5O5S/LidhZ/US8rAqyuhI=</ds:DigestValue>
</ds:Reference>
<ds:Reference URI="#action">
<ds:Transforms>
<ds:Transform Algorithm="http://www.w3.org/2001/10/xml-exc-c14n#"/>
</ds:Transforms>
<ds:DigestMethod Algorithm="http://www.w3.org/2000/09/xmldsig#sha1"/>
<ds:DigestValue>3cXAhlhZH22NiSh7AttxKxBap7Q=</ds:DigestValue>
</ds:Reference>
</ds:SignedInfo>
<ds:SignatureValue>CGpgSPnpOqWRqj4GhbMhchvcCXJO/Qox8DucwfIjoPmktENPUUOT1KL9vy9qDr/XeogUmRDFbUCSfGZGHuoAjkDzo3P7A1aoeZ5TG8+t4oTQgej0O0+ww+/djg81cAuHeCueTVPRgL0xyiVBNUR7uR15OWY7DzXYd3LvvKNyA3zyS4jLJA8y4Dkahb6JU1CWmOT7r79qhH8q7tbScv+dSJQdPHjbH1XW9ilD/fZiqNZBHA0Zcu+H5OPpvtgKKO52+ZNDuIJ8h9nm2IPglTSK1jyg6J9xQ5i3Iko7rVUOTQe6r3PfnPh/GIdcN8d4ZMjUo7JXmZCaKtKa2yuaRPqRIA==</ds:SignatureValue>
<ds:KeyInfo>
<ds:X509Data>
<ds:X509Certificate>MIIGJjCCBQ6gAwIBAgIEW607GjANBgkqhkiG9w0BAQsFADBIMQswCQYDVQQGEwJESzESMBAGA1UECgwJVFJVU1QyNDA4MSUwIwYDVQQDDBxUUlVTVDI0MDggU3lzdGVtdGVzdCBYWElJIENBMB4XDTE5MTIxNjE0MzE1NFoXDTIyMTIxNjE0MzEwN1owgZAxCzAJBgNVBAYTAkRLMScwJQYDVQQKDB5ORVRTIERBTklEIEEvUyAvLyBDVlI6MzA4MDg0NjAxWDAgBgNVBAUTGUNWUjozMDgwODQ2MC1GSUQ6OTQ3MzEzMTUwNAYDVQQDDC1UVSBHRU5FUkVMIEZPQ0VTIGd5bGRpZyAoZnVua3Rpb25zY2VydGlmaWthdCkwggEiMA0GCSqGSIb3DQEBAQUAA4IBDwAwggEKAoIBAQC1oIiZqfo6pai5XoKDBlrtsckoUrj2AxK9neEWWjB6HtzXeVou/AnA5R5xZL+3BpCoZHkoI9ncsh+dTNSeFgNkWkZXRIYK9RYAsxvpr3vTlvDtwfGxY9KLQJJrU/8N0EQbdfNncz6cDNBpoYQRv573nOZdwQKp3sAo+ONDw69ttghOlQekOpbeMwAjTwBRSEWPmqAbsCH+H5niU6TlUfWWJ3WXLeQD4m7AOFEWpYDtTl2ZpN/sEoaAEvnwMZpT6aqbegipIB++llsR8Hc8pd/JnChfwOQrx1gBPn7oSfGLYQS4R1ZPlsredAkWiWGvWnxtJ46AUVNZEzydcIaHkyCvAgMBAAGjggLNMIICyTAOBgNVHQ8BAf8EBAMCA7gwgZcGCCsGAQUFBwEBBIGKMIGHMDwGCCsGAQUFBzABhjBodHRwOi8vb2NzcC5zeXN0ZW10ZXN0MjIudHJ1c3QyNDA4LmNvbS9yZXNwb25kZXIwRwYIKwYBBQUHMAKGO2h0dHA6Ly9mLmFpYS5zeXN0ZW10ZXN0MjIudHJ1c3QyNDA4LmNvbS9zeXN0ZW10ZXN0MjItY2EuY2VyMIIBIAYDVR0gBIIBFzCCARMwggEPBg0rBgEEAYH0UQIEBgQDMIH9MC8GCCsGAQUFBwIBFiNodHRwOi8vd3d3LnRydXN0MjQwOC5jb20vcmVwb3NpdG9yeTCByQYIKwYBBQUHAgIwgbwwDBYFRGFuSUQwAwIBARqBq0RhbklEIHRlc3QgY2VydGlmaWthdGVyIGZyYSBkZW5uZSBDQSB1ZHN0ZWRlcyB1bmRlciBPSUQgMS4zLjYuMS40LjEuMzEzMTMuMi40LjYuNC4zLiBEYW5JRCB0ZXN0IGNlcnRpZmljYXRlcyBmcm9tIHRoaXMgQ0EgYXJlIGlzc3VlZCB1bmRlciBPSUQgMS4zLjYuMS40LjEuMzEzMTMuMi40LjYuNC4zLjCBrQYDVR0fBIGlMIGiMD2gO6A5hjdodHRwOi8vY3JsLnN5c3RlbXRlc3QyMi50cnVzdDI0MDguY29tL3N5c3RlbXRlc3QyMjEuY3JsMGGgX6BdpFswWTELMAkGA1UEBhMCREsxEjAQBgNVBAoMCVRSVVNUMjQwODElMCMGA1UEAwwcVFJVU1QyNDA4IFN5c3RlbXRlc3QgWFhJSSBDQTEPMA0GA1UEAwwGQ1JMMjE0MB8GA1UdIwQYMBaAFKuoAUQZsLNDmdr6fMzSABgD5zy/MB0GA1UdDgQWBBQBeqJr/Y3aBTNh08u88qjEhB6GETAJBgNVHRMEAjAAMA0GCSqGSIb3DQEBCwUAA4IBAQB7XyjSExCey9MOZxwR7RYjAfbOz/hLVNe1/Maw7Q7tLDVFwjmyZMbpxEAGlTFlo8y8yW5Dc6QQQejQ8+OCtbsJ2MmZfRf4HvezKIVwhZO2wUBbtUroiiatGiKE75GELjDkCI5iEo+aQFxzZ+saKWB6iyQkk9LqQs4+ut4HwUj2a3pXyXc7NfY+ivOxYYYOoPqvrhqEWTdjJv6A2mF6cdWKlZKBnvr8ndkVGQpHDHIUq9BcwGw6iVhaJcAoSl+i4kAjg3gNyWcr0UonyjwkQmaFMQJTkO95lDtn6XOLgXTwKS5X65cLhBDZqXPyNMaR+jGkQ6Ert5jceanwXzaKkLT5</ds:X509Certificate>
</ds:X509Data>
</ds:KeyInfo>
</ds:Signature>
</wsse:Security>
<wsa:Action wsu:Id="action">http://docs.oasis-open.org/ws-sx/ws-trust/200512/RST/Issue</wsa:Action>
<wsa:MessageID wsu:Id="messageID">urn:uuid:20d3cb77-a509-41bc-be6f-214f4453d2a8</wsa:MessageID>
</soapenv:Header>
<soapenv:Body wsu:Id="body">
<wst:RequestSecurityToken Context="urn:uuid:2f0ca258-1916-4c20-876f-5331a349e2fc">
<wst:TokenType>http://docs.oasis-open.org/wss/oasis-wss-saml-token-profile-1.1#SAMLV2.0</wst:TokenType>
<wst:RequestType>http://docs.oasis-open.org/ws-sx/ws-trust/200512/Issue</wst:RequestType>
<wst14:ActAs>
<saml:Assertion xmlns:xs="http://www.w3.org/2001/XMLSchema" xmlns:xsi="http://www.w3.org/2001/XMLSchema-instance" xmlns:ds="http://www.w3.org/2000/09/xmldsig#" xmlns:saml="urn:oasis:names:tc:SAML:2.0:assertion" ID="_84b6b907-4ae8-43d4-a922-28d04fa0d6c2" IssueInstant="2020-12-04T13:34:53Z" Version="2.0">
<saml:Issuer>STS tester/issuer</saml:Issuer>
<ds:Signature Id="OCESSignature">
<ds:SignedInfo>
<ds:CanonicalizationMethod Algorithm="http://www.w3.org/2001/10/xml-exc-c14n#"/>
<ds:SignatureMethod Algorithm="http://www.w3.org/2000/09/xmldsig#rsa-sha1"/>
<ds:Reference URI="#_84b6b907-4ae8-43d4-a922-28d04fa0d6c2">
<ds:Transforms>
<ds:Transform Algorithm="http://www.w3.org/2000/09/xmldsig#enveloped-signature"/>
<ds:Transform Algorithm="http://www.w3.org/2001/10/xml-exc-c14n#"/>
</ds:Transforms>
<ds:DigestMethod Algorithm="http://www.w3.org/2000/09/xmldsig#sha1"/>
<ds:DigestValue>ufSXPtPiVJWLlt9ENfAfYOsMENo=</ds:DigestValue>
</ds:Reference>
</ds:SignedInfo>
<ds:SignatureValue>cH8TvxJusVbIFoFMzHYzrzYeaGKVUDf57qpUo8agEmRipV5AmRX3UdP1N5cKP6Isl8TJAZ3txePEedpBkdVopjBo2cx8ZVJTXgO2sD6uxbdhGKmVEGPR0f69k8vNOz9sXubNWIN+Xxh2GOHpGp91AV0Nsq9wqxCQURo9lNcdsc20QwC9zPbxCoSw+WV92hV10z72PvSX5OS0SeM+kBl83DTtBEJWOhlUFv9060pUXh17pt3QCK2LoMCb/2Ly40ab4DtbzLURf6aHSUfVNsIiV0DNp4IXrXPS5GOFs+j5gnEeRU80j2iC+tijm2wU4iUZ7GANVddVCfGnFFOYkHKL4g==</ds:SignatureValue>
<ds:KeyInfo>
<ds:X509Data>
<ds:X509Certificate>MIIGNjCCBR6gAwIBAgIEWRzGcDANBgkqhkiG9w0BAQsFADBIMQswCQYDVQQGEwJESzESMBAGA1UECgwJVFJVU1QyNDA4MSUwIwYDVQQDDBxUUlVTVDI0MDggU3lzdGVtdGVzdCBYWElJIENBMB4XDTE4MDgyODE0MDc0NVoXDTIxMDgyODE0MDY0MVowgaExCzAJBgNVBAYTAkRLMS8wLQYDVQQKDCZTdGF0ZW5zIFNlcnVtIEluc3RpdHV0IC8vIENWUjo0NjgzNzQyODFhMCAGA1UEBRMZQ1ZSOjQ2ODM3NDI4LUZJRDo5MjQyMTMyNTA9BgNVBAMMNkZ1bmt0aW9uc3NpZ25hdHVyIHRpbCB0ZXN0bWlsasO4IChmdW5rdGlvbnNjZXJ0aWZpa2F0KTCCASIwDQYJKoZIhvcNAQEBBQADggEPADCCAQoCggEBAJb1udNsBCGOyfmRu5yiVWLvuLEPV7vMBiyG/LD67zWHBSODuRoQBNBvrGE5iyXHskqQ8PEzK+N+MWyhp7XKXjU76HGQzSgsXS1nmbDa0QjlomYWyUVgoNiOFRtmSO2GT+CCGD0UvcuzPkxCPCpFGbmOcCaspkH/0wsWIzOGWAFtLdp63dFwgrtkNPr8TK7JxihfGl98n/A/Ibpw19h0sg3cnxTrbeW2whTg2iuP0QgmkggzR/kD7MH5oe98V5rgFD3gvdspfAW9tWgsG9DFxOzPhU6RVPKpUKrHnlQEKaVrDlDLExUx424HSHRESS9/42q7jy1Mi7oL4aMuTG8MoC8CAwEAAaOCAswwggLIMA4GA1UdDwEB/wQEAwIDuDCBlwYIKwYBBQUHAQEEgYowgYcwPAYIKwYBBQUHMAGGMGh0dHA6Ly9vY3NwLnN5c3RlbXRlc3QyMi50cnVzdDI0MDguY29tL3Jlc3BvbmRlcjBHBggrBgEFBQcwAoY7aHR0cDovL2YuYWlhLnN5c3RlbXRlc3QyMi50cnVzdDI0MDguY29tL3N5c3RlbXRlc3QyMi1jYS5jZXIwggEgBgNVHSAEggEXMIIBEzCCAQ8GDSsGAQQBgfRRAgQGBAIwgf0wLwYIKwYBBQUHAgEWI2h0dHA6Ly93d3cudHJ1c3QyNDA4LmNvbS9yZXBvc2l0b3J5MIHJBggrBgEFBQcCAjCBvDAMFgVEYW5JRDADAgEBGoGrRGFuSUQgdGVzdCBjZXJ0aWZpa2F0ZXIgZnJhIGRlbm5lIENBIHVkc3RlZGVzIHVuZGVyIE9JRCAxLjMuNi4xLjQuMS4zMTMxMy4yLjQuNi40LjIuIERhbklEIHRlc3QgY2VydGlmaWNhdGVzIGZyb20gdGhpcyBDQSBhcmUgaXNzdWVkIHVuZGVyIE9JRCAxLjMuNi4xLjQuMS4zMTMxMy4yLjQuNi40LjIuMIGsBgNVHR8EgaQwgaEwPaA7oDmGN2h0dHA6Ly9jcmwuc3lzdGVtdGVzdDIyLnRydXN0MjQwOC5jb20vc3lzdGVtdGVzdDIyMS5jcmwwYKBeoFykWjBYMQswCQYDVQQGEwJESzESMBAGA1UECgwJVFJVU1QyNDA4MSUwIwYDVQQDDBxUUlVTVDI0MDggU3lzdGVtdGVzdCBYWElJIENBMQ4wDAYDVQQDDAVDUkw3NjAfBgNVHSMEGDAWgBSrqAFEGbCzQ5na+nzM0gAYA+c8vzAdBgNVHQ4EFgQUw8wwIBeDjIYO/cn7TpNmW8hXaVAwCQYDVR0TBAIwADANBgkqhkiG9w0BAQsFAAOCAQEAXTQ5jb2Bk+nzr81zocF/HS3gPGSmF85dfBjoPpohjT8+gN2BgOpKxCd5RAbuCLnRHuJNcrJ1Km3Fi9hXkIVMki80MoJwmtTR2lRUxk+hiv6Q6+MvK7Dr2JzzHn/ktqd76Ej7+PpJn62GTZY+X+jNUzRoPPoO3ycKZFTrpUzH7s3LidFvhuBNculEXXI3yX9a+KrFRcOZ+F31Q1yQ/g5gPhdI6bIyzIK2RrjNhpjx1jAqv8ufvPPJeShkzZ0OZOxG3fr4MGdP84/8HSRhgaZE5AK5nVq9vP9dM+awU8gw5M1pTioAjGHkd0zWlv/XO76fN3tpn02ttgDPVzgTHTmF2w==</ds:X509Certificate>
</ds:X509Data>
</ds:KeyInfo>
</ds:Signature>
<saml:Subject>
<saml:NameID Format="urn:oasis:names:tc:SAML:1.1:nameid-format:X509SubjectName">C=DK,O=NETS DANID A/S // CVR:30808460,CN=TU GENEREL MOCES M CPR gyldig,Serial=CVR:30808460-RID:42634739</saml:NameID>
<saml:SubjectConfirmation Method="urn:oasis:names:tc:SAML:2.0:cm:bearer">
<saml:SubjectConfirmationData NotOnOrAfter="2020-12-04T14:34:53Z" Recipient="STS tester/recipientUrl"/>
</saml:SubjectConfirmation>
</saml:Subject>
<saml:Conditions NotBefore="2020-12-04T12:34:53Z" NotOnOrAfter="2020-12-04T14:34:53Z">
<saml:AudienceRestriction>
<saml:Audience>STS tester/audience</saml:Audience>
</saml:AudienceRestriction>
</saml:Conditions>
<saml:AuthnStatement AuthnInstant="2020-12-04T12:34:53Z" SessionIndex="_84b6b907-4ae8-43d4-a922-28d04fa0d6c2">
<saml:AuthnContext>
<saml:AuthnContextClassRef>urn:oasis:names:tc:SAML:2.0:ac:classes:X509</saml:AuthnContextClassRef>
</saml:AuthnContext>
</saml:AuthnStatement>
<saml:AttributeStatement>
<saml:Attribute FriendlyName="surName" Name="urn:oid:2.5.4.4" NameFormat="urn:oasis:names:tc:SAML:2.0:attrname-format:basic">
<saml:AttributeValue xsi:type="xs:string">Testesen</saml:AttributeValue>
</saml:Attribute>
<saml:Attribute FriendlyName="CommonName" Name="urn:oid:2.5.4.3" NameFormat="urn:oasis:names:tc:SAML:2.0:attrname-format:basic">
<saml:AttributeValue xsi:type="xs:string">Test Testesen</saml:AttributeValue>
</saml:Attribute>
<saml:Attribute FriendlyName="email" Name="urn:oid:0.9.2342.19200300.100.1.3" NameFormat="urn:oasis:names:tc:SAML:2.0:attrname-format:basic">
<saml:AttributeValue xsi:type="xs:string">test.testesen@nsi.dk</saml:AttributeValue>
</saml:Attribute>
<saml:Attribute Name="dk:gov:saml:attribute:SpecVer" NameFormat="urn:oasis:names:tc:SAML:2.0:attrname-format:basic">
<saml:AttributeValue xsi:type="xs:string">DK-SAML-2.0</saml:AttributeValue>
</saml:Attribute>
<saml:Attribute Name="dk:gov:saml:attribute:AssuranceLevel" NameFormat="urn:oasis:names:tc:SAML:2.0:attrname-format:basic">
<saml:AttributeValue xsi:type="xs:string">3</saml:AttributeValue>
</saml:Attribute>
<saml:Attribute Name="dk:gov:saml:attribute:CvrNumberIdentifier" NameFormat="urn:oasis:names:tc:SAML:2.0:attrname-format:basic">
<saml:AttributeValue xsi:type="xs:string">30808460</saml:AttributeValue>
</saml:Attribute>
<saml:Attribute FriendlyName="organizationName" Name="urn:oid:2.5.4.10" NameFormat="urn:oasis:names:tc:SAML:2.0:attrname-format:basic">
<saml:AttributeValue xsi:type="xs:string">Statens Serum Institut</saml:AttributeValue>
</saml:Attribute>
<saml:Attribute Name="dk:gov:saml:attribute:CprNumberIdentifier" NameFormat="urn:oasis:names:tc:SAML:2.0:attrname-format:basic">
<saml:AttributeValue xsi:type="xs:string">1802602810</saml:AttributeValue>
</saml:Attribute>
<saml:Attribute Name="urn:oid:2.5.29.29" NameFormat="urn:oasis:names:tc:SAML:2.0:attrname-format:basic">
<saml:AttributeValue xsi:type="xs:string">C=DK,O=TRUST2408,CN=TRUST2408 Systemtest XXII CA</saml:AttributeValue>
</saml:Attribute>
<saml:Attribute FriendlyName="Uid" Name="urn:oid:0.9.2342.19200300.100.1.1" NameFormat="urn:oasis:names:tc:SAML:2.0:attrname-format:basic">
<saml:AttributeValue xsi:type="xs:string">CVR:30808460-RID:42634739</saml:AttributeValue>
</saml:Attribute>
<saml:Attribute Name="dk:gov:saml:attribute:RidNumberIdentifier" NameFormat="urn:oasis:names:tc:SAML:2.0:attrname-format:basic">
<saml:AttributeValue xsi:type="xs:string">42634739</saml:AttributeValue>
</saml:Attribute>
<saml:Attribute FriendlyName="serialNumber" Name="urn:oid:2.5.4.5" NameFormat="urn:oasis:names:tc:SAML:2.0:attrname-format:basic">
<saml:AttributeValue xsi:type="xs:string">5bad375e</saml:AttributeValue>
</saml:Attribute>
<saml:Attribute Name="dk:gov:saml:attribute:IsYouthCert" NameFormat="urn:oasis:names:tc:SAML:2.0:attrname-format:basic">
<saml:AttributeValue xsi:type="xs:string">false</saml:AttributeValue>
</saml:Attribute>
<saml:Attribute Name="urn:oid:1.3.6.1.4.1.1466.115.121.1.8" NameFormat="urn:oasis:names:tc:SAML:2.0:attrname-format:basic">
<saml:AttributeValue xsi:type="xs:string">MIIGFjCCBP6gAwIBAgIEW603XjANBgkqhkiG9w0BAQsFADBIMQswCQYDVQQGEwJESzESMBAGA1UECgwJVFJVU1QyNDA4MSUwIwYDVQQDDBxUUlVTVDI0MDggU3lzdGVtdGVzdCBYWElJIENBMB4XDTE5MTIxMzEzMTcwNVoXDTIyMTIxMzEzMTY1MlowgYAxCzAJBgNVBAYTAkRLMScwJQYDVQQKDB5ORVRTIERBTklEIEEvUyAvLyBDVlI6MzA4MDg0NjAxSDAgBgNVBAUTGUNWUjozMDgwODQ2MC1SSUQ6NDI2MzQ3MzkwJAYDVQQDDB1UVSBHRU5FUkVMIE1PQ0VTIE0gQ1BSIGd5bGRpZzCCASIwDQYJKoZIhvcNAQEBBQADggEPADCCAQoCggEBAK7yIdJgvaiDNjpeJ9JXqj3dM52hfsgMTVQnpWTStD1IkP4rCgKg+yWFS6XBYiXEXO8soJzAhA79caT96aTWY5nEZ+KgX5Iw63U2fFM/X3i3fk0WSWykrrOBsnFI1yp1E7kQiISP5qG4bdY8kNJkLkkJqH+Gd8/EHKg8Kxd0Hj7XO05hUr+EJx691cLgq6CaCUM4YSAEKmdPFbLStchZaGvp74s9UsY9HnFAJ05qYg8UvJfk274PCqKHfV0EcmWMW4AECLnSAiv07AbQfhABkp3kBEfgBrcQmy5Dn7mJ6QZ8H6Vad+gRlR7pBCeHreFj3rsojNrWoY6SJ8tNpztXrwsCAwEAAaOCAs0wggLJMA4GA1UdDwEB/wQEAwID+DCBlwYIKwYBBQUHAQEEgYowgYcwPAYIKwYBBQUHMAGGMGh0dHA6Ly9vY3NwLnN5c3RlbXRlc3QyMi50cnVzdDI0MDguY29tL3Jlc3BvbmRlcjBHBggrBgEFBQcwAoY7aHR0cDovL20uYWlhLnN5c3RlbXRlc3QyMi50cnVzdDI0MDguY29tL3N5c3RlbXRlc3QyMi1jYS5jZXIwggEgBgNVHSAEggEXMIIBEzCCAQ8GDSsGAQQBgfRRAgQGAgYwgf0wLwYIKwYBBQUHAgEWI2h0dHA6Ly93d3cudHJ1c3QyNDA4LmNvbS9yZXBvc2l0b3J5MIHJBggrBgEFBQcCAjCBvDAMFgVEYW5JRDADAgEBGoGrRGFuSUQgdGVzdCBjZXJ0aWZpa2F0ZXIgZnJhIGRlbm5lIENBIHVkc3RlZGVzIHVuZGVyIE9JRCAxLjMuNi4xLjQuMS4zMTMxMy4yLjQuNi4yLjYuIERhbklEIHRlc3QgY2VydGlmaWNhdGVzIGZyb20gdGhpcyBDQSBhcmUgaXNzdWVkIHVuZGVyIE9JRCAxLjMuNi4xLjQuMS4zMTMxMy4yLjQuNi4yLjYuMIGtBgNVHR8EgaUwgaIwPaA7oDmGN2h0dHA6Ly9jcmwuc3lzdGVtdGVzdDIyLnRydXN0MjQwOC5jb20vc3lzdGVtdGVzdDIyMS5jcmwwYaBfoF2kWzBZMQswCQYDVQQGEwJESzESMBAGA1UECgwJVFJVU1QyNDA4MSUwIwYDVQQDDBxUUlVTVDI0MDggU3lzdGVtdGVzdCBYWElJIENBMQ8wDQYDVQQDDAZDUkwyMTMwHwYDVR0jBBgwFoAUq6gBRBmws0OZ2vp8zNIAGAPnPL8wHQYDVR0OBBYEFKh4eb6AK8qIeIA2ZGrwcwV2d77mMAkGA1UdEwQCMAAwDQYJKoZIhvcNAQELBQADggEBAEDup4Q2JuK5gmfpZ0jBhkzj4HSqLYhxTedDjewu7+c7QSDdFo599CngwjXgF6CHcz0MmizGyHe08quWsNcPo3BtKC54thE8gytOGdugvvwUv6EWRxfGl6YJieht6K9Qod8j/s6T+YfR+i7H3G+kxcocgVa5nImbv3Th1WsGSd1tt/OijOpdLjMWkhk8w8qFby9ubCV+YK+8sszrz471upjSZyJbsh4Gk50h2tbyfmTHqUBFtguYrioI4k/dVSukbt68jk+sZVLqH4p7Ilp6hA5R+MBMYftCyGrIbJU4LaqEn/DEulBX86sUgQmeVCljW1TnzSO9uKQgnBZSlZLT6XE=</saml:AttributeValue>
</saml:Attribute>
</saml:AttributeStatement>
</saml:Assertion>
<saml:Assertion xmlns:xs="http://www.w3.org/2001/XMLSchema" xmlns:xsi="http://www.w3.org/2001/XMLSchema-instance" xmlns:ds="http://www.w3.org/2000/09/xmldsig#" xmlns:saml="urn:oasis:names:tc:SAML:2.0:assertion" ID="_f6d5e2dc-fabf-434d-b743-a708282844ff" IssueInstant="2020-12-04T13:34:53Z" Version="2.0">
<saml:Issuer>STS tester</saml:Issuer>
<saml:Subject>
<saml:NameID Format="urn:oasis:names:tc:SAML:1.1:nameid-format:X509SubjectName">C=DK,O=NETS DANID A/S // CVR:30808460,CN=TU GENEREL MOCES M CPR gyldig,Serial=CVR:30808460-RID:42634739</saml:NameID>
<saml:SubjectConfirmation Method="urn:oasis:names:tc:SAML:2.0:cm:sender-vouches"/>
</saml:Subject>
<saml:AttributeStatement>
<saml:Attribute Name="dk:healthcare:saml:attribute:UserEducationCode" NameFormat="urn:oasis:names:tc:SAML:2.0:attrname-format:basic">
<saml:AttributeValue xsi:type="xs:string">7170</saml:AttributeValue>
</saml:Attribute>
<saml:Attribute Name="dk:healthcare:saml:attribute:UserSurName" NameFormat="urn:oasis:names:tc:SAML:2.0:attrname-format:basic">
<saml:AttributeValue xsi:type="xs:string">Testesen</saml:AttributeValue>
</saml:Attribute>
<saml:Attribute Name="dk:healthcare:saml:attribute:ITSystemName" NameFormat="urn:oasis:names:tc:SAML:2.0:attrname-format:basic">
<saml:AttributeValue xsi:type="xs:string">STS tester</saml:AttributeValue>
</saml:Attribute>
<saml:Attribute Name="dk:healthcare:saml:attribute:UserGivenName" NameFormat="urn:oasis:names:tc:SAML:2.0:attrname-format:basic">
<saml:AttributeValue xsi:type="xs:string">Test</saml:AttributeValue>
</saml:Attribute>
</saml:AttributeStatement>
</saml:Assertion>
</wst14:ActAs>
<wsp:AppliesTo>
<wsa:EndpointReference>
<wsa:Address>http://sosi.dk</wsa:Address>
</wsa:EndpointReference>
</wsp:AppliesTo>
</wst:RequestSecurityToken>
</soapenv:Body>
</soapenv:Envelope> |
...
| Code Block | ||||||
|---|---|---|---|---|---|---|
| ||||||
<?xml version="1.0" encoding="UTF-8"?>
<soapenv:Envelope xmlns:soapenv="http://schemas.xmlsoap.org/soap/envelope/" xmlns:ds="http://www.w3.org/2000/09/xmldsig#" xmlns:saml="urn:oasis:names:tc:SAML:2.0:assertion" xmlns:wsa="http://www.w3.org/2005/08/addressing" xmlns:wsp="http://schemas.xmlsoap.org/ws/2004/09/policy" xmlns:wsse="http://docs.oasis-open.org/wss/2004/01/oasis-200401-wss-wssecurity-secext-1.0.xsd" xmlns:wst="http://docs.oasis-open.org/ws-sx/ws-trust/200512" xmlns:wsu="http://docs.oasis-open.org/wss/2004/01/oasis-200401-wss-wssecurity-utility-1.0.xsd">
<soapenv:Header>
<wsse:Security mustUnderstand="1" wsu:Id="security">
<wsu:Timestamp wsu:Id="ts">
<wsu:Created>2020-12-04T13:35:02Z</wsu:Created>
</wsu:Timestamp>
<ds:Signature>
<ds:SignedInfo>
<ds:CanonicalizationMethod Algorithm="http://www.w3.org/2001/10/xml-exc-c14n#"/>
<ds:SignatureMethod Algorithm="http://www.w3.org/2000/09/xmldsig#rsa-sha1"/>
<ds:Reference URI="#body">
<ds:Transforms>
<ds:Transform Algorithm="http://www.w3.org/2001/10/xml-exc-c14n#"/>
</ds:Transforms>
<ds:DigestMethod Algorithm="http://www.w3.org/2000/09/xmldsig#sha1"/>
<ds:DigestValue>C3ZxAnTYjBI6hkrznqHapBCfxtc=</ds:DigestValue>
</ds:Reference>
<ds:Reference URI="#ts">
<ds:Transforms>
<ds:Transform Algorithm="http://www.w3.org/2001/10/xml-exc-c14n#"/>
</ds:Transforms>
<ds:DigestMethod Algorithm="http://www.w3.org/2000/09/xmldsig#sha1"/>
<ds:DigestValue>aOnXKnwxBhHRCvFEqklkJqX1sYE=</ds:DigestValue>
</ds:Reference>
<ds:Reference URI="#messageID">
<ds:Transforms>
<ds:Transform Algorithm="http://www.w3.org/2001/10/xml-exc-c14n#"/>
</ds:Transforms>
<ds:DigestMethod Algorithm="http://www.w3.org/2000/09/xmldsig#sha1"/>
<ds:DigestValue>HWaea2VIk5szeWMz5pDbxRQ+xGg=</ds:DigestValue>
</ds:Reference>
<ds:Reference URI="#relatesTo">
<ds:Transforms>
<ds:Transform Algorithm="http://www.w3.org/2001/10/xml-exc-c14n#"/>
</ds:Transforms>
<ds:DigestMethod Algorithm="http://www.w3.org/2000/09/xmldsig#sha1"/>
<ds:DigestValue>E3jEzjOKeemlNmEX7GE2G1ASzUs=</ds:DigestValue>
</ds:Reference>
<ds:Reference URI="#action">
<ds:Transforms>
<ds:Transform Algorithm="http://www.w3.org/2001/10/xml-exc-c14n#"/>
</ds:Transforms>
<ds:DigestMethod Algorithm="http://www.w3.org/2000/09/xmldsig#sha1"/>
<ds:DigestValue>3cXAhlhZH22NiSh7AttxKxBap7Q=</ds:DigestValue>
</ds:Reference>
</ds:SignedInfo>
<ds:SignatureValue>EFCMxLkjikWyOMV8Opf+UgcX2FTTpGTpCHELo307dpqJGq7rFbvLrqf9yPFzZ0R29E2+BJhKUMPFtZ8YmlOaWICkZXEagou5OcN6uR5mLf99nihWkNYmwHRo5mVzDOzwacU7n/5x6+qD9iZI8VXpGtH8+ilmENjO+jKwux/SQUWqib5jGCLi91WvwJNhjJ1fQ4VUp6E5Dw6QtfzLZnlr0djXdgzHJIAQmWcaLtUBzDhUZnChrMTYwufFVQaflzJSIEp0vXP+FYvwyAj5VZI8TlHIZiFCeHAjWnGfsJsKLrYAcqMnK1l+C34LYyqJtuqAWTvhlG08I63l9Js8ANv8uQ==</ds:SignatureValue>
<ds:KeyInfo>
<ds:X509Data>
<ds:X509Certificate>MIIGKjCCBRKgAwIBAgIEW6uMBTANBgkqhkiG9w0BAQsFADBIMQswCQYDVQQGEwJESzESMBAGA1UECgwJVFJVU1QyNDA4MSUwIwYDVQQDDBxUUlVTVDI0MDggU3lzdGVtdGVzdCBYWElJIENBMB4XDTE5MDQzMDA5MDcxN1oXDTIyMDQzMDA5MDYzOFowgZQxCzAJBgNVBAYTAkRLMS4wLAYDVQQKDCVTdW5kaGVkc2RhdGFzdHlyZWxzZW4gLy8gQ1ZSOjMzMjU3ODcyMVUwIAYDVQQFExlDVlI6MzMyNTc4NzItRklEOjE4OTExODYxMDEGA1UEAwwqU09TSSBUZXN0IEZlZGVyYXRpb24gKGZ1bmt0aW9uc2NlcnRpZmlrYXQpMIIBIjANBgkqhkiG9w0BAQEFAAOCAQ8AMIIBCgKCAQEAyo57h9E/hM5gimxaDgHB0MLcgVfXGJbQh/8OC1vTdDsCUIzIwRd5lJE+ado8urHF7UmKubFZzfCPduoRv9b3TkNVKaixiHUMtP4egbL8vcgyalk28cNQdUk8f34mg8atgvd45EnIKz2iB+yjs5guJPDBg2OFSbP0r53NU8fVTq3aLtDpDVnkxsyjNQ7HOFtzavyMnKx0vDgafEvrUR3WTSLCGju4aUIg3ThgrWXA7i3lPIAXdV8mQmlY3wn/kIBiyIotmF98UsEket/sxpJNkJ6R6AUpxnGApCDP1Fw2BgxAQWWrtD/c5IoIZwGWNfLgpJEzfhnuIZJ7Bfs9RmHFdQIDAQABo4ICzTCCAskwDgYDVR0PAQH/BAQDAgO4MIGXBggrBgEFBQcBAQSBijCBhzA8BggrBgEFBQcwAYYwaHR0cDovL29jc3Auc3lzdGVtdGVzdDIyLnRydXN0MjQwOC5jb20vcmVzcG9uZGVyMEcGCCsGAQUFBzAChjtodHRwOi8vZi5haWEuc3lzdGVtdGVzdDIyLnRydXN0MjQwOC5jb20vc3lzdGVtdGVzdDIyLWNhLmNlcjCCASAGA1UdIASCARcwggETMIIBDwYNKwYBBAGB9FECBAYEAjCB/TAvBggrBgEFBQcCARYjaHR0cDovL3d3dy50cnVzdDI0MDguY29tL3JlcG9zaXRvcnkwgckGCCsGAQUFBwICMIG8MAwWBURhbklEMAMCAQEagatEYW5JRCB0ZXN0IGNlcnRpZmlrYXRlciBmcmEgZGVubmUgQ0EgdWRzdGVkZXMgdW5kZXIgT0lEIDEuMy42LjEuNC4xLjMxMzEzLjIuNC42LjQuMi4gRGFuSUQgdGVzdCBjZXJ0aWZpY2F0ZXMgZnJvbSB0aGlzIENBIGFyZSBpc3N1ZWQgdW5kZXIgT0lEIDEuMy42LjEuNC4xLjMxMzEzLjIuNC42LjQuMi4wga0GA1UdHwSBpTCBojA9oDugOYY3aHR0cDovL2NybC5zeXN0ZW10ZXN0MjIudHJ1c3QyNDA4LmNvbS9zeXN0ZW10ZXN0MjIxLmNybDBhoF+gXaRbMFkxCzAJBgNVBAYTAkRLMRIwEAYDVQQKDAlUUlVTVDI0MDgxJTAjBgNVBAMMHFRSVVNUMjQwOCBTeXN0ZW10ZXN0IFhYSUkgQ0ExDzANBgNVBAMMBkNSTDE0MjAfBgNVHSMEGDAWgBSrqAFEGbCzQ5na+nzM0gAYA+c8vzAdBgNVHQ4EFgQUGYAVKKL17LHyVGSErL26MBNadTQwCQYDVR0TBAIwADANBgkqhkiG9w0BAQsFAAOCAQEAjHMO4sWEf8M25WHczBTJYtMitn1wLOqE6raeM6oYyw6R/4FImpOzF6bxBlfNnhhR0vJSXMWTqL/onCyy4gCs9eLglRHZ9BC8a9fmirrguNpOWlR8NAf5GRwOqCyTnkTAfUD1fp0RzVo8TvAd73WiGeUTzTiAVf7OgZFnRIYkcALXLjNs6AwELWSh+bC/gGuQcHUDd8YGSzgKS6w2qz3fIASrykxzlYjeusks58CereC6WfvN0I+GGlL9fIgjpzh7JEELME7r9QJLL9NSrmlRKfhM8gzuE6Vm4vGzmSsnNJxGMf1vTzEve4lXI8pnOtHMTtNl5zw4jCJFakRqcWm3FQ==</ds:X509Certificate>
</ds:X509Data>
</ds:KeyInfo>
</ds:Signature>
</wsse:Security>
<wsa:Action wsu:Id="action">http://docs.oasis-open.org/ws-sx/ws-trust/200512/RST/Issue</wsa:Action>
<wsa:MessageID wsu:Id="messageID">urn:uuid:8b3fc250-7384-44b6-828f-af16734867ed</wsa:MessageID>
<wsa:RelatesTo wsu:Id="relatesTo">urn:uuid:20d3cb77-a509-41bc-be6f-214f4453d2a8</wsa:RelatesTo>
</soapenv:Header>
<soapenv:Body wsu:Id="body">
<wst:RequestSecurityTokenResponseCollection>
<wst:RequestSecurityTokenResponse Context="urn:uuid:2f0ca258-1916-4c20-876f-5331a349e2fc">
<wst:TokenType>http://docs.oasis-open.org/wss/oasis-wss-saml-token-profile-1.1#SAMLV2.0</wst:TokenType>
<wst:RequestedSecurityToken>
<saml:Assertion xmlns:ds="http://www.w3.org/2000/09/xmldsig#" xmlns:saml="urn:oasis:names:tc:SAML:2.0:assertion" IssueInstant="2020-12-04T13:29:59Z" Version="2.0" id="IDCard">
<saml:Issuer>TESTSTS</saml:Issuer>
<saml:Subject>
<saml:NameID Format="medcom:cprnumber">1802602810</saml:NameID>
<saml:SubjectConfirmation>
<saml:ConfirmationMethod>urn:oasis:names:tc:SAML:2.0:cm:holder-of-key</saml:ConfirmationMethod>
<saml:SubjectConfirmationData>
<ds:KeyInfo>
<ds:KeyName>OCESSignature</ds:KeyName>
</ds:KeyInfo>
</saml:SubjectConfirmationData>
</saml:SubjectConfirmation>
</saml:Subject>
<saml:Conditions NotBefore="2020-12-04T13:29:59Z" NotOnOrAfter="2020-12-05T13:29:59Z"/>
<saml:AttributeStatement id="IDCardData">
<saml:Attribute Name="sosi:IDCardID">
<saml:AttributeValue>sDWguk1pErZyKWMNZiZXTw==</saml:AttributeValue>
</saml:Attribute>
<saml:Attribute Name="sosi:IDCardVersion">
<saml:AttributeValue>1.0.1</saml:AttributeValue>
</saml:Attribute>
<saml:Attribute Name="sosi:IDCardType">
<saml:AttributeValue>user</saml:AttributeValue>
</saml:Attribute>
<saml:Attribute Name="sosi:AuthenticationLevel">
<saml:AttributeValue>4</saml:AttributeValue>
</saml:Attribute>
<saml:Attribute Name="sosi:OCESCertHash">
<saml:AttributeValue>kiE6PLwGDGs4sn01w3m0kvHmG4A=</saml:AttributeValue>
</saml:Attribute>
</saml:AttributeStatement>
<saml:AttributeStatement id="UserLog">
<saml:Attribute Name="medcom:UserCivilRegistrationNumber">
<saml:AttributeValue>1802602810</saml:AttributeValue>
</saml:Attribute>
<saml:Attribute Name="medcom:UserGivenName">
<saml:AttributeValue>Test</saml:AttributeValue>
</saml:Attribute>
<saml:Attribute Name="medcom:UserSurName">
<saml:AttributeValue>Testesen</saml:AttributeValue>
</saml:Attribute>
<saml:Attribute Name="medcom:UserEmailAddress">
<saml:AttributeValue>test.testesen@nsi.dk</saml:AttributeValue>
</saml:Attribute>
<saml:Attribute Name="medcom:UserRole">
<saml:AttributeValue>7170</saml:AttributeValue>
</saml:Attribute>
<saml:Attribute Name="medcom:UserAuthorizationCode">
<saml:AttributeValue>ZXCVB</saml:AttributeValue>
</saml:Attribute>
</saml:AttributeStatement>
<saml:AttributeStatement id="SystemLog">
<saml:Attribute Name="medcom:ITSystemName">
<saml:AttributeValue>STS tester</saml:AttributeValue>
</saml:Attribute>
<saml:Attribute Name="medcom:CareProviderID" NameFormat="medcom:cvrnumber">
<saml:AttributeValue>30808460</saml:AttributeValue>
</saml:Attribute>
<saml:Attribute Name="medcom:CareProviderName">
<saml:AttributeValue>Statens Serum Institut</saml:AttributeValue>
</saml:Attribute>
</saml:AttributeStatement>
<ds:Signature id="OCESSignature">
<ds:SignedInfo>
<ds:CanonicalizationMethod Algorithm="http://www.w3.org/2001/10/xml-exc-c14n#"/>
<ds:SignatureMethod Algorithm="http://www.w3.org/2000/09/xmldsig#rsa-sha1"/>
<ds:Reference URI="#IDCard">
<ds:Transforms>
<ds:Transform Algorithm="http://www.w3.org/2000/09/xmldsig#enveloped-signature"/>
<ds:Transform Algorithm="http://www.w3.org/2001/10/xml-exc-c14n#"/>
</ds:Transforms>
<ds:DigestMethod Algorithm="http://www.w3.org/2000/09/xmldsig#sha1"/>
<ds:DigestValue>nmnINoROyYfXXQev43SXwa6MOso=</ds:DigestValue>
</ds:Reference>
</ds:SignedInfo>
<ds:SignatureValue>AEd0FyGPJl4hR7q36JVlWqfjSlNWMbpU0iKwokswdlgsncdhbpQGFetp1HH3MsFpRVg1NREADKcAgWIyud5Fwr7w2/gXhF0J8E+AdagXc88CFbeSIQ3nt5ML8icKTmvv015RCsASOgXDllNV2wCQqxwgLuO/VUQ2cvUi7vipXYXk/JIuw0A235uFdvdymyoymlGmdufmbi7veQyzI1HdYm33eIcIrMzjFGURMo1MiUZjG1aiNmn8SkTWBZRs4gjiSD3tIDXq+99UNoXHc3fGPxbvf2Hc/6R3nucrWHTTkV8t5CTd5bTgynEi/foiiD0Cu0ZT7RRF2gsmtx6aUMgEhg==</ds:SignatureValue>
<ds:KeyInfo>
<ds:X509Data>
<ds:X509Certificate>MIIGKjCCBRKgAwIBAgIEW6uMBTANBgkqhkiG9w0BAQsFADBIMQswCQYDVQQGEwJESzESMBAGA1UECgwJVFJVU1QyNDA4MSUwIwYDVQQDDBxUUlVTVDI0MDggU3lzdGVtdGVzdCBYWElJIENBMB4XDTE5MDQzMDA5MDcxN1oXDTIyMDQzMDA5MDYzOFowgZQxCzAJBgNVBAYTAkRLMS4wLAYDVQQKDCVTdW5kaGVkc2RhdGFzdHlyZWxzZW4gLy8gQ1ZSOjMzMjU3ODcyMVUwIAYDVQQFExlDVlI6MzMyNTc4NzItRklEOjE4OTExODYxMDEGA1UEAwwqU09TSSBUZXN0IEZlZGVyYXRpb24gKGZ1bmt0aW9uc2NlcnRpZmlrYXQpMIIBIjANBgkqhkiG9w0BAQEFAAOCAQ8AMIIBCgKCAQEAyo57h9E/hM5gimxaDgHB0MLcgVfXGJbQh/8OC1vTdDsCUIzIwRd5lJE+ado8urHF7UmKubFZzfCPduoRv9b3TkNVKaixiHUMtP4egbL8vcgyalk28cNQdUk8f34mg8atgvd45EnIKz2iB+yjs5guJPDBg2OFSbP0r53NU8fVTq3aLtDpDVnkxsyjNQ7HOFtzavyMnKx0vDgafEvrUR3WTSLCGju4aUIg3ThgrWXA7i3lPIAXdV8mQmlY3wn/kIBiyIotmF98UsEket/sxpJNkJ6R6AUpxnGApCDP1Fw2BgxAQWWrtD/c5IoIZwGWNfLgpJEzfhnuIZJ7Bfs9RmHFdQIDAQABo4ICzTCCAskwDgYDVR0PAQH/BAQDAgO4MIGXBggrBgEFBQcBAQSBijCBhzA8BggrBgEFBQcwAYYwaHR0cDovL29jc3Auc3lzdGVtdGVzdDIyLnRydXN0MjQwOC5jb20vcmVzcG9uZGVyMEcGCCsGAQUFBzAChjtodHRwOi8vZi5haWEuc3lzdGVtdGVzdDIyLnRydXN0MjQwOC5jb20vc3lzdGVtdGVzdDIyLWNhLmNlcjCCASAGA1UdIASCARcwggETMIIBDwYNKwYBBAGB9FECBAYEAjCB/TAvBggrBgEFBQcCARYjaHR0cDovL3d3dy50cnVzdDI0MDguY29tL3JlcG9zaXRvcnkwgckGCCsGAQUFBwICMIG8MAwWBURhbklEMAMCAQEagatEYW5JRCB0ZXN0IGNlcnRpZmlrYXRlciBmcmEgZGVubmUgQ0EgdWRzdGVkZXMgdW5kZXIgT0lEIDEuMy42LjEuNC4xLjMxMzEzLjIuNC42LjQuMi4gRGFuSUQgdGVzdCBjZXJ0aWZpY2F0ZXMgZnJvbSB0aGlzIENBIGFyZSBpc3N1ZWQgdW5kZXIgT0lEIDEuMy42LjEuNC4xLjMxMzEzLjIuNC42LjQuMi4wga0GA1UdHwSBpTCBojA9oDugOYY3aHR0cDovL2NybC5zeXN0ZW10ZXN0MjIudHJ1c3QyNDA4LmNvbS9zeXN0ZW10ZXN0MjIxLmNybDBhoF+gXaRbMFkxCzAJBgNVBAYTAkRLMRIwEAYDVQQKDAlUUlVTVDI0MDgxJTAjBgNVBAMMHFRSVVNUMjQwOCBTeXN0ZW10ZXN0IFhYSUkgQ0ExDzANBgNVBAMMBkNSTDE0MjAfBgNVHSMEGDAWgBSrqAFEGbCzQ5na+nzM0gAYA+c8vzAdBgNVHQ4EFgQUGYAVKKL17LHyVGSErL26MBNadTQwCQYDVR0TBAIwADANBgkqhkiG9w0BAQsFAAOCAQEAjHMO4sWEf8M25WHczBTJYtMitn1wLOqE6raeM6oYyw6R/4FImpOzF6bxBlfNnhhR0vJSXMWTqL/onCyy4gCs9eLglRHZ9BC8a9fmirrguNpOWlR8NAf5GRwOqCyTnkTAfUD1fp0RzVo8TvAd73WiGeUTzTiAVf7OgZFnRIYkcALXLjNs6AwELWSh+bC/gGuQcHUDd8YGSzgKS6w2qz3fIASrykxzlYjeusks58CereC6WfvN0I+GGlL9fIgjpzh7JEELME7r9QJLL9NSrmlRKfhM8gzuE6Vm4vGzmSsnNJxGMf1vTzEve4lXI8pnOtHMTtNl5zw4jCJFakRqcWm3FQ==</ds:X509Certificate>
</ds:X509Data>
</ds:KeyInfo>
</ds:Signature>
</saml:Assertion>
</wst:RequestedSecurityToken>
<wsp:AppliesTo>
<wsa:EndpointReference>
<wsa:Address>http://sosi.dk</wsa:Address>
</wsa:EndpointReference>
</wsp:AppliesTo>
<wst:Lifetime>
<wsu:Created>2020-12-04T13:29:59Z</wsu:Created>
<wsu:Expires>2020-12-05T13:29:59Z</wsu:Expires>
</wst:Lifetime>
</wst:RequestSecurityTokenResponse>
<wst:RequestedAttachedReference>
<wsse:SecurityTokenReference>
<wsse:Reference URI="#IDCard"/>
</wsse:SecurityTokenReference>
</wst:RequestedAttachedReference>
<wst:RequestedUnattachedReference>
<wsse:SecurityTokenReference>
<wsse:Reference URI="#IDCard"/>
</wsse:SecurityTokenReference>
</wst:RequestedUnattachedReference>
</wst:RequestSecurityTokenResponseCollection>
</soapenv:Body>
</soapenv:Envelope> |
Veksling fra OIO Saml bootstrap token til SOSI Idkort
OIOH3 - med forklarende kommentarer
Request med OIOH3 BST bootstrap token (ikke krypteret):. I requested er der forklarende kommentarer, som bl.a. dækker autorisation, som f.eks. national rolle. Det vil typisk være en NSIS godkendt lokal IdP som udsteder bootstrap tokens af typen OIOH3.
| Code Block | ||||||
|---|---|---|---|---|---|---|
| ||||||
<?xml version="1.0" encoding="UTF-8"?> <soapenv:Envelope xmlns:soapenv="http://schemas.xmlsoap.org/soap/envelope/" xmlns:auth="http://docs.oasis-open.org/wsfed/authorization/200706" xmlns:ds="http://www.w3.org/2000/09/xmldsig#" xmlns:saml="urn:oasis:names:tc:SAML:2.0:assertion" xmlns:wsa="http://www.w3.org/2005/08/addressing" xmlns:wsp="http://schemas.xmlsoap.org/ws/2004/09/policy" xmlns:wsse="http://docs.oasis-open.org/wss/2004/01/oasis-200401-wss-wssecurity-secext-1.0.xsd" xmlns:wst="http://docs.oasis-open.org/ws-sx/ws-trust/200512" xmlns:wst14="http://docs.oasis-open.org/ws-sx/ws-trust/200802" xmlns:wsu="http://docs.oasis-open.org/wss/2004/01/oasis-200401-wss-wssecurity-utility-1.0.xsd"> <soapenv:Header> <wsa:Action wsu:Id="action">http://docs.oasis-open.org/ws-sx/ws-trust/200512/RST/Issue</wsa:Action> <wsa:MessageID wsu:Id="messageID">urn:uuid:bfe03422-990c-49ec-9a31-07eeb82ffed3</wsa:MessageID> <wsse:Security mustUnderstand="1" wsu:Id="security"> <wsu:Timestamp wsu:Id="ts"> <wsu:Created>2020-11-12T08:09:53Z<<wsu:Created>2022-04-25T13:07:29Z</wsu:Created> </wsu:Timestamp> <ds:Signature> <ds:SignedInfo> <ds:CanonicalizationMethod Algorithm="http://www.w3.org/2001/10/xml-exc-c14n#"/> <ds:SignatureMethod Algorithm="http://www.w3.org/2000/09/xmldsig#rsa-sha1"/> <ds:Reference URI="#messageID#body"> <ds:Transforms> <ds:Transform Algorithm="http://www.w3.org/2001/10/xml-exc-c14n#"/> </ds:Transforms> <ds:DigestMethod Algorithm="http://www.w3.org/2000/09/xmldsig#sha1"/> <ds:DigestValue>3/bX3JnTKLfa2WHUcLHFaHbq0/kDigestValue>lGvzBVzl7WzsufSyZd2p4Uzmv0g=</ds:DigestValue> </ds:Reference> <ds:Reference URI="#action#ts"> <ds:Transforms> <ds<ds:Transform Algorithm="http://www.w3.org/2001/10/xml-exc-c14n#"/> </ds:Transforms> <ds:DigestMethod Algorithm="http://www.w3.org/2000/09/xmldsig#sha1"/> <ds:DigestValue>3cXAhlhZH22NiSh7AttxKxBap7QDigestValue>5Y0245bPPKhpaA0t6eNN82eTfa4=</ds:DigestValue> </ds:Reference> <ds:Reference URI="#ts#messageID"> <ds:Transforms> <ds:Transform Algorithm="http://www.w3.org/2001/10/xml-exc-c14n#"/> </ds:Transforms> <ds:DigestMethod Algorithm="http://www.w3.org/2000/09/xmldsig#sha1"/> <ds:DigestValue>CF/Pjtr//fCqWISF0PS7DeEjBgIDigestValue>lcyJytnBavbAuifHyg2R0FmCNQ8=</ds:DigestValue> </ds:Reference> <ds:Reference URI="#body#action"> <ds:Transforms> <ds:Transforms> <ds:TransformTransform Algorithm="http://www.w3.org/2001/10/xml-exc-c14n#"/> </ds:Transforms> <ds:DigestMethod Algorithm="http://www.w3.org/2000/09/xmldsig#sha1"/> <ds:DigestValue>u2b1ztME9hJij5RJneSCwqahRM4DigestValue>3cXAhlhZH22NiSh7AttxKxBap7Q=</ds:DigestValue> </ds:Reference> </ds:SignedInfo> <ds:SignatureValue>ifG94tpzr7UEdMJR+QA/Nsdj0mb2rAaoyT0TJsrEYnfvVar587GWz9Dcg80gxWc8KRyGuSgSQxIN7pdEkHEKPh52U9Ffm+JY6BEmcb0xwblxius5nW8szPdHIqEGJNIoSZm9Ij4vgIDAMsWA7aA4McvrhWGvkNXZchHcaeuM1KEfUR4/OrMJWEThQxXceN1pzuiRA+FinfNzE5Vyz0rkr3seVw4TSSMugqrJJ1QAsmkNZv2uG9PpSRgONzznWu9D9Q6OEMhMGQuk2MdHNXoImsxhAGQQ0S/6bWMXM9i7PG25IuN7/YaKBJVEsn68OJBfGuxzuK5l7RiixyWPq+I0QQ==<<ds:SignatureValue>tFrQgmojFSw5x0FYM4f9F1/WXrrF/BhY+jXYif7/mfJ5V4Xk2cSC/+Rw7/jA9O3SnPxgZCdq/abqft3ohMC9FiTEKgMMJYbtsjVkvJ5mb+lYIkCi44wF90S/JIJIxuVJK6kJ7GxoRvnTsUkoHxl/6nvWekZrd4LOoQ9gkCU0SsLBWS8NgrtroEVHWO+KVjI+4Q19/YsgPQPMPEAMg1m2brEvm0X+bHQiLROpMeeSlMouIKxaSHiprgzN8iooXfDv6i+CJnXNFvHlXBOWbGz6xPPHzPZekpl3EBjnKdkCozxbY5KcFWQlsLBDJr1/TXFDMCPfY3TSFSmbC70dB9a4mTeaGLB7kdQeZ5mLI31gttjct97BKs3UXxXH84iZvUNHQjyb+HlB/r6uloX8HtpyO7FM9esmoKdnDUksbpamPVmkJa/opK7vNz45V14WMRQphE9IVzQ9ANm753Zc7zC7l++mte8v9IKCx4pN9hP1XSTQkd9pKb0P72e44tGF4zlV</ds:SignatureValue> <ds:KeyInfo> <ds:X509Data> <!-- Certifikat som har signeret beskeden <!-- Certifikat som har signeret beskeden (body (body og relevante headere)- skal matche Holder-of-Key certifikatet i bootstraptokenet --> <ds:X509Certificate>MIIGRTCCBS2gAwIBAgIEUw8DszANBgkqhkiG9w0BAQsFADBHMQswCQYDVQQGEwJESzESMBAGA1UECgwJVFJVU1QyNDA4MSQwIgYDVQQDDBtUUlVTVDI0MDggU3lzdGVtdGVzdCBYSVggQ0EwHhcNMTQwNTA1MTMzNTU4WhcNMTcwNTA1MTMzNTEyWjCBljELMAkGA1UEBhMCREsxMTAvBgNVBAoMKERpZ2l0YWxpc2VyaW5nc3N0eXJlbHNlbiAvLyBDVlI6MzQwNTExNzgxVDAgBgNVBAUTGUNWUjozNDA1MTE3OC1VSUQ6ODMzODQ5NzAwMAYDVQQDDClEaWdpdGFsaXNlcmluZ3NzdHlyZWxzZW4gLSBOZW1Mb2ctaW4gVGVzdDCCASIwDQYJKoZIhvcNAQEBBQADggEPADCCAQoCggEBALnCmDRMztjDckSupQBLcEzrRRJnAFxzEFdB7Cj6ApMQX509Certificate>MIIGzzCCBQOgAwIBAgIUVzhJs6+g8hDl/YxqKzfLqjLoEg6wfhHE18wQQYJKoZIhvcNAQEKMDSgDzANBglghkgBZQMEAgEFAKEcMBoGCSqGSIb3DQEBCDANBglghkgBZQMEAgEFAKIDAgEgMGsxLTArBgNVBAMMJERlbiBEYW5za2UgU3RhdCBPQ0VTIHVkc3RlZGVuZGUtQ0EgMTETMBEGA1UECwwKVGVzdCAtIGN0aTEYMBYGA1UECgwPRGVuIERhbnNrZSBTdGF0MQswCQYDVQQGEwJESzAeFw0yMjAyMTAxMDEzNDZaFw0yNTAyMDkxMDEzNDVaMIHFMRgwFgYDVQQDDA9UaG9ybXVuZCBOaXNzZW4xETAPBgNVBCoMCFRob3JtdW5kMQ8wDQYDVQQEDAZOaXNzZW4xNzA1BgNVBAUTLlVJOkRLLUU6RzozYzU2MzE4Ni03YTgzLTRiYjUtYWIxMS05MThhMWQzMDI2YTIxJjAkBgNVBAoMHVRlc3RvcmdhbmlzYXRpb24gbnIuIDk5OTAwNDk5MRcwFQYDVQRhDA5OVFJESy05OTkwMDQ5OTELMAkGA1UEBhMCREswggGiMA0GCSqGSIb3DQEBAQUAA4IBjwAwggGKAoIBgQDXI9rlAtYBr9L6g30LJuzIlI9PY5zYhuJdOE2bl266nkPK5650gVrjXc6Hwwt2JoLKwsG5/TSIr3v2mdgQNnsJGz91YbAteDPRHR/K1W3kqoIX/qH2uXDzHK+qi4YD9D8s4MnHAt02x6t0TgKQGjn1XO6lgLQ563DjtgD2fdPm9USV2Lkxe5ofNRG7yvWowBWjXKia8D64k6zSzoHKdPz6GCy9S0NmwIyJE0sJavcfwxT3/ia0g63/xD77SteT4H/OR/DLis7FLnfkLp8yrd5xAk4nEGizmjrg2OVJmIMMPK6PQdw+/lqSdgaPDxMD6yoIwWshux5Rup1+piMLg852odHR6EhUzjEsi9DnWWcCAwEAAaOCAucwggLjMA4GA1UdDwEB/wQEAwIEsDCBlwYIKwYBBQUHAQEEgYowgYcwPAYIKwYBBQUHMAGGMGh0dHA6Ly9vY3NwLnN5c3RlbXRlc3QxOS50cnVzdDI0MDguY29tL3Jlc3BvbmRlcjBHBggrBgEFBQcwAoY7aHR0cDovL3YuYWlhLnN5c3RlbXRlc3QxOS50cnVzdDI0MDguY29tL3N5c3RlbXRlc3QxOS1jYS5jZXIwggEgBgNVHSAEggEXMIIBEzCCAQ8GDSsGAQQBgfRRAgQGAwQwgf0wLwYIKwYBBQUHAgEWI2h0dHA6Ly93d3cudHJ1c3QyNDA4LmNvbS9yZXBvc2l0b3J5MIHJBggrBgEFBQcCAjCBvDAMFgVEYW5JRDADAgEBGoGrRGFuSUQgdGVzdCBjZXJ0aWZpa2F0ZXIgZnJhIGRlbm5lIENBIHVkc3RlZGVzIHVuZGVyIE9JRCAxLjMuNi4xLjQuMS4zMTMxMy4yLjQuNi4zLjQuIERhbklEIHRlc3QgY2VydGlmaWNhdGVzIGZyb20gdGhpcyBDQSBhcmUgaXNzdWVkIHVuZGVyIE9JRCAxLjMuNi4xLjQuMS4zMTMxMy4yLjQuNi4zLjQuMBwGA1UdEQQVMBOBEW5lbWxvZ2luQGRpZ3N0LmRrMIGpBgNVHR8EgaEwgZ4wPKA6oDiGNmh0dHA6Ly9jcmwuc3lzdGVtdGVzdDE5LnRydXN0MjQwOC5jb20vc3lzdGVtdGVzdDE5LmNybDBeoFygWqRYMFYxCzAJBgNVBAYTAkRLMRIwEAYDVQQKDAlUUlVTVDI0MDgxJDAiBgNVBAMMG1RSVVNUMjQwOCBTeXN0ZW10ZXN0IFhJWCBDQTENMAsGA1UEAwwEQ1JMMjAfBgNVHSMEGDAWgBTMAlUM5IF0ryBU1REUV5yRUjh/oDAdBgNVHQ4EFgQUwm9c3oUHE/zZ/43g4RUhswnMVAowCQYDVR0TBAIwADANBgkqhkiG9w0BAQsFAAOCAQEACLh3Ovvljv4b/Ywf/8WxoB2y50Oqt8rpwXZp+no4d5tLqIMTSAlQxL0lAf4Qm4e6tF5m/55+dLwxw5/Dqwa0bQXHt98vJjSBYLQH6rwfDzNmVGimO1n84k4MMYY449ykjqRNDfCS3+5+zV/An4CH9eUhvB0AHHWbD6eALw39sPGxc5kHADTOdJ5SboSm9DHYdLLt9k8HyxrHIkcJApLWPgyFmkE0+8jtuQQluN62F5+j5d53oTKinHEd7adM0ea537vNf5uBGu6h9OTXlhZwM9tlnrsTYQTTAIzdxGPlpD9Zvo5nmJHwILdRonm8rZf3vAm59/U6+Cht4+X2l5zxygLlkAMBldvSTvPQOdDbYI7+nZ4PZS90hHy6UFZbUBIANZTfooC9X2H5L8gjgn5ZjNyVe4CcJR8Y03XSkW3yiC7pMKn4Pn2dh0TtLhMpgSuj/rPKmmErNIWrC5A7RLCwDw0P60kQR8ngpeElDne0Y+w2+UgeeUskqCdT8imY+87aJ6HrTOA6wSKjRCGkcVCPNoCZ7vFviKMCT0yhtfUjYG+6lpsKI9Pbm0SEwOrDaI1qihC8tv9kDl/nCkmgQLmzsXAdE33YLZutz7nHDgvytJalzV1saSxxqp1WzVE4PlxBMgol9wVYv0UyWkPul6gyqVt8fv3EW6uoupDKjakFKDRNXrhEKGbJLVpFNK9S5TsW0qJ78Fo4j6jNj2QmwqhXjyLRcT5UVSa9uCLERNs84WrWtxlJZsuNkmged+j6Tf9ea0y1HhpKg1D2GV7ECAwEAAaOCAaYwggGiMAwGA1UdEwEB/wQCMAAwHwYDVR0jBBgwFoAUfyif2XGZQuJ159c1di5NCCVtdl4wewYIKwYBBQUHAQEEbzBtMEMGCCsGAQUFBzAChjdodHRwOi8vY2ExLmN0aS1nb3YuZGsvb2Nlcy9pc3N1aW5nLzEvY2FjZXJ0L2lzc3VpbmcuY2VyMCYGCCsGAQUFBzABhhpodHRwOi8vY2ExLmN0aS1nb3YuZGsvb2NzcDAeBgNVHREEFzAVgRN0ZXN0QGt2YWxpdGV0c2l0LmRrMCEGA1UdIAQaMBgwCAYGBACPegEBMAwGCiqBUIEpAQEBAgcwOwYIKwYBBQUHAQMELzAtMCsGCCsGAQUFBwsCMB8GBwQAi+xJAQEwFIYSaHR0cHM6Ly91aWQuZ292LmRrMEUGA1UdHwQ+MDwwOqA4oDaGNGh0dHA6Ly9jYTEuY3RpLWdvdi5kay9vY2VzL2lzc3VpbmcvMS9jcmwvaXNzdWluZy5jcmwwHQYDVR0OBBYEFLIS2XtHEbhCDr9jENV2OdwpCBHvMA4GA1UdDwEB/wQEAwIF4DBBBgkqhkiG9w0BAQowNKAPMA0GCWCGSAFlAwQCAQUAoRwwGgYJKoZIhvcNAQEIMA0GCWCGSAFlAwQCAQUAogMCASADggGBAB4wdMt68NiF7ksnq0fnszSEF0Ss6qC6t4/5tbytfhEu2OIVp0jTmdDUKtjiSAji03eV43Si8p/F5zOXZ5guk5CMXmOuFFqdQnJcGXijUknvXtcm/ol3HF7Wd7nUdvjGmh017utIrKEeGbhKtiT2rH5TIALoVTQfyaVvZieWpkVZkEVhKASY92zzbdH19JL0yiTBwIxD33VH9cHYGn6fB1i84G1HVb2ggcvz7o3fKllgEy40iF/KDyIhuOlrhE0P6Q8uToiBYY3/mNXHX4nF4jbBN/GUc5VtR1EnmeKr1XtzujbIJTpWmrWpzkOkxwIkOIVjxER1LziB4JyEH8/CkFuF4XHYOHEkOhy7mdpWNEfUY1yHf0zK01QQRsN0KrZXunYyeBU0ouNPvNacL257FR1fhlm2a2BYLveKZbtZaiostL4jdNHRHGHMIQWRsfXAybf3oN+X7E+jDlA4k/BYQEPVlT2PgiQbTo4wtrIyeI14/Mah9SElmJCzs1UPbTgFlQ==</ds:X509Certificate> </ds:X509Data> </ds:KeyInfo> </ds:Signature> </wsse:Security> </soapenv:Header> <soapenv:Body <wsa:Action wsu:Id="body"> <wst:RequestSecurityToken Context="urn:uuid:b216a8d9-0cab-40f7-8f60-8fa854c284a7action">http://docs.oasis-open.org/ws-sx/ws-trust/200512/RST/Issue</wsa:Action> <wsa:MessageID wsu:Id="messageID">urn:uuid:de9ad9d5-ad35-4d46-8585-8b05469bc686</wsa:MessageID> </soapenv:Header> <soapenv:Body wsu:Id="body"> <wst:RequestSecurityToken Context="urn:uuid:a8299058-f331-4d69-87d0-9c5385207326"> <wst:TokenType>http://docs.oasis-open.org/wss/oasis-wss-saml-token-profile-1.1#SAMLV2.0</wst:TokenType> <wst:RequestType>http://docs.oasis-open.org/ws-sx/ws-trust/200512/Issue</wst:RequestType> <wst14:ActAs> <!-- Bootstraptoken --> <Assertion<saml:Assertion xmlns:xs="urn:oasis:names:tc:SAML:2.0:assertion" ID="_f3070cce-b0ce-4025-b374-ada158cb137chttp://www.w3.org/2001/XMLSchema" xmlns:xsi="http://www.w3.org/2001/XMLSchema-instance" xmlns:ds="http://www.w3.org/2000/09/xmldsig#" xmlns:saml="urn:oasis:names:tc:SAML:2.0:assertion" ID="_b2748ff2-631b-43f2-93ce-f77052beb1bf" IssueInstant="20202022-1104-12T0725T13:2207:50.027Z29Z" Version="2.0"> <!-- Udstederen af bootstraptokenet (her Korsbæk Kommunes IdP) --> <saml:Issuer>https://oioh3bst-issuer.dk</saml:Issuer> <Issuer>https://idp.korsbaek-kommune.dk</Issuer> <ds:Signature Id="OCESSignature"> <ds:SignedInfo> <ds:SignatureCanonicalizationMethod xmlns:dsAlgorithm="http://www.w3.org/20002001/09/xmldsig#"10/xml-exc-c14n#"/> <ds:SignedInfo> <ds:CanonicalizationMethod Algorithm="http://www.w3.org/2001/10/xml-exc-c14n#"/> <ds:SignatureMethod Algorithm="http://www.w3.org/2001/04/xmldsig-more#rsa-sha256"/> <ds:Reference URI="#_f3070cceb2748ff2-b0ce631b-402543f2-b37493ce-ada158cb137cf77052beb1bf"> <ds:Transforms> <ds:Transform Algorithm="http://www.w3.org/2000/09/xmldsig#enveloped-signature"/> <ds:Transform Algorithm="http://www.w3.org/2001/10/xml-exc-c14n#"/> </ds:Transforms> </ds:Transforms> <ds<ds:DigestMethod Algorithm="http://www.w3.org/2001/04/xmlenc#sha256"/> <ds:DigestValue>mLOzno5qLFEcRB7wZ803T+63ZuUdWFETQm1DH0uLgxE<ds:DigestValue>8ZD4sPqgIZ35Stk4UBu+EQ58o+k+gbDJSqAc5j3Whow=</ds:DigestValue> </ds:Reference> </ds:SignedInfo> <ds:SignatureValue>cam+piuM1GFsBWP2cyTnKCkSYFMYjwKawizCLXw2F8fpD2UioxDtbFOJLG8ca03lh5881RRxrqkwK0Q/QAgKACB8t7NXuYOnMZK0hm2Ys9wibGVqS2De7UImO7BA/RvL9QjRuOHqM3/BWeNG1hteIFzDsVmYGu6CRH6giuLx7uoI6mF69Jb3v3DrztjaCRqWXU8lJo6bNY/ET/hu5/10Xfegb/7qNWb34cW7WQE2qAWRJaLyj1/apQX5BpsdjS0V2uvTsQYx+Dob8cTKqY9nPbuUR5pgcsEg6jle82GhpsiT5hHyC7R2BlP2ZFknkAMg8orogOIhe0tYTIzMD6d2DQ==<SignatureValue>dYxTHjUpuPPusGOrNCeS4Tdk1Sam5/QWCvYve8bhdNZbu+/EEd1RI3FnGnn5cO9ZHBaRehXoFRRt0Tpc5/Hpj+S94nVX7HpLNg9UZBnu95UDtd5EXVeJ7/67jVI4pHlQ6jWCWJizUQbU/W/oLNLKA/rDLlDRk4UKRfTcNgqGCpG0b208ZFOLJe4kktsH8E420G+3ysgocK6BjaLHV8yQw10FMc+YXWJD6ysDN4Nupd4vQkFrk3K7aLZJT+PyEZUYrX/dgCebeDtR9KpRrlH9ScIo32UpVWom0uSX6Bt59pDEnP4Lyzuu8UDYDQZonkn3WL4h4gIEupdVT2DzC0cKzl1w0hVumEc0q9zyZ+mHqDtG2OdseqbY9shGRPH/MzYUZjirDtpDlkZmmIV0lbGVx+A6ydqOxY8ql0kQzDg2+r50UjRvDM7PRc4/LqUGLCpR5UPrhmBUgoAAaBbhoaucbibeYiFq+lFr/QEtLrP0OitZEEoie2XX0AF59q3cWxUy</ds:SignatureValue> <ds:KeyInfo> <KeyInfo xmlns="http://www.w3.org/2000/09/xmldsig#"> <ds:X509Data> <X509Data> <<!-- Certifikat som har signeret bootstraptokenet (her Korsbæk Kommunes IdPudstederen) --> <X509Certificate>MIIGRTCCBS2gAwIBAgIEUw8DszANBgkqhkiG9w0BAQsFADBHMQswCQYDVQQGEwJESzESMBAGA1UECgwJVFJVU1QyNDA4MSQwIgYDVQQDDBtUUlVTVDI0MDggU3lzdGVtdGVzdCBYSVggQ0EwHhcNMTQwNTA1MTMzNTU4WhcNMTcwNTA1MTMzNTEyWjCBljELMAkGA1UEBhMCREsxMTAvBgNVBAoMKERpZ2l0YWxpc2VyaW5nc3N0eXJlbHNlbiAvLyBDVlI6MzQwNTExNzgxVDAgBgNVBAUTGUNWUjozNDA1MTE3OC1VSUQ6ODMzODQ5NzAwMAYDVQQDDClEaWdpdGFsaXNlcmluZ3NzdHlyZWxzZW4gLSBOZW1Mb2ctaW4gVGVzdDCCASIwDQYJKoZIhvcNAQEBBQADggEPADCCAQoCggEBALnCmDRMztjDckSupQBLcEzrRRJnAFxzEFdB7Cj6ApMQ/YxqKzfL/TSIr3v2mdgQNnsJGz91YbAteDPRHR/K1W3kqoIX/qH2uXDzHK+qi4YD9D8s4MnHAt02x6t0TgKQGjn1XO6lgLQ563DjtgD2fdPm9USV2Lkxe5ofNRG7yvWowBWjXKia8D64k6zSzoHKdPz6GCy9S0NmwIyJE0sJavcfwxT3/ia0g63/xD77SteT4H/OR/DLis7FLnfkLp8yrd5xAk4nEGizmjrg2OVJmIMMPK6PQdw+/lqSdgaPDxMD6yoIwWshux5Rup1+piMLg852odHR6EhUzjEsi9DnWWcCAwEAAaOCAucwggLjMA4GA1UdDwEB/wQEAwIEsDCBlwYIKwYBBQUHAQEEgYowgYcwPAYIKwYBBQUHMAGGMGh0dHA6Ly9vY3NwLnN5c3RlbXRlc3QxOS50cnVzdDI0MDguY29tL3Jlc3BvbmRlcjBHBggrBgEFBQcwAoY7aHR0cDovL3YuYWlhLnN5c3RlbXRlc3QxOS50cnVzdDI0MDguY29tL3N5c3RlbXRlc3QxOS1jYS5jZXIwggEgBgNVHSAEggEXMIIBEzCCAQ8GDSsGAQQBgfRRAgQGAwQwgf0wLwYIKwYBBQUHAgEWI2h0dHA6Ly93d3cudHJ1c3QyNDA4LmNvbS9yZXBvc2l0b3J5MIHJBggrBgEFBQcCAjCBvDAMFgVEYW5JRDADAgEBGoGrRGFuSUQgdGVzdCBjZXJ0aWZpa2F0ZXIgZnJhIGRlbm5lIENBIHVkc3RlZGVzIHVuZGVyIE9JRCAxLjMuNi4xLjQuMS4zMTMxMy4yLjQuNi4zLjQuIERhbklEIHRlc3QgY2VydGlmaWNhdGVzIGZyb20gdGhpcyBDQSBhcmUgaXNzdWVkIHVuZGVyIE9JRCAxLjMuNi4xLjQuMS4zMTMxMy4yLjQuNi4zLjQuMBwGA1UdEQQVMBOBEW5lbWxvZ2luQGRpZ3N0LmRrMIGpBgNVHR8EgaEwgZ4wPKA6oDiGNmh0dHA6Ly9jcmwuc3lzdGVtdGVzdDE5LnRydXN0MjQwOC5jb20vc3lzdGVtdGVzdDE5LmNybDBeoFygWqRYMFYxCzAJBgNVBAYTAkRLMRIwEAYDVQQKDAlUUlVTVDI0MDgxJDAiBgNVBAMMG1RSVVNUMjQwOCBTeXN0ZW10ZXN0IFhJWCBDQTENMAsGA1UEAwwEQ1JMMjAfBgNVHSMEGDAWgBTMAlUM5IF0ryBU1REUV5yRUjh/oDAdBgNVHQ4EFgQUwm9c3oUHE/zZ/43g4RUhswnMVAowCQYDVR0TBAIwADANBgkqhkiG9w0BAQsFAAOCAQEACLh3Ovvljv4b/Ywf/8WxoB2y50Oqt8rpwXZp+no4d5tLqIMTSAlQxL0lAf4Qm4e6tF5m/55+dLwxw5/Dqwa0bQXHt98vJjSBYLQH6rwfDzNmVGimO1n84k4MMYY449ykjqRNDfCS3+5+zV/An4CH9eUhvB0AHHWbD6eALw39sPGxc5kHADTOdJ5SboSm9DHYdLLt9k8HyxrHIkcJApLWPgyFmkE0+8jtuQQluN62F5+j5d53oTKinHEd7adM0ea537vNf5uBGu6h9OTXlhZwM9tlnrsTYQTTAIzdxGPlpD9Zvo5nmJHwILdRonm8rZf3vAm59/U6+Cht4+X2l5zxyg==</<ds:X509Certificate>MIIGiDCCBLygAwIBAgIUGesSd7YL6KygrTfmyrVc1/w+wJYwQQYJKoZIhvcNAQEKMDSgDzANBglghkgBZQMEAgEFAKEcMBoGCSqGSIb3DQEBCDANBglghkgBZQMEAgEFAKIDAgEgMGsxLTArBgNVBAMMJERlbiBEYW5za2UgU3RhdCBPQ0VTIHVkc3RlZGVuZGUtQ0EgMTETMBEGA1UECwwKVGVzdCAtIGN0aTEYMBYGA1UECgwPRGVuIERhbnNrZSBTdGF0MQswCQYDVQQGEwJESzAeFw0yMTA0MjgxMTM4NTZaFw0yNDA0MjcxMTM4NTVaMIGeMRUwEwYDVQQDDAxWT0NFU19neWxkaWcxNzA1BgNVBAUTLlVJOkRLLU86RzpjNzBiMDIwNy0xNjJlLTRkM2QtYTdmMS1hMTlhOGUwN2Q5OWIxJjAkBgNVBAoMHVRlc3RvcmdhbmlzYXRpb24gbnIuIDk0MzU0OTY5MRcwFQYDVQRhDA5OVFJESy05NDM1NDk2OTELMAkGA1UEBhMCREswggGiMA0GCSqGSIb3DQEBAQUAA4IBjwAwggGKAoIBgQDMMqgvofQWw4oSUQgGydEZ/hljSZJGdbcaCJHhOawOeVF7I+ISedVayJfGptLk1iW5d92OWbINZzMW6sK6J+kcZeW+xzdwkSV42AJu7kfYw0tgkPwX+5pZbAAEYxgNbUfSEBeBTGWMn5RDIsKkryElrJ5pgmKVxvRURnG3MAieYxges8sYZyKIT3IFsAvn+cymIQ9ObvcpjOib7FMyjoxanwoDm5oRC+AxaC4nRls5gbljrDtu5CuqkOTWajnyFyvMGbDJYagT6IwLRAGFRuGGFdzK9JOZi8X5Zk8e98Fg2O2/DzvIv15bmocpCsSu8gp2fjryYBjdK2eEO2E7uyohd2xBMFwaTop18PVQz1wXA9i3o3VGbcga2+/aIjjgBNnstDzujthgDHu+ib/WlwVAkYU5jVrQQJF3GsVxEQ0oWcNYMQvkF+K7U4YJiiWzXHr2wzC/36xQmZR6i3U626f86J0jHZGm6K4Xo6+5jXBblIhy/XYFhDXqHUooJSxmRxUCAwEAAaOCAYYwggGCMAwGA1UdEwEB/wQCMAAwHwYDVR0jBBgwFoAUfyif2XGZQuJ159c1di5NCCVtdl4wewYIKwYBBQUHAQEEbzBtMEMGCCsGAQUFBzAChjdodHRwOi8vY2ExLmN0aS1nb3YuZGsvb2Nlcy9pc3N1aW5nLzEvY2FjZXJ0L2lzc3VpbmcuY2VyMCYGCCsGAQUFBzABhhpodHRwOi8vY2ExLmN0aS1nb3YuZGsvb2NzcDAhBgNVHSAEGjAYMAgGBgQAj3oBATAMBgoqgVCBKQEBAQMHMDsGCCsGAQUFBwEDBC8wLTArBggrBgEFBQcLAjAfBgcEAIvsSQECMBSGEmh0dHBzOi8vdWlkLmdvdi5kazBFBgNVHR8EPjA8MDqgOKA2hjRodHRwOi8vY2ExLmN0aS1nb3YuZGsvb2Nlcy9pc3N1aW5nLzEvY3JsL2lzc3VpbmcuY3JsMB0GA1UdDgQWBBTMXLy9NQtbqHed6JtCTmjx4/aUZTAOBgNVHQ8BAf8EBAMCBeAwQQYJKoZIhvcNAQEKMDSgDzANBglghkgBZQMEAgEFAKEcMBoGCSqGSIb3DQEBCDANBglghkgBZQMEAgEFAKIDAgEgA4IBgQA9MCrGkd1WfucACqjxSCnpoBqYRHTXrKYjSIarHnjaUMEXMZOixgIi6rk9jdiAX2L+6aY/lee++LejbfR2Immry+w50EpgIGI7jsJ/7ggSN5ySpu6lZpZcZ4KfB2Lx1CYH8AVWgQXDtOrvIGKQxSWY0qwey4M5weBhUGPDrEpu/7k3mMqIIZF1x5CtlrWJZ+bVm9Ohh+f8Yf7scWb14iciA0H85PRAXOvWoN13od2a35mqZqBMaW+4ExvmXailbEmuS1Smr1mcKNVP4ABeW/Oh621VEwChB/OnRpsp5+TjDxenoFQ9vPJm/M/zAke1G3U7Yje0qyi7ke8JxTtMqH0hP8O43WGlloL1NfvXXzigZTGrmVxcPB7HSHPzTINXfF/sqXmBfaHuUuIJqScwDNqwKoJQQLKeE8hhLFYmRdZ+HvgeIzv6aAbfp0h5vpwwpfNjhENuYGSjkI8nzoFmcmQgjXFt1o2xqlVSCU4rZLtqpMKDCnWFPFvblhmkHx7vcVE=</ds:X509Certificate> </ds:X509Data> </X509Data> </KeyInfo> </ds:KeyInfo> </ds:Signature> <Subject> <saml:Subject> <!-- NameID indeholder en i organisationen unik ID for erhvervspersonen - kunne også sættes til erhvervspersonens global unikke ID, som tildelt i den fællesoffentlige erhvervsadministration --> <NameID<saml:NameID Format="urn:oasis:names:tc:SAML:2.0:nameid-format:persistent">KorsbaekKommune\MSK</saml:NameID> <SubjectConfirmation <saml:SubjectConfirmation Method="urn:oasis:names:tc:SAML:2.0:cm:holder-of-key"> <saml:SubjectConfirmationData xsi:type="saml:KeyInfoConfirmationDataType"> <SubjectConfirmationData xmlns:a="http://www.w3.org/2001/XMLSchema-instance" a:type="KeyInfoConfirmationDataType"> <ds:KeyInfo> <ds:X509Data> <!-- Holder-of-key certifikatet <KeyInfo xmlns="http://www.w3.org/2000/09/xmldsig#"> - dvs. certifikat for det system/SOSI-STS-klient som kan veksle bootstraptokenet til et SOSI-idkort --> <ds:X509Certificate>MIIGzzCCBQOgAwIBAgIUVzhJs6+g8hDl/qjLoEg6wfhHE18wQQYJKoZIhvcNAQEKMDSgDzANBglghkgBZQMEAgEFAKEcMBoGCSqGSIb3DQEBCDANBglghkgBZQMEAgEFAKIDAgEgMGsxLTArBgNVBAMMJERlbiBEYW5za2UgU3RhdCBPQ0VTIHVkc3RlZGVuZGUtQ0EgMTETMBEGA1UECwwKVGVzdCAtIGN0aTEYMBYGA1UECgwPRGVuIERhbnNrZSBTdGF0MQswCQYDVQQGEwJESzAeFw0yMjAyMTAxMDEzNDZaFw0yNTAyMDkxMDEzNDVaMIHFMRgwFgYDVQQDDA9UaG9ybXVuZCBOaXNzZW4xETAPBgNVBCoMCFRob3JtdW5kMQ8wDQYDVQQEDAZOaXNzZW4xNzA1BgNVBAUTLlVJOkRLLUU6RzozYzU2MzE4Ni03YTgzLTRiYjUtYWIxMS05MThhMWQzMDI2YTIxJjAkBgNVBAoMHVRlc3RvcmdhbmlzYXRpb24gbnIuIDk5OTAwNDk5MRcwFQYDVQRhDA5OVFJESy05OTkwMDQ5OTELMAkGA1UEBhMCREswggGiMA0GCSqGSIb3DQEBAQUAA4IBjwAwggGKAoIBgQDXI9rlAtYBr9L6g30LJuzIlI9PY5zYhuJdOE2bl266nkPK5650gVrjXc6Hwwt2JoLKwsG5/LlkAMBldvSTvPQOdDbYI7+nZ4PZS90hHy6UFZbUBIANZTfooC9X2H5L8gjgn5ZjNyVe4CcJR8Y03XSkW3yiC7pMKn4Pn2dh0TtLhMpgSuj/rPKmmErNIWrC5A7RLCwDw0P60kQR8ngpeElDne0Y+w2+UgeeUskqCdT8imY+87aJ6HrTOA6wSKjRCGkcVCPNoCZ7vFviKMCT0yhtfUjYG+6lpsKI9Pbm0SEwOrDaI1qihC8tv9kDl/nCkmgQLmzsXAdE33YLZutz7nHDgvytJalzV1saSxxqp1WzVE4PlxBMgol9wVYv0UyWkPul6gyqVt8fv3EW6uoupDKjakFKDRNXrhEKGbJLVpFNK9S5TsW0qJ78Fo4j6jNj2QmwqhXjyLRcT5UVSa9uCLERNs84WrWtxlJZsuNkmged+j6Tf9ea0y1HhpKg1D2GV7ECAwEAAaOCAaYwggGiMAwGA1UdEwEB/wQCMAAwHwYDVR0jBBgwFoAUfyif2XGZQuJ159c1di5NCCVtdl4wewYIKwYBBQUHAQEEbzBtMEMGCCsGAQUFBzAChjdodHRwOi8vY2ExLmN0aS1nb3YuZGsvb2Nlcy9pc3N1aW5nLzEvY2FjZXJ0L2lzc3VpbmcuY2VyMCYGCCsGAQUFBzABhhpodHRwOi8vY2ExLmN0aS1nb3YuZGsvb2NzcDAeBgNVHREEFzAVgRN0ZXN0QGt2YWxpdGV0c2l0LmRrMCEGA1UdIAQaMBgwCAYGBACPegEBMAwGCiqBUIEpAQEBAgcwOwYIKwYBBQUHAQMELzAtMCsGCCsGAQUFBwsCMB8GBwQAi+xJAQEwFIYSaHR0cHM6Ly91aWQuZ292LmRrMEUGA1UdHwQ+MDwwOqA4oDaGNGh0dHA6Ly9jYTEuY3RpLWdvdi5kay9vY2VzL2lzc3VpbmcvMS9jcmwvaXNzdWluZy5jcmwwHQYDVR0OBBYEFLIS2XtHEbhCDr9jENV2OdwpCBHvMA4GA1UdDwEB/wQEAwIF4DBBBgkqhkiG9w0BAQowNKAPMA0GCWCGSAFlAwQCAQUAoRwwGgYJKoZIhvcNAQEIMA0GCWCGSAFlAwQCAQUAogMCASADggGBAB4wdMt68NiF7ksnq0fnszSEF0Ss6qC6t4/5tbytfhEu2OIVp0jTmdDUKtjiSAji03eV43Si8p/F5zOXZ5guk5CMXmOuFFqdQnJcGXijUknvXtcm/ol3HF7Wd7nUdvjGmh017utIrKEeGbhKtiT2rH5TIALoVTQfyaVvZieWpkVZkEVhKASY92zzbdH19JL0yiTBwIxD33VH9cHYGn6fB1i84G1HVb2ggcvz7o3fKllgEy40iF/KDyIhuOlrhE0P6Q8uToiBYY3/mNXHX4nF4jbBN/GUc5VtR1EnmeKr1XtzujbIJTpWmrWpzkOkxwIkOIVjxER1LziB4JyEH8/CkFuF4XHYOHEkOhy7mdpWNEfUY1yHf0zK01QQRsN0KrZXunYyeBU0ouNPvNacL257FR1fhlm2a2BYLveKZbtZaiostL4jdNHRHGHMIQWRsfXAybf3oN+X7E+jDlA4k/BYQEPVlT2PgiQbTo4wtrIyeI14/Mah9SElmJCzs1UPbTgFlQ==</ds:X509Certificate> <X509Data> </ds:X509Data> </ds:KeyInfo> <!--/saml:SubjectConfirmationData> Holder-of-key certifikatet - dvs. certifikat for det system/SOSI-STS-klient som kan veksle bootstraptokenet til et SOSI-idkort --> </saml:SubjectConfirmation> </saml:Subject> <saml:Conditions NotOnOrAfter="2022-04-25T15:07:29Z"> <saml:AudienceRestriction> <X509Certificate>MIIGIzCCBQugAwIBAgIEUw/NqTANBgkqhkiG9w0BAQsFADBHMQswCQYDVQQGEwJESzESMBAGA1UECgwJVFJVU1QyNDA4MSQwIgYDVQQDDBtUUlVTVDI0MDggU3lzdGVtdGVzdCBYSVggQ0EwHhcNMTUwNDIwMDcyNTQyWhcNMTgwNDIwMDcyMzM3WjCBkTELMAkGA1UEBhMCREsxMTAvBgNVBAoMKERpZ2l0YWxpc2VyaW5nc3N0eXJlbHNlbiAvLyBDVlI6MzQwNTExNzgxTzAgBgNVBAUTGUNWUjozNDA1MTE3OC1GSUQ6NjkyMjEwNTAwKwYDVQQDDCRKYXZhIHJlZi4gVEVTVCAoZnVua3Rpb25zY2VydGlmaWthdCkwggEiMA0GCSqGSIb3DQEBAQUAA4IBDwAwggEKAoIBAQCsZhc0L2r7+KF2FtqJxtBI/KKneBo6ojLQf8ZgaXa6eFK15lyI4nGM3xZ/OgC8/vjsw2XWQE08vL09W8SKiujEt6xs967Z/Y4rNl1S8hZa5TVmBTlOEwEbmIzGB8tckVj14KnZ6kcZGvygb8FT5gvMGpueMj3OzvhvkShfGvuG/9yrr8hj7590vu3X0EkeI5dQAFPG41sUqzjDMZhZol5zhHCqkxXf0C+H+1gYYvNvEYGc1WXfaK0j3i66RcKAWJvozgf6jDQfwHsV7qswndxbvIhoZ6W7cBxzs4ajDQ5QeHS5JtWKopgmz0hXgcgXChJ4ZVvyhpatXLuldJeINrlHAgMBAAGjggLKMIICxjAOBgNVHQ8BAf8EBAMCA7gwgZcGCCsGAQUFBwEBBIGKMIGHMDwGCCsGAQUFBzABhjBodHRwOi8vb2NzcC5zeXN0ZW10ZXN0MTkudHJ1c3QyNDA4LmNvbS9yZXNwb25kZXIwRwYIKwYBBQUHMAKGO2h0dHA6Ly9mLmFpYS5zeXN0ZW10ZXN0MTkudHJ1c3QyNDA4LmNvbS9zeXN0ZW10ZXN0MTktY2EuY2VyMIIBIAYDVR0gBIIBFzCCARMwggEPBg0rBgEEAYH0UQIEBgQCMIH9MC8GCCsGAQUFBwIBFiNodHRwOi8vd3d3LnRydXN0MjQwOC5jb20vcmVwb3NpdG9yeTCByQYIKwYBBQUHAgIwgbwwDBYFRGFuSUQwAwIBARqBq0RhbklEIHRlc3QgY2VydGlmaWthdGVyIGZyYSBkZW5uZSBDQSB1ZHN0ZWRlcyB1bmRlciBPSUQgMS4zLjYuMS40LjEuMzEzMTMuMi40LjYuNC4yLiBEYW5JRCB0ZXN0IGNlcnRpZmljYXRlcyBmcm9tIHRoaXMgQ0EgYXJlIGlzc3VlZCB1bmRlciBPSUQgMS4zLjYuMS40LjEuMzEzMTMuMi40LjYuNC4yLjCBqgYDVR0fBIGiMIGfMDygOqA4hjZodHRwOi8vY3JsLnN5c3RlbXRlc3QxOS50cnVzdDI0MDguY29tL3N5c3RlbXRlc3QxOS5jcmwwX6BdoFukWTBXMQswCQYDVQQGEwJESzESMBAGA1UECgwJVFJVU1QyNDA4MSQwIgYDVQQDDBtUUlVTVDI0MDggU3lzdGVtdGVzdCBYSVggQ0ExDjAMBgNVBAMMBUNSTDI4MB8GA1UdIwQYMBaAFMwCVQzkgXSvIFTVERRXnJFSOH+gMB0GA1UdDgQWBBRUEhCFm3sj4tGyEI3OkBYnKKSOFDAJBgNVHRMEAjAAMA0GCSqGSIb3DQEBCwUAA4IBAQB9r7wKMTPCxGmQYFu7M+CyGrxSWaFqe8FH6YGyh9SaCjZUSbayamCqjhxM+7cLZtSBXySMYkcUImj5tWzED3BUIX6vbhzXvAsvyBuyXH9iRrBq3hLUOL18dBOMOY98TghF9jqJQBoq3Ikctob3/ikfpws86/jLnoKvA5q3IGYJIiwZssj85kcXmbhOpi1x9SjCRqgXldDVqiSEBVcuU8WKqvDVhIoFJzpsDbWvjeGnlgXtU0mK55tJYvm9i0leaoaAEKesRd2MdG9yZ4yhDFcvzUaTlQULvBxoNgXGPOGPxIEr2euiDhBcdrx/zbC8tjok6eBwu4FvGqyrpm11xjQs</X509Certificate> <!-- Aftageren som må omveksle dette bootstraptoken (her SOSI-STS'en) --> </X509Data><saml:Audience>https://sts.sosi.dk/</saml:Audience> </saml:AudienceRestriction> </saml:Conditions> </KeyInfo><saml:AttributeStatement> <!-- Angivelse af profil og version </SubjectConfirmationData>(konstanten 'OIO-SAML-3.0') --> </SubjectConfirmation> </Subject><saml:Attribute Name="https://data.gov.dk/model/core/specVersion" NameFormat="urn:oasis:names:tc:SAML:2.0:attrname-format:uri"> <Conditions NotOnOrAfter="2020-11-12T12:22:50.027Z"><saml:AttributeValue xsi:type="xs:string">OIO-SAML-3.0</saml:AttributeValue> </saml:Attribute> <!-- Mere Aftagerenspecifik somangivelse måaf omveksleprofil detteog bootstraptokenversion (her SOSI-STS'enkun for OIOH3BST) --> <AudienceRestriction><saml:Attribute Name="https://healthcare.data.gov.dk/model/core/specVersion" NameFormat="urn:oasis:names:tc:SAML:2.0:attrname-format:uri"> <Audience>https://sts.sosi.dk/</Audience><saml:AttributeValue xsi:type="xs:string">OIO-SAML-H-3.0</saml:AttributeValue> </saml:Attribute> </AudienceRestriction> !-- Sikringsniveau udtrykt efter NSIS --> </Conditions><saml:Attribute Name="https://data.gov.dk/concept/core/nsis/loa" NameFormat="urn:oasis:names:tc:SAML:2.0:attrname-format:uri"> <AttributeStatement><saml:AttributeValue xsi:type="xs:string">High</saml:AttributeValue> </saml:Attribute> <!-- Ervhvervspersonens global unikke AngivelseID, afsom profiltildelt ogi versionden (konstanten 'OIO-SAML-3.0')fællesoffentlige erhvervsadministration --> <Attribute <saml:Attribute Name="https://data.gov.dk/model/core/specVersion/eid/professional/uuid/persistent" NameFormat="urn:oasis:names:tc:SAML:2.0:attrname-format:uri"> <AttributeValue>OIO-SAML-3.0</AttributeValue> <saml:AttributeValue xsi:type="xs:string">urn:uuid:433bf619-e571-4184-87cc-f8ea00d6ad19</saml:AttributeValue> </saml:Attribute> <!-- Organisationens Sikringsniveau udtrykt efter NSISCVR nummer (her Korsbæk Kommunes) --> <Attribute Name="https://<saml:Attribute Name="https://data.gov.dk/conceptmodel/core/nsiseid/professional/loacvr" NameFormat="urn:oasis:names:tc:SAML:2.0:attrname-format:uri"> <AttributeValue>Substantial</AttributeValue> <saml:AttributeValue xsi:type="xs:string">20301823</saml:AttributeValue> </saml:Attribute> <!-- ErvhvervspersonensOrganisationens globalnavn unikke(her ID, som tildelt i den fællesoffentlige erhvervsadministrationKorsbæk Kommune) --> <Attribute <saml:Attribute Name="https://data.gov.dk/model/core/eid/professional/uuid/persistentorgName" NameFormat="urn:oasis:names:tc:SAML:2.0:attrname-format:uri"> <saml:AttributeValue xsi:type="xs:string">Korsbæk Kommune</saml:AttributeValue> <AttributeValue>urn:uuid:323e4567-e89b-12d3-a456-426655440000</AttributeValue></saml:Attribute> </saml:AttributeStatement> </saml:Assertion> </Attribute>wst14:ActAs> <wsp:AppliesTo> <wsa:EndpointReference> <!--<wsa:Address>https://fmk</wsa:Address> Organisationens CVR nummer (her Korsbæk Kommunes) --> </wsa:EndpointReference> </wsp:AppliesTo> <Attribute Name="https<wst:Claims Dialect="http://datadocs.govoasis-open.dkorg/modelwsfed/coreauthorization/eid200706/professional/cvr" NameFormat="urn:oasis:names:tc:SAML:2.0:attrname-format:uri"authclaims"> <!-- Attribut som er påkrævet i SOSI idkortet og angives angives her som claim --> <AttributeValue>20301823</AttributeValue> <auth:ClaimType Uri="medcom:ITSystemName"> <auth:Value>Korsbæk Kommunes IT systemer</auth:Value> </Attribute>auth:ClaimType> <!-- Frivillige attributter som kan anvendes fx til valg af <!-- Organisationens navn (her Korsbæk Kommunesundhedsfaglig autorisation (eller 'national rolle') --> <Attribute Name="https://data.gov.dk/model/core/eid/professional/orgName" NameFormat="urn:oasis:names:tc:SAML:2.0:attrname-format:uri<auth:ClaimType Uri="medcom:UserAuthorizationCode"> <!-- Autorisationskode --> <auth:Value>007NX</auth:Value> <AttributeValue>Korsbæk Kommune</AttributeValue> </auth:ClaimType> <auth:ClaimType Uri="medcom:UserRole"> </Attribute> <!-- National rolle --> <auth:Value>urn:dk:healthcare:national-federation-role:code:41003:value:PlejeAssR3</auth:Value> <!-- En (frivillig) angivelse af brugerens centralt trustede og lokalt administrerede 'nationale roller' formatteret som OIOBPP 1.2 XML struktur og indlejret i Base64 encoded form/auth:ClaimType> <auth:ClaimType Uri="sosi:SubjectNameID"> <auth:Value>Mads_Skjern</auth:Value> </auth:ClaimType> </wst:Claims> </wst:RequestSecurityToken> </soapenv:Body> </soapenv:Envelope> |
Succesfuldt response:
| Code Block | ||||||
|---|---|---|---|---|---|---|
| ||||||
<?xml version="1.0" encoding="UTF-8"?> <soapenv:Envelope <Attribute Name="https://data.gov.dk/model/core/eid/privilegesIntermediate" NameFormatxmlns:soapenv="http://schemas.xmlsoap.org/soap/envelope/" xmlns:ds="http://www.w3.org/2000/09/xmldsig#" xmlns:saml="urn:oasis:names:tc:SAML:2.0:attrname-format:uri"> :assertion" xmlns:wsa="http://www.w3.org/2005/08/addressing" xmlns:wsp="http://schemas.xmlsoap.org/ws/2004/09/policy" xmlns:wsse="http://docs.oasis-open.org/wss/2004/01/oasis-200401-wss-wssecurity-secext-1.0.xsd" xmlns:wst="http://docs.oasis-open.org/ws-sx/ws-trust/200512" xmlns:wsu="http://docs.oasis-open.org/wss/2004/01/oasis-200401-wss-wssecurity-utility-1.0.xsd"> <soapenv:Header> <wsse:Security mustUnderstand="1" wsu:Id="security"> <wsu:Timestamp wsu:Id="ts"> <wsu:Created>2022-04-25T13:07:30Z</wsu:Created> </wsu:Timestamp> <ds:Signature> <AttributeValue>Bx23z ....</AttributeValue> <ds:SignedInfo> <ds:CanonicalizationMethod Algorithm="http://www.w3.org/2001/10/xml-exc-c14n#"/> <ds:SignatureMethod Algorithm="http://www.w3.org/2000/09/xmldsig#rsa-sha1"/> <ds:Reference URI="#body"> <ds:Transforms> </Attribute> <ds:Transform Algorithm="http://www.w3.org/2001/10/xml-exc-c14n#"/> </ds:Transforms> <ds:DigestMethod Algorithm="http://www.w3.org/2000/09/xmldsig#sha1"/> <ds:DigestValue>3kNpWaBaibVYCwc4SGPJwVAVrT8=</ds:DigestValue> </ds:Reference> <ds:Reference URI="#ts"> Eksempel (i Base64 decoded form) for en bruger med tildelt 'national rolle' 'Plejehjemsassistent' i Korsbæk Kommune: <ds:Transforms> <ds:Transform Algorithm="http://www.w3.org/2001/10/xml-exc-c14n#"/> </ds:Transforms> <ds:DigestMethod Algorithm="http://www.w3.org/2000/09/xmldsig#sha1"/> <ds:DigestValue>o6uj52yeWQB5D0HQQFxqv+T8RHM=</ds:DigestValue> </ds:Reference> <bpp:PrivilegeList<ds:Reference URI="#messageID"> <ds:Transforms> <ds:Transform Algorithm="http://www.w3.org/2001/10/xml-exc-c14n#"/> </ds:Transforms> xmlns:bpp<ds:DigestMethod Algorithm="http://digst.dk/oiosaml/basic_privilege_profile"www.w3.org/2000/09/xmldsig#sha1"/> <ds:DigestValue>1z169hod/5XrM90vXA4jxO2fw0Y=</ds:DigestValue> </ds:Reference> <ds:Reference URI="#relatesTo"> <ds:Transforms> xmlns<ds:xsiTransform Algorithm="http://www.w3.org/2001/XMLSchema-instance"10/xml-exc-c14n#"/> </ds:Transforms> <ds:DigestMethod Algorithm="http://www.w3.org/2000/09/xmldsig#sha1"/> <ds:DigestValue>EsmQlfzPgRhsoWZOMyJTHjCoiq4=</ds:DigestValue> </ds:Reference> <PrivilegeGroup<ds:Reference ScopeURI="urn:dk:gov:saml:cvrNumberIdentifier:20301823#action"> <ds:Transforms> <ds:Transform Algorithm="http://www.w3.org/2001/10/xml-exc-c14n#"/> </ds:Transforms> <Privilege>urn:dk:healthcare:national-federation-role:code:41003:value:PlejeAssR3<ds:DigestMethod Algorithm="http://www.w3.org/2000/09/xmldsig#sha1"/> <ds:DigestValue>3cXAhlhZH22NiSh7AttxKxBap7Q=</ds:DigestValue> </ds:Reference> </ds:SignedInfo> <ds:SignatureValue>UpGxNQjzEvHYCZ7gPrpgoNYHw3ObIxJY0oTR7T0qf7I+0ZAYqSE3terJue26nHMJiQkmFAGemsdaIDsktf6oBikOzDC1Q9QAtqwlQ+uT13zq0Gz143he1GlixfORSJLiPMe5RSvRpYRFdyOIqgCviR5cvBm19N4zGJlLlxWt0LTsCg4Wv7zTNsuiUVxdvwAlJc8mWqvi8a97XOdEGw9GlfSNRBFMc7A41ZHjOfLfCN3kltVVhN/LSeRu2kXGVXOHcBfWeak7PkClpTc1YAusR+7Z35XR0bCCkiEf5gd+wFOeGfw+CoRUrEFnutJ/1PlmadUCr6x+MXjb+vxZOn2+jA==</ds:SignatureValue> <ds:KeyInfo> </Privilege><ds:X509Data> <ds:X509Certificate>MIIGKzCCBROgAwIBAgIEX6JBADANBgkqhkiG9w0BAQsFADBJMQswCQYDVQQGEwJESzESMBAGA1UECgwJVFJVU1QyNDA4MSYwJAYDVQQDDB1UUlVTVDI0MDggU3lzdGVtdGVzdCBYWFhJViBDQTAeFw0yMjA0MDYxNjI2MjBaFw0yNTA0MDYxNjI1NTJaMIGUMQswCQYDVQQGEwJESzEuMCwGA1UECgwlU3VuZGhlZHNkYXRhc3R5cmVsc2VuIC8vIENWUjozMzI1Nzg3MjFVMCAGA1UEBRMZQ1ZSOjMzMjU3ODcyLUZJRDoxODkxMTg2MTAxBgNVBAMMKlNPU0kgVGVzdCBGZWRlcmF0aW9uIChmdW5rdGlvbnNjZXJ0aWZpa2F0KTCCASIwDQYJKoZIhvcNAQEBBQADggEPADCCAQoCggEBALRM3VAiyCBUDWg4K2vgVhmFTB1SDZWjT5Zd0NxAMPjzuKEsP8PpbWLdD8aNO7LuS3noC01AN4los3aqK//ZVJdTr9k3M1Aquo5G7+SwLBTsTVyiheh7uYKH+5v6gGjHHiPuYGrdnTc4YkrRbeqPtZAR1sX/iNMzLMQSuYfpphCJ0e9leV08KOswSktBhIYk7NAEng+8T4hkbREuPeaRn85/aL5eX/ohSIsfb0ByA3ta/+bymen8rY+6qb1A7V/2h2lmJ7uiWf9OJvUA37RdFrX4czI76+oqe9cGzplOuMHaujBbHG8Uc2yheL16xdexr0xAf7N8PkdVGALJAQm97q0CAwEAAaOCAs0wggLJMA4GA1UdDwEB/wQEAwIDuDCBlwYIKwYBBQUHAQEEgYowgYcwPAYIKwYBBQUHMAGGMGh0dHA6Ly9vY3NwLnN5c3RlbXRlc3QzNC50cnVzdDI0MDguY29tL3Jlc3BvbmRlcjBHBggrBgEFBQcwAoY7aHR0cDovL2YuYWlhLnN5c3RlbXRlc3QzNC50cnVzdDI0MDguY29tL3N5c3RlbXRlc3QzNC1jYS5jZXIwggEgBgNVHSAEggEXMIIBEzCCAQ8GDSsGAQQBgfRRAgQGBAMwgf0wLwYIKwYBBQUHAgEWI2h0dHA6Ly93d3cudHJ1c3QyNDA4LmNvbS9yZXBvc2l0b3J5MIHJBggrBgEFBQcCAjCBvDAMFgVEYW5JRDADAgEBGoGrRGFuSUQgdGVzdCBjZXJ0aWZpa2F0ZXIgZnJhIGRlbm5lIENBIHVkc3RlZGVzIHVuZGVyIE9JRCAxLjMuNi4xLjQuMS4zMTMxMy4yLjQuNi40LjMuIERhbklEIHRlc3QgY2VydGlmaWNhdGVzIGZyb20gdGhpcyBDQSBhcmUgaXNzdWVkIHVuZGVyIE9JRCAxLjMuNi4xLjQuMS4zMTMxMy4yLjQuNi40LjMuMIGtBgNVHR8EgaUwgaIwPKA6oDiGNmh0dHA6Ly9jcmwuc3lzdGVtdGVzdDM0LnRydXN0MjQwOC5jb20vc3lzdGVtdGVzdDM0LmNybDBioGCgXqRcMFoxCzAJBgNVBAYTAkRLMRIwEAYDVQQKDAlUUlVTVDI0MDgxJjAkBgNVBAMMHVRSVVNUMjQwOCBTeXN0ZW10ZXN0IFhYWElWIENBMQ8wDQYDVQQDDAZDUkw0MDkwHwYDVR0jBBgwFoAUzWxolzlyGaQ1q2Tq9BGjgYf4aTswHQYDVR0OBBYEFKnHK2ey5oU8RXACmOR0fcO57bsmMAkGA1UdEwQCMAAwDQYJKoZIhvcNAQELBQADggEBALvu0VtupREO52FW2f8cAUZkxkwvbq2bQXOvNRN6XrtzvA+tt2Jgm4gP8dNZUBI7nOtEPQ+0+XkSMZ1wzu+8qxLHATTSUcicQNtUkaAbGTIfQkKiWRwPTtSK50qhEDm2fJW5m8NDOxOE/+58iuj8AI9Fb4RI1FV+xRsku3TakdvdwiNkSjAxiOv5JsXEZMJfVsM34fR0ZdOQgnFpyn3IfSjBrAHSgbxy47Zz9YhmONuQsa55NDEQ6mTmecXGrOSvfJZmQ/jRPhYmi04ufPEvOA5hjLHDy0CtsSKRhkDpXSafVjHjtmdfYKB4M++2Sp/nx1teRcoT78Nenl3qHgkz7OM=</ds:X509Certificate> </ds:X509Data> </ds:KeyInfo> </ds:Signature> </wsse:Security> <wsa:Action wsu:Id="action">http://docs.oasis-open.org/ws-sx/ws-trust/200512/RST/Issue</wsa:Action> </PrivilegeGroup><wsa:MessageID wsu:Id="messageID">urn:uuid:d7ed6507-ffa5-4c4e-b0b0-d8a8bb813a86</wsa:MessageID> <wsa:RelatesTo wsu:Id="relatesTo">urn:uuid:de9ad9d5-ad35-4d46-8585-8b05469bc686</wsa:RelatesTo> </soapenv:Header> <soapenv:Body wsu:Id="body"> <wst:RequestSecurityTokenResponseCollection> </bpp:PrivilegeList><wst:RequestSecurityTokenResponse Context="urn:uuid:a8299058-f331-4d69-87d0-9c5385207326"> <wst:TokenType>http://docs.oasis-open.org/wss/oasis-wss-saml-token-profile-1.1#SAMLV2.0</wst:TokenType> <wst:RequestedSecurityToken> <!-- SOSI idkortet --> <saml:Assertion xmlns:ds="http://www.w3.org/2000/09/xmldsig#" xmlns:saml="urn:oasis:names:tc:SAML:2.0:assertion" IssueInstant="2022-04-25T13:02:30Z" Version="2.0" id="IDCard"> <saml:Issuer>TEST1-NSP-STS</saml:Issuer> --><saml:Subject> <saml:NameID Format="medcom:other">Mads_Skjern</saml:NameID> </AttributeStatement> <saml:SubjectConfirmation> </Assertion> <saml:ConfirmationMethod>urn:oasis:names:tc:SAML:2.0:cm:holder-of-key</saml:ConfirmationMethod> </wst14:ActAs> <wsp<saml:AppliesTo>SubjectConfirmationData> <wsa <ds:EndpointReference>KeyInfo> <wsa<ds:Address>https://fmk</wsa:Address> KeyName>OCESSignature</ds:KeyName> </wsads:EndpointReference>KeyInfo> </wspsaml:AppliesTo>SubjectConfirmationData> <wst:Claims Dialect="http://docs.oasis-open.org/wsfed/authorization/200706/authclaims"> </saml:SubjectConfirmation> <!--</saml:Subject> Attribut som er påkrævet i SOSI idkortet og angives angives her som claim --<saml:Conditions NotBefore="2022-04-25T13:02:30Z" NotOnOrAfter="2022-04-26T13:02:30Z"/> <auth:ClaimType Uri="medcom:ITSystemName<saml:AttributeStatement id="IDCardData"> <auth:Value>Korsbæk Kommunes IT systemer</auth:Value><saml:Attribute Name="sosi:IDCardID"> <saml:AttributeValue>F6beeSEVLsnAyrNsPsURhQ==</authsaml:ClaimType>AttributeValue> <!--/saml:Attribute> Frivillige attributter som kan anvendes fx til valg af sundhedsfaglig autorisation (eller 'national rolle') -- <saml:Attribute Name="sosi:IDCardVersion"> <auth:ClaimType Uri="medcom:UserRole"><saml:AttributeValue>1.0.1</saml:AttributeValue> </saml:Attribute> <!-- Uddannelseskode for 'Læge' --> <saml:Attribute Name="sosi:IDCardType"> <auth<saml:Value>7170<AttributeValue>user</authsaml:Value>AttributeValue> </authsaml:ClaimType>Attribute> <saml:Attribute <!--Name="sosi:AuthenticationLevel"> Eksempel med angivelse af national rolle 'Plejehjemsassistent' <saml:AttributeValue>4</saml:AttributeValue> </saml:Attribute> <auth:ClaimType Uri="medcom:UserRole"> </saml:AttributeStatement> <saml:AttributeStatement id="UserLog"> <saml:Attribute Name="medcom:UserCivilRegistrationNumber"> <auth:Value>urn:dk:healthcare:national-federation-role:code:41003:value:PlejeAssR3</auth:Value> <saml:AttributeValue>0202024300</saml:AttributeValue> </saml:Attribute> </auth:ClaimType> <saml:Attribute Name="medcom:UserGivenName"> <saml:AttributeValue>NSTSSenAtre</saml:AttributeValue> --> </saml:Attribute> <!-- Eksempel med angivelse af der hverken skal sættes rolle eller autorisation i idkortet <saml:Attribute Name="medcom:UserSurName"> <saml:AttributeValue>Jensen</saml:AttributeValue> </saml:Attribute> <auth<saml:ClaimTypeAttribute UriName="medcom:UserRole"> <saml:AttributeValue>7170</saml:AttributeValue> </saml:Attribute> <auth:Value>urn:dk:healthcare:no-role</auth:Value><saml:Attribute Name="medcom:UserAuthorizationCode"> <saml:AttributeValue>007NX</saml:AttributeValue> </authsaml:ClaimType>Attribute> </saml:AttributeStatement> <saml:AttributeStatement id="SystemLog"> --> <saml:Attribute Name="medcom:ITSystemName"> <!-- Eksempel med angivelse af autorisationsID (fremfor uddannelseskode) <saml:AttributeValue>Korsbæk Kommunes IT systemer</saml:AttributeValue> </saml:Attribute> <auth:ClaimType Uri<saml:Attribute Name="medcom:CareProviderID" NameFormat="medcom:UserAuthorizationCodecvrnumber"> <saml:AttributeValue>20301823</saml:AttributeValue> <auth:Value>ZXCVB</auth:Value></saml:Attribute> <saml:Attribute Name="medcom:CareProviderName"> <saml:AttributeValue>Korsbæk <Kommune</authsaml:ClaimType>AttributeValue> </saml:Attribute> --></saml:AttributeStatement> <ds:Signature id="OCESSignature"> <!-- Eksempel med angivelse af ID som ønskes sat som Subject<ds:SignedInfo> NameID i SOSI idkortet <ds:CanonicalizationMethod Algorithm="http://www.w3.org/2001/10/xml-exc-c14n#"/> <auth:ClaimType Uri<ds:SignatureMethod Algorithm="sosi:SubjectNameID"http://www.w3.org/2000/09/xmldsig#rsa-sha1"/> <ds:Reference URI="#IDCard"> <auth:Value>Mads_Skjern</auth:Value><ds:Transforms> <ds:Transform Algorithm="http://www.w3.org/2000/09/xmldsig#enveloped-signature"/> </auth:ClaimType> <ds:Transform Algorithm="http://www.w3.org/2001/10/xml-exc-c14n#"/> </ds:Transforms> -- <ds:DigestMethod Algorithm="http://www.w3.org/2000/09/xmldsig#sha1"/> <ds:DigestValue>euQ6vweNw8xZnluK10sTv06gses=</wstds:Claims>DigestValue> </wstds:RequestSecurityToken>Reference> </soapenvds:Body> </soapenv:Envelope> |
Succesfuldt response:
SignedInfo>
<ds:SignatureValue>O4Jx3vk1WX7GQdA+kN6+SanG2DhB7USm1HyL08OLwJ7QE7kqu0IVt42FpDu4vK4lxNbQGz2GsbmyNKu3dm5CabRU12Z9Ny2gmrBY3CwgYpGczPWl/RQa9tWK8Jb0iBp5wXwC7GvCeA72jJQz+kpt429vppCEkl70OKukUjllei/kcZUieNWqduHlBdyMnsafMY1K+2/Qhd/yU/GUF4DpqwQqoXd+s/GTqf+nlCVWvOLPto1j+HAMI/zQ7wtAYa9p4oJA6U8yW46PRA9WcNJJHCzuZIARpLZLpjHNg0UeYuEQeDnsYA8b3VqoprcbbByXrJ21mYQ74YdcwUaTfSOv2A==</ds:SignatureValue>
<ds:KeyInfo>
<ds:X509Data>
<ds:X509Certificate>MIIGKzCCBROgAwIBAgIEX6JBADANBgkqhkiG9w0BAQsFADBJMQswCQYDVQQGEwJESzESMBAGA1UECgwJVFJVU1QyNDA4MSYwJAYDVQQDDB1UUlVTVDI0MDggU3lzdGVtdGVzdCBYWFhJViBDQTAeFw0yMjA0MDYxNjI2MjBaFw0yNTA0MDYxNjI1NTJaMIGUMQswCQYDVQQGEwJESzEuMCwGA1UECgwlU3VuZGhlZHNkYXRhc3R5cmVsc2VuIC8vIENWUjozMzI1Nzg3MjFVMCAGA1UEBRMZQ1ZSOjMzMjU3ODcyLUZJRDoxODkxMTg2MTAxBgNVBAMMKlNPU0kgVGVzdCBGZWRlcmF0aW9uIChmdW5rdGlvbnNjZXJ0aWZpa2F0KTCCASIwDQYJKoZIhvcNAQEBBQADggEPADCCAQoCggEBALRM3VAiyCBUDWg4K2vgVhmFTB1SDZWjT5Zd0NxAMPjzuKEsP8PpbWLdD8aNO7LuS3noC01AN4los3aqK//ZVJdTr9k3M1Aquo5G7+SwLBTsTVyiheh7uYKH+5v6gGjHHiPuYGrdnTc4YkrRbeqPtZAR1sX/iNMzLMQSuYfpphCJ0e9leV08KOswSktBhIYk7NAEng+8T4hkbREuPeaRn85/aL5eX/ohSIsfb0ByA3ta/+bymen8rY+6qb1A7V/2h2lmJ7uiWf9OJvUA37RdFrX4czI76+oqe9cGzplOuMHaujBbHG8Uc2yheL16xdexr0xAf7N8PkdVGALJAQm97q0CAwEAAaOCAs0wggLJMA4GA1UdDwEB/wQEAwIDuDCBlwYIKwYBBQUHAQEEgYowgYcwPAYIKwYBBQUHMAGGMGh0dHA6Ly9vY3NwLnN5c3RlbXRlc3QzNC50cnVzdDI0MDguY29tL3Jlc3BvbmRlcjBHBggrBgEFBQcwAoY7aHR0cDovL2YuYWlhLnN5c3RlbXRlc3QzNC50cnVzdDI0MDguY29tL3N5c3RlbXRlc3QzNC1jYS5jZXIwggEgBgNVHSAEggEXMIIBEzCCAQ8GDSsGAQQBgfRRAgQGBAMwgf0wLwYIKwYBBQUHAgEWI2h0dHA6Ly93d3cudHJ1c3QyNDA4LmNvbS9yZXBvc2l0b3J5MIHJBggrBgEFBQcCAjCBvDAMFgVEYW5JRDADAgEBGoGrRGFuSUQgdGVzdCBjZXJ0aWZpa2F0ZXIgZnJhIGRlbm5lIENBIHVkc3RlZGVzIHVuZGVyIE9JRCAxLjMuNi4xLjQuMS4zMTMxMy4yLjQuNi40LjMuIERhbklEIHRlc3QgY2VydGlmaWNhdGVzIGZyb20gdGhpcyBDQSBhcmUgaXNzdWVkIHVuZGVyIE9JRCAxLjMuNi4xLjQuMS4zMTMxMy4yLjQuNi40LjMuMIGtBgNVHR8EgaUwgaIwPKA6oDiGNmh0dHA6Ly9jcmwuc3lzdGVtdGVzdDM0LnRydXN0MjQwOC5jb20vc3lzdGVtdGVzdDM0LmNybDBioGCgXqRcMFoxCzAJBgNVBAYTAkRLMRIwEAYDVQQKDAlUUlVTVDI0MDgxJjAkBgNVBAMMHVRSVVNUMjQwOCBTeXN0ZW10ZXN0IFhYWElWIENBMQ8wDQYDVQQDDAZDUkw0MDkwHwYDVR0jBBgwFoAUzWxolzlyGaQ1q2Tq9BGjgYf4aTswHQYDVR0OBBYEFKnHK2ey5oU8RXACmOR0fcO57bsmMAkGA1UdEwQCMAAwDQYJKoZIhvcNAQELBQADggEBALvu0VtupREO52FW2f8cAUZkxkwvbq2bQXOvNRN6XrtzvA+tt2Jgm4gP8dNZUBI7nOtEPQ+0+XkSMZ1wzu+8qxLHATTSUcicQNtUkaAbGTIfQkKiWRwPTtSK50qhEDm2fJW5m8NDOxOE/+58iuj8AI9Fb4RI1FV+xRsku3TakdvdwiNkSjAxiOv5JsXEZMJfVsM34fR0ZdOQgnFpyn3IfSjBrAHSgbxy47Zz9YhmONuQsa55NDEQ6mTmecXGrOSvfJZmQ/jRPhYmi04ufPEvOA5hjLHDy0CtsSKRhkDpXSafVjHjtmdfYKB4M++2Sp/nx1teRcoT78Nenl3qHgkz7OM=</ds:X509Certificate>
</ds:X509Data>
</ds:KeyInfo>
</ds:Signature>
</saml:Assertion>
</wst:RequestedSecurityToken>
<wsp:AppliesTo>
<wsa:EndpointReference>
<wsa:Address>https://fmk</wsa:Address>
</wsa:EndpointReference>
</wsp:AppliesTo>
<wst:Lifetime>
<wsu:Created>2022-04-25T13:02:30Z</wsu:Created>
<wsu:Expires>2022-04-26T13:02:30Z</wsu:Expires>
</wst:Lifetime>
</wst:RequestSecurityTokenResponse>
</wst:RequestSecurityTokenResponseCollection>
</soapenv:Body>
</soapenv:Envelope> |
OIO3
Her vises et OIO3 request uden forklarende kommentarer, da kommentarerne i OIOH3-eksemplet også gælder her. Det er NemLog-in STS som (når den er klar) kommer til at udstede bootstrap tokens af typen OIO3.
Request
| Code Block | ||||||
|---|---|---|---|---|---|---|
| ||||||
<soapenv:Envelope xmlns:soapenv="http://schemas.xmlsoap.org/soap/envelope/" xmlns:auth="http://docs.oasis-open.org/wsfed/authorization/200706" xmlns:ds="http://www.w3.org/2000/09/xmldsig#" xmlns:saml="urn:oasis:names:tc:SAML:2.0:assertion" xmlns:wsa="http://www.w3.org/2005/08/addressing" xmlns:wsp="http://schemas.xmlsoap.org/ws/2004/09/policy" xmlns:wsse="http://docs.oasis-open.org/wss/2004/01/oasis-200401-wss-wssecurity-secext-1.0.xsd" xmlns:wst="http://docs.oasis-open.org/ws-sx/ws-trust/200512" xmlns:wst14="http://docs.oasis-open.org/ws-sx/ws-trust/200802" xmlns:wsu="http://docs.oasis-open.org/wss/2004/01/oasis-200401-wss-wssecurity-utility-1.0.xsd">
<soapenv:Header>
<wsse:Security mustUnderstand="1" wsu:Id="security">
<wsu:Timestamp wsu:Id="ts">
<wsu:Created>2022-12-29T11:59:45Z</wsu:Created>
</wsu:Timestamp>
<ds:Signature>
<ds:SignedInfo>
<ds:CanonicalizationMethod Algorithm="http://www.w3.org/2001/10/xml-exc-c14n#"/>
<ds:SignatureMethod Algorithm="http://www.w3.org/2000/09/xmldsig#rsa-sha1"/>
<ds:Reference URI="#body">
<ds:Transforms>
<ds:Transform Algorithm="http://www.w3.org/2001/10/xml-exc-c14n#"/>
</ds:Transforms>
<ds:DigestMethod Algorithm="http://www.w3.org/2000/09/xmldsig#sha1"/>
<ds:DigestValue>xL3Zq/w4SnARv1+9WJKORaXkol4=</ds:DigestValue>
</ds:Reference>
<ds:Reference URI="#ts">
<ds:Transforms>
<ds:Transform Algorithm="http://www.w3.org/2001/10/xml-exc-c14n#"/>
</ds:Transforms>
<ds:DigestMethod Algorithm="http://www.w3.org/2000/09/xmldsig#sha1"/>
<ds:DigestValue>XZr9YfkelJBdDBlrjmE8vD9TYgw=</ds:DigestValue>
</ds:Reference>
<ds:Reference URI="#messageID">
<ds:Transforms>
<ds:Transform Algorithm="http://www.w3.org/2001/10/xml-exc-c14n#"/>
</ds:Transforms>
<ds:DigestMethod Algorithm="http://www.w3.org/2000/09/xmldsig#sha1"/>
<ds:DigestValue>sErKM6Sc6OEZq8xftCjVFLc49lc=</ds:DigestValue>
</ds:Reference>
<ds:Reference URI="#action">
<ds:Transforms>
<ds:Transform Algorithm="http://www.w3.org/2001/10/xml-exc-c14n#"/>
</ds:Transforms>
<ds:DigestMethod Algorithm="http://www.w3.org/2000/09/xmldsig#sha1"/>
<ds:DigestValue>3cXAhlhZH22NiSh7AttxKxBap7Q=</ds:DigestValue>
</ds:Reference>
</ds:SignedInfo>
<ds:SignatureValue>JuGLzQ1IfOcxxKwgt8bufiW0rLMwpry5JbAdRYfvaFajtxehccOwlZ9+C8kyKSMqzETAj4t9blA731peoTGgC1yfg4yECp/oa3WYJg7PTRJZgcKj5iRgoOn0i0AfzaJG81zPP1G5yCw0YzBNS2wAByk6Mi5Qk3DAIs3XxCTeZ0tLi5UdfREcOvuYvbHuZwv77mL89IlYosVTzsR2MQvXerZQdvymu6xHOzaHeTrnHple33X7hIpoGKKkqrInU3F+4cWQ9+8seIsBWlMcnyP1a7q7ZWeA2aspuRLH961YMO2ErPWOrt8nFJ7Bj7+2W2gPQXS1tgbOalyrxHSiBuD2ZWUKe+hohD1oR2ryJin81sRHDr8Gp4gCIMEbJwkQMfzWmjg8R2XkEAaWVqIZZD8gk/p5hiBjsZCcGLa2aORAYFMBEss8v4qIfevcvKEQT5XZ3luFhbcPFA6eetkOmqDQmdi2eO+rlZJrpAcgAU/EeiV0RRWLWIhYbgDAHhE5aBTJ</ds:SignatureValue>
<ds:KeyInfo>
<ds:X509Data>
<ds:X509Certificate>MIIGyjCCBP6gAwIBAgIUHrupYZr13YiuaidVa/fv5wGHNTMwQQYJKoZIhvcNAQEKMDSgDzANBglghkgBZQMEAgEFAKEcMBoGCSqGSIb3DQEBCDANBglghkgBZQMEAgEFAKIDAgEgMGsxLTArBgNVBAMMJERlbiBEYW5za2UgU3RhdCBPQ0VTIHVkc3RlZGVuZGUtQ0EgMTETMBEGA1UECwwKVGVzdCAtIGN0aTEYMBYGA1UECgwPRGVuIERhbnNrZSBTdGF0MQswCQYDVQQGEwJESzAeFw0yMjAxMjcxMTUzMzBaFw0yNTAxMjYxMTUzMjlaMIHBMRYwFAYDVQQDDA1UaG9yZ290IEZyaWlzMRAwDgYDVQQqDAdUaG9yZ290MQ4wDAYDVQQEDAVGcmlpczE3MDUGA1UEBRMuVUk6REstRTpDOmVkYzA0ZDY5LWYyZDQtNGU2My1iOWVkLTU5M2YwNmMxZmY1ZDEmMCQGA1UECgwdVGVzdG9yZ2FuaXNhdGlvbiBuci4gOTAxNzc1ODAxFzAVBgNVBGEMDk5UUkRLLTkwMTc3NTgwMQswCQYDVQQGEwJESzCCAaIwDQYJKoZIhvcNAQEBBQADggGPADCCAYoCggGBANQyP5jOiFRMjQNviZhHYeIMBxE3gjTA3/GroUmtHYNAvrCskj5CGcMjXZ/h2oP7LE6Y93dGx5tVxSDvErnT67u5tsfwNYLHGVALznwocpBn+xQ/+Rky+/kCju4XiaZDoQVJs0JKXgCKDO+hcwMTYnyqg9Yb/yqfwf9o2AC25LhcaHgu+tWuK/VXM0kpKqrs9jNPgW9W3gr9+mD4NCCMpDeMS5d7kMMSh8t8FPLvtXyaKN04uBPcryFiMwyvXEZzP1O4MbQelmGzy9MxPiJSUSTEcV4lWlVI5naKIi05xhnTu0XX0iysKJiNxR/lujRAAZkBMG3+xfeae+hW2lttHwzDBAehIs1vD6ZLt1Agn+MVdDF7bOeU3hlEQveAY1r3VJVoxoDAsuay9ydPCRxbxdPefTSxUr5XzrWvzSN2VsJvEXQ36WRKsLDSU3MMgrB0LOVEmNsHNH/Tup6GkTOFHsqb3D8h4y1MjaK8tZp82t/QthuK750YAY7HaXMxaXE1rQIDAQABo4IBpTCCAaEwDAYDVR0TAQH/BAIwADAfBgNVHSMEGDAWgBR/KJ/ZcZlC4nXn1zV2Lk0IJW12XjB7BggrBgEFBQcBAQRvMG0wQwYIKwYBBQUHMAKGN2h0dHA6Ly9jYTEuY3RpLWdvdi5kay9vY2VzL2lzc3VpbmcvMS9jYWNlcnQvaXNzdWluZy5jZXIwJgYIKwYBBQUHMAGGGmh0dHA6Ly9jYTEuY3RpLWdvdi5kay9vY3NwMB0GA1UdEQQWMBSBEm5qb0BrdmFsaXRldHNpdC5kazAhBgNVHSAEGjAYMAgGBgQAj3oBATAMBgoqgVCBKQEBAQIHMDsGCCsGAQUFBwEDBC8wLTArBggrBgEFBQcLAjAfBgcEAIvsSQEBMBSGEmh0dHBzOi8vdWlkLmdvdi5kazBFBgNVHR8EPjA8MDqgOKA2hjRodHRwOi8vY2ExLmN0aS1nb3YuZGsvb2Nlcy9pc3N1aW5nLzEvY3JsL2lzc3VpbmcuY3JsMB0GA1UdDgQWBBQsRFepNQjYb4C31LaSPMkBhSUKNjAOBgNVHQ8BAf8EBAMCBeAwQQYJKoZIhvcNAQEKMDSgDzANBglghkgBZQMEAgEFAKEcMBoGCSqGSIb3DQEBCDANBglghkgBZQMEAgEFAKIDAgEgA4IBgQCVw4pgvgp8cdxk2m3WQd8fvtZc/1v25LsQ09uz6gATRNetwnGGfPI9g6tSz0Wk96jrBcL/A5rsc6IMy5e9O1D3hPoA/KWkZHbcaAHO1afb+CtSBN4vSkIwISkRDEWYEhxWKr5N7xQ8QCML07JcTzsD38FxawAB/LBHQxaa4d2aKT7D6k2mIXU8xVG7T+fyYaVCBuVfaH7ITwQIr9tVtyV4R2/iT7nkMMCLceiMJjwQ4VPaoxwvsk5sPIJL6/4d29Cxa/oVXtaG4OnyB41iFhhWfmdVGvF1NEF5vk5x7BGUOAQerOU5t/hrBIPM9p1xVnFB+YB+xzns6TYuTi0Dxl2LgvkZta/FlyO0ExgmnqpM8dvNO+MGmQez/2fauMEMD1Id5XpgEX8Blp+mR5WaYa9DVb/AY78iGRPhbDw6vofA/AgjOmQD1oCveCiSUB8xv+EK3wpqSUSUPHmIk8kHqTkgKDQkelgig0y/hzzQdrlx5iOgTekFSi5K7tKyfnIRm6E=</ds:X509Certificate>
</ds:X509Data>
</ds:KeyInfo>
</ds:Signature>
</wsse:Security>
<wsa:Action wsu:Id="action">http://docs.oasis-open.org/ws-sx/ws-trust/200512/RST/Issue</wsa:Action>
<wsa:MessageID wsu:Id="messageID">urn:uuid:f6af72b5-652e-40d5-a8ff-ed0116c3d114</wsa:MessageID>
</soapenv:Header>
<soapenv:Body wsu:Id="body">
<wst:RequestSecurityToken Context="urn:uuid:e420f22e-9233-4b51-973a-9008528169a7">
<wst:TokenType>http://docs.oasis-open.org/wss/oasis-wss-saml-token-profile-1.1#SAMLV2.0</wst:TokenType>
<wst:RequestType>http://docs.oasis-open.org/ws-sx/ws-trust/200512/Issue</wst:RequestType>
<wst14:ActAs>
<saml:Assertion xmlns:xs="http://www.w3.org/2001/XMLSchema" xmlns:xsi="http://www.w3.org/2001/XMLSchema-instance" ID="_59c5a991-78de-4cf4-bd6e-18dafe651c38" IssueInstant="2022-12-29T11:59:45Z" Version="2.0" xmlns:ds="http://www.w3.org/2000/09/xmldsig#" xmlns:saml="urn:oasis:names:tc:SAML:2.0:assertion">
<saml:Issuer>https://oio3bst-issuer.dk</saml:Issuer>
<ds:Signature Id="OCESSignature">
<ds:SignedInfo>
<ds:CanonicalizationMethod Algorithm="http://www.w3.org/2001/10/xml-exc-c14n#"/>
<ds:SignatureMethod Algorithm="http://www.w3.org/2001/04/xmldsig-more#rsa-sha256"/>
<ds:Reference URI="#_59c5a991-78de-4cf4-bd6e-18dafe651c38">
<ds:Transforms>
<ds:Transform Algorithm="http://www.w3.org/2000/09/xmldsig#enveloped-signature"/>
<ds:Transform Algorithm="http://www.w3.org/2001/10/xml-exc-c14n#"/>
</ds:Transforms>
<ds:DigestMethod Algorithm="http://www.w3.org/2001/04/xmlenc#sha256"/>
<ds:DigestValue>YybMZF4egRrjzA5rv2exzR5UI6/nRJbFcYPRpIuuSJw=</ds:DigestValue>
</ds:Reference>
</ds:SignedInfo>
<ds:SignatureValue>s3fIhmAu56NXkUZ5d2Wit8Us4zJ2q9Rx7USBTszXT7cYp4tZ3p7pCHTz4/OuOXaZ7qO7eXd7UQST8wNWbsd6UUD0glsB5AI+yZN07l5cCGbjVBy9yJa0leE4EkCM+cER10DTUKswZHy2zTxgjEdNSPRlnBtq4ArrfpoFz5jRTpekBhZhaVEV2oO3QC+7JhDjzidaOHQqkAYC6LJf54fG5NaqoxW0UKCcW/JSBddGqK+ctvhUOBHAbS1Uq8vyY1xRhB9XU+REQa6jeYyJU3MogOGDhsyIbYGzutawhAoT4EYp2J4AYPitWZ2JJ1bR+oVHnDTsCYg5djSQUMUoMO+eLrFsFI8C/D70k5g747nIC3c+tsjNLgHPI9hYRfQ8a7fC5R2r/2bkQPCJZ9rGJZrl2bQqGbfeBtMX8NKCqF6UXUFiZXZa2IzCA1TdjaejqzNoMGirGwOHfovwsExBf5zkD/OQOj+O/GmSpTEjSH/QauAolQ/ne5jdpWaezg3VE5ST</ds:SignatureValue>
<ds:KeyInfo>
<ds:X509Data>
<ds:X509Certificate>MIIGiDCCBLygAwIBAgIUGesSd7YL6KygrTfmyrVc1/w+wJYwQQYJKoZIhvcNAQEKMDSgDzANBglghkgBZQMEAgEFAKEcMBoGCSqGSIb3DQEBCDANBglghkgBZQMEAgEFAKIDAgEgMGsxLTArBgNVBAMMJERlbiBEYW5za2UgU3RhdCBPQ0VTIHVkc3RlZGVuZGUtQ0EgMTETMBEGA1UECwwKVGVzdCAtIGN0aTEYMBYGA1UECgwPRGVuIERhbnNrZSBTdGF0MQswCQYDVQQGEwJESzAeFw0yMTA0MjgxMTM4NTZaFw0yNDA0MjcxMTM4NTVaMIGeMRUwEwYDVQQDDAxWT0NFU19neWxkaWcxNzA1BgNVBAUTLlVJOkRLLU86RzpjNzBiMDIwNy0xNjJlLTRkM2QtYTdmMS1hMTlhOGUwN2Q5OWIxJjAkBgNVBAoMHVRlc3RvcmdhbmlzYXRpb24gbnIuIDk0MzU0OTY5MRcwFQYDVQRhDA5OVFJESy05NDM1NDk2OTELMAkGA1UEBhMCREswggGiMA0GCSqGSIb3DQEBAQUAA4IBjwAwggGKAoIBgQDMMqgvofQWw4oSUQgGydEZ/hljSZJGdbcaCJHhOawOeVF7I+ISedVayJfGptLk1iW5d92OWbINZzMW6sK6J+kcZeW+xzdwkSV42AJu7kfYw0tgkPwX+5pZbAAEYxgNbUfSEBeBTGWMn5RDIsKkryElrJ5pgmKVxvRURnG3MAieYxges8sYZyKIT3IFsAvn+cymIQ9ObvcpjOib7FMyjoxanwoDm5oRC+AxaC4nRls5gbljrDtu5CuqkOTWajnyFyvMGbDJYagT6IwLRAGFRuGGFdzK9JOZi8X5Zk8e98Fg2O2/DzvIv15bmocpCsSu8gp2fjryYBjdK2eEO2E7uyohd2xBMFwaTop18PVQz1wXA9i3o3VGbcga2+/aIjjgBNnstDzujthgDHu+ib/WlwVAkYU5jVrQQJF3GsVxEQ0oWcNYMQvkF+K7U4YJiiWzXHr2wzC/36xQmZR6i3U626f86J0jHZGm6K4Xo6+5jXBblIhy/XYFhDXqHUooJSxmRxUCAwEAAaOCAYYwggGCMAwGA1UdEwEB/wQCMAAwHwYDVR0jBBgwFoAUfyif2XGZQuJ159c1di5NCCVtdl4wewYIKwYBBQUHAQEEbzBtMEMGCCsGAQUFBzAChjdodHRwOi8vY2ExLmN0aS1nb3YuZGsvb2Nlcy9pc3N1aW5nLzEvY2FjZXJ0L2lzc3VpbmcuY2VyMCYGCCsGAQUFBzABhhpodHRwOi8vY2ExLmN0aS1nb3YuZGsvb2NzcDAhBgNVHSAEGjAYMAgGBgQAj3oBATAMBgoqgVCBKQEBAQMHMDsGCCsGAQUFBwEDBC8wLTArBggrBgEFBQcLAjAfBgcEAIvsSQECMBSGEmh0dHBzOi8vdWlkLmdvdi5kazBFBgNVHR8EPjA8MDqgOKA2hjRodHRwOi8vY2ExLmN0aS1nb3YuZGsvb2Nlcy9pc3N1aW5nLzEvY3JsL2lzc3VpbmcuY3JsMB0GA1UdDgQWBBTMXLy9NQtbqHed6JtCTmjx4/aUZTAOBgNVHQ8BAf8EBAMCBeAwQQYJKoZIhvcNAQEKMDSgDzANBglghkgBZQMEAgEFAKEcMBoGCSqGSIb3DQEBCDANBglghkgBZQMEAgEFAKIDAgEgA4IBgQA9MCrGkd1WfucACqjxSCnpoBqYRHTXrKYjSIarHnjaUMEXMZOixgIi6rk9jdiAX2L+6aY/lee++LejbfR2Immry+w50EpgIGI7jsJ/7ggSN5ySpu6lZpZcZ4KfB2Lx1CYH8AVWgQXDtOrvIGKQxSWY0qwey4M5weBhUGPDrEpu/7k3mMqIIZF1x5CtlrWJZ+bVm9Ohh+f8Yf7scWb14iciA0H85PRAXOvWoN13od2a35mqZqBMaW+4ExvmXailbEmuS1Smr1mcKNVP4ABeW/Oh621VEwChB/OnRpsp5+TjDxenoFQ9vPJm/M/zAke1G3U7Yje0qyi7ke8JxTtMqH0hP8O43WGlloL1NfvXXzigZTGrmVxcPB7HSHPzTINXfF/sqXmBfaHuUuIJqScwDNqwKoJQQLKeE8hhLFYmRdZ+HvgeIzv6aAbfp0h5vpwwpfNjhENuYGSjkI8nzoFmcmQgjXFt1o2xqlVSCU4rZLtqpMKDCnWFPFvblhmkHx7vcVE=</ds:X509Certificate>
</ds:X509Data>
</ds:KeyInfo>
</ds:Signature>
<saml:Subject>
<saml:NameID Format="urn:oasis:names:tc:SAML:2.0:nameid-format:persistent">KorsbaekKommune\MSK</saml:NameID>
<saml:SubjectConfirmation Method="urn:oasis:names:tc:SAML:2.0:cm:holder-of-key">
<saml:SubjectConfirmationData xsi:type="saml:KeyInfoConfirmationDataType">
<ds:KeyInfo>
<ds:X509Data>
<ds:X509Certificate>MIIGyjCCBP6gAwIBAgIUHrupYZr13YiuaidVa/fv5wGHNTMwQQYJKoZIhvcNAQEKMDSgDzANBglghkgBZQMEAgEFAKEcMBoGCSqGSIb3DQEBCDANBglghkgBZQMEAgEFAKIDAgEgMGsxLTArBgNVBAMMJERlbiBEYW5za2UgU3RhdCBPQ0VTIHVkc3RlZGVuZGUtQ0EgMTETMBEGA1UECwwKVGVzdCAtIGN0aTEYMBYGA1UECgwPRGVuIERhbnNrZSBTdGF0MQswCQYDVQQGEwJESzAeFw0yMjAxMjcxMTUzMzBaFw0yNTAxMjYxMTUzMjlaMIHBMRYwFAYDVQQDDA1UaG9yZ290IEZyaWlzMRAwDgYDVQQqDAdUaG9yZ290MQ4wDAYDVQQEDAVGcmlpczE3MDUGA1UEBRMuVUk6REstRTpDOmVkYzA0ZDY5LWYyZDQtNGU2My1iOWVkLTU5M2YwNmMxZmY1ZDEmMCQGA1UECgwdVGVzdG9yZ2FuaXNhdGlvbiBuci4gOTAxNzc1ODAxFzAVBgNVBGEMDk5UUkRLLTkwMTc3NTgwMQswCQYDVQQGEwJESzCCAaIwDQYJKoZIhvcNAQEBBQADggGPADCCAYoCggGBANQyP5jOiFRMjQNviZhHYeIMBxE3gjTA3/GroUmtHYNAvrCskj5CGcMjXZ/h2oP7LE6Y93dGx5tVxSDvErnT67u5tsfwNYLHGVALznwocpBn+xQ/+Rky+/kCju4XiaZDoQVJs0JKXgCKDO+hcwMTYnyqg9Yb/yqfwf9o2AC25LhcaHgu+tWuK/VXM0kpKqrs9jNPgW9W3gr9+mD4NCCMpDeMS5d7kMMSh8t8FPLvtXyaKN04uBPcryFiMwyvXEZzP1O4MbQelmGzy9MxPiJSUSTEcV4lWlVI5naKIi05xhnTu0XX0iysKJiNxR/lujRAAZkBMG3+xfeae+hW2lttHwzDBAehIs1vD6ZLt1Agn+MVdDF7bOeU3hlEQveAY1r3VJVoxoDAsuay9ydPCRxbxdPefTSxUr5XzrWvzSN2VsJvEXQ36WRKsLDSU3MMgrB0LOVEmNsHNH/Tup6GkTOFHsqb3D8h4y1MjaK8tZp82t/QthuK750YAY7HaXMxaXE1rQIDAQABo4IBpTCCAaEwDAYDVR0TAQH/BAIwADAfBgNVHSMEGDAWgBR/KJ/ZcZlC4nXn1zV2Lk0IJW12XjB7BggrBgEFBQcBAQRvMG0wQwYIKwYBBQUHMAKGN2h0dHA6Ly9jYTEuY3RpLWdvdi5kay9vY2VzL2lzc3VpbmcvMS9jYWNlcnQvaXNzdWluZy5jZXIwJgYIKwYBBQUHMAGGGmh0dHA6Ly9jYTEuY3RpLWdvdi5kay9vY3NwMB0GA1UdEQQWMBSBEm5qb0BrdmFsaXRldHNpdC5kazAhBgNVHSAEGjAYMAgGBgQAj3oBATAMBgoqgVCBKQEBAQIHMDsGCCsGAQUFBwEDBC8wLTArBggrBgEFBQcLAjAfBgcEAIvsSQEBMBSGEmh0dHBzOi8vdWlkLmdvdi5kazBFBgNVHR8EPjA8MDqgOKA2hjRodHRwOi8vY2ExLmN0aS1nb3YuZGsvb2Nlcy9pc3N1aW5nLzEvY3JsL2lzc3VpbmcuY3JsMB0GA1UdDgQWBBQsRFepNQjYb4C31LaSPMkBhSUKNjAOBgNVHQ8BAf8EBAMCBeAwQQYJKoZIhvcNAQEKMDSgDzANBglghkgBZQMEAgEFAKEcMBoGCSqGSIb3DQEBCDANBglghkgBZQMEAgEFAKIDAgEgA4IBgQCVw4pgvgp8cdxk2m3WQd8fvtZc/1v25LsQ09uz6gATRNetwnGGfPI9g6tSz0Wk96jrBcL/A5rsc6IMy5e9O1D3hPoA/KWkZHbcaAHO1afb+CtSBN4vSkIwISkRDEWYEhxWKr5N7xQ8QCML07JcTzsD38FxawAB/LBHQxaa4d2aKT7D6k2mIXU8xVG7T+fyYaVCBuVfaH7ITwQIr9tVtyV4R2/iT7nkMMCLceiMJjwQ4VPaoxwvsk5sPIJL6/4d29Cxa/oVXtaG4OnyB41iFhhWfmdVGvF1NEF5vk5x7BGUOAQerOU5t/hrBIPM9p1xVnFB+YB+xzns6TYuTi0Dxl2LgvkZta/FlyO0ExgmnqpM8dvNO+MGmQez/2fauMEMD1Id5XpgEX8Blp+mR5WaYa9DVb/AY78iGRPhbDw6vofA/AgjOmQD1oCveCiSUB8xv+EK3wpqSUSUPHmIk8kHqTkgKDQkelgig0y/hzzQdrlx5iOgTekFSi5K7tKyfnIRm6E=</ds:X509Certificate>
</ds:X509Data>
</ds:KeyInfo>
</saml:SubjectConfirmationData>
</saml:SubjectConfirmation>
</saml:Subject>
<saml:Conditions NotOnOrAfter="2022-12-29T13:59:45Z">
<saml:AudienceRestriction>
<saml:Audience>https://sts.sosi.dk/</saml:Audience>
</saml:AudienceRestriction>
</saml:Conditions>
<saml:AttributeStatement>
<saml:Attribute Name="https://data.gov.dk/model/core/specVersion" NameFormat="urn:oasis:names:tc:SAML:2.0:attrname-format:uri">
<saml:AttributeValue xsi:type="xs:string">OIO-SAML-3.0</saml:AttributeValue>
</saml:Attribute>
<saml:Attribute Name="dk:gov:saml:attribute:AssuranceLevel" NameFormat="urn:oasis:names:tc:SAML:2.0:attrname-format:uri">
<saml:AttributeValue xsi:type="xs:string">4</saml:AttributeValue>
</saml:Attribute>
<saml:Attribute Name="https://data.gov.dk/model/core/eid/professional/uuid/persistent" NameFormat="urn:oasis:names:tc:SAML:2.0:attrname-format:uri">
<saml:AttributeValue xsi:type="xs:string">2634ccc3-225a-44ee-94bc-565904f46ead</saml:AttributeValue>
</saml:Attribute>
<saml:Attribute Name="https://data.gov.dk/model/core/eid/professional/cvr" NameFormat="urn:oasis:names:tc:SAML:2.0:attrname-format:uri">
<saml:AttributeValue xsi:type="xs:string">20301823</saml:AttributeValue>
</saml:Attribute>
<saml:Attribute Name="https://data.gov.dk/model/core/eid/professional/orgName" NameFormat="urn:oasis:names:tc:SAML:2.0:attrname-format:uri">
<saml:AttributeValue xsi:type="xs:string">Korsbæk Kommune</saml:AttributeValue>
</saml:Attribute>
<saml:Attribute Name="https://data.gov.dk/model/core/eid/cprNumber" NameFormat="urn:oasis:names:tc:SAML:2.0:attrname-format:uri">
<saml:AttributeValue xsi:type="xs:string">2501879875</saml:AttributeValue>
</saml:Attribute>
</saml:AttributeStatement>
</saml:Assertion>
</wst14:ActAs>
<wsp:AppliesTo>
<wsa:EndpointReference>
<wsa:Address>https://fmk</wsa:Address>
</wsa:EndpointReference>
</wsp:AppliesTo>
<wst:Claims Dialect="http://docs.oasis-open.org/wsfed/authorization/200706/authclaims">
<auth:ClaimType Uri="medcom:ITSystemName">
<auth:Value>Korsbæk Kommunes IT systemer</auth:Value>
</auth:ClaimType>
<auth:ClaimType Uri="medcom:UserAuthorizationCode">
<auth:Value>008NX</auth:Value>
</auth:ClaimType>
<auth:ClaimType Uri="sosi:SubjectNameID">
<auth:Value>Mads_Skjern</auth:Value>
</auth:ClaimType>
</wst:Claims>
</wst:RequestSecurityToken>
</soapenv:Body>
</soapenv:Envelope> |
Succesfuldt response:
| Code Block | ||||||
|---|---|---|---|---|---|---|
| ||||||
<soapenv:Envelope xmlns:soapenv="http://schemas.xmlsoap.org/soap/envelope/" xmlns:ds="http://www.w3.org/2000/09/xmldsig#" xmlns:saml="urn:oasis:names:tc:SAML:2.0:assertion" xmlns:wsa="http://www.w3.org/2005/08/addressing" xmlns:wsp="http://schemas.xmlsoap.org/ws/2004/09/policy" xmlns:wsse="http://docs.oasis-open.org/wss/2004/01/oasis-200401-wss-wssecurity-secext-1.0.xsd" xmlns:wst="http://docs.oasis-open.org/ws-sx/ws-trust/200512" xmlns:wsu="http://docs.oasis-open.org/wss/2004/01/oasis-200401-wss-wssecurity-utility-1.0.xsd">
<soapenv:Header>
<wsse:Security mustUnderstand="1" wsu:Id="security">
<wsu:Timestamp wsu:Id="ts">
<wsu:Created>2022-12-29T11:59:45Z</wsu:Created>
</wsu:Timestamp>
<ds:Signature>
<ds:SignedInfo>
<ds:CanonicalizationMethod Algorithm="http://www.w3.org/2001/10/xml-exc-c14n#"/>
<ds:SignatureMethod Algorithm="http://www.w3.org/2000/09/xmldsig#rsa-sha1"/>
<ds:Reference URI="#body">
<ds:Transforms>
<ds:Transform Algorithm="http://www.w3.org/2001/10/xml-exc-c14n#"/>
</ds:Transforms>
<ds:DigestMethod Algorithm="http://www.w3.org/2000/09/xmldsig#sha1"/>
<ds:DigestValue>YQBhieWz6ef3lQskTQGP9ptGB0c=</ds:DigestValue>
</ds:Reference>
<ds:Reference URI="#ts">
<ds:Transforms>
<ds:Transform Algorithm="http://www.w3.org/2001/10/xml-exc-c14n#"/>
</ds:Transforms>
<ds:DigestMethod Algorithm="http://www.w3.org/2000/09/xmldsig#sha1"/>
<ds:DigestValue>XZr9YfkelJBdDBlrjmE8vD9TYgw=</ds:DigestValue>
</ds:Reference>
<ds:Reference URI="#messageID">
<ds:Transforms>
<ds:Transform Algorithm="http://www.w3.org/2001/10/xml-exc-c14n#"/>
</ds:Transforms>
<ds:DigestMethod Algorithm="http://www.w3.org/2000/09/xmldsig#sha1"/>
<ds:DigestValue>vU63bukwsLeIWlq0IUzLmo80wEY=</ds:DigestValue>
</ds:Reference>
<ds:Reference URI="#relatesTo">
<ds:Transforms>
<ds:Transform Algorithm="http://www.w3.org/2001/10/xml-exc-c14n#"/>
</ds:Transforms>
<ds:DigestMethod Algorithm="http://www.w3.org/2000/09/xmldsig#sha1"/>
<ds:DigestValue>vyq5ovfxPeAfSBJN16o9PVbAp3o=</ds:DigestValue>
</ds:Reference>
<ds:Reference URI="#action">
<ds:Transforms>
<ds:Transform Algorithm="http://www.w3.org/2001/10/xml-exc-c14n#"/>
</ds:Transforms>
<ds:DigestMethod Algorithm="http://www.w3.org/2000/09/xmldsig#sha1"/>
<ds:DigestValue>3cXAhlhZH22NiSh7AttxKxBap7Q=</ds:DigestValue>
</ds:Reference>
</ds:SignedInfo>
<ds:SignatureValue>EM1CEGVmO5/ErUtyGS/gcYQixVUeDidJHx1ExnTbfK5Ib2c4MAl9lkLpQIFuVvNHLlHk2h6P1XpiuhZ+tgcfCM5nA7aQAlrt7lgt3GGTsnOUI8xgyZcYVGcZDdvNOieX+kW2kBurruVYZ+My1cmiWzneZwt3cqNXMU9Zn+T93JZ+WumjS2w0srt83bs8xicQ5ehLNDCRNrgoOc5qIckXx5uLSaKYX6LmT6ibhWsInSEjYIUK/Ae+CwAmkBPPkO4U//83VRjSjIQy4/l/4ucQa79ruKoAh84lrKyynpWDYyUIYP70fIXAQRnsAiN5RLe2+QqfwMLAj94PXM37z7KRDQ==</ds:SignatureValue>
<ds:KeyInfo>
<ds:X509Data>
<ds:X509Certificate>MIIGKzCCBROgAwIBAgIEX6JBADANBgkqhkiG9w0BAQsFADBJMQswCQYDVQQGEwJESzESMBAGA1UECgwJVFJVU1QyNDA4MSYwJAYDVQQDDB1UUlVTVDI0MDggU3lzdGVtdGVzdCBYWFhJViBDQTAeFw0yMjA0MDYxNjI2MjBaFw0yNTA0MDYxNjI1NTJaMIGUMQswCQYDVQQGEwJESzEuMCwGA1UECgwlU3VuZGhlZHNkYXRhc3R5cmVsc2VuIC8vIENWUjozMzI1Nzg3MjFVMCAGA1UEBRMZQ1ZSOjMzMjU3ODcyLUZJRDoxODkxMTg2MTAxBgNVBAMMKlNPU0kgVGVzdCBGZWRlcmF0aW9uIChmdW5rdGlvbnNjZXJ0aWZpa2F0KTCCASIwDQYJKoZIhvcNAQEBBQADggEPADCCAQoCggEBALRM3VAiyCBUDWg4K2vgVhmFTB1SDZWjT5Zd0NxAMPjzuKEsP8PpbWLdD8aNO7LuS3noC01AN4los3aqK//ZVJdTr9k3M1Aquo5G7+SwLBTsTVyiheh7uYKH+5v6gGjHHiPuYGrdnTc4YkrRbeqPtZAR1sX/iNMzLMQSuYfpphCJ0e9leV08KOswSktBhIYk7NAEng+8T4hkbREuPeaRn85/aL5eX/ohSIsfb0ByA3ta/+bymen8rY+6qb1A7V/2h2lmJ7uiWf9OJvUA37RdFrX4czI76+oqe9cGzplOuMHaujBbHG8Uc2yheL16xdexr0xAf7N8PkdVGALJAQm97q0CAwEAAaOCAs0wggLJMA4GA1UdDwEB/wQEAwIDuDCBlwYIKwYBBQUHAQEEgYowgYcwPAYIKwYBBQUHMAGGMGh0dHA6Ly9vY3NwLnN5c3RlbXRlc3QzNC50cnVzdDI0MDguY29tL3Jlc3BvbmRlcjBHBggrBgEFBQcwAoY7aHR0cDovL2YuYWlhLnN5c3RlbXRlc3QzNC50cnVzdDI0MDguY29tL3N5c3RlbXRlc3QzNC1jYS5jZXIwggEgBgNVHSAEggEXMIIBEzCCAQ8GDSsGAQQBgfRRAgQGBAMwgf0wLwYIKwYBBQUHAgEWI2h0dHA6Ly93d3cudHJ1c3QyNDA4LmNvbS9yZXBvc2l0b3J5MIHJBggrBgEFBQcCAjCBvDAMFgVEYW5JRDADAgEBGoGrRGFuSUQgdGVzdCBjZXJ0aWZpa2F0ZXIgZnJhIGRlbm5lIENBIHVkc3RlZGVzIHVuZGVyIE9JRCAxLjMuNi4xLjQuMS4zMTMxMy4yLjQuNi40LjMuIERhbklEIHRlc3QgY2VydGlmaWNhdGVzIGZyb20gdGhpcyBDQSBhcmUgaXNzdWVkIHVuZGVyIE9JRCAxLjMuNi4xLjQuMS4zMTMxMy4yLjQuNi40LjMuMIGtBgNVHR8EgaUwgaIwPKA6oDiGNmh0dHA6Ly9jcmwuc3lzdGVtdGVzdDM0LnRydXN0MjQwOC5jb20vc3lzdGVtdGVzdDM0LmNybDBioGCgXqRcMFoxCzAJBgNVBAYTAkRLMRIwEAYDVQQKDAlUUlVTVDI0MDgxJjAkBgNVBAMMHVRSVVNUMjQwOCBTeXN0ZW10ZXN0IFhYWElWIENBMQ8wDQYDVQQDDAZDUkw0MDkwHwYDVR0jBBgwFoAUzWxolzlyGaQ1q2Tq9BGjgYf4aTswHQYDVR0OBBYEFKnHK2ey5oU8RXACmOR0fcO57bsmMAkGA1UdEwQCMAAwDQYJKoZIhvcNAQELBQADggEBALvu0VtupREO52FW2f8cAUZkxkwvbq2bQXOvNRN6XrtzvA+tt2Jgm4gP8dNZUBI7nOtEPQ+0+XkSMZ1wzu+8qxLHATTSUcicQNtUkaAbGTIfQkKiWRwPTtSK50qhEDm2fJW5m8NDOxOE/+58iuj8AI9Fb4RI1FV+xRsku3TakdvdwiNkSjAxiOv5JsXEZMJfVsM34fR0ZdOQgnFpyn3IfSjBrAHSgbxy47Zz9YhmONuQsa55NDEQ6mTmecXGrOSvfJZmQ/jRPhYmi04ufPEvOA5hjLHDy0CtsSKRhkDpXSafVjHjtmdfYKB4M++2Sp/nx1teRcoT78Nenl3qHgkz7OM=</ds:X509Certificate>
</ds:X509Data>
</ds:KeyInfo>
</ds:Signature>
</wsse:Security>
<wsa:Action wsu:Id="action">http://docs.oasis-open.org/ws-sx/ws-trust/200512/RST/Issue</wsa:Action>
<wsa:MessageID wsu:Id="messageID">urn:uuid:cd73009a-507f-4b26-955d-7b5a8575b784</wsa:MessageID>
<wsa:RelatesTo wsu:Id="relatesTo">urn:uuid:f6af72b5-652e-40d5-a8ff-ed0116c3d114</wsa:RelatesTo>
</soapenv:Header>
<soapenv:Body wsu:Id="body">
<wst:RequestSecurityTokenResponseCollection>
<wst:RequestSecurityTokenResponse Context="urn:uuid:e420f22e-9233-4b51-973a-9008528169a7">
<wst:TokenType>http://docs.oasis-open.org/wss/oasis-wss-saml-token-profile-1.1#SAMLV2.0</wst:TokenType>
<wst:RequestedSecurityToken>
<saml:Assertion IssueInstant="2022-12-29T11:54:45Z" Version="2.0" id="IDCard" xmlns:ds="http://www.w3.org/2000/09/xmldsig#" xmlns:saml="urn:oasis:names:tc:SAML:2.0:assertion">
<saml:Issuer>TEST1-NSP-STS</saml:Issuer>
<saml:Subject>
<saml:NameID Format="medcom:other">Mads_Skjern</saml:NameID>
<saml:SubjectConfirmation>
<saml:ConfirmationMethod>urn:oasis:names:tc:SAML:2.0:cm:holder-of-key</saml:ConfirmationMethod>
<saml:SubjectConfirmationData>
<ds:KeyInfo>
<ds:KeyName>OCESSignature</ds:KeyName>
</ds:KeyInfo>
</saml:SubjectConfirmationData>
</saml:SubjectConfirmation>
</saml:Subject>
<saml:Conditions NotBefore="2022-12-29T11:54:45Z" NotOnOrAfter="2022-12-30T11:54:45Z"/>
<saml:AttributeStatement id="IDCardData">
<saml:Attribute Name="sosi:IDCardID">
<saml:AttributeValue>NP16iFJQmjBi1Wzdqg5HOQ==</saml:AttributeValue>
</saml:Attribute>
<saml:Attribute Name="sosi:IDCardVersion">
<saml:AttributeValue>1.0.1</saml:AttributeValue>
</saml:Attribute>
<saml:Attribute Name="sosi:IDCardType">
<saml:AttributeValue>user</saml:AttributeValue>
</saml:Attribute>
<saml:Attribute Name="sosi:AuthenticationLevel">
<saml:AttributeValue>4</saml:AttributeValue>
</saml:Attribute>
</saml:AttributeStatement>
<saml:AttributeStatement id="UserLog">
<saml:Attribute Name="medcom:UserCivilRegistrationNumber">
<saml:AttributeValue>2501879875</saml:AttributeValue>
</saml:Attribute>
<saml:Attribute Name="medcom:UserGivenName">
<saml:AttributeValue>Thorgot</saml:AttributeValue>
</saml:Attribute>
<saml:Attribute Name="medcom:UserSurName">
<saml:AttributeValue>Friis</saml:AttributeValue>
</saml:Attribute>
<saml:Attribute Name="medcom:UserRole">
<saml:AttributeValue>7170</saml:AttributeValue>
</saml:Attribute>
<saml:Attribute Name="medcom:UserAuthorizationCode">
<saml:AttributeValue>008NX</saml:AttributeValue>
</saml:Attribute>
</saml:AttributeStatement>
<saml:AttributeStatement id="SystemLog">
<saml:Attribute Name="medcom:ITSystemName">
<saml:AttributeValue>Korsbæk Kommunes IT systemer</saml:AttributeValue>
</saml:Attribute>
<saml:Attribute Name="medcom:CareProviderID" NameFormat="medcom:cvrnumber">
<saml:AttributeValue>20301823</saml:AttributeValue>
</saml:Attribute>
<saml:Attribute Name="medcom:CareProviderName">
<saml:AttributeValue>Korsbæk Kommune</saml:AttributeValue>
</saml:Attribute>
</saml:AttributeStatement>
<ds:Signature id="OCESSignature">
<ds:SignedInfo>
<ds:CanonicalizationMethod Algorithm="http://www.w3.org/2001/10/xml-exc-c14n#"/>
<ds:SignatureMethod Algorithm="http://www.w3.org/2000/09/xmldsig#rsa-sha1"/>
<ds:Reference URI="#IDCard">
<ds:Transforms>
<ds:Transform Algorithm="http://www.w3.org/2000/09/xmldsig#enveloped-signature"/>
<ds:Transform Algorithm="http://www.w3.org/2001/10/xml-exc-c14n#"/>
</ds:Transforms>
<ds:DigestMethod Algorithm="http://www.w3.org/2000/09/xmldsig#sha1"/>
<ds:DigestValue>2YDORON64rrH3ZzsbWP6zXpLybg=</ds:DigestValue>
</ds:Reference>
</ds:SignedInfo>
<ds:SignatureValue>B4YLlyZwrULzQx7aQSiUBtO1/d9juA/NlCdk+GkAkTmU95Xh7UPsz07PpHlUS4VRbjZdvjzsj4CCF+bkbjTNzbicv7MLNkll/ooS3HuToTm0HZ0aRugUKPYMwW76huPqLq9odftNba+UYxdg9dC9ItU0TKGADUQIRCv/j+NxDwhI4AFTzKMByC1P9vsNRX8DafsKAtv/A6LOkwqDQdUho+SbGhBXxQ8k3SwtGVQ7N8PdQBK75e/Mm0IGFPTCVnSU7roLudm7mMNpl+5mQ00uJhN63OOqhP1D2S8RqdnTRkqTYQDhjYwtwgomlBiITOGBhqseD77zjbzm+FNZKt8qoA==</ds:SignatureValue>
<ds:KeyInfo>
<ds:X509Data>
<ds:X509Certificate>MIIGKzCCBROgAwIBAgIEX6JBADANBgkqhkiG9w0BAQsFADBJMQswCQYDVQQGEwJESzESMBAGA1UECgwJVFJVU1QyNDA4MSYwJAYDVQQDDB1UUlVTVDI0MDggU3lzdGVtdGVzdCBYWFhJViBDQTAeFw0yMjA0MDYxNjI2MjBaFw0yNTA0MDYxNjI1NTJaMIGUMQswCQYDVQQGEwJESzEuMCwGA1UECgwlU3VuZGhlZHNkYXRhc3R5cmVsc2VuIC8vIENWUjozMzI1Nzg3MjFVMCAGA1UEBRMZQ1ZSOjMzMjU3ODcyLUZJRDoxODkxMTg2MTAxBgNVBAMMKlNPU0kgVGVzdCBGZWRlcmF0aW9uIChmdW5rdGlvbnNjZXJ0aWZpa2F0KTCCASIwDQYJKoZIhvcNAQEBBQADggEPADCCAQoCggEBALRM3VAiyCBUDWg4K2vgVhmFTB1SDZWjT5Zd0NxAMPjzuKEsP8PpbWLdD8aNO7LuS3noC01AN4los3aqK//ZVJdTr9k3M1Aquo5G7+SwLBTsTVyiheh7uYKH+5v6gGjHHiPuYGrdnTc4YkrRbeqPtZAR1sX/iNMzLMQSuYfpphCJ0e9leV08KOswSktBhIYk7NAEng+8T4hkbREuPeaRn85/aL5eX/ohSIsfb0ByA3ta/+bymen8rY+6qb1A7V/2h2lmJ7uiWf9OJvUA37RdFrX4czI76+oqe9cGzplOuMHaujBbHG8Uc2yheL16xdexr0xAf7N8PkdVGALJAQm97q0CAwEAAaOCAs0wggLJMA4GA1UdDwEB/wQEAwIDuDCBlwYIKwYBBQUHAQEEgYowgYcwPAYIKwYBBQUHMAGGMGh0dHA6Ly9vY3NwLnN5c3RlbXRlc3QzNC50cnVzdDI0MDguY29tL3Jlc3BvbmRlcjBHBggrBgEFBQcwAoY7aHR0cDovL2YuYWlhLnN5c3RlbXRlc3QzNC50cnVzdDI0MDguY29tL3N5c3RlbXRlc3QzNC1jYS5jZXIwggEgBgNVHSAEggEXMIIBEzCCAQ8GDSsGAQQBgfRRAgQGBAMwgf0wLwYIKwYBBQUHAgEWI2h0dHA6Ly93d3cudHJ1c3QyNDA4LmNvbS9yZXBvc2l0b3J5MIHJBggrBgEFBQcCAjCBvDAMFgVEYW5JRDADAgEBGoGrRGFuSUQgdGVzdCBjZXJ0aWZpa2F0ZXIgZnJhIGRlbm5lIENBIHVkc3RlZGVzIHVuZGVyIE9JRCAxLjMuNi4xLjQuMS4zMTMxMy4yLjQuNi40LjMuIERhbklEIHRlc3QgY2VydGlmaWNhdGVzIGZyb20gdGhpcyBDQSBhcmUgaXNzdWVkIHVuZGVyIE9JRCAxLjMuNi4xLjQuMS4zMTMxMy4yLjQuNi40LjMuMIGtBgNVHR8EgaUwgaIwPKA6oDiGNmh0dHA6Ly9jcmwuc3lzdGVtdGVzdDM0LnRydXN0MjQwOC5jb20vc3lzdGVtdGVzdDM0LmNybDBioGCgXqRcMFoxCzAJBgNVBAYTAkRLMRIwEAYDVQQKDAlUUlVTVDI0MDgxJjAkBgNVBAMMHVRSVVNUMjQwOCBTeXN0ZW10ZXN0IFhYWElWIENBMQ8wDQYDVQQDDAZDUkw0MDkwHwYDVR0jBBgwFoAUzWxolzlyGaQ1q2Tq9BGjgYf4aTswHQYDVR0OBBYEFKnHK2ey5oU8RXACmOR0fcO57bsmMAkGA1UdEwQCMAAwDQYJKoZIhvcNAQELBQADggEBALvu0VtupREO52FW2f8cAUZkxkwvbq2bQXOvNRN6XrtzvA+tt2Jgm4gP8dNZUBI7nOtEPQ+0+XkSMZ1wzu+8qxLHATTSUcicQNtUkaAbGTIfQkKiWRwPTtSK50qhEDm2fJW5m8NDOxOE/+58iuj8AI9Fb4RI1FV+xRsku3TakdvdwiNkSjAxiOv5JsXEZMJfVsM34fR0ZdOQgnFpyn3IfSjBrAHSgbxy47Zz9YhmONuQsa55NDEQ6mTmecXGrOSvfJZmQ/jRPhYmi04ufPEvOA5hjLHDy0CtsSKRhkDpXSafVjHjtmdfYKB4M++2Sp/nx1teRcoT78Nenl3qHgkz7OM=</ds:X509Certificate>
</ds:X509Data>
</ds:KeyInfo>
</ds:Signature>
</saml:Assertion>
</wst:RequestedSecurityToken>
<wsp:AppliesTo>
<wsa:EndpointReference>
<wsa:Address>https://fmk</wsa:Address>
</wsa:EndpointReference>
</wsp:AppliesTo>
<wst:Lifetime>
<wsu:Created>2022-12-29T11:54:45Z</wsu:Created>
<wsu:Expires>2022-12-30T11:54:45Z</wsu:Expires>
</wst:Lifetime>
</wst:RequestSecurityTokenResponse>
</wst:RequestSecurityTokenResponseCollection>
</soapenv:Body>
</soapenv:Envelope> |
OIOH2
Her vises et OIOH2 request uden forklarende kommentarer, da kommentarerne i OIOH3-eksemplet også gælder her. Bootstrap tokens af typen OIOH2 indeholder et NIST assurancelevel og anvendes af token udstedere som endnu ikke er kommet over på NSIS standarden, som fx SEB IdP.
Request
| Code Block | ||||||
|---|---|---|---|---|---|---|
| ||||||
<soapenv:Envelope xmlns:soapenv="http://schemas.xmlsoap.org/soap/envelope/" xmlns:auth="http://docs.oasis-open.org/wsfed/authorization/200706" xmlns:ds="http://www.w3.org/2000/09/xmldsig#" xmlns:saml="urn:oasis:names:tc:SAML:2.0:assertion" xmlns:wsa="http://www.w3.org/2005/08/addressing" xmlns:wsp="http://schemas.xmlsoap.org/ws/2004/09/policy" xmlns:wsse="http://docs.oasis-open.org/wss/2004/01/oasis-200401-wss-wssecurity-secext-1.0.xsd" xmlns:wst="http://docs.oasis-open.org/ws-sx/ws-trust/200512" xmlns:wst14="http://docs.oasis-open.org/ws-sx/ws-trust/200802" xmlns:wsu="http://docs.oasis-open.org/wss/2004/01/oasis-200401-wss-wssecurity-utility-1.0.xsd">
<soapenv:Header>
<wsse:Security mustUnderstand="1" wsu:Id="security">
<wsu:Timestamp wsu:Id="ts">
<wsu:Created>2022-12-29T12:07:43Z</wsu:Created>
</wsu:Timestamp>
<ds:Signature>
<ds:SignedInfo>
<ds:CanonicalizationMethod Algorithm="http://www.w3.org/2001/10/xml-exc-c14n#"/>
<ds:SignatureMethod Algorithm="http://www.w3.org/2000/09/xmldsig#rsa-sha1"/>
<ds:Reference URI="#body">
<ds:Transforms>
<ds:Transform Algorithm="http://www.w3.org/2001/10/xml-exc-c14n#"/>
</ds:Transforms>
<ds:DigestMethod Algorithm="http://www.w3.org/2000/09/xmldsig#sha1"/>
<ds:DigestValue>8NA4xC8PxXNuy2aTPEIGrpvpjPs=</ds:DigestValue>
</ds:Reference>
<ds:Reference URI="#ts">
<ds:Transforms>
<ds:Transform Algorithm="http://www.w3.org/2001/10/xml-exc-c14n#"/>
</ds:Transforms>
<ds:DigestMethod Algorithm="http://www.w3.org/2000/09/xmldsig#sha1"/>
<ds:DigestValue>QocdLJWB/HX3wPD2kmYESEUlMR0=</ds:DigestValue>
</ds:Reference>
<ds:Reference URI="#messageID">
<ds:Transforms>
<ds:Transform Algorithm="http://www.w3.org/2001/10/xml-exc-c14n#"/>
</ds:Transforms>
<ds:DigestMethod Algorithm="http://www.w3.org/2000/09/xmldsig#sha1"/>
<ds:DigestValue>Vh7mIeKr19P3YH0x4PUNBHoOWvo=</ds:DigestValue>
</ds:Reference>
<ds:Reference URI="#action">
<ds:Transforms>
<ds:Transform Algorithm="http://www.w3.org/2001/10/xml-exc-c14n#"/>
</ds:Transforms>
<ds:DigestMethod Algorithm="http://www.w3.org/2000/09/xmldsig#sha1"/>
<ds:DigestValue>3cXAhlhZH22NiSh7AttxKxBap7Q=</ds:DigestValue>
</ds:Reference>
</ds:SignedInfo>
<ds:SignatureValue>NCmQmpXaujpcNsai3f6lIWdK/owgGg6PJa6lNZUWxjbSOB0EoiXfqSNpzRe/kEvQPYRDxtdmq6prf78Yw8kcfolr4OVNm9uzszLFVr2MJuIRrSBWkCAX+klqURj5BWNIdRi4VTviFP0I8uMh/ecAaqb0AXwh31bzxeoagsJyTHLM0Rsizwa0Qp+ETsz9qJT8DNyhg+4DLgLr6qZBv2Uxw60itXxj1dFuJ6EwaJ2X01p7NbXgmAv/OM0lP9vg2XFMOwt1j7iE8CTE2lywBXxmVdLEd/v3lIHrO6uFxCWbYvasggkeCJyaVDedCaZ2VybwvHHptN2g768leO+2Oqki4t+Ou76no+6iGLpsxOXA6mXPYufRPF0M5RnviVeQa7KlZ0Vur80DS1y3z55yGoTVQRDNLxQfv0bD8nRj7kDfQjHrFJ/3L6CvdUc9e2klwc069isjqt4ze8eLBwCzqj9ZQqkI1UPBXcrlt5ogfWT0ppoK/G8pfbxx7+j5+4P0zUQp</ds:SignatureValue>
<ds:KeyInfo>
<ds:X509Data>
<ds:X509Certificate>MIIGyjCCBP6gAwIBAgIUHrupYZr13YiuaidVa/fv5wGHNTMwQQYJKoZIhvcNAQEKMDSgDzANBglghkgBZQMEAgEFAKEcMBoGCSqGSIb3DQEBCDANBglghkgBZQMEAgEFAKIDAgEgMGsxLTArBgNVBAMMJERlbiBEYW5za2UgU3RhdCBPQ0VTIHVkc3RlZGVuZGUtQ0EgMTETMBEGA1UECwwKVGVzdCAtIGN0aTEYMBYGA1UECgwPRGVuIERhbnNrZSBTdGF0MQswCQYDVQQGEwJESzAeFw0yMjAxMjcxMTUzMzBaFw0yNTAxMjYxMTUzMjlaMIHBMRYwFAYDVQQDDA1UaG9yZ290IEZyaWlzMRAwDgYDVQQqDAdUaG9yZ290MQ4wDAYDVQQEDAVGcmlpczE3MDUGA1UEBRMuVUk6REstRTpDOmVkYzA0ZDY5LWYyZDQtNGU2My1iOWVkLTU5M2YwNmMxZmY1ZDEmMCQGA1UECgwdVGVzdG9yZ2FuaXNhdGlvbiBuci4gOTAxNzc1ODAxFzAVBgNVBGEMDk5UUkRLLTkwMTc3NTgwMQswCQYDVQQGEwJESzCCAaIwDQYJKoZIhvcNAQEBBQADggGPADCCAYoCggGBANQyP5jOiFRMjQNviZhHYeIMBxE3gjTA3/GroUmtHYNAvrCskj5CGcMjXZ/h2oP7LE6Y93dGx5tVxSDvErnT67u5tsfwNYLHGVALznwocpBn+xQ/+Rky+/kCju4XiaZDoQVJs0JKXgCKDO+hcwMTYnyqg9Yb/yqfwf9o2AC25LhcaHgu+tWuK/VXM0kpKqrs9jNPgW9W3gr9+mD4NCCMpDeMS5d7kMMSh8t8FPLvtXyaKN04uBPcryFiMwyvXEZzP1O4MbQelmGzy9MxPiJSUSTEcV4lWlVI5naKIi05xhnTu0XX0iysKJiNxR/lujRAAZkBMG3+xfeae+hW2lttHwzDBAehIs1vD6ZLt1Agn+MVdDF7bOeU3hlEQveAY1r3VJVoxoDAsuay9ydPCRxbxdPefTSxUr5XzrWvzSN2VsJvEXQ36WRKsLDSU3MMgrB0LOVEmNsHNH/Tup6GkTOFHsqb3D8h4y1MjaK8tZp82t/QthuK750YAY7HaXMxaXE1rQIDAQABo4IBpTCCAaEwDAYDVR0TAQH/BAIwADAfBgNVHSMEGDAWgBR/KJ/ZcZlC4nXn1zV2Lk0IJW12XjB7BggrBgEFBQcBAQRvMG0wQwYIKwYBBQUHMAKGN2h0dHA6Ly9jYTEuY3RpLWdvdi5kay9vY2VzL2lzc3VpbmcvMS9jYWNlcnQvaXNzdWluZy5jZXIwJgYIKwYBBQUHMAGGGmh0dHA6Ly9jYTEuY3RpLWdvdi5kay9vY3NwMB0GA1UdEQQWMBSBEm5qb0BrdmFsaXRldHNpdC5kazAhBgNVHSAEGjAYMAgGBgQAj3oBATAMBgoqgVCBKQEBAQIHMDsGCCsGAQUFBwEDBC8wLTArBggrBgEFBQcLAjAfBgcEAIvsSQEBMBSGEmh0dHBzOi8vdWlkLmdvdi5kazBFBgNVHR8EPjA8MDqgOKA2hjRodHRwOi8vY2ExLmN0aS1nb3YuZGsvb2Nlcy9pc3N1aW5nLzEvY3JsL2lzc3VpbmcuY3JsMB0GA1UdDgQWBBQsRFepNQjYb4C31LaSPMkBhSUKNjAOBgNVHQ8BAf8EBAMCBeAwQQYJKoZIhvcNAQEKMDSgDzANBglghkgBZQMEAgEFAKEcMBoGCSqGSIb3DQEBCDANBglghkgBZQMEAgEFAKIDAgEgA4IBgQCVw4pgvgp8cdxk2m3WQd8fvtZc/1v25LsQ09uz6gATRNetwnGGfPI9g6tSz0Wk96jrBcL/A5rsc6IMy5e9O1D3hPoA/KWkZHbcaAHO1afb+CtSBN4vSkIwISkRDEWYEhxWKr5N7xQ8QCML07JcTzsD38FxawAB/LBHQxaa4d2aKT7D6k2mIXU8xVG7T+fyYaVCBuVfaH7ITwQIr9tVtyV4R2/iT7nkMMCLceiMJjwQ4VPaoxwvsk5sPIJL6/4d29Cxa/oVXtaG4OnyB41iFhhWfmdVGvF1NEF5vk5x7BGUOAQerOU5t/hrBIPM9p1xVnFB+YB+xzns6TYuTi0Dxl2LgvkZta/FlyO0ExgmnqpM8dvNO+MGmQez/2fauMEMD1Id5XpgEX8Blp+mR5WaYa9DVb/AY78iGRPhbDw6vofA/AgjOmQD1oCveCiSUB8xv+EK3wpqSUSUPHmIk8kHqTkgKDQkelgig0y/hzzQdrlx5iOgTekFSi5K7tKyfnIRm6E=</ds:X509Certificate>
</ds:X509Data>
</ds:KeyInfo>
</ds:Signature>
</wsse:Security>
| ||||||
| Code Block | ||||||
| ||||||
<soapenv:Envelope xmlns:soapenv="http://schemas.xmlsoap.org/soap/envelope/" xmlns:ds="http://www.w3.org/2000/09/xmldsig#" xmlns:saml="urn:oasis:names:tc:SAML:2.0:assertion" xmlns:wsa="http://www.w3.org/2005/08/addressing" xmlns:wsp="http://schemas.xmlsoap.org/ws/2004/09/policy" xmlns:wsse="http://docs.oasis-open.org/wss/2004/01/oasis-200401-wss-wssecurity-secext-1.0.xsd" xmlns:wst="http://docs.oasis-open.org/ws-sx/ws-trust/200512" xmlns:wsu="http://docs.oasis-open.org/wss/2004/01/oasis-200401-wss-wssecurity-utility-1.0.xsd"> <soapenv:Header> <wsa:Action wsu:Id="action">http://docs.oasis-open.org/ws-sx/ws-trust/200512/RST/Issue</wsa:Action> <wsa:MessageID wsu:Id="messageID">urn:uuid:6b09a6eb92683d66-15399627-4bbe4d65-a367b1de-8d9d9c4b20f6<fb5a740946a7</wsa:MessageID> </soapenv:Header> <soapenv:Body wsu:Id="body"> <wst:RequestSecurityToken Context="urn:uuid:0c735390-d00c-4dc7-ba38-4536bb72ed59"> <wst:TokenType>http://docs.oasis-open.org/wss/oasis-wss-saml-token-profile-1.1#SAMLV2.0</wst:TokenType> <wst:RequestType>http://docs.oasis-open.org/ws-sx/ws-trust/200512/Issue</wst:RequestType> <wst14:ActAs> <wsa<saml:RelatesToAssertion wsuxmlns:Idxs="relatesTo">urn:uuid:bfe03422-990c-49ec-9a31-07eeb82ffed3</wsa:RelatesTo> <wsse:Security mustUnderstand="1" wsu:Id="security"> <wsu:Timestamp wsu:Id="ts"> <wsu:Created>2020-11-12T08:09:53Z</wsu:Created>http://www.w3.org/2001/XMLSchema" xmlns:xsi="http://www.w3.org/2001/XMLSchema-instance" ID="_af57c648-13ca-474b-9977-a61f3b82021c" IssueInstant="2022-12-29T12:07:43Z" Version="2.0" xmlns:ds="http://www.w3.org/2000/09/xmldsig#" xmlns:saml="urn:oasis:names:tc:SAML:2.0:assertion"> </wsu:Timestamp> <saml:Issuer>https://oioh2bst-issuer.dk</saml:Issuer> <ds:Signature> Signature Id="OCESSignature"> <ds:SignedInfo> <ds:CanonicalizationMethod Algorithm="http://www.w3.org/2001/10/xml-exc-c14n#"/> <ds:SignatureMethod Algorithm="http://www.w3.org/20002001/0904/xmldsig#rsaxmldsig-more#rsa-sha1sha256"/> <ds:Reference URI="#messageID#_af57c648-13ca-474b-9977-a61f3b82021c"> <ds:Transforms> <ds:Transforms> <ds:Transform Algorithm="http://www.w3.org/2000/09/xmldsig#enveloped-signature"/> <ds:Transform Algorithm="http://www.w3.org/2001/10/xml-exc-c14n#"/> </ds:Transforms> </ds:Transforms> <ds:DigestMethod Algorithm="http://www.w3.org/2001/04/xmlenc#sha256"/> <ds:DigestValue>a6U7fEn0zWmYTTysCVmkz80I+LL9mxWf8aIF2VhgEb0=</ds:DigestValue> <ds:DigestMethod Algorithm="http://www.w3.org/2000/09/xmldsig#sha1"/></ds:Reference> </ds:SignedInfo> <ds:DigestValue>AubBTkl44/WOoYqN4JZg96Ks2qE=<SignatureValue>Btx1nz3FM0hblXQEiOoamAo4yUR/tk+cvrzVwyEef960SM0+vD+eFL+GPWfy074Iy0e2lcK8XoIaMQEuStIKtFW0Rj0JIak0J9OeHXVCItZPDn7YlTPV5CYklnmpVL2cp+9NcKzyqKae2hoEX1SuqWgGACbmpcGByqUWCs8G884WEeRyZANxfynnQB7fbjp7UAAmicumErsXAivc4KRzSGN14ioiUFGkZLkx72tmC3zuazSwDVRdNJf1aigYc8r/KuKGMdc+TeaebEcVX45LcvLyWwo4jDank3BB+5c7RLKv0FAa+nYacktQyVGPIORpm1mWZaPxmmAd7Iou470QvKbciBf0V1wwrvJgGFBKbXmnrg59OQcQGu4WA1gMYSg+bUuusnpi8JdhJx+Bs51N+EF7m3m6PuFZd0RdKQjmXH7eUxzOgc9WTxUsPHObqVcefPVOId7t8c4oQxk7Zm4CmgKwAPN2Obu6bejJOKTjF83ENtEHQcFgMqxJ1shqtVZu</ds:DigestValue>SignatureValue> <ds:KeyInfo> </ds:Reference> <ds:X509Data> <ds:Reference URI="#action"> <ds:X509Certificate>MIIGiDCCBLygAwIBAgIUGesSd7YL6KygrTfmyrVc1/w+wJYwQQYJKoZIhvcNAQEKMDSgDzANBglghkgBZQMEAgEFAKEcMBoGCSqGSIb3DQEBCDANBglghkgBZQMEAgEFAKIDAgEgMGsxLTArBgNVBAMMJERlbiBEYW5za2UgU3RhdCBPQ0VTIHVkc3RlZGVuZGUtQ0EgMTETMBEGA1UECwwKVGVzdCAtIGN0aTEYMBYGA1UECgwPRGVuIERhbnNrZSBTdGF0MQswCQYDVQQGEwJESzAeFw0yMTA0MjgxMTM4NTZaFw0yNDA0MjcxMTM4NTVaMIGeMRUwEwYDVQQDDAxWT0NFU19neWxkaWcxNzA1BgNVBAUTLlVJOkRLLU86RzpjNzBiMDIwNy0xNjJlLTRkM2QtYTdmMS1hMTlhOGUwN2Q5OWIxJjAkBgNVBAoMHVRlc3RvcmdhbmlzYXRpb24gbnIuIDk0MzU0OTY5MRcwFQYDVQRhDA5OVFJESy05NDM1NDk2OTELMAkGA1UEBhMCREswggGiMA0GCSqGSIb3DQEBAQUAA4IBjwAwggGKAoIBgQDMMqgvofQWw4oSUQgGydEZ/hljSZJGdbcaCJHhOawOeVF7I+ISedVayJfGptLk1iW5d92OWbINZzMW6sK6J+kcZeW+xzdwkSV42AJu7kfYw0tgkPwX+5pZbAAEYxgNbUfSEBeBTGWMn5RDIsKkryElrJ5pgmKVxvRURnG3MAieYxges8sYZyKIT3IFsAvn+cymIQ9ObvcpjOib7FMyjoxanwoDm5oRC+AxaC4nRls5gbljrDtu5CuqkOTWajnyFyvMGbDJYagT6IwLRAGFRuGGFdzK9JOZi8X5Zk8e98Fg2O2/DzvIv15bmocpCsSu8gp2fjryYBjdK2eEO2E7uyohd2xBMFwaTop18PVQz1wXA9i3o3VGbcga2+/aIjjgBNnstDzujthgDHu+ib/WlwVAkYU5jVrQQJF3GsVxEQ0oWcNYMQvkF+K7U4YJiiWzXHr2wzC/36xQmZR6i3U626f86J0jHZGm6K4Xo6+5jXBblIhy/XYFhDXqHUooJSxmRxUCAwEAAaOCAYYwggGCMAwGA1UdEwEB/wQCMAAwHwYDVR0jBBgwFoAUfyif2XGZQuJ159c1di5NCCVtdl4wewYIKwYBBQUHAQEEbzBtMEMGCCsGAQUFBzAChjdodHRwOi8vY2ExLmN0aS1nb3YuZGsvb2Nlcy9pc3N1aW5nLzEvY2FjZXJ0L2lzc3VpbmcuY2VyMCYGCCsGAQUFBzABhhpodHRwOi8vY2ExLmN0aS1nb3YuZGsvb2NzcDAhBgNVHSAEGjAYMAgGBgQAj3oBATAMBgoqgVCBKQEBAQMHMDsGCCsGAQUFBwEDBC8wLTArBggrBgEFBQcLAjAfBgcEAIvsSQECMBSGEmh0dHBzOi8vdWlkLmdvdi5kazBFBgNVHR8EPjA8MDqgOKA2hjRodHRwOi8vY2ExLmN0aS1nb3YuZGsvb2Nlcy9pc3N1aW5nLzEvY3JsL2lzc3VpbmcuY3JsMB0GA1UdDgQWBBTMXLy9NQtbqHed6JtCTmjx4/aUZTAOBgNVHQ8BAf8EBAMCBeAwQQYJKoZIhvcNAQEKMDSgDzANBglghkgBZQMEAgEFAKEcMBoGCSqGSIb3DQEBCDANBglghkgBZQMEAgEFAKIDAgEgA4IBgQA9MCrGkd1WfucACqjxSCnpoBqYRHTXrKYjSIarHnjaUMEXMZOixgIi6rk9jdiAX2L+6aY/lee++LejbfR2Immry+w50EpgIGI7jsJ/7ggSN5ySpu6lZpZcZ4KfB2Lx1CYH8AVWgQXDtOrvIGKQxSWY0qwey4M5weBhUGPDrEpu/7k3mMqIIZF1x5CtlrWJZ+bVm9Ohh+f8Yf7scWb14iciA0H85PRAXOvWoN13od2a35mqZqBMaW+4ExvmXailbEmuS1Smr1mcKNVP4ABeW/Oh621VEwChB/OnRpsp5+TjDxenoFQ9vPJm/M/zAke1G3U7Yje0qyi7ke8JxTtMqH0hP8O43WGlloL1NfvXXzigZTGrmVxcPB7HSHPzTINXfF/sqXmBfaHuUuIJqScwDNqwKoJQQLKeE8hhLFYmRdZ+HvgeIzv6aAbfp0h5vpwwpfNjhENuYGSjkI8nzoFmcmQgjXFt1o2xqlVSCU4rZLtqpMKDCnWFPFvblhmkHx7vcVE=</ds:X509Certificate> <ds:Transforms></ds:X509Data> <ds:Transform Algorithm="http://www.w3.org/2001/10/xml-exc-c14n#"/></ds:KeyInfo> </ds:Transforms>Signature> <saml:Subject> <ds<saml:DigestMethodNameID AlgorithmFormat="http://www.w3.org/2000/09/xmldsig#sha1"/>urn:oasis:names:tc:SAML:1.1:nameid-format:unspecified">KorsbaekKommune\MSK</saml:NameID> <ds:DigestValue>3cXAhlhZH22NiSh7AttxKxBap7Q=</ds:DigestValue><saml:SubjectConfirmation Method="urn:oasis:names:tc:SAML:2.0:cm:holder-of-key"> </ds:Reference> <saml:SubjectConfirmationData xsi:type="saml:KeyInfoConfirmationDataType"> <ds:Reference URI="#relatesTo">KeyInfo> <ds:Transforms>X509Data> <ds:Transform Algorithm="http://www.w3.org/2001/10/xml-exc-c14n#"/><ds:X509Certificate>MIIGyjCCBP6gAwIBAgIUHrupYZr13YiuaidVa/fv5wGHNTMwQQYJKoZIhvcNAQEKMDSgDzANBglghkgBZQMEAgEFAKEcMBoGCSqGSIb3DQEBCDANBglghkgBZQMEAgEFAKIDAgEgMGsxLTArBgNVBAMMJERlbiBEYW5za2UgU3RhdCBPQ0VTIHVkc3RlZGVuZGUtQ0EgMTETMBEGA1UECwwKVGVzdCAtIGN0aTEYMBYGA1UECgwPRGVuIERhbnNrZSBTdGF0MQswCQYDVQQGEwJESzAeFw0yMjAxMjcxMTUzMzBaFw0yNTAxMjYxMTUzMjlaMIHBMRYwFAYDVQQDDA1UaG9yZ290IEZyaWlzMRAwDgYDVQQqDAdUaG9yZ290MQ4wDAYDVQQEDAVGcmlpczE3MDUGA1UEBRMuVUk6REstRTpDOmVkYzA0ZDY5LWYyZDQtNGU2My1iOWVkLTU5M2YwNmMxZmY1ZDEmMCQGA1UECgwdVGVzdG9yZ2FuaXNhdGlvbiBuci4gOTAxNzc1ODAxFzAVBgNVBGEMDk5UUkRLLTkwMTc3NTgwMQswCQYDVQQGEwJESzCCAaIwDQYJKoZIhvcNAQEBBQADggGPADCCAYoCggGBANQyP5jOiFRMjQNviZhHYeIMBxE3gjTA3/GroUmtHYNAvrCskj5CGcMjXZ/h2oP7LE6Y93dGx5tVxSDvErnT67u5tsfwNYLHGVALznwocpBn+xQ/+Rky+/kCju4XiaZDoQVJs0JKXgCKDO+hcwMTYnyqg9Yb/yqfwf9o2AC25LhcaHgu+tWuK/VXM0kpKqrs9jNPgW9W3gr9+mD4NCCMpDeMS5d7kMMSh8t8FPLvtXyaKN04uBPcryFiMwyvXEZzP1O4MbQelmGzy9MxPiJSUSTEcV4lWlVI5naKIi05xhnTu0XX0iysKJiNxR/lujRAAZkBMG3+xfeae+hW2lttHwzDBAehIs1vD6ZLt1Agn+MVdDF7bOeU3hlEQveAY1r3VJVoxoDAsuay9ydPCRxbxdPefTSxUr5XzrWvzSN2VsJvEXQ36WRKsLDSU3MMgrB0LOVEmNsHNH/Tup6GkTOFHsqb3D8h4y1MjaK8tZp82t/QthuK750YAY7HaXMxaXE1rQIDAQABo4IBpTCCAaEwDAYDVR0TAQH/BAIwADAfBgNVHSMEGDAWgBR/KJ/ZcZlC4nXn1zV2Lk0IJW12XjB7BggrBgEFBQcBAQRvMG0wQwYIKwYBBQUHMAKGN2h0dHA6Ly9jYTEuY3RpLWdvdi5kay9vY2VzL2lzc3VpbmcvMS9jYWNlcnQvaXNzdWluZy5jZXIwJgYIKwYBBQUHMAGGGmh0dHA6Ly9jYTEuY3RpLWdvdi5kay9vY3NwMB0GA1UdEQQWMBSBEm5qb0BrdmFsaXRldHNpdC5kazAhBgNVHSAEGjAYMAgGBgQAj3oBATAMBgoqgVCBKQEBAQIHMDsGCCsGAQUFBwEDBC8wLTArBggrBgEFBQcLAjAfBgcEAIvsSQEBMBSGEmh0dHBzOi8vdWlkLmdvdi5kazBFBgNVHR8EPjA8MDqgOKA2hjRodHRwOi8vY2ExLmN0aS1nb3YuZGsvb2Nlcy9pc3N1aW5nLzEvY3JsL2lzc3VpbmcuY3JsMB0GA1UdDgQWBBQsRFepNQjYb4C31LaSPMkBhSUKNjAOBgNVHQ8BAf8EBAMCBeAwQQYJKoZIhvcNAQEKMDSgDzANBglghkgBZQMEAgEFAKEcMBoGCSqGSIb3DQEBCDANBglghkgBZQMEAgEFAKIDAgEgA4IBgQCVw4pgvgp8cdxk2m3WQd8fvtZc/1v25LsQ09uz6gATRNetwnGGfPI9g6tSz0Wk96jrBcL/A5rsc6IMy5e9O1D3hPoA/KWkZHbcaAHO1afb+CtSBN4vSkIwISkRDEWYEhxWKr5N7xQ8QCML07JcTzsD38FxawAB/LBHQxaa4d2aKT7D6k2mIXU8xVG7T+fyYaVCBuVfaH7ITwQIr9tVtyV4R2/iT7nkMMCLceiMJjwQ4VPaoxwvsk5sPIJL6/4d29Cxa/oVXtaG4OnyB41iFhhWfmdVGvF1NEF5vk5x7BGUOAQerOU5t/hrBIPM9p1xVnFB+YB+xzns6TYuTi0Dxl2LgvkZta/FlyO0ExgmnqpM8dvNO+MGmQez/2fauMEMD1Id5XpgEX8Blp+mR5WaYa9DVb/AY78iGRPhbDw6vofA/AgjOmQD1oCveCiSUB8xv+EK3wpqSUSUPHmIk8kHqTkgKDQkelgig0y/hzzQdrlx5iOgTekFSi5K7tKyfnIRm6E=</ds:X509Certificate> </ds:Transforms> X509Data> <ds:DigestMethod Algorithm="http://www.w3.org/2000/09/xmldsig#sha1"/> </ds:KeyInfo> </saml:SubjectConfirmationData> <ds:DigestValue>oe9O9MQRb9hFSIblLUns69YfAtU=</dssaml:DigestValue>SubjectConfirmation> </saml:Subject> </ds:Reference> <saml:Conditions NotOnOrAfter="2022-12-29T14:07:43Z"> <saml:AudienceRestriction> <ds:Reference URI="#ts"> <saml:Audience>https://sts.sosi.dk/</saml:Audience> </saml:AudienceRestriction> <ds:Transforms> </saml:Conditions> <saml:AttributeStatement> <ds:Transform Algorithm="http://www.w3.org/2001/10/xml-exc-c14n#"/<saml:Attribute Name="dk:gov:saml:attribute:SpecVer" NameFormat="urn:oasis:names:tc:SAML:2.0:attrname-format:basic"> <saml:AttributeValue xsi:type="xs:string">DK-SAML-2.0</saml:AttributeValue> </dssaml:Transforms>Attribute> <saml:Attribute Name="dk:gov:saml:attribute:AssuranceLevel" NameFormat="urn:oasis:names:tc:SAML:2.0:attrname-format:basic"> <ds<saml:DigestMethodAttributeValue Algorithmxsi:type="http://www.w3.org/2000/09/xmldsig#sha1"/>xs:string">4</saml:AttributeValue> </saml:Attribute> <ds:DigestValue>CF/Pjtr//fCqWISF0PS7DeEjBgI=</ds:DigestValue><saml:Attribute Name="https://data.gov.dk/model/core/eid/professional/uuid/persistent" NameFormat="urn:oasis:names:tc:SAML:2.0:attrname-format:uri"> <saml:AttributeValue xsi:type="xs:string">2634ccc3-225a-44ee-94bc-565904f46ead</saml:AttributeValue> </ds:Reference> </saml:Attribute> <ds:Reference URI="#body<saml:Attribute Name="dk:gov:saml:attribute:CvrNumberIdentifier" NameFormat="urn:oasis:names:tc:SAML:2.0:attrname-format:basic"> <ds:Transforms><saml:AttributeValue xsi:type="xs:string">20301823</saml:AttributeValue> </saml:Attribute> <ds:Transform Algorithm="http://www.w3.org/2001/10/xml-exc-c14n#"/> <saml:Attribute Name="urn:oid:2.5.4.10" NameFormat="urn:oasis:names:tc:SAML:2.0:attrname-format:basic"> <saml:AttributeValue </ds:Transforms> xsi:type="xs:string">Korsbæk Kommune</saml:AttributeValue> </saml:Attribute> <ds:DigestMethod Algorithm="http://www.w3.org/2000/09/xmldsig#sha1"/<saml:Attribute Name="dk:gov:saml:attribute:CprNumberIdentifier" NameFormat="urn:oasis:names:tc:SAML:2.0:attrname-format:basic"> <saml:AttributeValue xsi:type="xs:string">2501879875</saml:AttributeValue> <ds:DigestValue>pRDhdBP4vg21xhs3q7kIpdhjXE8=</dssaml:DigestValue>Attribute> </saml:AttributeStatement> </dssaml:Reference>Assertion> </wst14:ActAs> <wsp:AppliesTo> </ds:SignedInfo> <wsa:EndpointReference> <ds<wsa:Address>https:SignatureValue>nyRVy1efVfyKHffKgw2AMt2ZkgK2JC0/r6xk1ZVPiiryJ77gRVD/GmQGJb0c/k7Uygf/eBWVf21quE9xAUZrFTTlYGU+Nkr93tgskXZ2HeALiNBi3GtwRuqM66Pf6kszJaSJvaP8m4PioEfaXIZwiUUQp9hqMqGOsS1MQk6EDj/AwQjT35l3yLHVIceThJEWUCV9LObSjc5K+B3glOvqJ9j4VTLbeXaHjZfS/8cXhfOsbBKCV+n4wMES78DGNxfuIApz3i8OX9FjYvzYpS9+13HVweEXsDRuSuQnyQjS3pM6Sfy9ccmjxVSB2Vm5zFNxRqATOvgX3Ga++Yb5Qv+bEg==</ds:SignatureValue>/fmk</wsa:Address> </wsa:EndpointReference> </wsp:AppliesTo> <ds:KeyInfo><wst:Claims Dialect="http://docs.oasis-open.org/wsfed/authorization/200706/authclaims"> <auth:ClaimType Uri="medcom:ITSystemName"> <auth:Value>Korsbæk Kommunes <ds:X509Data>IT systemer</auth:Value> </auth:ClaimType> <auth:ClaimType Uri="medcom:UserAuthorizationCode"> <ds:X509Certificate>MIIGKjCCBRKgAwIBAgIEW6uMBTANBgkqhkiG9w0BAQsFADBIMQswCQYDVQQGEwJESzESMBAGA1UECgwJVFJVU1QyNDA4MSUwIwYDVQQDDBxUUlVTVDI0MDggU3lzdGVtdGVzdCBYWElJIENBMB4XDTE5MDQzMDA5MDcxN1oXDTIyMDQzMDA5MDYzOFowgZQxCzAJBgNVBAYTAkRLMS4wLAYDVQQKDCVTdW5kaGVkc2RhdGFzdHlyZWxzZW4gLy8gQ1ZSOjMzMjU3ODcyMVUwIAYDVQQFExlDVlI6MzMyNTc4NzItRklEOjE4OTExODYxMDEGA1UEAwwqU09TSSBUZXN0IEZlZGVyYXRpb24gKGZ1bmt0aW9uc2NlcnRpZmlrYXQpMIIBIjANBgkqhkiG9w0BAQEFAAOCAQ8AMIIBCgKCAQEAyo57h9E/hM5gimxaDgHB0MLcgVfXGJbQh/8OC1vTdDsCUIzIwRd5lJE+ado8urHF7UmKubFZzfCPduoRv9b3TkNVKaixiHUMtP4egbL8vcgyalk28cNQdUk8f34mg8atgvd45EnIKz2iB+yjs5guJPDBg2OFSbP0r53NU8fVTq3aLtDpDVnkxsyjNQ7HOFtzavyMnKx0vDgafEvrUR3WTSLCGju4aUIg3ThgrWXA7i3lPIAXdV8mQmlY3wn/kIBiyIotmF98UsEket/sxpJNkJ6R6AUpxnGApCDP1Fw2BgxAQWWrtD/c5IoIZwGWNfLgpJEzfhnuIZJ7Bfs9RmHFdQIDAQABo4ICzTCCAskwDgYDVR0PAQH/BAQDAgO4MIGXBggrBgEFBQcBAQSBijCBhzA8BggrBgEFBQcwAYYwaHR0cDovL29jc3Auc3lzdGVtdGVzdDIyLnRydXN0MjQwOC5jb20vcmVzcG9uZGVyMEcGCCsGAQUFBzAChjtodHRwOi8vZi5haWEuc3lzdGVtdGVzdDIyLnRydXN0MjQwOC5jb20vc3lzdGVtdGVzdDIyLWNhLmNlcjCCASAGA1UdIASCARcwggETMIIBDwYNKwYBBAGB9FECBAYEAjCB/TAvBggrBgEFBQcCARYjaHR0cDovL3d3dy50cnVzdDI0MDguY29tL3JlcG9zaXRvcnkwgckGCCsGAQUFBwICMIG8MAwWBURhbklEMAMCAQEagatEYW5JRCB0ZXN0IGNlcnRpZmlrYXRlciBmcmEgZGVubmUgQ0EgdWRzdGVkZXMgdW5kZXIgT0lEIDEuMy42LjEuNC4xLjMxMzEzLjIuNC42LjQuMi4gRGFuSUQgdGVzdCBjZXJ0aWZpY2F0ZXMgZnJvbSB0aGlzIENBIGFyZSBpc3N1ZWQgdW5kZXIgT0lEIDEuMy42LjEuNC4xLjMxMzEzLjIuNC42LjQuMi4wga0GA1UdHwSBpTCBojA9oDugOYY3aHR0cDovL2NybC5zeXN0ZW10ZXN0MjIudHJ1c3QyNDA4LmNvbS9zeXN0ZW10ZXN0MjIxLmNybDBhoF+gXaRbMFkxCzAJBgNVBAYTAkRLMRIwEAYDVQQKDAlUUlVTVDI0MDgxJTAjBgNVBAMMHFRSVVNUMjQwOCBTeXN0ZW10ZXN0IFhYSUkgQ0ExDzANBgNVBAMMBkNSTDE0MjAfBgNVHSMEGDAWgBSrqAFEGbCzQ5na+nzM0gAYA+c8vzAdBgNVHQ4EFgQUGYAVKKL17LHyVGSErL26MBNadTQwCQYDVR0TBAIwADANBgkqhkiG9w0BAQsFAAOCAQEAjHMO4sWEf8M25WHczBTJYtMitn1wLOqE6raeM6oYyw6R/4FImpOzF6bxBlfNnhhR0vJSXMWTqL/onCyy4gCs9eLglRHZ9BC8a9fmirrguNpOWlR8NAf5GRwOqCyTnkTAfUD1fp0RzVo8TvAd73WiGeUTzTiAVf7OgZFnRIYkcALXLjNs6AwELWSh+bC/gGuQcHUDd8YGSzgKS6w2qz3fIASrykxzlYjeusks58CereC6WfvN0I+GGlL9fIgjpzh7JEELME7r9QJLL9NSrmlRKfhM8gzuE6Vm4vGzmSsnNJxGMf1vTzEve4lXI8pnOtHMTtNl5zw4jCJFakRqcWm3FQ==</ds:X509Certificate> <auth:Value>008NX</auth:Value> </auth:ClaimType> <auth:ClaimType Uri="sosi:SubjectNameID"> </ds:X509Data> <auth:Value>Mads_Skjern</auth:Value> </dsauth:KeyInfo> ClaimType> </dswst:Signature>Claims> </wssewst:Security>RequestSecurityToken> </soapenv:Body> </soapenv:Envelope> |
Succesfuldt response:
| Code Block | ||||||
|---|---|---|---|---|---|---|
| ||||||
<soapenv:Envelope xmlns:soapenv="http://schemas.xmlsoap.org/soap/envelope/" xmlns:ds="http://www.w3.org/2000/09/xmldsig#" xmlns:saml="urn:oasis:names:tc:SAML:2.0:assertion" xmlns:wsa="http://www.w3.org/2005/08/addressing" xmlns:wsp="http://schemas.xmlsoap.org/ws/2004/09/policy" xmlns:wsse="httpHeader> <soapenv:Body wsu:Id="body"> <wst:RequestSecurityTokenResponseCollection> <wst:RequestSecurityTokenResponse Context="urn:uuid:b216a8d9-0cab-40f7-8f60-8fa854c284a7"> <wst:TokenType>http://docs.oasis-open.org/wss/2004/01/oasis-200401-wss-samlwssecurity-tokensecext-profile-1.1#SAMLV2.0</wst:TokenType> <wst:RequestedSecurityToken> <!-- SOSI idkortet --> <saml:Assertion IssueInstant="2020-11-12T08:09:53Z" Version="2.0" id="IDCard"> <saml:Issuer>TEST2-NSP-STS</saml:Issuer> <saml:Subject> <saml:NameID Format="medcom:other">KorsbaekKommune\MSK</saml:NameID> 0.xsd" xmlns:wst="http://docs.oasis-open.org/ws-sx/ws-trust/200512" xmlns:wsu="http://docs.oasis-open.org/wss/2004/01/oasis-200401-wss-wssecurity-utility-1.0.xsd"> <soapenv:Header> <wsse:Security mustUnderstand="1" wsu:Id="security"> <wsu:Timestamp wsu:Id="ts"> <saml:SubjectConfirmation><wsu:Created>2022-12-29T12:07:44Z</wsu:Created> </wsu:Timestamp> <ds:Signature> <ds:SignedInfo> <saml:ConfirmationMethod>urn:oasis:names:tc:SAML:2.0:cm:holder-of-key</saml:ConfirmationMethod><ds:CanonicalizationMethod Algorithm="http://www.w3.org/2001/10/xml-exc-c14n#"/> <ds:SignatureMethod Algorithm="http://www.w3.org/2000/09/xmldsig#rsa-sha1"/> <ds:Reference URI="#body"> <saml<ds:SubjectConfirmationData>Transforms> <ds:Transform Algorithm="http://www.w3.org/2001/10/xml-exc-c14n#"/> <ds:KeyInfo></ds:Transforms> <ds:DigestMethod Algorithm="http://www.w3.org/2000/09/xmldsig#sha1"/> <ds:DigestValue>GuxBcihCyWbuWJ7GFFirFlQ5/xo=</ds:DigestValue> <ds:KeyName>OCESSignature<</ds:KeyName>Reference> <ds:Reference URI="#ts"> <ds:Transforms> </ds:KeyInfo><ds:Transform Algorithm="http://www.w3.org/2001/10/xml-exc-c14n#"/> </ds:Transforms> </saml:SubjectConfirmationData><ds:DigestMethod Algorithm="http://www.w3.org/2000/09/xmldsig#sha1"/> <ds:DigestValue>eXGYZk7IaymM2G5i3yvNZqcw8VA=</ds:DigestValue> </samlds:SubjectConfirmation>Reference> <ds:Reference URI="#messageID"> </saml<ds:Subject>Transforms> <saml:Conditions NotBefore="2020-11-12T08:04:53Z" NotOnOrAfter="2020-11-13T08:04:53Z<ds:Transform Algorithm="http://www.w3.org/2001/10/xml-exc-c14n#"/> </ds:Transforms> <saml<ds:AttributeStatementDigestMethod idAlgorithm="IDCardData"http://www.w3.org/2000/09/xmldsig#sha1"/> <ds:DigestValue>tiLlO42eXYdbLIzEfT+EeOdPgLc=</ds:DigestValue> </ds:Reference> <saml:Attribute Name="sosi:IDCardID <ds:Reference URI="#relatesTo"> <ds:Transforms> <saml:AttributeValue>0gawKVevRYQ45IrGJt+r6w==</saml:AttributeValue> <ds:Transform Algorithm="http://www.w3.org/2001/10/xml-exc-c14n#"/> </samlds:Attribute>Transforms> <saml:Attribute Name="sosi:IDCardVersion"<ds:DigestMethod Algorithm="http://www.w3.org/2000/09/xmldsig#sha1"/> <ds:DigestValue>MT/GK4f3xk0LVVKLmcJNqVFykY8=</ds:DigestValue> </ds:Reference> <saml:AttributeValue>1.0.1</saml:AttributeValue><ds:Reference URI="#action"> <ds:Transforms> </saml:Attribute><ds:Transform Algorithm="http://www.w3.org/2001/10/xml-exc-c14n#"/> </ds:Transforms> <saml:Attribute Name<ds:DigestMethod Algorithm="sosi:IDCardType"http://www.w3.org/2000/09/xmldsig#sha1"/> <ds:DigestValue>3cXAhlhZH22NiSh7AttxKxBap7Q=</ds:DigestValue> </ds:Reference> <saml:AttributeValue>user</saml:AttributeValue></ds:SignedInfo> <ds:SignatureValue>BCDYLZ2LOnfzdYTM1gyd1D7HEg16uIKYiI6qVDD4ypC5FjOj77QWuexeoIbAc25v9aOhkyqMSx/5SdR6tNR1Gofr79Tqmmxdj6Zf0cZfETS1J/MZ2RnCeV29RkOZ4DjpBvzrfeSIn7tydkFJF590oWdSCK56xvgvjxYRWbdeVSrvlZxAfV/tv3rV92LrvFvaPXD4GTt/abFJDh/gMTPW3Yfx7piW3Fp0C5ESTXriq1H5UeOcEKaZwgIj9koYuk4l8EmSf4dxcMzs9iwRWI2x4aBLJVntfZL+KMnhEnBPjorpkStuUTBP0Rpic/GplKBzRNeL9dE5P+B2OHMRbgKqJg==</ds:SignatureValue> <ds:KeyInfo> </saml:Attribute><ds:X509Data> <ds:X509Certificate>MIIGKzCCBROgAwIBAgIEX6JBADANBgkqhkiG9w0BAQsFADBJMQswCQYDVQQGEwJESzESMBAGA1UECgwJVFJVU1QyNDA4MSYwJAYDVQQDDB1UUlVTVDI0MDggU3lzdGVtdGVzdCBYWFhJViBDQTAeFw0yMjA0MDYxNjI2MjBaFw0yNTA0MDYxNjI1NTJaMIGUMQswCQYDVQQGEwJESzEuMCwGA1UECgwlU3VuZGhlZHNkYXRhc3R5cmVsc2VuIC8vIENWUjozMzI1Nzg3MjFVMCAGA1UEBRMZQ1ZSOjMzMjU3ODcyLUZJRDoxODkxMTg2MTAxBgNVBAMMKlNPU0kgVGVzdCBGZWRlcmF0aW9uIChmdW5rdGlvbnNjZXJ0aWZpa2F0KTCCASIwDQYJKoZIhvcNAQEBBQADggEPADCCAQoCggEBALRM3VAiyCBUDWg4K2vgVhmFTB1SDZWjT5Zd0NxAMPjzuKEsP8PpbWLdD8aNO7LuS3noC01AN4los3aqK//ZVJdTr9k3M1Aquo5G7+SwLBTsTVyiheh7uYKH+5v6gGjHHiPuYGrdnTc4YkrRbeqPtZAR1sX/iNMzLMQSuYfpphCJ0e9leV08KOswSktBhIYk7NAEng+8T4hkbREuPeaRn85/aL5eX/ohSIsfb0ByA3ta/+bymen8rY+6qb1A7V/2h2lmJ7uiWf9OJvUA37RdFrX4czI76+oqe9cGzplOuMHaujBbHG8Uc2yheL16xdexr0xAf7N8PkdVGALJAQm97q0CAwEAAaOCAs0wggLJMA4GA1UdDwEB/wQEAwIDuDCBlwYIKwYBBQUHAQEEgYowgYcwPAYIKwYBBQUHMAGGMGh0dHA6Ly9vY3NwLnN5c3RlbXRlc3QzNC50cnVzdDI0MDguY29tL3Jlc3BvbmRlcjBHBggrBgEFBQcwAoY7aHR0cDovL2YuYWlhLnN5c3RlbXRlc3QzNC50cnVzdDI0MDguY29tL3N5c3RlbXRlc3QzNC1jYS5jZXIwggEgBgNVHSAEggEXMIIBEzCCAQ8GDSsGAQQBgfRRAgQGBAMwgf0wLwYIKwYBBQUHAgEWI2h0dHA6Ly93d3cudHJ1c3QyNDA4LmNvbS9yZXBvc2l0b3J5MIHJBggrBgEFBQcCAjCBvDAMFgVEYW5JRDADAgEBGoGrRGFuSUQgdGVzdCBjZXJ0aWZpa2F0ZXIgZnJhIGRlbm5lIENBIHVkc3RlZGVzIHVuZGVyIE9JRCAxLjMuNi4xLjQuMS4zMTMxMy4yLjQuNi40LjMuIERhbklEIHRlc3QgY2VydGlmaWNhdGVzIGZyb20gdGhpcyBDQSBhcmUgaXNzdWVkIHVuZGVyIE9JRCAxLjMuNi4xLjQuMS4zMTMxMy4yLjQuNi40LjMuMIGtBgNVHR8EgaUwgaIwPKA6oDiGNmh0dHA6Ly9jcmwuc3lzdGVtdGVzdDM0LnRydXN0MjQwOC5jb20vc3lzdGVtdGVzdDM0LmNybDBioGCgXqRcMFoxCzAJBgNVBAYTAkRLMRIwEAYDVQQKDAlUUlVTVDI0MDgxJjAkBgNVBAMMHVRSVVNUMjQwOCBTeXN0ZW10ZXN0IFhYWElWIENBMQ8wDQYDVQQDDAZDUkw0MDkwHwYDVR0jBBgwFoAUzWxolzlyGaQ1q2Tq9BGjgYf4aTswHQYDVR0OBBYEFKnHK2ey5oU8RXACmOR0fcO57bsmMAkGA1UdEwQCMAAwDQYJKoZIhvcNAQELBQADggEBALvu0VtupREO52FW2f8cAUZkxkwvbq2bQXOvNRN6XrtzvA+tt2Jgm4gP8dNZUBI7nOtEPQ+0+XkSMZ1wzu+8qxLHATTSUcicQNtUkaAbGTIfQkKiWRwPTtSK50qhEDm2fJW5m8NDOxOE/+58iuj8AI9Fb4RI1FV+xRsku3TakdvdwiNkSjAxiOv5JsXEZMJfVsM34fR0ZdOQgnFpyn3IfSjBrAHSgbxy47Zz9YhmONuQsa55NDEQ6mTmecXGrOSvfJZmQ/jRPhYmi04ufPEvOA5hjLHDy0CtsSKRhkDpXSafVjHjtmdfYKB4M++2Sp/nx1teRcoT78Nenl3qHgkz7OM=</ds:X509Certificate> </ds:X509Data> <saml:Attribute Name="sosi:AuthenticationLevel"> </ds:KeyInfo> </ds:Signature> </wsse:Security> <wsa:Action wsu:Id="action">http://docs.oasis-open.org/ws-sx/ws-trust/200512/RST/Issue</wsa:Action> <wsa:MessageID wsu:Id="messageID">urn:uuid:01707bdd-0b81-427a-bf7f-71a6d6f03b91</wsa:MessageID> <saml:AttributeValue>4</saml:AttributeValue> </saml:Attribute> <wsa:RelatesTo wsu:Id="relatesTo">urn:uuid:92683d66-9627-4d65-b1de-fb5a740946a7</wsa:RelatesTo> </soapenv:Header> <soapenv:Body wsu:Id="body"> <wst:RequestSecurityTokenResponseCollection> <wst:RequestSecurityTokenResponse Context="urn:uuid:0c735390-d00c-4dc7-ba38-4536bb72ed59"> </saml:AttributeStatement><wst:TokenType>http://docs.oasis-open.org/wss/oasis-wss-saml-token-profile-1.1#SAMLV2.0</wst:TokenType> <wst:RequestedSecurityToken> <saml:Assertion IssueInstant="2022-12-29T12:02:44Z" Version="2.0" id="IDCard" <saml:AttributeStatement id="UserLogxmlns:ds="http://www.w3.org/2000/09/xmldsig#" xmlns:saml="urn:oasis:names:tc:SAML:2.0:assertion"> <saml:Issuer>TEST1-NSP-STS</saml:Issuer> <saml:Subject> <saml:AttributeNameID NameFormat="medcom:UserCivilRegistrationNumber">other">Mads_Skjern</saml:NameID> <saml:SubjectConfirmation> <saml:AttributeValue>1802602810<<saml:ConfirmationMethod>urn:oasis:names:tc:SAML:2.0:cm:holder-of-key</saml:AttributeValue>ConfirmationMethod> <saml:SubjectConfirmationData> </saml:Attribute> <ds:KeyInfo> <saml:Attribute Name="medcom:UserGivenName"><ds:KeyName>OCESSignature</ds:KeyName> </ds:KeyInfo> <saml:AttributeValue>Mads<</saml:AttributeValue>SubjectConfirmationData> </saml:SubjectConfirmation> </saml:Attribute>Subject> <saml:Conditions NotBefore="2022-12-29T12:02:44Z" NotOnOrAfter="2022-12-30T12:02:44Z"/> <saml:AttributeAttributeStatement Nameid="medcom:UserSurNameIDCardData"> <saml:Attribute Name="sosi:IDCardID"> <saml:AttributeValue>Skjern<AttributeValue>3iX+gE9UEOTN1Dyw04osPA==</saml:AttributeValue> </saml:Attribute> <saml:Attribute Name="medcomsosi:UserRoleIDCardVersion"> <saml:AttributeValue>1.0.1</saml:AttributeValue> <saml:AttributeValue>7170<</saml:AttributeValue>Attribute> <saml:Attribute Name="sosi:IDCardType"> < <saml:AttributeValue>user</saml:Attribute>AttributeValue> </saml:Attribute> <saml:Attribute Name="medcomsosi:UserAuthorizationCodeAuthenticationLevel"> <saml:AttributeValue>4</saml:AttributeValue> <saml:AttributeValue>ZXCVB<</saml:AttributeValue>Attribute> </saml:AttributeStatement> <saml:AttributeStatement id="UserLog"> </saml:Attribute> <saml:Attribute Name="medcom:UserCivilRegistrationNumber"> < <saml:AttributeValue>2501879875</saml:AttributeStatement>AttributeValue> </saml:Attribute> <saml:AttributeStatementAttribute idName="SystemLogmedcom:UserGivenName"> <saml:AttributeValue>Thorgot</saml:AttributeValue> <saml:Attribute Name="medcom:ITSystemName"> </saml:Attribute> <saml:Attribute Name="medcom:UserSurName"> <saml:AttributeValue>Korsbæk Kommunes IT systemer<AttributeValue>Friis</saml:AttributeValue> </saml:Attribute> </saml:Attribute><saml:Attribute Name="medcom:UserRole"> <saml:AttributeValue>7170</saml:AttributeValue> <saml:Attribute Name="medcom:CareProviderID" NameFormat="medcom:cvrnumber"> </saml:Attribute> <saml:Attribute Name="medcom:UserAuthorizationCode"> <saml:AttributeValue>20301823<AttributeValue>008NX</saml:AttributeValue> </saml:Attribute> </saml:Attribute>AttributeStatement> <saml:AttributeStatement id="SystemLog"> <saml:Attribute Name="medcom:CareProviderNameITSystemName"> <saml:AttributeValue>Korsbæk Kommunes IT systemer</saml:AttributeValue> <saml:AttributeValue>Korsbæk Kommune<</saml:AttributeValue>Attribute> <saml:Attribute Name="medcom:CareProviderID" NameFormat="medcom:cvrnumber"> < <saml:AttributeValue>20301823</saml:Attribute>AttributeValue> </saml:Attribute> </saml:AttributeStatement> <saml:Attribute Name="medcom:CareProviderName"> <saml:AttributeValue>Korsbæk Kommune</saml:AttributeValue> <ds:Signature id="OCESSignature"> </saml:Attribute> </saml:AttributeStatement> <ds:SignedInfo>Signature id="OCESSignature"> <ds:SignedInfo> <ds:CanonicalizationMethod Algorithm="http://www.w3.org/2001/10/xml-exc-c14n#"/> > <ds:SignatureMethod Algorithm="http://www.w3.org/2000/09/xmldsig#rsa-sha1"/> <ds:Reference URI="#IDCard"> <ds:Transforms> <ds:Transform Algorithm="http://www.w3.org/2000/09/xmldsig#enveloped-signature"/> <ds:Transform Algorithm="http://www.w3.org/2001/10/xml-exc-c14n#"/> </ds:Transforms> <ds:DigestMethod Algorithm="http://www.w3.org/2000/09/xmldsig#sha1"/> <ds:DigestValue>Fn9Dyi9gZTxaEOFyWmODqKB7rhE=</ds:DigestValue> /> <ds:DigestValue>fiZYzDicD5nahwHjhrnhlvtaYHo=</ds:Reference> DigestValue> </ds:SignedInfo>Reference> </ds:SignedInfo> <ds:SignatureValue>sQAGdHPbxmgl+xf4gD35b1Yv9Xq/oLOvAfZ0veMeLxvlDY0neBRMXwR0gWQlxNUDS494ed1cyb0D6eYfoCtWDnzVC0GDRqmWXRiNU7hlprqA0qoof4iTKUSCSDQ5AxHqu+zrUID0wuOSUSiuzEJ4iGeeuWkAgFPLSTqZtAXEZYoPWZF5KTJZefD6ZR/wshZjU9kU7uHvi7uQwZKp7vP1xvBm4Dwt1sBcJWl4CLRUor8A/nzXvh6pJ8NKELoYiFWKEDPMiF5HWpvnVGh1HaonyDdMXHAa2DqgJQnZH+OpwG4NUMxzVfQ+o27K/Rn8ZZ+BJT9Debdp/NFC21XpJFlhrwSignatureValue>Ww7ZmyUG50ZsIXZgXD0ro0UsEjBgnqHSAkBP8GHktBskdfkusZ4MRE8A4TH7dYvtX/y2MoytJbHqvnj1FZEgClBhjM28jt/Dd0c0xKj7LRj63YdN8vn7dzgKraqCB1/ZzVMdoD1gZ4dbjOCxEw5p10iLRCrQwOXD5EFYmlCEFJoqPzSAAYwfYexWwF7LukBw7NVZvjbkKlbGJS+uk/3yop/AkNl6HENX49CGdumudLj4CWzlmAhGLsao+u1gaha2Gyeu2jIbGuI/OcnVgEbgUXrGhASvxoe1093Y5zvzbLdJOu2+kihdHFBTki3YyZrQF57rUUc17TS3ZbTorDd2KQ==</ds:SignatureValue> <ds:KeyInfo> <ds:X509Data> <ds:X509Certificate>MIIGKjCCBRKgAwIBAgIEW6uMBTANBgkqhkiG9w0BAQsFADBIMQswCQYDVQQGEwJESzESMBAGA1UECgwJVFJVU1QyNDA4MSUwIwYDVQQDDBxUUlVTVDI0MDggU3lzdGVtdGVzdCBYWElJIENBMB4XDTE5MDQzMDA5MDcxN1oXDTIyMDQzMDA5MDYzOFowgZQxCzAJBgNVBAYTAkRLMS4wLAYDVQQKDCVTdW5kaGVkc2RhdGFzdHlyZWxzZW4gLy8gQ1ZSOjMzMjU3ODcyMVUwIAYDVQQFExlDVlI6MzMyNTc4NzItRklEOjE4OTExODYxMDEGA1UEAwwqU09TSSBUZXN0IEZlZGVyYXRpb24gKGZ1bmt0aW9uc2NlcnRpZmlrYXQpMIIBIjANBgkqhkiG9w0BAQEFAAOCAQ8AMIIBCgKCAQEAyo57h9EX509Certificate>MIIGKzCCBROgAwIBAgIEX6JBADANBgkqhkiG9w0BAQsFADBJMQswCQYDVQQGEwJESzESMBAGA1UECgwJVFJVU1QyNDA4MSYwJAYDVQQDDB1UUlVTVDI0MDggU3lzdGVtdGVzdCBYWFhJViBDQTAeFw0yMjA0MDYxNjI2MjBaFw0yNTA0MDYxNjI1NTJaMIGUMQswCQYDVQQGEwJESzEuMCwGA1UECgwlU3VuZGhlZHNkYXRhc3R5cmVsc2VuIC8vIENWUjozMzI1Nzg3MjFVMCAGA1UEBRMZQ1ZSOjMzMjU3ODcyLUZJRDoxODkxMTg2MTAxBgNVBAMMKlNPU0kgVGVzdCBGZWRlcmF0aW9uIChmdW5rdGlvbnNjZXJ0aWZpa2F0KTCCASIwDQYJKoZIhvcNAQEBBQADggEPADCCAQoCggEBALRM3VAiyCBUDWg4K2vgVhmFTB1SDZWjT5Zd0NxAMPjzuKEsP8PpbWLdD8aNO7LuS3noC01AN4los3aqK/hM5gimxaDgHB0MLcgVfXGJbQh/8OC1vTdDsCUIzIwRd5lJE+ado8urHF7UmKubFZzfCPduoRv9b3TkNVKaixiHUMtP4egbL8vcgyalk28cNQdUk8f34mg8atgvd45EnIKz2iB+yjs5guJPDBg2OFSbP0r53NU8fVTq3aLtDpDVnkxsyjNQ7HOFtzavyMnKx0vDgafEvrUR3WTSLCGju4aUIg3ThgrWXA7i3lPIAXdV8mQmlY3wn/kIBiyIotmF98UsEket/sxpJNkJ6R6AUpxnGApCDP1Fw2BgxAQWWrtD/c5IoIZwGWNfLgpJEzfhnuIZJ7Bfs9RmHFdQIDAQABo4ICzTCCAskwDgYDVR0PAQH/BAQDAgO4MIGXBggrBgEFBQcBAQSBijCBhzA8BggrBgEFBQcwAYYwaHR0cDovL29jc3Auc3lzdGVtdGVzdDIyLnRydXN0MjQwOC5jb20vcmVzcG9uZGVyMEcGCCsGAQUFBzAChjtodHRwOi8vZi5haWEuc3lzdGVtdGVzdDIyLnRydXN0MjQwOC5jb20vc3lzdGVtdGVzdDIyLWNhLmNlcjCCASAGA1UdIASCARcwggETMIIBDwYNKwYBBAGB9FECBAYEAjCB/TAvBggrBgEFBQcCARYjaHR0cDovL3d3dy50cnVzdDI0MDguY29tL3JlcG9zaXRvcnkwgckGCCsGAQUFBwICMIG8MAwWBURhbklEMAMCAQEagatEYW5JRCB0ZXN0IGNlcnRpZmlrYXRlciBmcmEgZGVubmUgQ0EgdWRzdGVkZXMgdW5kZXIgT0lEIDEuMy42LjEuNC4xLjMxMzEzLjIuNC42LjQuMi4gRGFuSUQgdGVzdCBjZXJ0aWZpY2F0ZXMgZnJvbSB0aGlzIENBIGFyZSBpc3N1ZWQgdW5kZXIgT0lEIDEuMy42LjEuNC4xLjMxMzEzLjIuNC42LjQuMi4wga0GA1UdHwSBpTCBojA9oDugOYY3aHR0cDovL2NybC5zeXN0ZW10ZXN0MjIudHJ1c3QyNDA4LmNvbS9zeXN0ZW10ZXN0MjIxLmNybDBhoF+gXaRbMFkxCzAJBgNVBAYTAkRLMRIwEAYDVQQKDAlUUlVTVDI0MDgxJTAjBgNVBAMMHFRSVVNUMjQwOCBTeXN0ZW10ZXN0IFhYSUkgQ0ExDzANBgNVBAMMBkNSTDE0MjAfBgNVHSMEGDAWgBSrqAFEGbCzQ5na+nzM0gAYA+c8vzAdBgNVHQ4EFgQUGYAVKKL17LHyVGSErL26MBNadTQwCQYDVR0TBAIwADANBgkqhkiG9w0BAQsFAAOCAQEAjHMO4sWEf8M25WHczBTJYtMitn1wLOqE6raeM6oYyw6R/4FImpOzF6bxBlfNnhhR0vJSXMWTqL/onCyy4gCs9eLglRHZ9BC8a9fmirrguNpOWlR8NAf5GRwOqCyTnkTAfUD1fp0RzVo8TvAd73WiGeUTzTiAVf7OgZFnRIYkcALXLjNs6AwELWSh+bC/gGuQcHUDd8YGSzgKS6w2qz3fIASrykxzlYjeusks58CereC6WfvN0I+GGlL9fIgjpzh7JEELME7r9QJLL9NSrmlRKfhM8gzuE6Vm4vGzmSsnNJxGMf1vTzEve4lXI8pnOtHMTtNl5zw4jCJFakRqcWm3FQ==</ds:X509Certificate> ZVJdTr9k3M1Aquo5G7+SwLBTsTVyiheh7uYKH+5v6gGjHHiPuYGrdnTc4YkrRbeqPtZAR1sX/iNMzLMQSuYfpphCJ0e9leV08KOswSktBhIYk7NAEng+8T4hkbREuPeaRn85/aL5eX/ohSIsfb0ByA3ta/+bymen8rY+6qb1A7V/2h2lmJ7uiWf9OJvUA37RdFrX4czI76+oqe9cGzplOuMHaujBbHG8Uc2yheL16xdexr0xAf7N8PkdVGALJAQm97q0CAwEAAaOCAs0wggLJMA4GA1UdDwEB/wQEAwIDuDCBlwYIKwYBBQUHAQEEgYowgYcwPAYIKwYBBQUHMAGGMGh0dHA6Ly9vY3NwLnN5c3RlbXRlc3QzNC50cnVzdDI0MDguY29tL3Jlc3BvbmRlcjBHBggrBgEFBQcwAoY7aHR0cDovL2YuYWlhLnN5c3RlbXRlc3QzNC50cnVzdDI0MDguY29tL3N5c3RlbXRlc3QzNC1jYS5jZXIwggEgBgNVHSAEggEXMIIBEzCCAQ8GDSsGAQQBgfRRAgQGBAMwgf0wLwYIKwYBBQUHAgEWI2h0dHA6Ly93d3cudHJ1c3QyNDA4LmNvbS9yZXBvc2l0b3J5MIHJBggrBgEFBQcCAjCBvDAMFgVEYW5JRDADAgEBGoGrRGFuSUQgdGVzdCBjZXJ0aWZpa2F0ZXIgZnJhIGRlbm5lIENBIHVkc3RlZGVzIHVuZGVyIE9JRCAxLjMuNi4xLjQuMS4zMTMxMy4yLjQuNi40LjMuIERhbklEIHRlc3QgY2VydGlmaWNhdGVzIGZyb20gdGhpcyBDQSBhcmUgaXNzdWVkIHVuZGVyIE9JRCAxLjMuNi4xLjQuMS4zMTMxMy4yLjQuNi40LjMuMIGtBgNVHR8EgaUwgaIwPKA6oDiGNmh0dHA6Ly9jcmwuc3lzdGVtdGVzdDM0LnRydXN0MjQwOC5jb20vc3lzdGVtdGVzdDM0LmNybDBioGCgXqRcMFoxCzAJBgNVBAYTAkRLMRIwEAYDVQQKDAlUUlVTVDI0MDgxJjAkBgNVBAMMHVRSVVNUMjQwOCBTeXN0ZW10ZXN0IFhYWElWIENBMQ8wDQYDVQQDDAZDUkw0MDkwHwYDVR0jBBgwFoAUzWxolzlyGaQ1q2Tq9BGjgYf4aTswHQYDVR0OBBYEFKnHK2ey5oU8RXACmOR0fcO57bsmMAkGA1UdEwQCMAAwDQYJKoZIhvcNAQELBQADggEBALvu0VtupREO52FW2f8cAUZkxkwvbq2bQXOvNRN6XrtzvA+tt2Jgm4gP8dNZUBI7nOtEPQ+0+XkSMZ1wzu+8qxLHATTSUcicQNtUkaAbGTIfQkKiWRwPTtSK50qhEDm2fJW5m8NDOxOE/+58iuj8AI9Fb4RI1FV+xRsku3TakdvdwiNkSjAxiOv5JsXEZMJfVsM34fR0ZdOQgnFpyn3IfSjBrAHSgbxy47Zz9YhmONuQsa55NDEQ6mTmecXGrOSvfJZmQ/jRPhYmi04ufPEvOA5hjLHDy0CtsSKRhkDpXSafVjHjtmdfYKB4M++2Sp/nx1teRcoT78Nenl3qHgkz7OM=</ds:X509Certificate> </ds:X509Data> </ds:KeyInfo> </ds:Signature> </saml:Assertion> </wst:RequestedSecurityToken> <wsp:AppliesTo> <wsa:EndpointReference> <wsa:Address>https://fmk</wsa:Address> </wsa:EndpointReference> </wsp:AppliesTo> <wst:Lifetime> <wsu:Created>2020Created>2022-1112-12T0829T12:0402:53Z<44Z</wsu:Created> <wsu:Expires>2020Expires>2022-1112-13T0830T12:0402:53Z<44Z</wsu:Expires> </wst:Lifetime> </wst:RequestSecurityTokenResponse> </wst:RequestSecurityTokenResponseCollection> </soapenv:Body> </soapenv:Envelope> |
