Page History
Anchor top top
INDHOLD
| Table of Contents |
|---|
Beskrivelse
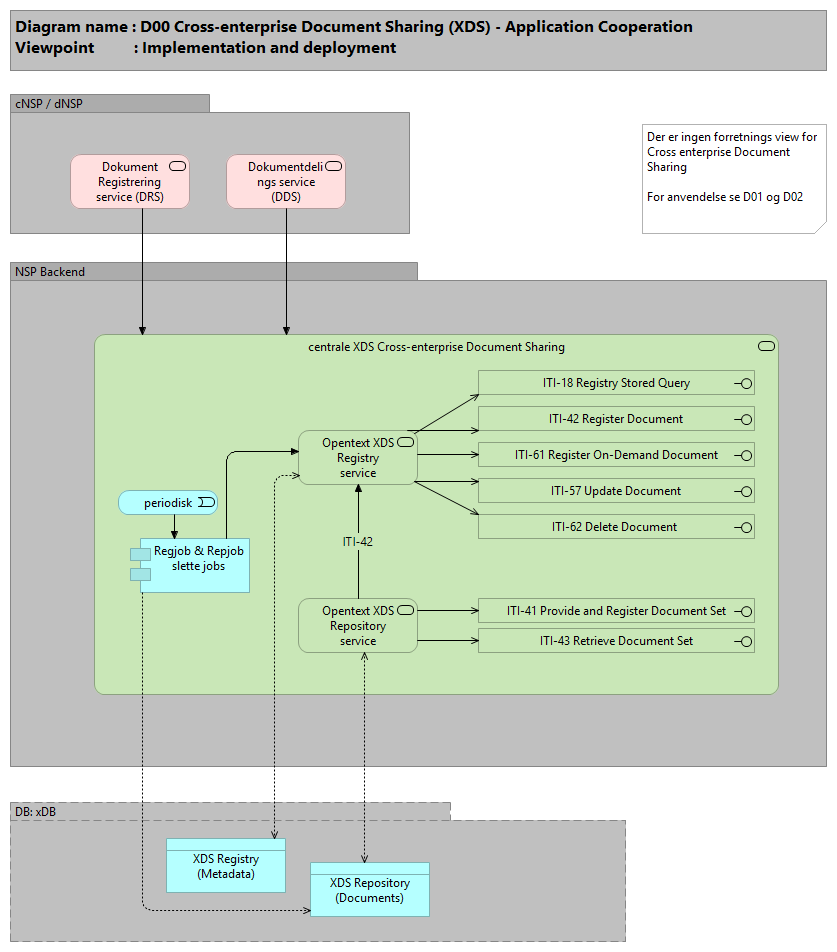
Det centrale Cross-Enterprise Document Sharing (XDS) Registry (metadata) og Repository (faktiske aftale dokumenter) som defineret af sammenslutningen Integrating the Healthcare Enterprise (IHE). XDS er baseret på, at dokumentkilder i et index registrerer metadata om dokumenter, de kan stille til rådighed. En dokumentanvender kan foretage opslag på indexet og ud fra returnerede metadata, foretage indhentning af dokumenter til efterfølgende visning og/eller udtræk af informationer.
Standardprodukt leveret af Opentext.
Supportservice der kun accesses via Dokument Deling & Registrering Servicene (DDS & DRS)
Support ansvarlig: Kvalitets IT
NSP: XDS - Leverancebeskrivelse
Forretningsanvendelse
Der er ingen forretningsbeskrivelse.
Relaterede registre og services
- D01
- D02
Applikationsbeskrivelse
Endpoint og WSDL: https://hostnavn/repository/services/
Består af to services, Opentext XDS Registry og Repository, samt en xml database xDB til persistering af metadata og dokumenter.
BEMÆRK: Der er implementeret to xDB instanser, en for hver af de to databaser (Registry, Repository).
Opentext XDS Registry udstiller følgende operationer:
---------------------------------------------------------
ITI-18 Registry Stored Query
ITI-42 Register Document
ITI-61 Register On-Demand Document
ITI-57 Update Document
ITI-62 Delete Document
ITI-44 Patient Identity Feed HL7 v3 (* Bruges ikke)
ITI-51 Multi-Patient Registry Stored Query (* Bruges ikke)
Opentext XDS Repository udstiller følgende operationer:
-----------------------------------------------------------
ITI-41 Provide and Register Document Set (Resulterer i et implicit kald til XDS Registry servicen for at få registreret metadata via ITI-42 Register Document)
ITI-43 Retrieve Document Set
ITI-41as Provide and Register Document Set Asynchronous (* Bruges ikke)
ITI-43as Retrieve Document Set Asynchronous (* Bruges ikke)
Desuden er udviklet et slettejob som sletter dokumenter og tilhørende metadata når de er mere end to år gamle.
Sletningen foregår i to uafhængige jobs, som skal køres efter hinanden:
Registry Deletion Job foretager opslag i Aftale Registry XDB for at finde en liste af dokumenter, af typen Aftale, med serviceStartTime for over 2 år siden. Der findes metadata på disse v.h.a. ITI-18 hvorefter aftalerne slettes vha ITI-62. Der outputtes een fil pr repository indeholdende en liste over de ID´er der skal slettes fra repository.
Repository Deletion Job kører nu med output-filen fra Registry Deletion Job som input, og sletter dokumenterne direkte i Aftale Repository XDB.
For at afgøre hvorvidt en aftale er for gammel (og derved skal udtages til sletning) kigges på attributen "serviceStartTime". Denne er dog ikke en obligatorisk attribute, så i de tilfælde hvor denne ikke findes, kigges der i stedet på "creationTime".
Datastruktur, Sundhedsdataregister: XDS Opentext xDB
Register properties:
Opentext xDB healthcare database
xDB stores XML documents in an integrated, highly scalable, high-performance, object-oriented database
Using xDB, software developers can build custom XML content management solutions that offer high-speed storage and manipulation of very large quantities of XML documents, and are fully tailored to the exact requirements of any given application.
xDB indeholder metadata og dokumenter for the centrale registry og repository.
Komplet beskrivelse af Opentext XDS løsningen findes på: XDS - Leverancebeskrivelse
Entitetsbeskrivelser
XDS Registry (Metadata)
De danske metadata er beskrevet her: http://svn.medcom.dk/svn/drafts/Standarder/IHE/DK_profil_metadata/
Herunder er en kort opsummering:
-------------------------------------
author.authorInstitution -- Identifkation af organisation for dokumentet
author.authorperson -- Identifkation af forfatter for dokumentet
availabilityStatus -- Tilgængelig i bagvedliggende repository [Approved, Deprecated]
classCode -- Overordnet dokumenttype, ref DK IHE classCodes [001 - Clinical report]
confidentialityCode -- Niveau af fortrolighed for dokumentet [normal] - I Danmark klassificeres datasikkerhed på to niveauer: fortrolige og personfølsomme. Generelt er alle sundhedsdata personfølsomme
creationTime -- Dokumnet oprettelses tidspunkt
entryUUID -- Entydig identifikation af dokumentet i indekset
eventCodeList -- Kliniske hændelser i dokumentet
formatCode -- The codes shall be procedure codes used in the Danish health care systems. In hospital the procedure codes are subsets of SKS-codes .
hash -- The hash of the contents of the document is filled by the repository. This attribute is prohibited for on-demand type of documents.
healthcareFacilityTypeCode -- Typen af sundhedsfaglig organisation. optimal described by the value set “EntityTypes” provide by SOR
homeCommunityId -- Identifikation af domænet [1.2.208.176.8.1 Common Danish IHE XDS domain]
languageCode -- Sprog og land brugt i dokumentet. [e.i. da-DK; in the form nn-CC. The nn portion shall be a legal ISO=-639-1 language code in lower case. The CC portion, if present, shall be an ISO-3166 Alpha-Code 2 country code in upper case]
legalAuthenticator -- Den juridiske godkender af dokumentet, efternavn, fornavn, mellemnavn
mimeType -- MIME type for dokumentet, e.i. "text/xml".
objectType -- [Stable Document Entry, On-Demand Document Entry]
patientId -- Patientens CPR nummer
practiceSettingCode -- Det kliniske speciale for den organisation, som skrev dokumentet, "DK_IHE_practiceSettingCode"
referenceIdList -- This list contains zero, or more Identifiers. These Identifiers may be internal or external identifiers. The referenceIdList contains Identifiers CXi encoded
repositoryUniqueId -- Entydig identifikation af kildesystemet, hvor dokumentet kan hentes
serviceStartTime -- Starttidspunkt for de kliniske hændelser i dokumentet
serviceStopTime -- Sluttidspunkt for de kliniske hændelser i dokumentet
size -- Størrelsen af dokumentet, automatisk genereret. This attribute is prohibited for on-demand type of documents.
sourcePatientId -- Patientens id i kildesystemet, typisk CPR nummer
sourcePatientInfo -- Patient information at the time of submission of the patient to whose medical record this document belongs. Include PID-5 (source patient name) , PID-7 (source patient date of birth) , PID-8 (source patient gender)
submissionTime -- Represents the point in time at the creating entity when the SubmissionSet was submitted
title -- Dokumentnavn
typeCode -- Detaljeret dokumenttype
uniqueId -- Globally unique identifier assigned to the document by the creating entity
URI -- Online reference til dokumentet, f.eks. "DOC001.XML"
XDS Repository (Documents)
Her gemmes dokumenter i en XML database
Tabelbeskrivelser
xDB database (Metadata)
xDB stores XML documents in an integrated, highly scalable, high-performance, object-oriented database. It exposes the database and its contents to software developers through an application programming interface (API). xDB is pure Java. Using xDB, software developers can build custom XML content management solutions that offer high-speed storage and manipulation of very large quantities of XML documents, and are fully tailored to the exact requirements of any given application.
Typically, software developers embed xDB JAR files within a calling application, which usually is a web application running within a Java application server. Through the xDB Application Progamming Interfaces (APIs), developers can create front-end applications that concurrently call their backend xDB server to perform database sessions, retrieve XML documents, store XML documents, execute xQueries, etc.
xDB database (Documents)
xDB stores XML documents in an integrated, highly scalable, high-performance, object-oriented database. It exposes the database and its contents to software developers through an application programming interface (API). xDB is pure Java. Using xDB, software developers can build custom XML content management solutions that offer high-speed storage and manipulation of very large quantities of XML documents, and are fully tailored to the exact requirements of any given application.
Typically, software developers embed xDB JAR files within a calling application, which usually is a web application running within a Java application server. Through the xDB Application Progamming Interfaces (APIs), developers can create front-end applications that concurrently call their backend xDB server to perform database sessions, retrieve XML documents, store XML documents, execute xQueries, etc.
Teknologibeskrivelse
Refereres fra
| Incoming Links |
|---|


