1. Indledning

Dette dokument er en vejledning til brug for anvendere af Dokumentdelingsservice (DDS). Formålet med dokumentet er at give anvendere et overblik over løsningen samt en oversigt over, hvilke User Stories, der er understøttet af DDS og hvordan disse er implementeret (flows).

Da DDS består af to logiske service, DDS Registry og DDS Repository samt en række backends, der dækker forskellige formål, så starter vi dette dokument med at give et overblik over opbygningen af DDS.

Dernæst dokumenteres de understøttede user stories.

1.1. Ordliste

Betegnelse Beskrivelse Yderligere dokumentation
DDS Dokumentdelingsservice
NSP National Serviceplatform
BRS Behandlingsrealtionservice
CDA Clinical Document Architecture (CDA) er en XML baseret  HL7 standard der specificerer encoding, struktur og semantik for kliniske dokumenter.  http://www.hl7.org/implement/standards/product_brief.cfm?product_id=7
XDS Cross Enterprise Document Sharing (XDS) er en række IHE standarder, der specificerer, hvordan dokumenter (f.eks. CDA) deles mellem sundhedsorganisationer. https://wiki.ihe.net/index.php/Cross-Enterprise_Document_Sharing
HSUID Healthcare Service User Identification HSUID - Guide til anvendere

2. Overblik over løsningen

Formålet med Dokumentdelingsservicen er at tilvejebringe adgang til data om patienten, fra forskellige datakilder, via et indeks. Anvendersystemer kan i indekset søge efter informationer om data på en given patient (metadata) og præsentere en oversigt over disse for sundhedsfaglige brugere og borgere. Såfremt en sundhedsfaglig bruger eller borger ønsker at få adgang til de bagvedliggende detaljerede patientdata, skal indekset levere tilstrækkelig information om, hvor og hvordan dette kan hentes. 

* Hver kasse i ovenstående diagram har en kort forklaring, som kommer frem i et nyt browservindue, når der klikkes på kassen.


Dokumentdelingsservice (DDS) består altså primært af to logiske services DDS Registry og DDS Repository, der tilsammen understøtter funktionerne

  • Indexering (DDS Registry)
  • Fremsøgning (DDS Registry)
  • Hentning (DDS Repository)

af dokumenter på NSP. Et dokument er i denne sammenhæng et CDA dokument.

Indexeringsservicen er en teknisk service, der stilles til rådighed for eksterne XDS repositories og er derfor ikke interessant for anvenderne af DDS. Denne service behandles ikke yderligere i dette dokument.

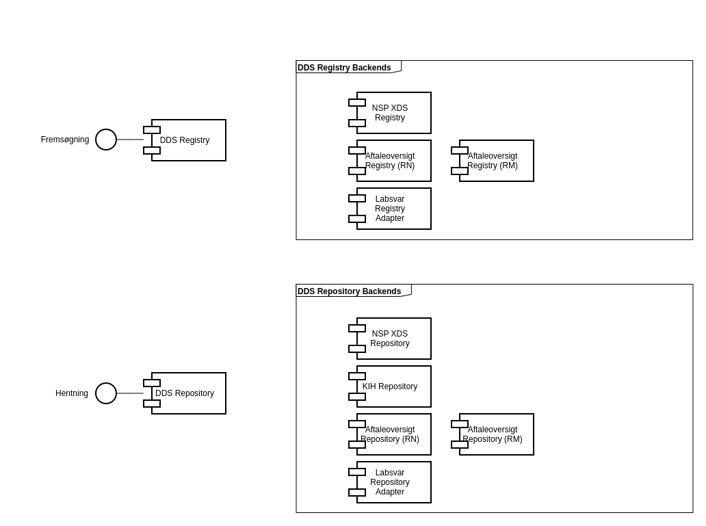
De to komponenter DDS Registry og DDS Repository fungerer som proxyindgang til flere bagvedliggende datakilder (backends). Dette er illustreret i tegningen nedenfor.

DDS Guide Til Anvendere overview

De konkrete snitfladebeskrivelser for fremsøgning og hentning af dokumenter findes i dokumenterne herunder: Documentation Dokumentdelingsservice (snitflader og fejlmeddelelser)

2.1. Overordnede ansvarsområder i DDS

Udover at fungere som proxy for et antal bagvedliggende kilder, så har DDS også følgende ansvarsområder:

  1. Validering af medsendte sikkerhedsakkredidativer
  2. Tjek af en borgers spærringer i forhold til adgang til data (via MinSpærring)
  3. Bestilling af opfølgning på behandlingsrelation mellem borger og kaldende sundhedsprofessionelle (via BRS).
  4. Auditlogning
  5. Logning af værdispring
  6. Logning til MinLog

De overordnede flows er beskrevet i nedenstående afsnit.

2.2. Brugertyper i DDS

Der findes følgende brugertyper i DDS:

  • Borger (B): En borger kan forespørge på egne data eller data på en anden borger, som denne har en relation til (forældremyndighedshaver/fuldmagtshaver). 
  • Ikke-autoriseret bruger (IA): Kendetegnet ved ikke at være i besiddelse af et autorisationsid, i besiddelse af 0 eller 1 nationale roller
  • Sundhedsfaglig (SF): Kendetegnet ved at være i besiddelse af et autorisationsid

2.3. Dokumentdelingsservicens funktioner

DDS funktioner og overordnede ansvarsområder blev gennemgået i det foregående afsnit. I dette afsnit dokumenteres følgende funktioner:

  • Søgning efter dokumenter via DDS Registry
  • Hentning af dokumenter via DDS Repository

Funktionerne gennemgåes på følgende måde:

  • Det overordnede flow beskrives (evt. flow for hver brugertype)
  • De understøttede user stories i relation til funktionen beskrives – herunder beskrivelse af relevant testcases

2.4. Funktion: Søgning efter dokumenter via DDS Registry

Overordnet set faciliterer DDS Registry søgninger i de bagvedliggende registries (se illustration ovenfor).

Formålet med en søgning er at få en liste tilbage med dokument-id'er, der matcher forespørgslen. En forespørgsel skal som minimum indeholde et CPR nummer, men det kan også være relevant at begrænse søgningen med hensyn til f.eks.:

  • Dokumenttype (f.eks. aftaler, labsvar, hjemmemålinger eller graviditetsmappe)
  • Periode (dokumenter kan være indekseret med oplysninger om en startdato og/eller slutdato)
  • Organsation (hvor dokumentet hører hjemme f.eks SOR kode)

Da der er stor forskel på DDS flow for de forskellige brugertyper vil de konkrete flows beskrives enkeltvist i de følgende afsnit.

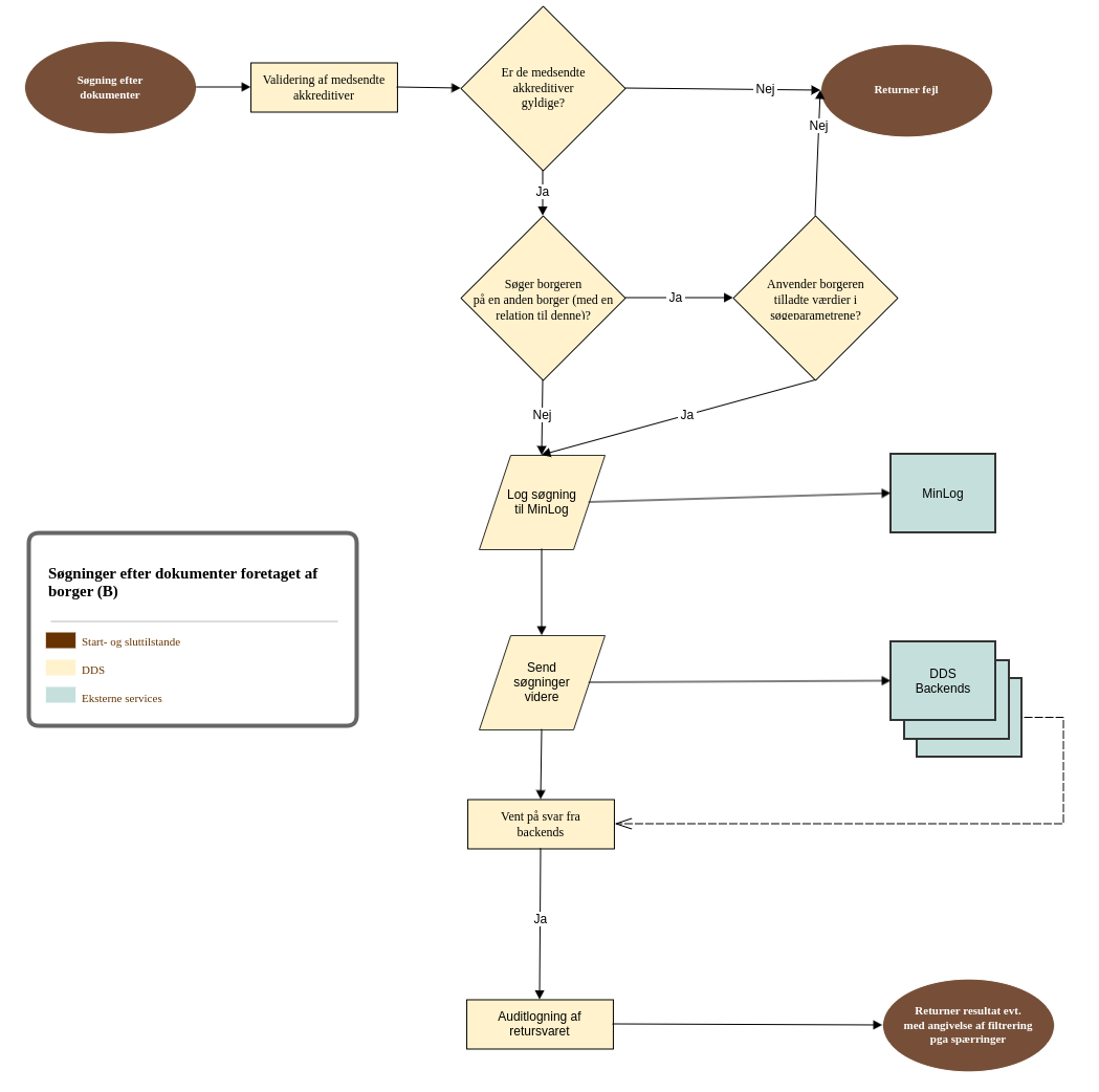
2.4.1. Borger (B): Flow for søgning efter dokumenter via DDS Registry

Det overordnede flow ved en søgning i DDS Registry som en borger ser således ud:

Flowdiagram-søgninger-DDS-B

Flowet for borgere er det simpleste af de tre tilfælde. DDS Registry validerer medsendte akkreditiver, hvorefter søgningen sendes videre til DDS Backends. 

Er der tale om en borger med fuldmagt på vegne af en anden eller en borger med forældremyndighed, undersøges de adspurgte søge parameter værdier. Og er de ulovlige returneres en fejl istedet for kald til DDS Backends. I de tilfælde, hvor en borger søger på en anden borger (ved relation i form af forældremyndighedshaver eller fuldmagtshaver) vil dette blive logget til MinLog.

Inden svaret returneres logges svaret i auditloggen.

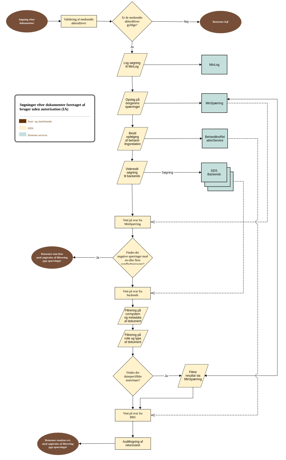
2.4.2. Ikke-autoriseret bruger (IA): Flow for søgning efter dokumenter via DDS Registry

Det overordnede flow ved en søgning i DDS Registry som en ikke-autoriseret bruger ser således ud:

Flowdiagram-søgninger-DDS-Sundhedsfaglig

Diagrammet viser, hvorledes DDS Registry starter med at validere de medsendte akkreditiver (se evt. DDS Registry Querying Interface Description).

DDS Registry igangsætter dernæst en række asynkrone kald:

  • Logning af søgning: Alle søgninger på data logges i MinLog (se evt afsnittet "Logning i MinLog" for at se, hvordan DDS Registry logger i MinLog)
  • Opslag på spærringer: Ved søgninger laver DDS Registry afvisning af disse/filtrering af svar i forhold til de spærringer, der er registreret for borgeren i MinSpærring. I dette kald tilvejebringer DDS Registry oplysninger om, hvorvidt, der foreligger negativ spærring mod en eller flere sundhedspersoner (forsigtighedsprincippet) eller om der skulle foreligge dataspecifikke spærringer.
  • Bestilling af opfølgning: Ved søgninger bestiller DDS Registry en opfølgning i BRS i forhold til eksistensen af behandlerrelation mellem borgeren og kalderen (se evt. "Kald af BRS" for at se, hvordan DDS Registry anvender dette).
  • Videresend søgninger til backends: DDS Registry vedligeholder i sig selv ikke dokumentregistreringer (dette foregår i de bagvedliggende backends). Søgninger delegeres videre til disse som asynkrone kald.

Hvis svaret fra MinSpærring angiver, at der er en negativ spærring en eller flere sundhedspersoner, returnerer DDS Registry et svar til kalderen uden dokument-id'er men med en angivelse af, at der er sket en filtrering pga spærring (forsigtighedprincippet).

Hvis svaret fra MinSpærring ikke gav anledning til en direkte afvisning af søgningen kan det komme på tale, at DDS Registry foretager en filtrering af svarene fra backends udfra følgende kriterier:

  • For ikke-autoriserede brugere foretages der en filtrering på dokumenttyper udfra kalderens nationale rolle (SEB). 
  • Med udgangspunkt i idkortets cvr og systemnavn filtreres dokumenterne på metadata. Pt er det muligt at konfigurere på typecode, eventcode og practicesettingcode.
  • Hvis opslag på spærringer viste, at der for den pågældende borger er dataspecifikke spærringer laver DDS Registry endnu et kald til MinSpærring. Denne gang er formålet at filtrere søgeresultatet i henhold til de dataspecifikke spærringer for borgeren.

Til sidst foretager DDS Registry en auditlogning af resultatet (se evt. afsnittet "Auditloging" nedenfor), inden svaret sendes tilbage til brugeren

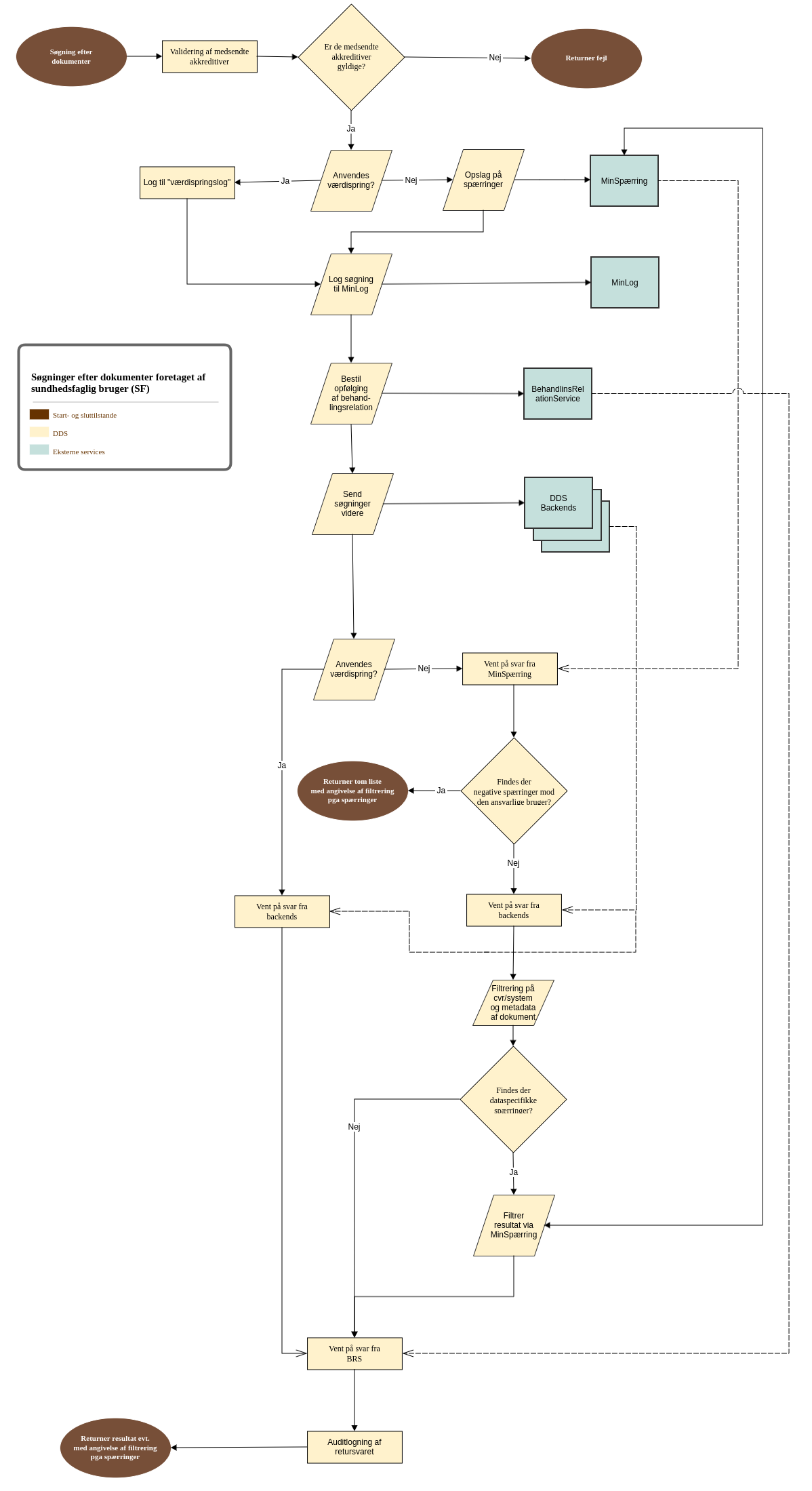
2.4.3. Sundhedsfaglig bruger (SF): Flow for søgning efter dokumenter via DDS Registry

Flowdiagram-søgninger-DDS-SF

Diagrammet viser, hvorledes DDS Registry starter med at validere de medsendte akkreditiver.

Hvis de medsendte akkreditiver er gyldige, kigger DDS på, om den kaldende bruger anvender værdispring.

Hvis søgningen foretages med værdispring (dvs. tilsidesættelse af spærringer i forbindelse med en nødssituation) logges dette i en særlig værdispringslog.

DDS Registry igangsætter dernæst en række asynkrone kald:

  • Opslag på spærringer (dette sker ikke, hvis brugeren anvender værdispring): Ved søgninger laver DDS Registry afvisning af disse/filtrering af svar i forhold til de spærringer, der er registreret for borgeren i MinSpærring. I dette kald tilvejebringer DDS Registry oplysninger om, hvorvidt, der foreligger negativ spærring mod kalderen eller om der skulle foreligge dataspecifikke spærringer.
  • Logning af søgning: Alle søgninger på data logges i MinLog (se evt afsnittet "Logning i MinLog" for at se, hvordan DDS Registry logger i MinLog)
  • Bestilling af opfølgning: Ved søgninger bestiller DDS Registry en opfølgning i BRS i forhold til eksistensen af behandlerrelation mellem borgeren og kalderen (se evt. "Kald af BRS" for at se, hvordan DDS Registry anvender dette).
  • Videresend søgninger til backends: DDS Registry vedligeholder i sig selv ikke dokumentregistreringer (dette foregår i de bagvedliggende backends). Søgninger delegeres videre til disse som asynkrone kald.

Hvis brugeren ikke anvender værdispring, så vil DDS Registry afvente, at kaldet til MinSpærring er færdigt.

Hvis svaret fra MinSpærring angiver, at der er en negativ spærring mod den kaldende ansvarlige sundhedsperson, returnerer DDS Registry et svar til kalderen uden dokument-id'er men med en angivelse af, at der er sket en filtrering pga spærring.

Hvis svaret fra MinSpærring ikke gav anledning til en direkte afvisning af søgningen kan det komme på tale, at DDS Registry foretager en filtrering af svarene fra backends udfra følgende kriterie:

  • Med udgangspunkt i idkortets cvr og systemnavn filtreres dokumenterne på metadata. Pt er det muligt at konfigurere på typecode, eventcode og practicesettingcode.
  • Hvis opslag på spærringer viste, at der for den pågældende borger er dataspecifikke spærringer laver DDS Registry endnu et kald til MinSpærring. Denne gang er formålet at filtrere søgeresultatet i henhold til de dataspecifikke spærringer for borgeren.

Hvis brugeren anvender værdispring, vil de forgående skridt springes over.

DDS Registry vil afvente, at kaldet til BRS returnerer.

Til sidst foretager DDS Registry en auditlogning af resultatet (se evt. afsnittet "Auditloging" nedenfor), inden svaret sendes tilbage til brugeren.


2.5. Funktion: Hentning af dokumenter via DDS Repository

Overordnet set faciliterer DDS Repository hentning af dokumenter i de bagvedliggende registries (se illustration ovenfor).

Formålet er at få en liste tilbage af dokumenter, der svarer til de dokument-id'er, som der blev bedt om i forespørgslsen.

En dokumenthentning sker altid efter en søgning, der tilvejebringer relevante dokument-id'er udfra een eller flere søgeparametre.

2.5.1. Borger (B): Flow for hentning af dokumenter via DDS Repository

Det overordnede flow ved en hentning i DDS Repository som en borger ser således ud:

Flowdiagram-hentning-DDS-B

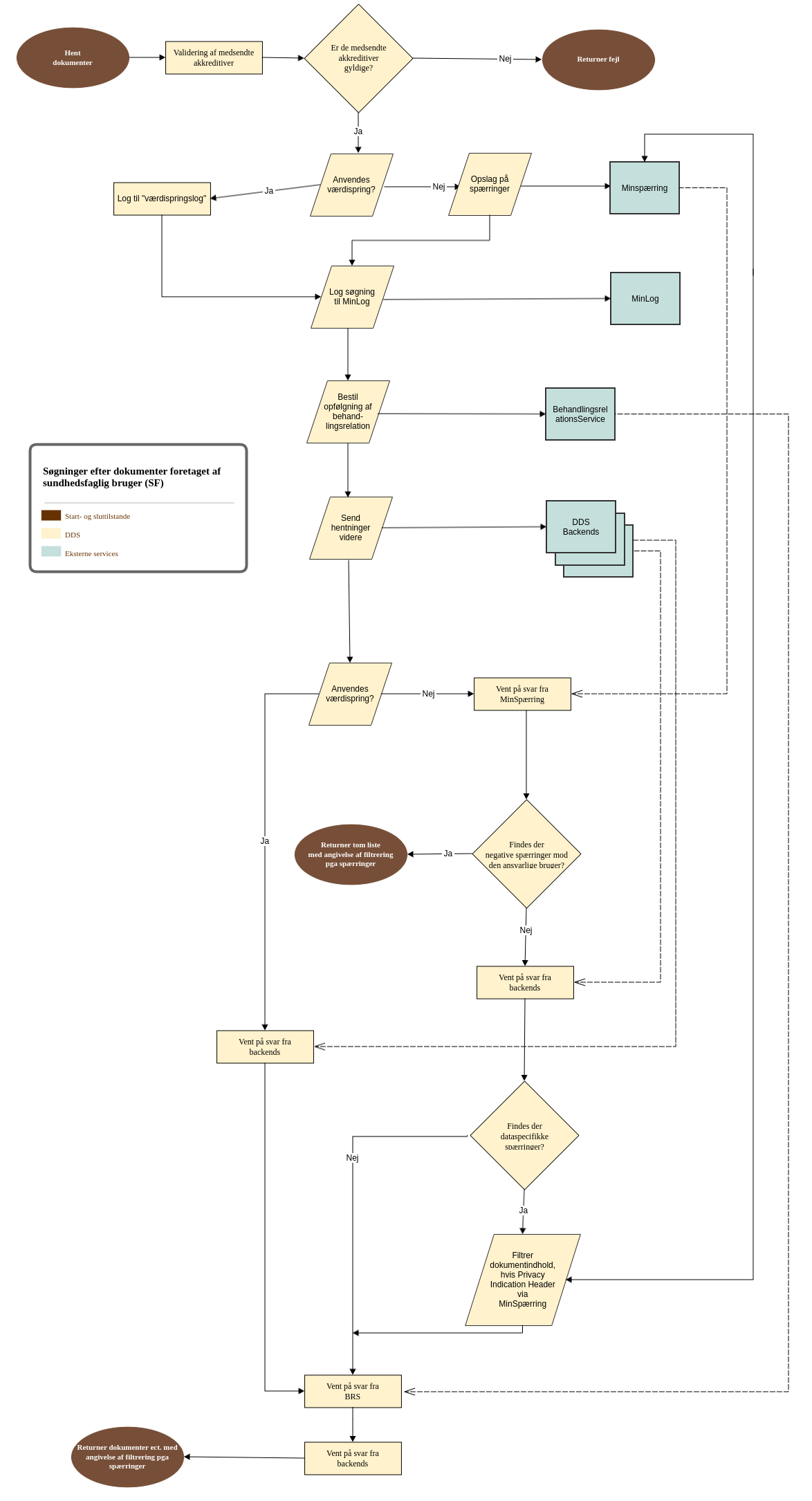
2.5.2. Ikke-autoriseret bruger (IA): Flow for hentning af dokumenter via DDS Repository

Det overordnede flow ved en hentning i DDS Repository som en ikke-autoriseret bruger ser således ud:


Flowdiagram-hentning-DDS-IA2

Filtreringen af dokumentindholdet sker således kun for dokumenter, der indeholder en PIH (Privacy Information Header). Dette gør sig i skrivende stund kun gældende for labsvar. Alle andre dokumenter vil således ikke kunne filtreres/udelades på baggrund af borgerens dataspecifikke spærringer. Blandt andet derfor er det nødvendigt altid at lave en søgning efter dokument-id'er først (hvorved de dataspecifikke spærringer kan bringes i spil). Anvendere må således ikke cache dokument-id'er eller "genbruge" søgeresultater på tværs af brugere og/eller sessioner.

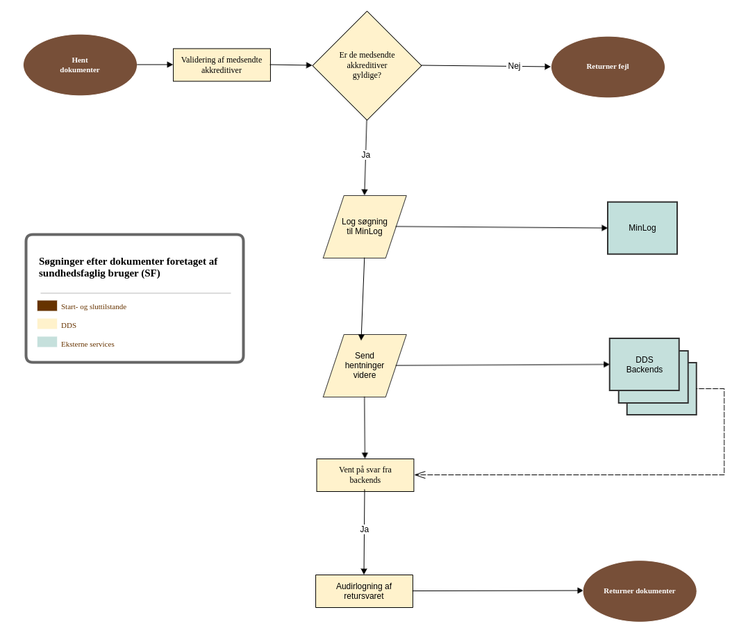
2.5.3. Sundhedsfaglig bruger (SF): Flow for hentning af dokumenter via DDS Repository

Det overordnede flow ved en hentning i DDS Repository som en sundhedsfaglig bruger ser således ud:

Flowdiagram-hentning-DDS-SF

Flowet for dokumenthentning ligner på mange måder flowet for søgninger. Den største forskel er i forhold til filtreringen i forhold til dataspecifikke spærringer. Ved søgninger kunne dokumenternes metadata (som returneret af DDS backends) anvendes i filtreringen, da man her kunne finde information om, hvilken afdeling dokument entry'et tilhørte. Denne information er ikke tilgængelig i forhold til hentning af dokumentet, da det eneste metadata, der er i spil her er dokumentets id.

Filtreringen af dokumentindholdet sker således kun for dokumenter, der indeholder en PIH (Privacy Information Header). Dette gør sig i skrivende stund kun gældende for labsvar. Alle andre dokumenter vil således ikke kunne filtreres/udelades på baggrund af borgerens dataspecifikke spærringer. Blandt andet derfor er det nødvendigt altid at lave en søgning efter dokument-id'er først (hvorved de dataspecifikke spærringer kan bringes i spil). Anvendere må således ikke cache dokument-id'er eller "genbruge" søgeresultater på tværs af brugere og/eller sessioner.


2.6. Testcases for Dokumentdelingsservicen

Dokumentdelingsservicen har en række test cases beskrevet i integrationstestens feature filer. Disse beskrivelser er læsbare uden teknisk kendskab, og kan findes her:

Testcases for borgere:

Testcases for sundhedsfaglig uden authorisation:

Testcases for sundhedsfaglig med authorisation:

3. Logning i MinLog

I de nedenstående tabeller kan det ses, hvorledes kald til DDS Registry (søgning) og DDS Repository (hentning) anvendes i logninger i MinLog.

3.1. Logninger i MinLog i forbindelse med søgninger mod DDS Registry

Ved søgning i DDS Registry vil der komme en linje i MinLog. Følgende tabel viser, hvor oplysningerne i kaldet til MinLog stammer fra:

Felt i MinLogs LogDataEntry  Hvor stammer oplysningen fra i søgninger mod DDS Registry?
sessionId Flow-id (som angivet i Medcom headeren i følge DGWS)
sourceSystemIdentifier Kaldende system (som angivet i HSUID headeren nsi:SystemName)
eventDateTime Tidsstempel for kaldet (genereres af DDS Registry)
activity

Udfyldes med defaultværdi for DDS Registry (som angivet i konfigurationsparameteren minlog.query.default eller minlog.query.consentoverride, hvis værdispring anvendes).

Nuværende værdier:

minlog.query.default = "Opslag af oplysninger"

minlog.query.consentoverride = "Opslag af oplysninger, hvor samtykker tilsidesættes"

Borgeropslag kan angives i følgende konfigurationsparametre (relationen er angivet i HSUID headeren nsi:CitizenUserRelation):

minlog.query.childcustodyholder = "Opslag af oplysninger fra forældremyndighedsindehaver"

minlog.query.proxyholder = "Opslag af oplysninger fra fuldmagtshaver"

minlog.query.citizen=Opslag/Hentning af oplysninger fra borger

Værdierne der er angivet her er default værdierne.

personCivilRegistration Borgerens CPR nummer (som opslaget drejer sig om)
userIdentifier Kaldende brugers CPR nummer (som angivet i HSUID headeren nsi:ActingUserCivilRegistrationNumber)
userIdentifierOnBehalfOf Ansvarlige brugers CPR nummer (som angivet i HSUID headeren nsi:ResponsibleUserCivilRegistrationNumber)
healthcareProfessionalOrganisation Organisationen (som angivet i HSUID headeren nsi:OrgUsingID)
healthcareProfessionalOrganisationName

Udfyldes med defaultværdi for DDS Registry (som angivet i konfigurationsparameteren registration.log.organisation_name for DDS Registry

Nuværende værdi: "(organisationsnavn blev ikke udfyldt på registreringstidspunktet)"

3.2. Logninger i MinLog i forbindelse med hentning af dokument i DDS Repository

Ved hentning af dokumenter i DDS Repository vil der komme en linje i MinLog. Følgende tabel viser, hvor oplysningerne i kaldet til 

MinLog stammer fra:

Felt i MinLogs LogDataEntry  Hvor stammer oplysningen fra i søgninger mod DDS Repository?
sessionId Flow-id (som angivet i Medcom headeren i følge DGWS)
sourceSystemIdentifier Kaldende system (som angivet i HSUID headeren nsi:SystemName)
eventDateTime Tidsstempel for kaldet (genereres af DDS Repository)
activity

Udfyldes med defaultværdi for DDS Repository (som angivet i konfigurationsparameteren minlog.query.default eller minlog.query.consentoverride, hvis værdispring anvendes).

Nuværende værdier:

minlog.query.default = "Hentning af oplysninger"

minlog.query.consentoverride = "Hentning af oplysninger, hvor samtykker tilsidesættes"

Borgeropslag kan angives i følgende konfigurationsparametre (relationen er angivet i HSUID headeren nsi:CitizenUserRelation):

minlog.query.childcustodyholder = "Opslag af oplysninger fra forældremyndighedsindehaver"

minlog.query.proxyholder = "Opslag af oplysninger fra fuldmagtshaver"

minlog.query.citizen=Opslag af oplysninger fra borger

Værdierne der er angivet her er default værdierne.

personCivilRegistration Borgerens CPR nummer (som opslaget drejer sig om)
userIdentifier Kaldende brugers CPR nummer (som angivet i HSUID headeren nsi:ActingUserCivilRegistrationNumber)
userIdentifierOnBehalfOf Ansvarlige brugers CPR nummer (som angivet i HSUID headeren nsi:ResponsibleUserCivilRegistrationNumber)
healthcareProfessionalOrganisation Organisationen (som angivet i HSUID headeren nsi:OrgUsingID)
healthcareProfessionalOrganisationName

Udfyldes med defaultværdi for DDS Registry (som angivet i konfigurationsparameteren registration.log.organisation_name for DDS Registry

Nuværende værdi: "(organisationsnavn blev ikke udfyldt på registreringstidspunktet)"

4. Kald af BRS

Anvendelsen af Dokumentdelingsservicen har sideeffekter i forhold til bestilling af opfølgninger i BRS. I det følgende beskrives sideeffekterne ved anvendelsen af

  • Service til fremsøgning af dokumentreferencer i DDS Registry
  • Service til hentning af dokument via DDS Repository

4.1. Anvendelse af BRS i forbindelse med fremsøgning af dokumentreferencer i DDS Registry

Ved søgninger i DDS Registry vil der i søgninger foretaget med brugertyperne sundhedsfaglig og ikke-autoriseret blive bestilt en opfølgning i BRS.

Online svaret fra BRS anvendes ikke til at spærre for søgninger, da det ikke er sikkert, at evidensgrundlaget er på plads i BRS på opslagstidspunktet.

Følgende tabel viser, hvor oplysningerne i bestillingen af opfølging i BRS stammer fra:

Felt i TreatmentRelationRequest Hvor stammer oplysningen fra i kald mod DDS?
PatientCpr Borgerens CPR nummer (som opslaget drejer sig om)
HealthcareProfessionalCpr

Hvis opslaget stammer fra en bruger, der arbejder på vegne af en sundhedsprofessionelle bruger, så anvendes det CPR nummer, der arbejdes på vegne af (som angivet i HSUID headeren nsi:ResponsibleUserCivilRegistrationNumber).

Ellers anvendes CPR nummeret fra brugeren selv (som angivet i HSUID headeren nsi:ActingUserCivilRegistrationNumber).

AuthorisationIdentifer Hvis kaldet indeholder en autorisationskode (som angivet i HSUID headeren nsi:ResponsibleUserAuthorizationCode), så medsendes denne
OrganisationIdentifier Organisationen (som angivet i HSUID headeren nsi:OrgUsingID)
ExternalReferenceId

Udfyldes med defaultværdi for DDS (som angivet i konfigurationsparameteren treatment.relation.external.reference.id)

Nuværende værdi: tom

QueryableCvr

Udfyldes med defaultværdi for DDS (som angivet i konfigurationsparameteren treatment.relation.queryable.cvr)

Nuværende værdi: 30808460

AcceptableRelations

Der anvendes følgende værdier alt efter, hvilken organisationstype (som angivet i HSUID headeren nsi:OrgUsingID), der er tale om. Følgende mapning anvendes:

  • Organisationer af typen SHAK: DDS konfigurationsparameteren treatment.relation.acceptable.relations.hospital (nuværende værdi: A,B,C)
  • Organisationer af typen DEA: treatment.relation.acceptable.relations.doctor (nuværende værdi: All)
  • Organisationer af typen SOR: DDS konfigurationsparameteren treatment.relation.acceptable.relations.organization (nuværende værdi: A,B,C)
FollowupRelations

Der anvendes følgende værdier alt efter, hvilken organisationstype (som angivet i HSUID headeren nsi:OrgUsingID), der er tale om. Følgende mapning anvendes:

  • Organisationer af typen SHAK: DDS konfigurationsparameteren treatment.relation.followup.relations.hospital (nuværende værdi: All)
  • Organisationer af typen DEA: treatment.relation.followup.relations.doctor (nuværende værdi: All)
  • Organisationer af typen SOR: DDS konfigurationsparameteren treatment.relation.followup.relations.organization(nuværende værdi: All)
RelationLookupTimeInterval

Fradato sættes til tidspunktet for opslaget + et offset i antal dage (som angivet i konfigurationsparameteren for DDS treatment.relation.lookup.timeinterval.start.offset)

Nuværende værdi: -1

Tildato sættes til tidspunktet for opslaget + et offset i antal dage (angivet i konfigurationsparameteren for DDS treatment.relation.lookup.timeinterval.end.offset)

Nuværende værdi: 1

TimeLimit

Sættes til konfigurationsparameteren for DDS treatment.relation.lookup.timeinterval.timelimit.offset)

Nuværende værdi: 90

ServiceProvider

Name sættes til den værdi der modtages i id-kortet fra attributten medcom:ITSystemName.

Nuværende værdi: Dette er en variable værdi baseret på input. Hvis medcom:ITSystemName ikke er angivet i id-kortet, så sættes værdien til "intet_idkort_itsystem".

Vendor sættes til konfigurationsparameteren for DDS treatment.relation.serviceprovider.vendor

Nuværende værdi: TODO

Version sættes til konfigurationparameteren for DDS treatment.relation.serviceprovider.version

Nuværende værdi: TODO

4.2. Anvendelse af BRS i forbindelse med hentning af dokumenter via DDS Repository

Ved hentning af dokumenter via DDS Repository vil der i tilfælde med brugertyperne sundhedsfaglig og ikke-autoriseret blive bestilt en opfølgning i BRS.

Online svaret fra BRS anvendes ikke til at spærre for hentninger, da det ikke er sikkert, at evidensgrundlaget er tilstede i BRS på kaldstidspunktet.

Selve mapningen af oplysninger fra DDS Repository til parametrene i BRS er den samme for hentning af dokument via DDS Repository, som den var for fremsøgning af dokumentreferencer i DDS Registry, hvorfor der henvises til tabellen i forgående afsnit. 

5. Auditlogning

DDS auditlogger, hvilke oplysning, der kommer retur i kaldene. I det følgende beskrives den overordnede logningsstrategi ved anvendelsen af:

  • Service til fremsøgning af dokumentreferencer i DDS Registry
  • Service til hentning af dokumenter via DDS Repository

DDS anvender NSP Audit API til auditlogning. Dette betyder, at auditlog linjer altid indeholder informationer vedrørende blandt andet:

  • SOAP Headers (f.eks. Message ID)
  • Egenskaber fra SOSI IDkort

5.1. Auditlogning ved fremsøgning af dokumentreferencer i DDS Registry

Det logges, hvilke dokumentreferencer, der returneres til kalderen.

  • Patientens CPR nummer
  • Brugerens CPR nummer (både kaldende bruger og evt. den bruger, som der bliver arbejdet på vegne af)
  • De dokument typeCodes (dokumenttyper), der blev søgt på
  • De reference id'er, der bliver søgt på
  • Dokumentreferencer i svaret, identificeret på følgende måde:
    • Homecommunity-Id
    • Repository-id
    • Dokumentid
    • TypeCode

Se evt. Driftsvejledning DDS Registry for detaljeret beskrivelse af auditlog entries.

5.2. Auditlogning ved hentning af dokument via DDS Repository

Ved hentning af dokumenter via DDS Repository auditlogges oplysninger om:

  • Patientens CPR nummer
  • Brugerens CPR nummer (både kaldende bruger og evt. den bruger, som der bliver arbejdet på vegne af)
  • Dokumenter i svaret, identificeret på følgende måde:
    • Homecommunity-Id
    • Repository-id
    • Dokumentid


DDS Guide Til Anvender DDS Registry Søgning Flow


6. Snitfladebeskrivelse

Snitfladen for både DDS Registry og DDS Repository  skal indeholde SOAP-headere fra DGWS 1.0.1 og SOAP-body med indhold specificeret i IHE XDS dokumentationen.

Den udstilles både som DGWS og IDWS snitflade:

  • DGWS snitflade wsdl endpoints
    • http://<nsp miljø>/ddsregistry?wsdl
    • http://<nsp miljø>/ddsrepository?wsdl
  • IDWS snitflade wsdl endpoints:
    • http://<nsp miljø>/ddsregistry/idws?wsdl
    • http://<nsp miljø>/ddsrepository/idws?wsdl

Når man kalder idws snitfladerne skal audience værdien sættes til "https://audience.nspop.dk/dds".

DDS registry udstiller ITI-18: Registry Stored Query; og dennes 3 query typer FindDocuments, FindDocumentsByReferenceId og GetDocuments.

DDS repository udstiller ITI-43: Retrieve Document Set.

Hver af disse er kort beskrevet nedenfor med deres vigtigste request parametre, og angiver samtidig et link til, hvor den fulde specifikation kan findes. 

6.1. DocumentRegistry_RegistryStoredQuery og DocumentRegistry_Idws_RegistryStoredQuery (ITI-18)

6.1.1. FindDocuments

Den fulde specifikation finder her: https://profiles.ihe.net/ITI/TF/Volume2/ITI-18.html#3.18.4.1.2.3.7.1

Følgende request parametre kan fremhæves for denne query type: 

Request parametre Opt Beskrivelse
$XDSDocumentEntryTypeCode O

Her kan angives en liste over mere finkornede dokumenttyper. Skal være på formen:

'<Kode dokumenttype>^^<standard>'

Eksempel:

'53576-5^^2.16.840.1.113883.6.1'

Dokumenttypen angives som PHMR Koden 53576-5 angiver et PHMR-dokument i standarden Logical Observation Identifiers Names and Codes (LOINC) identificeret ved 2.16.840.1.113883.6.

Ud over PHMR (Personal Health Monitoring Record) kan der eksempelvis angives en af disse typekoder:

  • QFDD (Questionnaire Form Definition Document)
  • QRD (Questionnaire Response Document)
  • APD (Appointment Document)
$XDSDocumentEntryPatientId R

Her angives CprNr for patienten. Skal være på formen:

'<Cpr Nr>^^^&<OID>&ISO'

hvor <OID> er en Object Identifier for udsteder af danske Cpr numre.

$XDSDocumentEntryType O

Her kan angives en liste indeholdende Stable og/eller on-demand dokumenttypen for at angive, hvilke man ønsker retur. 

Eksempler:

  • Stable: urn:uuid:7edca82f-054d-47f2-a032-9b2a5b5186c1
  • On-demand: urn:uuid:34268e47-fdf5-41a6-ba33-82133c465248
$XDSDocumentEntryStatus R

Her angives at man vil søge på gældende metadata og i dette tilfælde skal den have værdien:

'urn:oasis:names:tc:ebxml-regrep:StatusType:Approved'

Det er også muligt at søge på forældede metadata og så skal den have værdien:

'urn:oasis:names:tc:ebxml-regrep:StatusType:Deprecated'

6.1.2. FindDocumentsByReferenceId

Den fulde specifikation findes her: https://profiles.ihe.net/ITI/TF/Volume2/ITI-18.html#3.18.4.1.2.3.7.14

Denne query type har de samme parametre som FindDocuments har. Men har derudover parametren $XDSDocumentEntryReferenceIdList:

Request parametre Opt Beskrivelse
$XDSDocumentEntryReferenceIdList R

For denne query type skal feltet angives, og der skal være mindst eet referenceid i listen.

Eksempel:

ref1_0207761919.7052203964123326052.1537974544003^^^&2.16.840.1.113883.6.1&ISO^ddstest

6.1.3. GetDocuments

Den fulde specifikation findes her: https://profiles.ihe.net/ITI/TF/Volume2/ITI-18.html#3.18.4.1.2.3.7.5

Følgende request parametre kan fremhæves for denne query type: 

Request parametre Opt Beskrivelse
$XDSDocumentEntryUniqueId O *

Her angives en liste af globale unikke id'er for de dokumenter som ønskes fremsøgt.

* Query typen har også andre Id parametre, og mindst et af dem skal være udfyldt.

home (homeCommunityId) O *

Her angives home community id som dokumentet tilhører.

* Skal angives, hvis dokumentet er gemt med et home community id.


6.2. DocumentRepository_RetrieveDocumentSet og  DocumentRepository_Idws_RetrieveDocumentSet (ITI-43)

Den fulde specifikation findes her: https://profiles.ihe.net/ITI/TF/Volume2/ITI-43.html#3.43.4.1

Request parametre Opt Beskrivelse
HomeCommunityId

O*

Id for det homecommunity som dokumentet har

* Skal angives, hvis dokumentet er gemt med et home community id.

RepositoryUniqueId

R

Global unik ID for det repository hvor dokumentet skal hentes fra.

DocumentUniqueId

R

Global unik ID for det dokument der skal hentes.

7. Eksempler

Eksempler på request of response til de SOAP operationer der udstilles. De enkelte elementer er beskrevet under snitfladebeskrivelse.

Det er en forudsætning at der tilføjes gyldig sikkerhedsheader - bla. et gyldigt ID-kort.

7.1. DGWS eksempler

Det første eksempel (iti-18) indeholder sikkerhedsheadere. De 2 andre eksempler har dem klippet ud.

7.1.1. Fremsøgning af metadata dokumentoplysninger (ITI-18)

Brugerhistorie: sundhedsfaglig bruger søger efter alle dokumenttyper - INGEN_SPAERRINGER.

Eksempel på request
<?xml version="1.0" encoding="UTF-8"?>
<soapenv:Envelope xmlns:soapenv="http://schemas.xmlsoap.org/soap/envelope/" xmlns:ds="http://www.w3.org/2000/09/xmldsig#" xmlns:medcom="http://www.medcom.dk/dgws/2006/04/dgws-1.0.xsd" xmlns:saml="urn:oasis:names:tc:SAML:2.0:assertion" xmlns:sosi="http://www.sosi.dk/sosi/2006/04/sosi-1.0.xsd" xmlns:wsa="http://schemas.xmlsoap.org/ws/2004/08/addressing" xmlns:wsse="http://docs.oasis-open.org/wss/2004/01/oasis-200401-wss-wssecurity-secext-1.0.xsd" xmlns:wst="http://schemas.xmlsoap.org/ws/2005/02/trust" xmlns:wsu="http://docs.oasis-open.org/wss/2004/01/oasis-200401-wss-wssecurity-utility-1.0.xsd" xmlns:xsd="http://www.w3.org/2001/XMLSchema" xmlns:xsi="http://www.w3.org/2001/XMLSchema-instance" id="Envelope">
  <soapenv:Header>
    <wsse:Security>
      <wsu:Timestamp>
        <wsu:Created>2024-01-03T06:22:45Z</wsu:Created>
      </wsu:Timestamp>
      <saml:Assertion xmlns:ds="http://www.w3.org/2000/09/xmldsig#" xmlns:saml="urn:oasis:names:tc:SAML:2.0:assertion" IssueInstant="2024-01-03T06:17:45Z" Version="2.0" id="IDCard">
        <saml:Issuer>TEST1-NSP-STS</saml:Issuer>
        <saml:Subject>
          <saml:NameID Format="medcom:other">urn:uuid:46559bb9-d720-48b7-b9bd-c280915768d0</saml:NameID>
          <saml:SubjectConfirmation>
            <saml:ConfirmationMethod>urn:oasis:names:tc:SAML:2.0:cm:holder-of-key</saml:ConfirmationMethod>
            <saml:SubjectConfirmationData>
              <ds:KeyInfo>
                <ds:KeyName>OCESSignature</ds:KeyName>
              </ds:KeyInfo>
            </saml:SubjectConfirmationData>
          </saml:SubjectConfirmation>
        </saml:Subject>
        <saml:Conditions NotBefore="2024-01-03T06:17:45Z" NotOnOrAfter="2024-01-04T06:17:45Z"/>
        <saml:AttributeStatement id="IDCardData">
          <saml:Attribute Name="sosi:IDCardID">
            <saml:AttributeValue>4+0FB0B2i3MOa50DCgqoEA==</saml:AttributeValue>
          </saml:Attribute>
          <saml:Attribute Name="sosi:IDCardVersion">
            <saml:AttributeValue>1.0.1</saml:AttributeValue>
          </saml:Attribute>
          <saml:Attribute Name="sosi:IDCardType">
            <saml:AttributeValue>user</saml:AttributeValue>
          </saml:Attribute>
          <saml:Attribute Name="sosi:AuthenticationLevel">
            <saml:AttributeValue>4</saml:AttributeValue>
          </saml:Attribute>
        </saml:AttributeStatement>
        <saml:AttributeStatement id="UserLog">
          <saml:Attribute Name="medcom:UserCivilRegistrationNumber">
            <saml:AttributeValue>0611809735</saml:AttributeValue>
          </saml:Attribute>
          <saml:Attribute Name="medcom:UserGivenName">
            <saml:AttributeValue>Charles</saml:AttributeValue>
          </saml:Attribute>
          <saml:Attribute Name="medcom:UserSurName">
            <saml:AttributeValue>Babbage</saml:AttributeValue>
          </saml:Attribute>
          <saml:Attribute Name="medcom:UserRole">
            <saml:AttributeValue>7170</saml:AttributeValue>
          </saml:Attribute>
          <saml:Attribute Name="medcom:UserAuthorizationCode">
            <saml:AttributeValue>6QF17</saml:AttributeValue>
          </saml:Attribute>
        </saml:AttributeStatement>
        <saml:AttributeStatement id="SystemLog">
          <saml:Attribute Name="medcom:ITSystemName">
            <saml:AttributeValue>Service Consumer Test</saml:AttributeValue>
          </saml:Attribute>
          <saml:Attribute Name="medcom:CareProviderID" NameFormat="medcom:cvrnumber">
            <saml:AttributeValue>33257872</saml:AttributeValue>
          </saml:Attribute>
          <saml:Attribute Name="medcom:CareProviderName">
            <saml:AttributeValue>Sundhedsdatastyrelsen</saml:AttributeValue>
          </saml:Attribute>
        </saml:AttributeStatement>
        <ds:Signature id="OCESSignature">
          <ds:SignedInfo>
            <ds:CanonicalizationMethod Algorithm="http://www.w3.org/2001/10/xml-exc-c14n#"/>
            <ds:SignatureMethod Algorithm="http://www.w3.org/2000/09/xmldsig#rsa-sha1"/>
            <ds:Reference URI="#IDCard">
              <ds:Transforms>
                <ds:Transform Algorithm="http://www.w3.org/2000/09/xmldsig#enveloped-signature"/>
                <ds:Transform Algorithm="http://www.w3.org/2001/10/xml-exc-c14n#"/>
              </ds:Transforms>
              <ds:DigestMethod Algorithm="http://www.w3.org/2000/09/xmldsig#sha1"/>
              <ds:DigestValue>sVStzw58PWIhdczIcRPRBj8OXVk=</ds:DigestValue>
            </ds:Reference>
          </ds:SignedInfo>
          <ds:SignatureValue>YTXbKO+ZkMdml6xMcVSzOmNMgydIMeu03Lav+RpTwJc/h2Y7SP69T2QCoEzbvvDA9aNhFhHmkFQktCR60xFtSG13w1zMaSS6JLJdcc6KVyU4fvAuJL6XcnwUe3pURnW8+XJDK7Vu4MuBRUWHItmrk/Fj1OmwpqHVg7qhXyx3b5gHhtr06x1zihxeZmMdexQXnsmqQkvPVmXadf1/aLODcN6Af59PgA/Parp8Lzy7JFHYf8WbqDx7Ok1cH8O39/30kXrBnygIfRHG1axpfIxnvV0/RiWiMKag0wW56xR3vCmJVHkuiAlRTIL1Ho26d8rK1qRKxxklwVBKLpgwang2p4HQpmgVCJw/5aC2NEb/H2ShpwwJyhR4p7cZqPIV7Cos6/BDOgyEGWl6vnHN0/WrCtkwPKCBU6Uf86f4Dz5Mr9JEsVLGY0oFVExND2OMvu1IMvy0x8JTrGSzBHvUtNWWPSpNaA7bZrIzE8c8A/AlfgpTw3GTvOb2LfZ2AlHFaZJ6</ds:SignatureValue>
          <ds:KeyInfo>
            <ds:X509Data>
              <ds:X509Certificate>MIIGiDCCBLygAwIBAgIUR5IfpZdXnxp/UHxA0KWAcKzWcm4wQQYJKoZIhvcNAQEKMDSgDzANBglghkgBZQMEAgEFAKEcMBoGCSqGSIb3DQEBCDANBglghkgBZQMEAgEFAKIDAgEgMGsxLTArBgNVBAMMJERlbiBEYW5za2UgU3RhdCBPQ0VTIHVkc3RlZGVuZGUtQ0EgMTETMBEGA1UECwwKVGVzdCAtIGN0aTEYMBYGA1UECgwPRGVuIERhbnNrZSBTdGF0MQswCQYDVQQGEwJESzAeFw0yMzA1MTIxMTIzMDFaFw0yNjA1MTExMTIzMDBaMIGeMR0wGwYDVQQDDBRTT1NJIFRlc3QgRmVkZXJhdGlvbjE3MDUGA1UEBRMuVUk6REstTzpHOjU4ZjEwNDNkLTNkMmYtNGRlZC1hYjUwLTk0MGRiNDc3NmExODEeMBwGA1UECgwVU3VuZGhlZHNkYXRhc3R5cmVsc2VuMRcwFQYDVQRhDA5OVFJESy0zMzI1Nzg3MjELMAkGA1UEBhMCREswggGiMA0GCSqGSIb3DQEBAQUAA4IBjwAwggGKAoIBgQCDqOcDXr2tsBXp3QqYpoZCyJAJQ4+rEtmOLJL/Qyol+5e2NyBOqIGdpXdcSI6hCTYEQu/67EDFRcO9yU6yD/u7xOcy+t3eCqx1ydOy20AZCdcKwRmxBzyQN5er+mBErG2+iprTWJdpwCw0mwjNt5edusm7Nwufk0AkN5nxvEEynwesTdTqgLzL99Jk1zdg0uokROg1s13CCvpenYks8+yXwgddO/36WmUn9V8N+1MIu+UpwsULB9zsNCU8qlDzlgg1u6nr8nnKTBBwT2mXl4xCOF2EEJF5lGUaJ+NOu/ljI2WN2pEUsiqpZPvsI14teJKucH4zCV2y7PhyCBacuti7rEZjuZ6ELeTiUvgs+TqqTFGn3dxCq6FOgz5z5N2ypPTPzg/ntBH0CqkjFn+loh5GIBcA8ff5AHNjqM3Ygu/u1p+BwszeGJLAwk0AUtp67aB4QBGuh73vWsaeERwg4Hc1HeNldv/I4iyMQFlp1qsZoAC6cApeoM6umihYcTfi7rMCAwEAAaOCAYYwggGCMAwGA1UdEwEB/wQCMAAwHwYDVR0jBBgwFoAUfyif2XGZQuJ159c1di5NCCVtdl4wewYIKwYBBQUHAQEEbzBtMEMGCCsGAQUFBzAChjdodHRwOi8vY2ExLmN0aS1nb3YuZGsvb2Nlcy9pc3N1aW5nLzEvY2FjZXJ0L2lzc3VpbmcuY2VyMCYGCCsGAQUFBzABhhpodHRwOi8vY2ExLmN0aS1nb3YuZGsvb2NzcDAhBgNVHSAEGjAYMAgGBgQAj3oBATAMBgoqgVCBKQEBAQMHMDsGCCsGAQUFBwEDBC8wLTArBggrBgEFBQcLAjAfBgcEAIvsSQECMBSGEmh0dHBzOi8vdWlkLmdvdi5kazBFBgNVHR8EPjA8MDqgOKA2hjRodHRwOi8vY2ExLmN0aS1nb3YuZGsvb2Nlcy9pc3N1aW5nLzEvY3JsL2lzc3VpbmcuY3JsMB0GA1UdDgQWBBQoPAINYQR2GfgN1KAQMauutePL6jAOBgNVHQ8BAf8EBAMCBaAwQQYJKoZIhvcNAQEKMDSgDzANBglghkgBZQMEAgEFAKEcMBoGCSqGSIb3DQEBCDANBglghkgBZQMEAgEFAKIDAgEgA4IBgQC31Dtgc8+hxB0v+/RL1N3SsyfIxKNVJBhkl2Rfihn700Or5E+0ETyP8mV8MadraDBDYbwMkd3TNOzuF6Ct8c4X5mv+XKr8m0eDPlh7I7mMZ5zzpVw5Co4Wiwwiv9Hb59P/c182FaSPAA1bpmko9AH+duPcquiQELoSRfqW23B2cejACd95XbyXQVFdbCdhyCGAexbJ4egChJsXPU2zAOXq1/pa5bNSmJMsJgqP36bTbA6r+mjv0FArkrL76W1kmchpj6F4tSuDaaJlUmKvmzzBomwhlQRr/vxZc0FOamnJ8is9wC49tOaEMUx2l2iSWZKXMh4C6LQC8hQsjiXnYsERAWgeqwzqtVE3iKaGhOv+W7ECKFndGjYM95bdVK8x9BymTrPun63BCiVGqhMzsEc2RkvbKgBpb7L+Ont0EAahwcTshBzfe0jhA2thWHNGFxXpNqI0ZaAo/NKJpHK3I0EACAB0/VjiQZ/inSKtPnof1/nQZ32QWX3ij0VkX2mE2Pw=</ds:X509Certificate>
            </ds:X509Data>
          </ds:KeyInfo>
        </ds:Signature>
      </saml:Assertion>
    </wsse:Security>
    <medcom:Header>
      <medcom:SecurityLevel>4</medcom:SecurityLevel>
      <medcom:Linking>
        <medcom:FlowID>02034382-1c37-43fd-a202-c72fcc1604a7</medcom:FlowID>
        <medcom:MessageID>AAABjM39GrI9r1Gq29tTR1NPU0k=</medcom:MessageID>
      </medcom:Linking>
      <medcom:RequireNonRepudiationReceipt>no</medcom:RequireNonRepudiationReceipt>
    </medcom:Header>
    <HsuidHeader xmlns="http://www.nsi.dk/hsuid/2016/08/hsuid-1.1.xsd">
      <Assertion IssueInstant="2024-01-03T06:22:45.736Z" Version="2.0" id="HSUID">
        <Issuer>Aftale</Issuer>
        <AttributeStatement id="HSUIDdata">
          <Attribute Name="nsi:CitizenCivilRegistrationNumber">
            <AttributeValue>0207761919</AttributeValue>
          </Attribute>
          <Attribute Name="nsi:UserType">
            <AttributeValue>nsi:HealthcareProfessional</AttributeValue>
          </Attribute>
          <Attribute Name="nsi:ActingUserCivilRegistrationNumber">
            <AttributeValue>0611809735</AttributeValue>
          </Attribute>
          <Attribute Name="nsi:OrgUsingID" NameFormat="nsi:sor">
            <AttributeValue>33257872</AttributeValue>
          </Attribute>
          <Attribute Name="nsi:SystemOwnerName">
            <AttributeValue>system owner</AttributeValue>
          </Attribute>
          <Attribute Name="nsi:SystemName">
            <AttributeValue>test aftaler</AttributeValue>
          </Attribute>
          <Attribute Name="nsi:SystemVersion">
            <AttributeValue>1.0</AttributeValue>
          </Attribute>
          <Attribute Name="nsi:OrgResponsibleName">
            <AttributeValue>MyOrganisation</AttributeValue>
          </Attribute>
          <Attribute Name="nsi:ConsentOverride">
            <AttributeValue>false</AttributeValue>
          </Attribute>
          <Attribute Name="nsi:ResponsibleUserCivilRegistrationNumber">
            <AttributeValue>0611809735</AttributeValue>
          </Attribute>
          <Attribute Name="nsi:ResponsibleUserAuthorizationCode">
            <AttributeValue>6QF17</AttributeValue>
          </Attribute>
        </AttributeStatement>
      </Assertion>
    </HsuidHeader>
  </soapenv:Header>
  <soapenv:Body>
    <ns3:AdhocQueryRequest xmlns:ns3="urn:oasis:names:tc:ebxml-regrep:xsd:query:3.0" xmlns="urn:oasis:names:tc:ebxml-regrep:xsd:rim:3.0" xmlns:ns2="urn:oasis:names:tc:ebxml-regrep:xsd:rs:3.0" xmlns:ns4="urn:ihe:iti:xds-b:2007" xmlns:ns5="urn:oasis:names:tc:ebxml-regrep:xsd:lcm:3.0">
      <ns3:ResponseOption returnComposedObjects="true" returnType="LeafClass"/>
      <AdhocQuery id="urn:uuid:14d4debf-8f97-4251-9a74-a90016b0af0d">
        <Slot name="$XDSDocumentEntryTypeCode">
          <ValueList>
            <Value>('39289-4^^2.16.840.1.113883.6.1')</Value>
          </ValueList>
        </Slot>
        <Slot name="$XDSDocumentEntryPatientId">
          <ValueList>
            <Value>'0207761919^^^&1.2.208.176.1.2&ISO'</Value>
          </ValueList>
        </Slot>
        <Slot name="$XDSDocumentEntryType">
          <ValueList>
            <Value>('urn:uuid:34268e47-fdf5-41a6-ba33-82133c465248')</Value>
            <Value>('urn:uuid:7edca82f-054d-47f2-a032-9b2a5b5186c1')</Value>
          </ValueList>
        </Slot>
        <Slot name="$XDSDocumentEntryStatus">
          <ValueList>
            <Value>('urn:oasis:names:tc:ebxml-regrep:StatusType:Approved')</Value>
          </ValueList>
        </Slot>
      </AdhocQuery>
    </ns3:AdhocQueryRequest>
  </soapenv:Body>
</soapenv:Envelope>
Eksempel på response
<?xml version="1.0" encoding="UTF-8"?>
<soap:Envelope xmlns:soap="http://schemas.xmlsoap.org/soap/envelope/">
  <soap:Header>
    <ns11:Header xmlns:ns12="http://www.nsi.dk/hsuid/2016/08/hsuid-1.1.xsd" xmlns:ns11="http://www.medcom.dk/dgws/2006/04/dgws-1.0.xsd" xmlns:ns10="http://docs.oasis-open.org/wss/2004/01/oasis-200401-wss-wssecurity-secext-1.0.xsd" xmlns:ns9="http://www.w3.org/2000/09/xmldsig#" xmlns:ns8="urn:oasis:names:tc:SAML:2.0:assertion" xmlns:ns7="http://docs.oasis-open.org/wss/2004/01/oasis-200401-wss-wssecurity-utility-1.0.xsd" xmlns:ns6="urn:oasis:names:tc:ebxml-regrep:xsd:lcm:3.0" xmlns:ns5="urn:oasis:names:tc:ebxml-regrep:xsd:cms:3.0" xmlns:ns4="urn:oasis:names:tc:ebxml-regrep:xsd:query:3.0" xmlns:ns3="urn:oasis:names:tc:ebxml-regrep:xsd:rs:3.0" xmlns:ns2="urn:oasis:names:tc:ebxml-regrep:xsd:rim:3.0">
      <ns11:SecurityLevel>4</ns11:SecurityLevel>
      <ns11:Linking>
        <ns11:FlowID>02034382-1c37-43fd-a202-c72fcc1604a7</ns11:FlowID>
        <ns11:MessageID>AAABjM39GrI9r1Gq29tTR1NPU0k=</ns11:MessageID>
      </ns11:Linking>
      <ns11:RequireNonRepudiationReceipt>no</ns11:RequireNonRepudiationReceipt>
    </ns11:Header>
  </soap:Header>
  <soap:Body>
    <ns3:AdhocQueryResponse xmlns="urn:oasis:names:tc:ebxml-regrep:xsd:rim:3.0" xmlns:ns2="urn:oasis:names:tc:ebxml-regrep:xsd:rs:3.0" xmlns:ns3="urn:oasis:names:tc:ebxml-regrep:xsd:query:3.0" xmlns:ns4="urn:oasis:names:tc:ebxml-regrep:xsd:cms:3.0" xmlns:ns5="urn:oasis:names:tc:ebxml-regrep:xsd:lcm:3.0" xmlns:ns6="http://docs.oasis-open.org/wss/2004/01/oasis-200401-wss-wssecurity-utility-1.0.xsd" xmlns:ns7="urn:oasis:names:tc:SAML:2.0:assertion" xmlns:ns8="http://www.w3.org/2000/09/xmldsig#" xmlns:ns9="http://docs.oasis-open.org/wss/2004/01/oasis-200401-wss-wssecurity-secext-1.0.xsd" xmlns:ns10="http://www.medcom.dk/dgws/2006/04/dgws-1.0.xsd" xmlns:ns11="http://www.nsi.dk/hsuid/2016/08/hsuid-1.1.xsd" totalResultCount="1" status="urn:oasis:names:tc:ebxml-regrep:ResponseStatusType:Success">
      <RegistryObjectList>
        <ExtrinsicObject mimeType="text/xml" isOpaque="false" lid="urn:uuid:baae2a47-816f-4f27-8ba7-aa4a3d6747d6" objectType="urn:uuid:7edca82f-054d-47f2-a032-9b2a5b5186c1" status="urn:oasis:names:tc:ebxml-regrep:StatusType:Approved" id="urn:uuid:baae2a47-816f-4f27-8ba7-aa4a3d6747d6" home="">
          <Slot name="creationTime">
            <ValueList>
              <Value>20170531120000</Value>
            </ValueList>
          </Slot>
          <Slot name="hash">
            <ValueList>
              <Value>2fab5a7dedfd249cfb508083cf36c8e569558889</Value>
            </ValueList>
          </Slot>
          <Slot name="languageCode">
            <ValueList>
              <Value>da-DK</Value>
            </ValueList>
          </Slot>
          <Slot name="repositoryUniqueId">
            <ValueList>
              <Value>1.3.6.1.4.1.21367.2010.1.2.1125</Value>
            </ValueList>
          </Slot>
          <Slot name="serviceStartTime">
            <ValueList>
              <Value>20170531120000</Value>
            </ValueList>
          </Slot>
          <Slot name="serviceStopTime">
            <ValueList>
              <Value>20170531130000</Value>
            </ValueList>
          </Slot>
          <Slot name="size">
            <ValueList>
              <Value>9758</Value>
            </ValueList>
          </Slot>
          <Slot name="sourcePatientId">
            <ValueList>
              <Value>0207761919^^^&1.2.208.176.1.2&ISO</Value>
            </ValueList>
          </Slot>
          <Name>
            <LocalizedString xml:lang="en-US" charset="UTF-8" value="Dato og tidspunkt for møde mellem patient og sundhedsperson"/>
          </Name>
          <Description/>
          <VersionInfo versionName="1.1"/>
          <Classification classificationScheme="urn:uuid:a09d5840-386c-46f2-b5ad-9c3699a4309d" classifiedObject="urn:uuid:baae2a47-816f-4f27-8ba7-aa4a3d6747d6" nodeRepresentation="urn:ad:dk:medcom:appointment" lid="urn:uuid:1f8f8f7f-274f-4a26-a9cb-781587330122" objectType="urn:oasis:names:tc:ebxml-regrep:ObjectType:RegistryObject:Classification" status="urn:oasis:names:tc:ebxml-regrep:StatusType:Submitted" id="urn:uuid:1f8f8f7f-274f-4a26-a9cb-781587330122" home="">
            <Slot name="codingScheme">
              <ValueList>
                <Value>1.2.208.184.14.1</Value>
              </ValueList>
            </Slot>
            <Name>
              <LocalizedString xml:lang="en-US" charset="UTF-8" value="DK CDA APD"/>
            </Name>
            <Description/>
            <VersionInfo versionName="1.1"/>
          </Classification>
          <Classification classificationScheme="urn:uuid:f4f85eac-e6cb-4883-b524-f2705394840f" classifiedObject="urn:uuid:baae2a47-816f-4f27-8ba7-aa4a3d6747d6" nodeRepresentation="N" lid="urn:uuid:7ede079a-495a-4dbd-8fd9-8652b65d86bd" objectType="urn:oasis:names:tc:ebxml-regrep:ObjectType:RegistryObject:Classification" status="urn:oasis:names:tc:ebxml-regrep:StatusType:Submitted" id="urn:uuid:7ede079a-495a-4dbd-8fd9-8652b65d86bd" home="">
            <Slot name="codingScheme">
              <ValueList>
                <Value>2.16.840.1.113883.5.25</Value>
              </ValueList>
            </Slot>
            <Name>
              <LocalizedString xml:lang="en-US" charset="UTF-8" value="N"/>
            </Name>
            <Description/>
            <VersionInfo versionName="1.1"/>
          </Classification>
          <Classification classificationScheme="urn:uuid:cccf5598-8b07-4b77-a05e-ae952c785ead" classifiedObject="urn:uuid:baae2a47-816f-4f27-8ba7-aa4a3d6747d6" nodeRepresentation="408443003" lid="urn:uuid:92eeba96-b5b6-4119-83ca-9afdd83189c8" objectType="urn:oasis:names:tc:ebxml-regrep:ObjectType:RegistryObject:Classification" status="urn:oasis:names:tc:ebxml-regrep:StatusType:Submitted" id="urn:uuid:92eeba96-b5b6-4119-83ca-9afdd83189c8" home="">
            <Slot name="codingScheme">
              <ValueList>
                <Value>2.16.840.1.113883.6.96</Value>
              </ValueList>
            </Slot>
            <Name>
              <LocalizedString xml:lang="en-US" charset="UTF-8" value="almen medicin"/>
            </Name>
            <Description/>
            <VersionInfo versionName="1.1"/>
          </Classification>
          <Classification classificationScheme="urn:uuid:41a5887f-8865-4c09-adf7-e362475b143a" classifiedObject="urn:uuid:baae2a47-816f-4f27-8ba7-aa4a3d6747d6" nodeRepresentation="001" lid="urn:uuid:9ca42ed7-b585-40cf-8010-39861392ddd3" objectType="urn:oasis:names:tc:ebxml-regrep:ObjectType:RegistryObject:Classification" status="urn:oasis:names:tc:ebxml-regrep:StatusType:Submitted" id="urn:uuid:9ca42ed7-b585-40cf-8010-39861392ddd3" home="">
            <Slot name="codingScheme">
              <ValueList>
                <Value>1.2.208.184.100.9</Value>
              </ValueList>
            </Slot>
            <Name>
              <LocalizedString xml:lang="en-US" charset="UTF-8" value="Klinisk rapport"/>
            </Name>
            <Description/>
            <VersionInfo versionName="1.1"/>
          </Classification>
          <Classification classificationScheme="urn:uuid:93606bcf-9494-43ec-9b4e-a7748d1a838d" classifiedObject="urn:uuid:baae2a47-816f-4f27-8ba7-aa4a3d6747d6" nodeRepresentation="" lid="urn:uuid:a73e51d1-32cb-46e5-972b-63e3060eeb0f" objectType="urn:oasis:names:tc:ebxml-regrep:ObjectType:RegistryObject:Classification" status="urn:oasis:names:tc:ebxml-regrep:StatusType:Submitted" id="urn:uuid:a73e51d1-32cb-46e5-972b-63e3060eeb0f" home="">
            <Slot name="authorInstitution">
              <ValueList>
                <Value>Røntgen og scanning^^^^^&1.2.208.176.1.1&ISO^^^^678401000016005</Value>
              </ValueList>
            </Slot>
            <Name/>
            <Description/>
            <VersionInfo versionName="1.1"/>
          </Classification>
          <Classification classificationScheme="urn:uuid:f0306f51-975f-434e-a61c-c59651d33983" classifiedObject="urn:uuid:baae2a47-816f-4f27-8ba7-aa4a3d6747d6" nodeRepresentation="39289-4" lid="urn:uuid:ac06adfb-b1d3-46ca-82c8-58a10f774dc3" objectType="urn:oasis:names:tc:ebxml-regrep:ObjectType:RegistryObject:Classification" status="urn:oasis:names:tc:ebxml-regrep:StatusType:Submitted" id="urn:uuid:ac06adfb-b1d3-46ca-82c8-58a10f774dc3" home="">
            <Slot name="codingScheme">
              <ValueList>
                <Value>2.16.840.1.113883.6.1</Value>
              </ValueList>
            </Slot>
            <Name>
              <LocalizedString xml:lang="en-US" charset="UTF-8" value="Dato og tidspunkt for møde mellem patient og sundhedsperson"/>
            </Name>
            <Description/>
            <VersionInfo versionName="1.1"/>
          </Classification>
          <Classification classificationScheme="urn:uuid:f33fb8ac-18af-42cc-ae0e-ed0b0bdb91e1" classifiedObject="urn:uuid:baae2a47-816f-4f27-8ba7-aa4a3d6747d6" nodeRepresentation="22232009" lid="urn:uuid:d0700e7e-5fc2-4189-a853-00e2a2c5a037" objectType="urn:oasis:names:tc:ebxml-regrep:ObjectType:RegistryObject:Classification" status="urn:oasis:names:tc:ebxml-regrep:StatusType:Submitted" id="urn:uuid:d0700e7e-5fc2-4189-a853-00e2a2c5a037" home="">
            <Slot name="codingScheme">
              <ValueList>
                <Value>2.16.840.1.113883.6.96</Value>
              </ValueList>
            </Slot>
            <Name>
              <LocalizedString xml:lang="en-US" charset="UTF-8" value="hospital"/>
            </Name>
            <Description/>
            <VersionInfo versionName="1.1"/>
          </Classification>
          <ExternalIdentifier registryObject="urn:uuid:baae2a47-816f-4f27-8ba7-aa4a3d6747d6" identificationScheme="urn:uuid:58a6f841-87b3-4a3e-92fd-a8ffeff98427" value="0207761919^^^&1.2.208.176.1.2&ISO" lid="urn:uuid:48a99641-a824-41ed-9b81-f5de1371bd13" objectType="urn:oasis:names:tc:ebxml-regrep:ObjectType:RegistryObject:ExternalIdentifier" status="urn:oasis:names:tc:ebxml-regrep:StatusType:Submitted" id="urn:uuid:48a99641-a824-41ed-9b81-f5de1371bd13" home="">
            <Name>
              <LocalizedString xml:lang="en-us" charset="UTF-8" value="XDSDocumentEntry.patientId"/>
            </Name>
            <Description/>
            <VersionInfo versionName="1.1"/>
          </ExternalIdentifier>
          <ExternalIdentifier registryObject="urn:uuid:baae2a47-816f-4f27-8ba7-aa4a3d6747d6" identificationScheme="urn:uuid:2e82c1f6-a085-4c72-9da3-8640a32e42ab" value="5619531150207761919.6052203964123326052.1537974544003" lid="urn:uuid:f0315f6e-8654-4233-b1a5-0a3786f189cf" objectType="urn:oasis:names:tc:ebxml-regrep:ObjectType:RegistryObject:ExternalIdentifier" status="urn:oasis:names:tc:ebxml-regrep:StatusType:Submitted" id="urn:uuid:f0315f6e-8654-4233-b1a5-0a3786f189cf" home="">
            <Name>
              <LocalizedString xml:lang="en-us" charset="UTF-8" value="XDSDocumentEntry.uniqueId"/>
            </Name>
            <Description/>
            <VersionInfo versionName="1.1"/>
          </ExternalIdentifier>
        </ExtrinsicObject>
      </RegistryObjectList>
    </ns3:AdhocQueryResponse>
  </soap:Body>
</soap:Envelope>


Brugerhistorie: sundhedsfaglig bruger søger efter alle dokumenttyper - INGEN_SPAERRINGER - søg med reference id. 

Eksempel på request
<?xml version="1.0" encoding="UTF-8"?>
<soapenv:Envelope xmlns:soapenv="http://schemas.xmlsoap.org/soap/envelope/" xmlns:ds="http://www.w3.org/2000/09/xmldsig#" xmlns:medcom="http://www.medcom.dk/dgws/2006/04/dgws-1.0.xsd" xmlns:saml="urn:oasis:names:tc:SAML:2.0:assertion" xmlns:sosi="http://www.sosi.dk/sosi/2006/04/sosi-1.0.xsd" xmlns:wsa="http://schemas.xmlsoap.org/ws/2004/08/addressing" xmlns:wsse="http://docs.oasis-open.org/wss/2004/01/oasis-200401-wss-wssecurity-secext-1.0.xsd" xmlns:wst="http://schemas.xmlsoap.org/ws/2005/02/trust" xmlns:wsu="http://docs.oasis-open.org/wss/2004/01/oasis-200401-wss-wssecurity-utility-1.0.xsd" xmlns:xsd="http://www.w3.org/2001/XMLSchema" xmlns:xsi="http://www.w3.org/2001/XMLSchema-instance" id="Envelope">
  <soapenv:Header>
    <wsse:Security>
      <wsu:Timestamp>
        <wsu:Created>2025-01-24T12:05:36Z</wsu:Created>
      </wsu:Timestamp>
      <saml:Assertion xmlns:ds="http://www.w3.org/2000/09/xmldsig#" xmlns:saml="urn:oasis:names:tc:SAML:2.0:assertion" IssueInstant="2025-01-24T12:00:36Z" Version="2.0" id="IDCard">
        <saml:Issuer>TEST1-NSP-STS</saml:Issuer>
        <saml:Subject>
          <saml:NameID Format="medcom:other">urn:uuid:46559bb9-d720-48b7-b9bd-c280915768d0</saml:NameID>
          <saml:SubjectConfirmation>
            <saml:ConfirmationMethod>urn:oasis:names:tc:SAML:2.0:cm:holder-of-key</saml:ConfirmationMethod>
            <saml:SubjectConfirmationData>
              <ds:KeyInfo>
                <ds:KeyName>OCESSignature</ds:KeyName>
              </ds:KeyInfo>
            </saml:SubjectConfirmationData>
          </saml:SubjectConfirmation>
        </saml:Subject>
        <saml:Conditions NotBefore="2025-01-24T12:00:36Z" NotOnOrAfter="2025-01-25T12:00:36Z"/>
        <saml:AttributeStatement id="IDCardData">
          <saml:Attribute Name="sosi:IDCardID">
            <saml:AttributeValue>Mw5CXFVir9XFonnLixUehA==</saml:AttributeValue>
          </saml:Attribute>
          <saml:Attribute Name="sosi:IDCardVersion">
            <saml:AttributeValue>1.0.1</saml:AttributeValue>
          </saml:Attribute>
          <saml:Attribute Name="sosi:IDCardType">
            <saml:AttributeValue>user</saml:AttributeValue>
          </saml:Attribute>
          <saml:Attribute Name="sosi:AuthenticationLevel">
            <saml:AttributeValue>4</saml:AttributeValue>
          </saml:Attribute>
        </saml:AttributeStatement>
        <saml:AttributeStatement id="UserLog">
          <saml:Attribute Name="medcom:UserCivilRegistrationNumber">
            <saml:AttributeValue>0611809735</saml:AttributeValue>
          </saml:Attribute>
          <saml:Attribute Name="medcom:UserGivenName">
            <saml:AttributeValue>Charles</saml:AttributeValue>
          </saml:Attribute>
          <saml:Attribute Name="medcom:UserSurName">
            <saml:AttributeValue>Babbage</saml:AttributeValue>
          </saml:Attribute>
          <saml:Attribute Name="medcom:UserRole">
            <saml:AttributeValue>7170</saml:AttributeValue>
          </saml:Attribute>
          <saml:Attribute Name="medcom:UserAuthorizationCode">
            <saml:AttributeValue>6QF17</saml:AttributeValue>
          </saml:Attribute>
        </saml:AttributeStatement>
        <saml:AttributeStatement id="SystemLog">
          <saml:Attribute Name="medcom:ITSystemName">
            <saml:AttributeValue>Service Consumer Test</saml:AttributeValue>
          </saml:Attribute>
          <saml:Attribute Name="medcom:CareProviderID" NameFormat="medcom:cvrnumber">
            <saml:AttributeValue>33257872</saml:AttributeValue>
          </saml:Attribute>
          <saml:Attribute Name="medcom:CareProviderName">
            <saml:AttributeValue>Sundhedsdatastyrelsen</saml:AttributeValue>
          </saml:Attribute>
        </saml:AttributeStatement>
        <ds:Signature id="OCESSignature">
          <ds:SignedInfo>
            <ds:CanonicalizationMethod Algorithm="http://www.w3.org/2001/10/xml-exc-c14n#"/>
            <ds:SignatureMethod Algorithm="http://www.w3.org/2000/09/xmldsig#rsa-sha1"/>
            <ds:Reference URI="#IDCard">
              <ds:Transforms>
                <ds:Transform Algorithm="http://www.w3.org/2000/09/xmldsig#enveloped-signature"/>
                <ds:Transform Algorithm="http://www.w3.org/2001/10/xml-exc-c14n#"/>
              </ds:Transforms>
              <ds:DigestMethod Algorithm="http://www.w3.org/2000/09/xmldsig#sha1"/>
              <ds:DigestValue>E4eCfniW+0XK0cXW6L4WJfOGMs0=</ds:DigestValue>
            </ds:Reference>
          </ds:SignedInfo>
          <ds:SignatureValue>FPS0wBdK7FK8ttPpWHyZnvDt9veYKNG0XbWC5vLyUSDfnkIGDjKZ1V4N7cTRbeyYWAnPtPRv6YaImadi4RSC7Y0H6nvPijlrW9w+BrTPf70w6TGTCx45WYK6vE3HMJ4Q8UfBM7OzRtgtO8sD0swEQjNIFGA+j4smsNnj4ROUQ2en8olhvMuoCkPpjY1w5YI//RmxIqvTAMenOOqlWeZeShZCBhoFyspz5uXRflYEkJ832YNPp+GxCkXaZK7t2sw6s+Jy+aaEf9dG6bP+8+srz/ET2BBvJl6VKf4ygmJcc0hy9MxDrgi5KqJ8FJeTe4GbJ/cGd7zepS7+if4mEFvK7teNveOvgfbCR+hOeVTbXm25/8l+xexXRnHOkWFgrKZ94sSdT2xjOGxd+CuBiiXaMkVqZ+4i/9mGILdcqNEPGjgyhCbRBVzN0FX7URM5sqP6hW0GW/y7VORu8x9tceYnQ5cwz6IRFEzAM/PsDyMD7c4nidwu4rhxlUhXkEviC4PP</ds:SignatureValue>
          <ds:KeyInfo>
            <ds:X509Data>
              <ds:X509Certificate>MIIGiDCCBLygAwIBAgIUR5IfpZdXnxp/UHxA0KWAcKzWcm4wQQYJKoZIhvcNAQEKMDSgDzANBglghkgBZQMEAgEFAKEcMBoGCSqGSIb3DQEBCDANBglghkgBZQMEAgEFAKIDAgEgMGsxLTArBgNVBAMMJERlbiBEYW5za2UgU3RhdCBPQ0VTIHVkc3RlZGVuZGUtQ0EgMTETMBEGA1UECwwKVGVzdCAtIGN0aTEYMBYGA1UECgwPRGVuIERhbnNrZSBTdGF0MQswCQYDVQQGEwJESzAeFw0yMzA1MTIxMTIzMDFaFw0yNjA1MTExMTIzMDBaMIGeMR0wGwYDVQQDDBRTT1NJIFRlc3QgRmVkZXJhdGlvbjE3MDUGA1UEBRMuVUk6REstTzpHOjU4ZjEwNDNkLTNkMmYtNGRlZC1hYjUwLTk0MGRiNDc3NmExODEeMBwGA1UECgwVU3VuZGhlZHNkYXRhc3R5cmVsc2VuMRcwFQYDVQRhDA5OVFJESy0zMzI1Nzg3MjELMAkGA1UEBhMCREswggGiMA0GCSqGSIb3DQEBAQUAA4IBjwAwggGKAoIBgQCDqOcDXr2tsBXp3QqYpoZCyJAJQ4+rEtmOLJL/Qyol+5e2NyBOqIGdpXdcSI6hCTYEQu/67EDFRcO9yU6yD/u7xOcy+t3eCqx1ydOy20AZCdcKwRmxBzyQN5er+mBErG2+iprTWJdpwCw0mwjNt5edusm7Nwufk0AkN5nxvEEynwesTdTqgLzL99Jk1zdg0uokROg1s13CCvpenYks8+yXwgddO/36WmUn9V8N+1MIu+UpwsULB9zsNCU8qlDzlgg1u6nr8nnKTBBwT2mXl4xCOF2EEJF5lGUaJ+NOu/ljI2WN2pEUsiqpZPvsI14teJKucH4zCV2y7PhyCBacuti7rEZjuZ6ELeTiUvgs+TqqTFGn3dxCq6FOgz5z5N2ypPTPzg/ntBH0CqkjFn+loh5GIBcA8ff5AHNjqM3Ygu/u1p+BwszeGJLAwk0AUtp67aB4QBGuh73vWsaeERwg4Hc1HeNldv/I4iyMQFlp1qsZoAC6cApeoM6umihYcTfi7rMCAwEAAaOCAYYwggGCMAwGA1UdEwEB/wQCMAAwHwYDVR0jBBgwFoAUfyif2XGZQuJ159c1di5NCCVtdl4wewYIKwYBBQUHAQEEbzBtMEMGCCsGAQUFBzAChjdodHRwOi8vY2ExLmN0aS1nb3YuZGsvb2Nlcy9pc3N1aW5nLzEvY2FjZXJ0L2lzc3VpbmcuY2VyMCYGCCsGAQUFBzABhhpodHRwOi8vY2ExLmN0aS1nb3YuZGsvb2NzcDAhBgNVHSAEGjAYMAgGBgQAj3oBATAMBgoqgVCBKQEBAQMHMDsGCCsGAQUFBwEDBC8wLTArBggrBgEFBQcLAjAfBgcEAIvsSQECMBSGEmh0dHBzOi8vdWlkLmdvdi5kazBFBgNVHR8EPjA8MDqgOKA2hjRodHRwOi8vY2ExLmN0aS1nb3YuZGsvb2Nlcy9pc3N1aW5nLzEvY3JsL2lzc3VpbmcuY3JsMB0GA1UdDgQWBBQoPAINYQR2GfgN1KAQMauutePL6jAOBgNVHQ8BAf8EBAMCBaAwQQYJKoZIhvcNAQEKMDSgDzANBglghkgBZQMEAgEFAKEcMBoGCSqGSIb3DQEBCDANBglghkgBZQMEAgEFAKIDAgEgA4IBgQC31Dtgc8+hxB0v+/RL1N3SsyfIxKNVJBhkl2Rfihn700Or5E+0ETyP8mV8MadraDBDYbwMkd3TNOzuF6Ct8c4X5mv+XKr8m0eDPlh7I7mMZ5zzpVw5Co4Wiwwiv9Hb59P/c182FaSPAA1bpmko9AH+duPcquiQELoSRfqW23B2cejACd95XbyXQVFdbCdhyCGAexbJ4egChJsXPU2zAOXq1/pa5bNSmJMsJgqP36bTbA6r+mjv0FArkrL76W1kmchpj6F4tSuDaaJlUmKvmzzBomwhlQRr/vxZc0FOamnJ8is9wC49tOaEMUx2l2iSWZKXMh4C6LQC8hQsjiXnYsERAWgeqwzqtVE3iKaGhOv+W7ECKFndGjYM95bdVK8x9BymTrPun63BCiVGqhMzsEc2RkvbKgBpb7L+Ont0EAahwcTshBzfe0jhA2thWHNGFxXpNqI0ZaAo/NKJpHK3I0EACAB0/VjiQZ/inSKtPnof1/nQZ32QWX3ij0VkX2mE2Pw=</ds:X509Certificate>
            </ds:X509Data>
          </ds:KeyInfo>
        </ds:Signature>
      </saml:Assertion>
    </wsse:Security>
    <medcom:Header>
      <medcom:SecurityLevel>4</medcom:SecurityLevel>
      <medcom:Linking>
        <medcom:FlowID>1c4eb34f-8e0a-489f-a012-b942ac4c9d09</medcom:FlowID>
        <medcom:MessageID>AAABlJg0EVGUrF9e3UcT41NPU0k=</medcom:MessageID>
      </medcom:Linking>
      <medcom:RequireNonRepudiationReceipt>no</medcom:RequireNonRepudiationReceipt>
    </medcom:Header>
    <HsuidHeader xmlns="http://www.nsi.dk/hsuid/2016/08/hsuid-1.1.xsd">
      <Assertion IssueInstant="2025-01-24T12:05:36.498Z" Version="2.0" id="HSUID">
        <Issuer>Aftale</Issuer>
        <AttributeStatement id="HSUIDdata">
          <Attribute Name="nsi:CitizenCivilRegistrationNumber">
            <AttributeValue>0207761919</AttributeValue>
          </Attribute>
          <Attribute Name="nsi:UserType">
            <AttributeValue>nsi:HealthcareProfessional</AttributeValue>
          </Attribute>
          <Attribute Name="nsi:ActingUserCivilRegistrationNumber">
            <AttributeValue>0611809735</AttributeValue>
          </Attribute>
          <Attribute Name="nsi:OrgUsingID" NameFormat="nsi:sor">
            <AttributeValue>33257872</AttributeValue>
          </Attribute>
          <Attribute Name="nsi:SystemOwnerName">
            <AttributeValue>system owner</AttributeValue>
          </Attribute>
          <Attribute Name="nsi:SystemName">
            <AttributeValue>test aftaler</AttributeValue>
          </Attribute>
          <Attribute Name="nsi:SystemVersion">
            <AttributeValue>1.0</AttributeValue>
          </Attribute>
          <Attribute Name="nsi:OrgResponsibleName">
            <AttributeValue>MyOrganisation</AttributeValue>
          </Attribute>
          <Attribute Name="nsi:ConsentOverride">
            <AttributeValue>false</AttributeValue>
          </Attribute>
          <Attribute Name="nsi:ResponsibleUserCivilRegistrationNumber">
            <AttributeValue>0611809735</AttributeValue>
          </Attribute>
          <Attribute Name="nsi:ResponsibleUserAuthorizationCode">
            <AttributeValue>6QF17</AttributeValue>
          </Attribute>
        </AttributeStatement>
      </Assertion>
    </HsuidHeader>
  </soapenv:Header>
  <soapenv:Body>
    <ns3:AdhocQueryRequest xmlns:ns3="urn:oasis:names:tc:ebxml-regrep:xsd:query:3.0" xmlns="urn:oasis:names:tc:ebxml-regrep:xsd:rim:3.0" xmlns:ns2="urn:oasis:names:tc:ebxml-regrep:xsd:rs:3.0" xmlns:ns4="urn:ihe:iti:xds-b:2007" xmlns:ns5="urn:oasis:names:tc:ebxml-regrep:xsd:lcm:3.0">
      <ns3:ResponseOption returnComposedObjects="true" returnType="LeafClass"/>
      <AdhocQuery id="urn:uuid:12941a89-e02e-4be5-967c-ce4bfc8fe492">
        <Slot name="$XDSDocumentEntryPatientId">
          <ValueList>
            <Value>'0207761919^^^&1.2.208.176.1.2&ISO'</Value>
          </ValueList>
        </Slot>
        <Slot name="$XDSDocumentEntryType">
          <ValueList>
            <Value>('urn:uuid:34268e47-fdf5-41a6-ba33-82133c465248')</Value>
            <Value>('urn:uuid:7edca82f-054d-47f2-a032-9b2a5b5186c1')</Value>
          </ValueList>
        </Slot>
        <Slot name="$XDSDocumentEntryStatus">
          <ValueList>
            <Value>('urn:oasis:names:tc:ebxml-regrep:StatusType:Approved')</Value>
          </ValueList>
        </Slot>
        <Slot name="$XDSDocumentEntryReferenceIdList">
          <ValueList>
            <Value>('ref1_0207761919.7052203964123326052.1537974544003^^^&2.16.840.1.113883.6.1&ISO^ddstest')</Value>
          </ValueList>
        </Slot>
      </AdhocQuery>
    </ns3:AdhocQueryRequest>
  </soapenv:Body>
</soapenv:Envelope>


Eksempel på response
<?xml version="1.0" encoding="UTF-8"?>
<soap:Envelope xmlns:soap="http://schemas.xmlsoap.org/soap/envelope/">
  <soap:Header>
    <ns11:Header xmlns:ns12="http://www.nsi.dk/hsuid/2016/08/hsuid-1.1.xsd" xmlns:ns11="http://www.medcom.dk/dgws/2006/04/dgws-1.0.xsd" xmlns:ns10="http://docs.oasis-open.org/wss/2004/01/oasis-200401-wss-wssecurity-secext-1.0.xsd" xmlns:ns9="http://www.w3.org/2000/09/xmldsig#" xmlns:ns8="urn:oasis:names:tc:SAML:2.0:assertion" xmlns:ns7="http://docs.oasis-open.org/wss/2004/01/oasis-200401-wss-wssecurity-utility-1.0.xsd" xmlns:ns6="urn:oasis:names:tc:ebxml-regrep:xsd:lcm:3.0" xmlns:ns5="urn:oasis:names:tc:ebxml-regrep:xsd:cms:3.0" xmlns:ns4="urn:oasis:names:tc:ebxml-regrep:xsd:query:3.0" xmlns:ns3="urn:oasis:names:tc:ebxml-regrep:xsd:rs:3.0" xmlns:ns2="urn:oasis:names:tc:ebxml-regrep:xsd:rim:3.0">
      <ns11:SecurityLevel>4</ns11:SecurityLevel>
      <ns11:Linking>
        <ns11:FlowID>1c4eb34f-8e0a-489f-a012-b942ac4c9d09</ns11:FlowID>
        <ns11:MessageID>AAABlJg0EVGUrF9e3UcT41NPU0k=</ns11:MessageID>
      </ns11:Linking>
      <ns11:RequireNonRepudiationReceipt>no</ns11:RequireNonRepudiationReceipt>
    </ns11:Header>
  </soap:Header>
  <soap:Body>
    <ns3:AdhocQueryResponse xmlns="urn:oasis:names:tc:ebxml-regrep:xsd:rim:3.0" xmlns:ns2="urn:oasis:names:tc:ebxml-regrep:xsd:rs:3.0" xmlns:ns3="urn:oasis:names:tc:ebxml-regrep:xsd:query:3.0" xmlns:ns4="urn:oasis:names:tc:ebxml-regrep:xsd:cms:3.0" xmlns:ns5="urn:oasis:names:tc:ebxml-regrep:xsd:lcm:3.0" xmlns:ns6="http://docs.oasis-open.org/wss/2004/01/oasis-200401-wss-wssecurity-utility-1.0.xsd" xmlns:ns7="urn:oasis:names:tc:SAML:2.0:assertion" xmlns:ns8="http://www.w3.org/2000/09/xmldsig#" xmlns:ns9="http://docs.oasis-open.org/wss/2004/01/oasis-200401-wss-wssecurity-secext-1.0.xsd" xmlns:ns10="http://www.medcom.dk/dgws/2006/04/dgws-1.0.xsd" xmlns:ns11="http://www.nsi.dk/hsuid/2016/08/hsuid-1.1.xsd" totalResultCount="1" status="urn:oasis:names:tc:ebxml-regrep:ResponseStatusType:Success">
      <ns2:RegistryErrorList highestSeverity="urn:oasis:names:tc:ebxml-regrep:ErrorSeverityType:Warning">
        <ns2:RegistryError codeContext="1.2.208.176.43210.8.10.12" errorCode="XDSUnknownStoredQuery" severity="urn:oasis:names:tc:ebxml-regrep:ErrorSeverityType:Warning"/>
        <ns2:RegistryError codeContext="DDSapds" errorCode="XDSUnknownStoredQuery" severity="urn:oasis:names:tc:ebxml-regrep:ErrorSeverityType:Warning"/>
      </ns2:RegistryErrorList>
      <RegistryObjectList>
        <ExtrinsicObject mimeType="text/xml" lid="urn:uuid:ba6997a7-6eae-4c47-991d-c517d64d5265" objectType="urn:uuid:7edca82f-054d-47f2-a032-9b2a5b5186c1" status="urn:oasis:names:tc:ebxml-regrep:StatusType:Approved" id="urn:uuid:ba6997a7-6eae-4c47-991d-c517d64d5265">
          <Slot name="creationTime">
            <ValueList>
              <Value>20170531120000</Value>
            </ValueList>
          </Slot>
          <Slot name="hash">
            <ValueList>
              <Value>2fab5a7dedfd249cfb508083cf36c8e569558889</Value>
            </ValueList>
          </Slot>
          <Slot name="languageCode">
            <ValueList>
              <Value>da-DK</Value>
            </ValueList>
          </Slot>
          <Slot name="serviceStartTime">
            <ValueList>
              <Value>20240124130531</Value>
            </ValueList>
          </Slot>
          <Slot name="serviceStopTime">
            <ValueList>
              <Value>20240124140531</Value>
            </ValueList>
          </Slot>
          <Slot name="repositoryUniqueId">
            <ValueList>
              <Value>1.3.6.1.4.1.21367.2010.1.2.1125</Value>
            </ValueList>
          </Slot>
          <Slot name="size">
            <ValueList>
              <Value>9758</Value>
            </ValueList>
          </Slot>
          <Slot name="sourcePatientId">
            <ValueList>
              <Value>0207761919^^^&1.2.208.176.1.2&ISO</Value>
            </ValueList>
          </Slot>
          <Slot name="urn:ihe:iti:xds:2013:referenceIdList">
            <ValueList>
              <Value>ref1_0207761919.7052203964123326052.1537974544003^^^&2.16.840.1.113883.6.1&ISO^ddstest</Value>
            </ValueList>
          </Slot>
          <Name>
            <LocalizedString xml:lang="en-US" charset="UTF-8" value="Dato og tidspunkt for møde mellem patient og sundhedsperson"/>
          </Name>
          <VersionInfo versionName="1"/>
          <Classification classificationScheme="urn:uuid:93606bcf-9494-43ec-9b4e-a7748d1a838d" classifiedObject="urn:uuid:ba6997a7-6eae-4c47-991d-c517d64d5265" nodeRepresentation="" id="urn:uuid:f6c234a3-6499-4d4f-99a5-409937f685db">
            <Slot name="authorInstitution">
              <ValueList>
                <Value>Røntgen og scanning^^^^^&1.2.208.176.1.1&ISO^^^^678401000016005</Value>
              </ValueList>
            </Slot>
          </Classification>
          <Classification classificationScheme="urn:uuid:41a5887f-8865-4c09-adf7-e362475b143a" classifiedObject="urn:uuid:ba6997a7-6eae-4c47-991d-c517d64d5265" nodeRepresentation="001" id="urn:uuid:3aeda986-5b20-4e47-aade-f465829dfe09">
            <Slot name="codingScheme">
              <ValueList>
                <Value>1.2.208.184.100.9</Value>
              </ValueList>
            </Slot>
            <Name>
              <LocalizedString xml:lang="en-US" charset="UTF-8" value="Klinisk rapport"/>
            </Name>
          </Classification>
          <Classification classificationScheme="urn:uuid:a09d5840-386c-46f2-b5ad-9c3699a4309d" classifiedObject="urn:uuid:ba6997a7-6eae-4c47-991d-c517d64d5265" nodeRepresentation="urn:ad:dk:medcom:appointment" id="urn:uuid:0040f188-3ef7-417c-bfd1-a8bac9afeb62">
            <Slot name="codingScheme">
              <ValueList>
                <Value>1.2.208.184.14.1</Value>
              </ValueList>
            </Slot>
            <Name>
              <LocalizedString xml:lang="en-US" charset="UTF-8" value="DK CDA APD"/>
            </Name>
          </Classification>
          <Classification classificationScheme="urn:uuid:f33fb8ac-18af-42cc-ae0e-ed0b0bdb91e1" classifiedObject="urn:uuid:ba6997a7-6eae-4c47-991d-c517d64d5265" nodeRepresentation="22232009" id="urn:uuid:a6a17bb7-1e5b-4d99-9a4e-6895e507d5d8">
            <Slot name="codingScheme">
              <ValueList>
                <Value>2.16.840.1.113883.6.96</Value>
              </ValueList>
            </Slot>
            <Name>
              <LocalizedString xml:lang="en-US" charset="UTF-8" value="hospital"/>
            </Name>
          </Classification>
          <Classification classificationScheme="urn:uuid:cccf5598-8b07-4b77-a05e-ae952c785ead" classifiedObject="urn:uuid:ba6997a7-6eae-4c47-991d-c517d64d5265" nodeRepresentation="408443003" id="urn:uuid:1cf46c4d-8437-4b04-b142-08a428d63de9">
            <Slot name="codingScheme">
              <ValueList>
                <Value>2.16.840.1.113883.6.96</Value>
              </ValueList>
            </Slot>
            <Name>
              <LocalizedString xml:lang="en-US" charset="UTF-8" value="almen medicin"/>
            </Name>
          </Classification>
          <Classification classificationScheme="urn:uuid:f0306f51-975f-434e-a61c-c59651d33983" classifiedObject="urn:uuid:ba6997a7-6eae-4c47-991d-c517d64d5265" nodeRepresentation="39289-4" id="urn:uuid:e5f4f78c-34b3-4253-bb8d-5cd5cccbb74b">
            <Slot name="codingScheme">
              <ValueList>
                <Value>2.16.840.1.113883.6.1</Value>
              </ValueList>
            </Slot>
            <Name>
              <LocalizedString xml:lang="en-US" charset="UTF-8" value="Dato og tidspunkt for møde mellem patient og sundhedsperson"/>
            </Name>
          </Classification>
          <Classification classificationScheme="urn:uuid:f4f85eac-e6cb-4883-b524-f2705394840f" classifiedObject="urn:uuid:ba6997a7-6eae-4c47-991d-c517d64d5265" nodeRepresentation="N" id="urn:uuid:d46184fe-0f1c-4833-9208-6ead6f2421be">
            <Slot name="codingScheme">
              <ValueList>
                <Value>2.16.840.1.113883.5.25</Value>
              </ValueList>
            </Slot>
            <Name>
              <LocalizedString xml:lang="en-US" charset="UTF-8" value="N"/>
            </Name>
          </Classification>
          <ExternalIdentifier registryObject="urn:uuid:ba6997a7-6eae-4c47-991d-c517d64d5265" identificationScheme="urn:uuid:58a6f841-87b3-4a3e-92fd-a8ffeff98427" value="0207761919^^^&1.2.208.176.1.2&ISO" id="urn:uuid:e3d9f7b1-50e8-4af7-90c8-70d2acf3df17">
            <Name>
              <LocalizedString value="XDSDocumentEntry.patientId"/>
            </Name>
          </ExternalIdentifier>
          <ExternalIdentifier registryObject="urn:uuid:ba6997a7-6eae-4c47-991d-c517d64d5265" identificationScheme="urn:uuid:2e82c1f6-a085-4c72-9da3-8640a32e42ab" value="0207761919.7052203964123326052.1537974544003" id="urn:uuid:47ca8920-c9d8-46f4-826b-5a937e517a1b">
            <Name>
              <LocalizedString value="XDSDocumentEntry.uniqueId"/>
            </Name>
          </ExternalIdentifier>
        </ExtrinsicObject>
      </RegistryObjectList>
    </ns3:AdhocQueryResponse>
  </soap:Body>
</soap:Envelope>




7.1.2. Fremsøning af dokumentoplysninger gennem Aftaleoversigt (ITI-18)

Eksempel på request
<?xml version="1.0" encoding="UTF-8"?>
<soap:Envelope xmlns:soap="http://schemas.xmlsoap.org/soap/envelope/">
  <soap:Header>
    <wsse:Security>...</wsse:Security>
    <medcom:Header>...</medcom:Header>
    <HsuidHeader xmlns="http://www.nsi.dk/hsuid/2016/08/hsuid-1.1.xsd">
      <Assertion IssueInstant="2020-11-25T07:23:16.701Z" Version="2.0" id="HSUID">
        <Issuer>Aftale</Issuer>
        <AttributeStatement id="HSUIDdata">
          <Attribute Name="nsi:CitizenCivilRegistrationNumber">
            <AttributeValue>0405732615</AttributeValue>
          </Attribute>
          <Attribute Name="nsi:UserType">
            <AttributeValue>nsi:Citizen</AttributeValue>
          </Attribute>
          <Attribute Name="nsi:ActingUserCivilRegistrationNumber">
            <AttributeValue>1208643298</AttributeValue>
          </Attribute>
          <Attribute Name="nsi:SystemOwnerName">
            <AttributeValue>system owner</AttributeValue>
          </Attribute>
          <Attribute Name="nsi:SystemName">
            <AttributeValue>test aftaler</AttributeValue>
          </Attribute>
          <Attribute Name="nsi:SystemVersion">
            <AttributeValue>1.0</AttributeValue>
          </Attribute>
          <Attribute Name="nsi:OrgResponsibleName">
            <AttributeValue>MyOrganisation</AttributeValue>
          </Attribute>
          <Attribute Name="nsi:ConsentOverride">
            <AttributeValue>false</AttributeValue>
          </Attribute>
          <Attribute Name="nsi:CitizenUserRelation">
            <AttributeValue>nsi:ProxyHolder</AttributeValue>
          </Attribute>
        </AttributeStatement>
      </Assertion>
    </HsuidHeader>
    <Action soap:mustUnderstand="1" xmlns="http://www.w3.org/2005/08/addressing">urn:ihe:iti:2007:RegistryStoredQuery</Action>
    <MessageID xmlns="http://www.w3.org/2005/08/addressing">urn:uuid:4b995ef5-1e9e-452b-b0ef-4fd80a5f93a4</MessageID>
    <To xmlns="http://www.w3.org/2005/08/addressing">http://test1-cnsp.ekstern-test.nspop.dk:8080/ddsregistry</To>
    <ReplyTo soap:mustUnderstand="1" xmlns="http://www.w3.org/2005/08/addressing">
      <Address>http://www.w3.org/2005/08/addressing/anonymous</Address>
    </ReplyTo>
  </soap:Header>
  <soap:Body>
    <ns4:AdhocQueryRequest xmlns:ns6="urn:oasis:names:tc:ebxml-regrep:xsd:lcm:3.0" xmlns:ns5="urn:ihe:iti:xds-b:2007" xmlns:ns4="urn:oasis:names:tc:ebxml-regrep:xsd:query:3.0" xmlns:ns3="urn:oasis:names:tc:ebxml-regrep:xsd:rs:3.0" xmlns:ns2="urn:oasis:names:tc:ebxml-regrep:xsd:rim:3.0">
      <ns4:ResponseOption returnType="LeafClass" returnComposedObjects="true"/>
      <ns2:AdhocQuery id="urn:uuid:14d4debf-8f97-4251-9a74-a90016b0af0d">
        <ns2:Slot name="$XDSDocumentEntryTypeCode">
          <ns2:ValueList>
            <ns2:Value>('39289-4^^2.16.840.1.113883.6.1')</ns2:Value>
          </ns2:ValueList>
        </ns2:Slot>
        <ns2:Slot name="$XDSDocumentEntryPatientId">
          <ns2:ValueList>
            <ns2:Value>'0405732615^^^&1.2.208.176.1.2&ISO'</ns2:Value>
          </ns2:ValueList>
        </ns2:Slot>
        <ns2:Slot name="$XDSDocumentEntryType">
          <ns2:ValueList>
            <ns2:Value>('urn:uuid:34268e47-fdf5-41a6-ba33-82133c465248')</ns2:Value>
            <ns2:Value>('urn:uuid:7edca82f-054d-47f2-a032-9b2a5b5186c1')</ns2:Value>
          </ns2:ValueList>
        </ns2:Slot>
        <ns2:Slot name="$XDSDocumentEntryStatus">
          <ns2:ValueList>
            <ns2:Value>('urn:oasis:names:tc:ebxml-regrep:StatusType:Approved')</ns2:Value>
          </ns2:ValueList>
        </ns2:Slot>
      </ns2:AdhocQuery>
    </ns4:AdhocQueryRequest>
  </soap:Body>
</soap:Envelope>

Eksempel på response
<?xml version="1.0" encoding="UTF-8"?>
<soap:Envelope xmlns:soap="http://schemas.xmlsoap.org/soap/envelope/">
  <soap:Header>...</soap:Header>
  <soap:Body>
    <ns4:AdhocQueryResponse xmlns:ns12="http://www.nsi.dk/hsuid/2016/08/hsuid-1.1.xsd" xmlns:ns11="http://www.medcom.dk/dgws/2006/04/dgws-1.0.xsd" xmlns:ns10="http://docs.oasis-open.org/wss/2004/01/oasis-200401-wss-wssecurity-secext-1.0.xsd" xmlns:ns9="http://www.w3.org/2000/09/xmldsig#" xmlns:ns8="urn:oasis:names:tc:SAML:2.0:assertion" xmlns:ns7="http://docs.oasis-open.org/wss/2004/01/oasis-200401-wss-wssecurity-utility-1.0.xsd" xmlns:ns6="urn:oasis:names:tc:ebxml-regrep:xsd:lcm:3.0" xmlns:ns5="urn:oasis:names:tc:ebxml-regrep:xsd:cms:3.0" xmlns:ns4="urn:oasis:names:tc:ebxml-regrep:xsd:query:3.0" xmlns:ns3="urn:oasis:names:tc:ebxml-regrep:xsd:rs:3.0" xmlns:ns2="urn:oasis:names:tc:ebxml-regrep:xsd:rim:3.0" totalResultCount="14" status="urn:ihe:iti:2007:ResponseStatusType:PartialSuccess">
      <ns3:RegistryErrorList highestSeverity="urn:oasis:names:tc:ebxml-regrep:ErrorSeverityType:Error">
        <ns3:RegistryError codeContext="dk.nsi.dds.projects.ao.documentmetadataprovider.exceptions.InvokerCallException: dk.nsi.dds.projects.ao.documentmetadataprovider.exceptions.InvokerCallException: Bookplan server http://test1-bookplan-rm.nspop.dk:8080/booking/search/appointments/V1 returned error: Forbidden [Document Registry:Region Midtjylland Aftaleoversigt CDA 2.0]" errorCode="XDSRegistryError" severity="urn:oasis:names:tc:ebxml-regrep:ErrorSeverityType:Error">
        </ns3:RegistryError>
        <ns3:RegistryError codeContext="Region Midtjylland Aftaleoversigt" errorCode="XDSUnavailableCommunity" severity="urn:oasis:names:tc:ebxml-regrep:ErrorSeverityType:Error"/>
      </ns3:RegistryErrorList>
      <ns2:RegistryObjectList>
        <ns2:ExtrinsicObject mimeType="text/xml" lid="urn:uuid:ae657818-cfa4-4b4c-a61c-b6483367b035" objectType="urn:uuid:7edca82f-054d-47f2-a032-9b2a5b5186c1" status="urn:oasis:names:tc:ebxml-regrep:StatusType:Approved" id="urn:uuid:ae657818-cfa4-4b4c-a61c-b6483367b035">
          <ns2:Slot name="creationTime">
            <ns2:ValueList>
              <ns2:Value>20200911132801</ns2:Value>
            </ns2:ValueList>
          </ns2:Slot>
          <ns2:Slot name="hash">
            <ns2:ValueList>
              <ns2:Value>2fab5a7dedfd249cfb508083cf36c8e569558889</ns2:Value>
            </ns2:ValueList>
          </ns2:Slot>
          <ns2:Slot name="languageCode">
            <ns2:ValueList>
              <ns2:Value>da-DK</ns2:Value>
            </ns2:ValueList>
          </ns2:Slot>
          <ns2:Slot name="serviceStartTime">
            <ns2:ValueList>
              <ns2:Value>2017053112</ns2:Value>
            </ns2:ValueList>
          </ns2:Slot>
          <ns2:Slot name="serviceStopTime">
            <ns2:ValueList>
              <ns2:Value>2017053113</ns2:Value>
            </ns2:ValueList>
          </ns2:Slot>
          <ns2:Slot name="repositoryUniqueId">
            <ns2:ValueList>
              <ns2:Value>1.2.208.176.43210.8.10.11</ns2:Value>
            </ns2:ValueList>
          </ns2:Slot>
          <ns2:Slot name="size">
            <ns2:ValueList>
              <ns2:Value>9758</ns2:Value>
            </ns2:ValueList>
          </ns2:Slot>
          <ns2:Slot name="sourcePatientId">
            <ns2:ValueList>
              <ns2:Value>0405732615^^^&1.2.208.176.1.2&ISO</ns2:Value>
            </ns2:ValueList>
          </ns2:Slot>
          <ns2:Name>
            <ns2:LocalizedString xml:lang="en-US" charset="UTF-8" value="Dato og tidspunkt for m�de mellem patient og sundhedsperson"/>
          </ns2:Name>
          <ns2:VersionInfo versionName="1"/>
          <ns2:Classification classificationScheme="urn:uuid:93606bcf-9494-43ec-9b4e-a7748d1a838d" classifiedObject="urn:uuid:ae657818-cfa4-4b4c-a61c-b6483367b035" nodeRepresentation="" id="urn:uuid:0ab06988-bace-4e0c-99f8-fe5379edd4df">
            <ns2:Slot name="authorInstitution">
              <ns2:ValueList>
                <ns2:Value>R�ntgen og scanning^^^^^&1.2.208.176.1.1&ISO^^^^678401000016005</ns2:Value>
              </ns2:ValueList>
            </ns2:Slot>
          </ns2:Classification>
          <ns2:Classification classificationScheme="urn:uuid:41a5887f-8865-4c09-adf7-e362475b143a" classifiedObject="urn:uuid:ae657818-cfa4-4b4c-a61c-b6483367b035" nodeRepresentation="001" id="urn:uuid:bc76d7d3-89cf-4807-a4e2-172a72513511">
            <ns2:Slot name="codingScheme">
              <ns2:ValueList>
                <ns2:Value>1.2.208.184.100.9</ns2:Value>
              </ns2:ValueList>
            </ns2:Slot>
            <ns2:Name>
              <ns2:LocalizedString xml:lang="en-US" charset="UTF-8" value="Klinisk rapport"/>
            </ns2:Name>
          </ns2:Classification>
          <ns2:Classification classificationScheme="urn:uuid:a09d5840-386c-46f2-b5ad-9c3699a4309d" classifiedObject="urn:uuid:ae657818-cfa4-4b4c-a61c-b6483367b035" nodeRepresentation="urn:ad:dk:medcom:appointment" id="urn:uuid:b0d46f38-a0ef-4b32-841d-1229e1282252">
            <ns2:Slot name="codingScheme">
              <ns2:ValueList>
                <ns2:Value>1.2.208.184.14.1</ns2:Value>
              </ns2:ValueList>
            </ns2:Slot>
            <ns2:Name>
              <ns2:LocalizedString xml:lang="en-US" charset="UTF-8" value="DK CDA APD"/>
            </ns2:Name>
          </ns2:Classification>
          <ns2:Classification classificationScheme="urn:uuid:f33fb8ac-18af-42cc-ae0e-ed0b0bdb91e1" classifiedObject="urn:uuid:ae657818-cfa4-4b4c-a61c-b6483367b035" nodeRepresentation="22232009" id="urn:uuid:5c4d606e-0ba7-445a-ad34-0c4fd68a767e">
            <ns2:Slot name="codingScheme">
              <ns2:ValueList>
                <ns2:Value>2.16.840.1.113883.6.96</ns2:Value>
              </ns2:ValueList>
            </ns2:Slot>
            <ns2:Name>
              <ns2:LocalizedString xml:lang="en-US" charset="UTF-8" value="hospital"/>
            </ns2:Name>
          </ns2:Classification>
          <ns2:Classification classificationScheme="urn:uuid:cccf5598-8b07-4b77-a05e-ae952c785ead" classifiedObject="urn:uuid:ae657818-cfa4-4b4c-a61c-b6483367b035" nodeRepresentation="408443003" id="urn:uuid:e1f29479-18bc-47f8-ab70-694e2dd7d4d8">
            <ns2:Slot name="codingScheme">
              <ns2:ValueList>
                <ns2:Value>2.16.840.1.113883.6.96</ns2:Value>
              </ns2:ValueList>
            </ns2:Slot>
            <ns2:Name>
              <ns2:LocalizedString xml:lang="en-US" charset="UTF-8" value="almen medicin"/>
            </ns2:Name>
          </ns2:Classification>
          <ns2:Classification classificationScheme="urn:uuid:f0306f51-975f-434e-a61c-c59651d33983" classifiedObject="urn:uuid:ae657818-cfa4-4b4c-a61c-b6483367b035" nodeRepresentation="39289-4" id="urn:uuid:c0bd90dd-4bb9-4965-8f1f-c323b292a4eb">
            <ns2:Slot name="codingScheme">
              <ns2:ValueList>
                <ns2:Value>2.16.840.1.113883.6.1</ns2:Value>
              </ns2:ValueList>
            </ns2:Slot>
            <ns2:Name>
              <ns2:LocalizedString xml:lang="en-US" charset="UTF-8" value="Dato og tidspunkt for m�de mellem patient og sundhedsperson"/>
            </ns2:Name>
          </ns2:Classification>
          <ns2:Classification classificationScheme="urn:uuid:f4f85eac-e6cb-4883-b524-f2705394840f" classifiedObject="urn:uuid:ae657818-cfa4-4b4c-a61c-b6483367b035" nodeRepresentation="N" id="urn:uuid:bd347fa0-1d7b-49db-a6d4-f6fa920060f0">
            <ns2:Slot name="codingScheme">
              <ns2:ValueList>
                <ns2:Value>2.16.840.1.113883.5.25</ns2:Value>
              </ns2:ValueList>
            </ns2:Slot>
            <ns2:Name>
              <ns2:LocalizedString xml:lang="en-US" charset="UTF-8" value="N"/>
            </ns2:Name>
          </ns2:Classification>
          <ns2:ExternalIdentifier registryObject="urn:uuid:ae657818-cfa4-4b4c-a61c-b6483367b035" identificationScheme="urn:uuid:58a6f841-87b3-4a3e-92fd-a8ffeff98427" value="0405732615^^^&1.2.208.176.1.2&ISO" id="urn:uuid:4577b051-ee60-4c5c-b949-177101e8586e">
            <ns2:Name>
              <ns2:LocalizedString value="XDSDocumentEntry.patientId"/>
            </ns2:Name>
          </ns2:ExternalIdentifier>
          <ns2:ExternalIdentifier registryObject="urn:uuid:ae657818-cfa4-4b4c-a61c-b6483367b035" identificationScheme="urn:uuid:2e82c1f6-a085-4c72-9da3-8640a32e42ab" value="3928941150207761919.6052203964123326052.1530405732615" id="urn:uuid:9932e3d8-ab4d-4e68-a6d9-86a4a090b353">
            <ns2:Name>
              <ns2:LocalizedString value="XDSDocumentEntry.uniqueId"/>
            </ns2:Name>
          </ns2:ExternalIdentifier>
        </ns2:ExtrinsicObject>
        <ns2:ExtrinsicObject mimeType="text/xml" lid="urn:uuid:afaa218f-0909-4da0-acd8-93f9a7f2af1d" objectType="urn:uuid:7edca82f-054d-47f2-a032-9b2a5b5186c1" status="urn:oasis:names:tc:ebxml-regrep:StatusType:Approved" id="urn:uuid:afaa218f-0909-4da0-acd8-93f9a7f2af1d">
          <ns2:Slot name="creationTime">
            <ns2:ValueList>
              <ns2:Value>20200911134259</ns2:Value>
            </ns2:ValueList>
          </ns2:Slot>
          <ns2:Slot name="hash">
            <ns2:ValueList>
              <ns2:Value>2fab5a7dedfd249cfb508083cf36c8e569558889</ns2:Value>
            </ns2:ValueList>
          </ns2:Slot>
          <ns2:Slot name="languageCode">
            <ns2:ValueList>
              <ns2:Value>da-DK</ns2:Value>
            </ns2:ValueList>
          </ns2:Slot>
          <ns2:Slot name="serviceStartTime">
            <ns2:ValueList>
              <ns2:Value>2017053112</ns2:Value>
            </ns2:ValueList>
          </ns2:Slot>
          <ns2:Slot name="serviceStopTime">
            <ns2:ValueList>
              <ns2:Value>2017053113</ns2:Value>
            </ns2:ValueList>
          </ns2:Slot>
          <ns2:Slot name="repositoryUniqueId">
            <ns2:ValueList>
              <ns2:Value>1.2.208.176.43210.8.10.11</ns2:Value>
            </ns2:ValueList>
          </ns2:Slot>
          <ns2:Slot name="size">
            <ns2:ValueList>
              <ns2:Value>9758</ns2:Value>
            </ns2:ValueList>
          </ns2:Slot>
          <ns2:Slot name="sourcePatientId">
            <ns2:ValueList>
              <ns2:Value>0405732615^^^&1.2.208.176.1.2&ISO</ns2:Value>
            </ns2:ValueList>
          </ns2:Slot>
          <ns2:Name>
            <ns2:LocalizedString xml:lang="en-US" charset="UTF-8" value="Dato og tidspunkt for m�de mellem patient og sundhedsperson"/>
          </ns2:Name>
          <ns2:VersionInfo versionName="1"/>
          <ns2:Classification classificationScheme="urn:uuid:93606bcf-9494-43ec-9b4e-a7748d1a838d" classifiedObject="urn:uuid:afaa218f-0909-4da0-acd8-93f9a7f2af1d" nodeRepresentation="" id="urn:uuid:e63ab139-1ac0-4b3f-bf7c-183931afbb9d">
            <ns2:Slot name="authorInstitution">
              <ns2:ValueList>
                <ns2:Value>R�ntgen og scanning^^^^^&1.2.208.176.1.1&ISO^^^^678401000016005</ns2:Value>
              </ns2:ValueList>
            </ns2:Slot>
          </ns2:Classification>
          <ns2:Classification classificationScheme="urn:uuid:41a5887f-8865-4c09-adf7-e362475b143a" classifiedObject="urn:uuid:afaa218f-0909-4da0-acd8-93f9a7f2af1d" nodeRepresentation="001" id="urn:uuid:0e8c38f6-3258-4f91-9b8a-73585c75994d">
            <ns2:Slot name="codingScheme">
              <ns2:ValueList>
                <ns2:Value>1.2.208.184.100.9</ns2:Value>
              </ns2:ValueList>
            </ns2:Slot>
            <ns2:Name>
              <ns2:LocalizedString xml:lang="en-US" charset="UTF-8" value="Klinisk rapport"/>
            </ns2:Name>
          </ns2:Classification>
          <ns2:Classification classificationScheme="urn:uuid:a09d5840-386c-46f2-b5ad-9c3699a4309d" classifiedObject="urn:uuid:afaa218f-0909-4da0-acd8-93f9a7f2af1d" nodeRepresentation="urn:ad:dk:medcom:appointment" id="urn:uuid:f3f458dc-0e98-409b-bcb3-d1bd04d7aba2">
            <ns2:Slot name="codingScheme">
              <ns2:ValueList>
                <ns2:Value>1.2.208.184.14.1</ns2:Value>
              </ns2:ValueList>
            </ns2:Slot>
            <ns2:Name>
              <ns2:LocalizedString xml:lang="en-US" charset="UTF-8" value="DK CDA APD"/>
            </ns2:Name>
          </ns2:Classification>
          <ns2:Classification classificationScheme="urn:uuid:f33fb8ac-18af-42cc-ae0e-ed0b0bdb91e1" classifiedObject="urn:uuid:afaa218f-0909-4da0-acd8-93f9a7f2af1d" nodeRepresentation="22232009" id="urn:uuid:888cdfa4-3fc9-40a1-a987-922da5dbed7a">
            <ns2:Slot name="codingScheme">
              <ns2:ValueList>
                <ns2:Value>2.16.840.1.113883.6.96</ns2:Value>
              </ns2:ValueList>
            </ns2:Slot>
            <ns2:Name>
              <ns2:LocalizedString xml:lang="en-US" charset="UTF-8" value="hospital"/>
            </ns2:Name>
          </ns2:Classification>
          <ns2:Classification classificationScheme="urn:uuid:cccf5598-8b07-4b77-a05e-ae952c785ead" classifiedObject="urn:uuid:afaa218f-0909-4da0-acd8-93f9a7f2af1d" nodeRepresentation="408443003" id="urn:uuid:a211466e-39e7-4dcb-8629-3dfa2325ae97">
            <ns2:Slot name="codingScheme">
              <ns2:ValueList>
                <ns2:Value>2.16.840.1.113883.6.96</ns2:Value>
              </ns2:ValueList>
            </ns2:Slot>
            <ns2:Name>
              <ns2:LocalizedString xml:lang="en-US" charset="UTF-8" value="almen medicin"/>
            </ns2:Name>
          </ns2:Classification>
          <ns2:Classification classificationScheme="urn:uuid:f0306f51-975f-434e-a61c-c59651d33983" classifiedObject="urn:uuid:afaa218f-0909-4da0-acd8-93f9a7f2af1d" nodeRepresentation="39289-4" id="urn:uuid:f51270dc-dc0a-47e1-801d-b085e55452aa">
            <ns2:Slot name="codingScheme">
              <ns2:ValueList>
                <ns2:Value>2.16.840.1.113883.6.1</ns2:Value>
              </ns2:ValueList>
            </ns2:Slot>
            <ns2:Name>
              <ns2:LocalizedString xml:lang="en-US" charset="UTF-8" value="Dato og tidspunkt for m�de mellem patient og sundhedsperson"/>
            </ns2:Name>
          </ns2:Classification>
          <ns2:Classification classificationScheme="urn:uuid:f4f85eac-e6cb-4883-b524-f2705394840f" classifiedObject="urn:uuid:afaa218f-0909-4da0-acd8-93f9a7f2af1d" nodeRepresentation="N" id="urn:uuid:bbcacb68-7f02-4274-ad98-09571570d9ad">
            <ns2:Slot name="codingScheme">
              <ns2:ValueList>
                <ns2:Value>2.16.840.1.113883.5.25</ns2:Value>
              </ns2:ValueList>
            </ns2:Slot>
            <ns2:Name>
              <ns2:LocalizedString xml:lang="en-US" charset="UTF-8" value="N"/>
            </ns2:Name>
          </ns2:Classification>
          <ns2:ExternalIdentifier registryObject="urn:uuid:afaa218f-0909-4da0-acd8-93f9a7f2af1d" identificationScheme="urn:uuid:58a6f841-87b3-4a3e-92fd-a8ffeff98427" value="0405732615^^^&1.2.208.176.1.2&ISO" id="urn:uuid:cf1dd037-d6e5-433e-8e31-a80495c2f728">
            <ns2:Name>
              <ns2:LocalizedString value="XDSDocumentEntry.patientId"/>
            </ns2:Name>
          </ns2:ExternalIdentifier>
          <ns2:ExternalIdentifier registryObject="urn:uuid:afaa218f-0909-4da0-acd8-93f9a7f2af1d" identificationScheme="urn:uuid:2e82c1f6-a085-4c72-9da3-8640a32e42ab" value="3928941150207761919.6052203964123326052.1530405732615" id="urn:uuid:4626a021-4751-4d19-9cf9-632bc64d9eb6">
            <ns2:Name>
              <ns2:LocalizedString value="XDSDocumentEntry.uniqueId"/>
            </ns2:Name>
          </ns2:ExternalIdentifier>
        </ns2:ExtrinsicObject>
        <ns2:ExtrinsicObject mimeType="text/xml" lid="urn:uuid:42592e59-8440-40a2-98e3-9e856330be3a" objectType="urn:uuid:7edca82f-054d-47f2-a032-9b2a5b5186c1" status="urn:oasis:names:tc:ebxml-regrep:StatusType:Approved" id="urn:uuid:42592e59-8440-40a2-98e3-9e856330be3a">
          <ns2:Slot name="creationTime">
            <ns2:ValueList>
              <ns2:Value>20201028143702</ns2:Value>
            </ns2:ValueList>
          </ns2:Slot>
          <ns2:Slot name="hash">
            <ns2:ValueList>
              <ns2:Value>2fab5a7dedfd249cfb508083cf36c8e569558889</ns2:Value>
            </ns2:ValueList>
          </ns2:Slot>
          <ns2:Slot name="languageCode">
            <ns2:ValueList>
              <ns2:Value>da-DK</ns2:Value>
            </ns2:ValueList>
          </ns2:Slot>
          <ns2:Slot name="serviceStartTime">
            <ns2:ValueList>
              <ns2:Value>2017053112</ns2:Value>
            </ns2:ValueList>
          </ns2:Slot>
          <ns2:Slot name="serviceStopTime">
            <ns2:ValueList>
              <ns2:Value>2017053113</ns2:Value>
            </ns2:ValueList>
          </ns2:Slot>
          <ns2:Slot name="repositoryUniqueId">
            <ns2:ValueList>
              <ns2:Value>1.2.208.176.43210.8.10.11</ns2:Value>
            </ns2:ValueList>
          </ns2:Slot>
          <ns2:Slot name="size">
            <ns2:ValueList>
              <ns2:Value>9758</ns2:Value>
            </ns2:ValueList>
          </ns2:Slot>
          <ns2:Slot name="sourcePatientId">
            <ns2:ValueList>
              <ns2:Value>0405732615^^^&1.2.208.176.1.2&ISO</ns2:Value>
            </ns2:ValueList>
          </ns2:Slot>
          <ns2:Name>
            <ns2:LocalizedString xml:lang="en-US" charset="UTF-8" value="Dato og tidspunkt for m�de mellem patient og sundhedsperson"/>
          </ns2:Name>
          <ns2:VersionInfo versionName="1"/>
          <ns2:Classification classificationScheme="urn:uuid:93606bcf-9494-43ec-9b4e-a7748d1a838d" classifiedObject="urn:uuid:42592e59-8440-40a2-98e3-9e856330be3a" nodeRepresentation="" id="urn:uuid:1d97d77f-edd7-432c-8df6-768cb16716fb">
            <ns2:Slot name="authorInstitution">
              <ns2:ValueList>
                <ns2:Value>R�ntgen og scanning^^^^^&1.2.208.176.1.1&ISO^^^^678401000016005</ns2:Value>
              </ns2:ValueList>
            </ns2:Slot>
          </ns2:Classification>
          <ns2:Classification classificationScheme="urn:uuid:41a5887f-8865-4c09-adf7-e362475b143a" classifiedObject="urn:uuid:42592e59-8440-40a2-98e3-9e856330be3a" nodeRepresentation="001" id="urn:uuid:af0fe69b-b989-4d86-8143-0bee3103b009">
            <ns2:Slot name="codingScheme">
              <ns2:ValueList>
                <ns2:Value>1.2.208.184.100.9</ns2:Value>
              </ns2:ValueList>
            </ns2:Slot>
            <ns2:Name>
              <ns2:LocalizedString xml:lang="en-US" charset="UTF-8" value="Klinisk rapport"/>
            </ns2:Name>
          </ns2:Classification>
          <ns2:Classification classificationScheme="urn:uuid:a09d5840-386c-46f2-b5ad-9c3699a4309d" classifiedObject="urn:uuid:42592e59-8440-40a2-98e3-9e856330be3a" nodeRepresentation="urn:ad:dk:medcom:appointment" id="urn:uuid:2eafa721-2e2a-48a0-b56c-dccf9ac8bf24">
            <ns2:Slot name="codingScheme">
              <ns2:ValueList>
                <ns2:Value>1.2.208.184.14.1</ns2:Value>
              </ns2:ValueList>
            </ns2:Slot>
            <ns2:Name>
              <ns2:LocalizedString xml:lang="en-US" charset="UTF-8" value="DK CDA APD"/>
            </ns2:Name>
          </ns2:Classification>
          <ns2:Classification classificationScheme="urn:uuid:f33fb8ac-18af-42cc-ae0e-ed0b0bdb91e1" classifiedObject="urn:uuid:42592e59-8440-40a2-98e3-9e856330be3a" nodeRepresentation="22232009" id="urn:uuid:350c1f2b-011d-4f86-ad0e-6df3a7226ddd">
            <ns2:Slot name="codingScheme">
              <ns2:ValueList>
                <ns2:Value>2.16.840.1.113883.6.96</ns2:Value>
              </ns2:ValueList>
            </ns2:Slot>
            <ns2:Name>
              <ns2:LocalizedString xml:lang="en-US" charset="UTF-8" value="hospital"/>
            </ns2:Name>
          </ns2:Classification>
          <ns2:Classification classificationScheme="urn:uuid:cccf5598-8b07-4b77-a05e-ae952c785ead" classifiedObject="urn:uuid:42592e59-8440-40a2-98e3-9e856330be3a" nodeRepresentation="408443003" id="urn:uuid:292024c4-038b-4860-929d-d6be61e6a228">
            <ns2:Slot name="codingScheme">
              <ns2:ValueList>
                <ns2:Value>2.16.840.1.113883.6.96</ns2:Value>
              </ns2:ValueList>
            </ns2:Slot>
            <ns2:Name>
              <ns2:LocalizedString xml:lang="en-US" charset="UTF-8" value="almen medicin"/>
            </ns2:Name>
          </ns2:Classification>
          <ns2:Classification classificationScheme="urn:uuid:f0306f51-975f-434e-a61c-c59651d33983" classifiedObject="urn:uuid:42592e59-8440-40a2-98e3-9e856330be3a" nodeRepresentation="39289-4" id="urn:uuid:9cd11407-eed5-4238-af12-ac59cba4efe1">
            <ns2:Slot name="codingScheme">
              <ns2:ValueList>
                <ns2:Value>2.16.840.1.113883.6.1</ns2:Value>
              </ns2:ValueList>
            </ns2:Slot>
            <ns2:Name>
              <ns2:LocalizedString xml:lang="en-US" charset="UTF-8" value="Dato og tidspunkt for m�de mellem patient og sundhedsperson"/>
            </ns2:Name>
          </ns2:Classification>
          <ns2:Classification classificationScheme="urn:uuid:f4f85eac-e6cb-4883-b524-f2705394840f" classifiedObject="urn:uuid:42592e59-8440-40a2-98e3-9e856330be3a" nodeRepresentation="N" id="urn:uuid:8f054e14-0241-431e-9357-9dded258f183">
            <ns2:Slot name="codingScheme">
              <ns2:ValueList>
                <ns2:Value>2.16.840.1.113883.5.25</ns2:Value>
              </ns2:ValueList>
            </ns2:Slot>
            <ns2:Name>
              <ns2:LocalizedString xml:lang="en-US" charset="UTF-8" value="N"/>
            </ns2:Name>
          </ns2:Classification>
          <ns2:ExternalIdentifier registryObject="urn:uuid:42592e59-8440-40a2-98e3-9e856330be3a" identificationScheme="urn:uuid:58a6f841-87b3-4a3e-92fd-a8ffeff98427" value="0405732615^^^&1.2.208.176.1.2&ISO" id="urn:uuid:ddf766a0-2029-4fcd-8f25-c6297db208e9">
            <ns2:Name>
              <ns2:LocalizedString value="XDSDocumentEntry.patientId"/>
            </ns2:Name>
          </ns2:ExternalIdentifier>
          <ns2:ExternalIdentifier registryObject="urn:uuid:42592e59-8440-40a2-98e3-9e856330be3a" identificationScheme="urn:uuid:2e82c1f6-a085-4c72-9da3-8640a32e42ab" value="3928941150207761919.6052203964123326052.1530405732615" id="urn:uuid:d92bd2d4-2184-49d1-bad9-58d90971cd9b">
            <ns2:Name>
              <ns2:LocalizedString value="XDSDocumentEntry.uniqueId"/>
            </ns2:Name>
          </ns2:ExternalIdentifier>
        </ns2:ExtrinsicObject>
        <ns2:ExtrinsicObject mimeType="text/xml" lid="urn:uuid:fce0d8eb-340a-474f-bd5a-c5901d15dc21" objectType="urn:uuid:7edca82f-054d-47f2-a032-9b2a5b5186c1" status="urn:oasis:names:tc:ebxml-regrep:StatusType:Approved" id="urn:uuid:fce0d8eb-340a-474f-bd5a-c5901d15dc21">
          <ns2:Slot name="creationTime">
            <ns2:ValueList>
              <ns2:Value>20201028144520</ns2:Value>
            </ns2:ValueList>
          </ns2:Slot>
          <ns2:Slot name="hash">
            <ns2:ValueList>
              <ns2:Value>2fab5a7dedfd249cfb508083cf36c8e569558889</ns2:Value>
            </ns2:ValueList>
          </ns2:Slot>
          <ns2:Slot name="languageCode">
            <ns2:ValueList>
              <ns2:Value>da-DK</ns2:Value>
            </ns2:ValueList>
          </ns2:Slot>
          <ns2:Slot name="serviceStartTime">
            <ns2:ValueList>
              <ns2:Value>2017053112</ns2:Value>
            </ns2:ValueList>
          </ns2:Slot>
          <ns2:Slot name="serviceStopTime">
            <ns2:ValueList>
              <ns2:Value>2017053113</ns2:Value>
            </ns2:ValueList>
          </ns2:Slot>
          <ns2:Slot name="repositoryUniqueId">
            <ns2:ValueList>
              <ns2:Value>1.2.208.176.43210.8.10.11</ns2:Value>
            </ns2:ValueList>
          </ns2:Slot>
          <ns2:Slot name="size">
            <ns2:ValueList>
              <ns2:Value>9758</ns2:Value>
            </ns2:ValueList>
          </ns2:Slot>
          <ns2:Slot name="sourcePatientId">
            <ns2:ValueList>
              <ns2:Value>0405732615^^^&1.2.208.176.1.2&ISO</ns2:Value>
            </ns2:ValueList>
          </ns2:Slot>
          <ns2:Name>
            <ns2:LocalizedString xml:lang="en-US" charset="UTF-8" value="Dato og tidspunkt for m�de mellem patient og sundhedsperson"/>
          </ns2:Name>
          <ns2:VersionInfo versionName="1"/>
          <ns2:Classification classificationScheme="urn:uuid:93606bcf-9494-43ec-9b4e-a7748d1a838d" classifiedObject="urn:uuid:fce0d8eb-340a-474f-bd5a-c5901d15dc21" nodeRepresentation="" id="urn:uuid:8ce30b5f-a2d5-47e1-b1a9-1ecd40ebf4e6">
            <ns2:Slot name="authorInstitution">
              <ns2:ValueList>
                <ns2:Value>R�ntgen og scanning^^^^^&1.2.208.176.1.1&ISO^^^^678401000016005</ns2:Value>
              </ns2:ValueList>
            </ns2:Slot>
          </ns2:Classification>
          <ns2:Classification classificationScheme="urn:uuid:41a5887f-8865-4c09-adf7-e362475b143a" classifiedObject="urn:uuid:fce0d8eb-340a-474f-bd5a-c5901d15dc21" nodeRepresentation="001" id="urn:uuid:322a8fdd-d865-40c0-8f6f-7a60c33e1078">
            <ns2:Slot name="codingScheme">
              <ns2:ValueList>
                <ns2:Value>1.2.208.184.100.9</ns2:Value>
              </ns2:ValueList>
            </ns2:Slot>
            <ns2:Name>
              <ns2:LocalizedString xml:lang="en-US" charset="UTF-8" value="Klinisk rapport"/>
            </ns2:Name>
          </ns2:Classification>
          <ns2:Classification classificationScheme="urn:uuid:a09d5840-386c-46f2-b5ad-9c3699a4309d" classifiedObject="urn:uuid:fce0d8eb-340a-474f-bd5a-c5901d15dc21" nodeRepresentation="urn:ad:dk:medcom:appointment" id="urn:uuid:16e05813-4a42-4e19-a986-f3aff3a8ba2a">
            <ns2:Slot name="codingScheme">
              <ns2:ValueList>
                <ns2:Value>1.2.208.184.14.1</ns2:Value>
              </ns2:ValueList>
            </ns2:Slot>
            <ns2:Name>
              <ns2:LocalizedString xml:lang="en-US" charset="UTF-8" value="DK CDA APD"/>
            </ns2:Name>
          </ns2:Classification>
          <ns2:Classification classificationScheme="urn:uuid:f33fb8ac-18af-42cc-ae0e-ed0b0bdb91e1" classifiedObject="urn:uuid:fce0d8eb-340a-474f-bd5a-c5901d15dc21" nodeRepresentation="22232009" id="urn:uuid:bd912901-1e70-4c19-890a-9de574b4d8fc">
            <ns2:Slot name="codingScheme">
              <ns2:ValueList>
                <ns2:Value>2.16.840.1.113883.6.96</ns2:Value>
              </ns2:ValueList>
            </ns2:Slot>
            <ns2:Name>
              <ns2:LocalizedString xml:lang="en-US" charset="UTF-8" value="hospital"/>
            </ns2:Name>
          </ns2:Classification>
          <ns2:Classification classificationScheme="urn:uuid:cccf5598-8b07-4b77-a05e-ae952c785ead" classifiedObject="urn:uuid:fce0d8eb-340a-474f-bd5a-c5901d15dc21" nodeRepresentation="408443003" id="urn:uuid:49cb63cc-568a-4699-b7b7-94fc070dfd72">
            <ns2:Slot name="codingScheme">
              <ns2:ValueList>
                <ns2:Value>2.16.840.1.113883.6.96</ns2:Value>
              </ns2:ValueList>
            </ns2:Slot>
            <ns2:Name>
              <ns2:LocalizedString xml:lang="en-US" charset="UTF-8" value="almen medicin"/>
            </ns2:Name>
          </ns2:Classification>
          <ns2:Classification classificationScheme="urn:uuid:f0306f51-975f-434e-a61c-c59651d33983" classifiedObject="urn:uuid:fce0d8eb-340a-474f-bd5a-c5901d15dc21" nodeRepresentation="39289-4" id="urn:uuid:97269139-7079-4ca7-aa69-90b602885c28">
            <ns2:Slot name="codingScheme">
              <ns2:ValueList>
                <ns2:Value>2.16.840.1.113883.6.1</ns2:Value>
              </ns2:ValueList>
            </ns2:Slot>
            <ns2:Name>
              <ns2:LocalizedString xml:lang="en-US" charset="UTF-8" value="Dato og tidspunkt for m�de mellem patient og sundhedsperson"/>
            </ns2:Name>
          </ns2:Classification>
          <ns2:Classification classificationScheme="urn:uuid:f4f85eac-e6cb-4883-b524-f2705394840f" classifiedObject="urn:uuid:fce0d8eb-340a-474f-bd5a-c5901d15dc21" nodeRepresentation="N" id="urn:uuid:4fd6c5d2-78c5-4c14-81fd-67224aece4bd">
            <ns2:Slot name="codingScheme">
              <ns2:ValueList>
                <ns2:Value>2.16.840.1.113883.5.25</ns2:Value>
              </ns2:ValueList>
            </ns2:Slot>
            <ns2:Name>
              <ns2:LocalizedString xml:lang="en-US" charset="UTF-8" value="N"/>
            </ns2:Name>
          </ns2:Classification>
          <ns2:ExternalIdentifier registryObject="urn:uuid:fce0d8eb-340a-474f-bd5a-c5901d15dc21" identificationScheme="urn:uuid:58a6f841-87b3-4a3e-92fd-a8ffeff98427" value="0405732615^^^&1.2.208.176.1.2&ISO" id="urn:uuid:27c63fb9-fa68-4b7f-a7d8-da7a61760546">
            <ns2:Name>
              <ns2:LocalizedString value="XDSDocumentEntry.patientId"/>
            </ns2:Name>
          </ns2:ExternalIdentifier>
          <ns2:ExternalIdentifier registryObject="urn:uuid:fce0d8eb-340a-474f-bd5a-c5901d15dc21" identificationScheme="urn:uuid:2e82c1f6-a085-4c72-9da3-8640a32e42ab" value="3928941150207761919.6052203964123326052.1530405732615" id="urn:uuid:0fdfb185-92d8-4d85-a52c-a677c671a15d">
            <ns2:Name>
              <ns2:LocalizedString value="XDSDocumentEntry.uniqueId"/>
            </ns2:Name>
          </ns2:ExternalIdentifier>
        </ns2:ExtrinsicObject>
        <ns2:ExtrinsicObject mimeType="text/xml" lid="urn:uuid:0f44eb64-a0d6-4059-b9dc-faa56951984d" objectType="urn:uuid:7edca82f-054d-47f2-a032-9b2a5b5186c1" status="urn:oasis:names:tc:ebxml-regrep:StatusType:Approved" id="urn:uuid:0f44eb64-a0d6-4059-b9dc-faa56951984d">
          <ns2:Slot name="creationTime">
            <ns2:ValueList>
              <ns2:Value>20201106142002</ns2:Value>
            </ns2:ValueList>
          </ns2:Slot>
          <ns2:Slot name="hash">
            <ns2:ValueList>
              <ns2:Value>2fab5a7dedfd249cfb508083cf36c8e569558889</ns2:Value>
            </ns2:ValueList>
          </ns2:Slot>
          <ns2:Slot name="languageCode">
            <ns2:ValueList>
              <ns2:Value>da-DK</ns2:Value>
            </ns2:ValueList>
          </ns2:Slot>
          <ns2:Slot name="serviceStartTime">
            <ns2:ValueList>
              <ns2:Value>2017053112</ns2:Value>
            </ns2:ValueList>
          </ns2:Slot>
          <ns2:Slot name="serviceStopTime">
            <ns2:ValueList>
              <ns2:Value>2017053113</ns2:Value>
            </ns2:ValueList>
          </ns2:Slot>
          <ns2:Slot name="repositoryUniqueId">
            <ns2:ValueList>
              <ns2:Value>1.2.208.176.43210.8.10.11</ns2:Value>
            </ns2:ValueList>
          </ns2:Slot>
          <ns2:Slot name="size">
            <ns2:ValueList>
              <ns2:Value>9758</ns2:Value>
            </ns2:ValueList>
          </ns2:Slot>
          <ns2:Slot name="sourcePatientId">
            <ns2:ValueList>
              <ns2:Value>0405732615^^^&1.2.208.176.1.2&ISO</ns2:Value>
            </ns2:ValueList>
          </ns2:Slot>
          <ns2:Name>
            <ns2:LocalizedString xml:lang="en-US" charset="UTF-8" value="Dato og tidspunkt for m�de mellem patient og sundhedsperson"/>
          </ns2:Name>
          <ns2:VersionInfo versionName="1"/>
          <ns2:Classification classificationScheme="urn:uuid:93606bcf-9494-43ec-9b4e-a7748d1a838d" classifiedObject="urn:uuid:0f44eb64-a0d6-4059-b9dc-faa56951984d" nodeRepresentation="" id="urn:uuid:4b7edf88-d763-44eb-ba94-5bef9846a73b">
            <ns2:Slot name="authorInstitution">
              <ns2:ValueList>
                <ns2:Value>R�ntgen og scanning^^^^^&1.2.208.176.1.1&ISO^^^^678401000016005</ns2:Value>
              </ns2:ValueList>
            </ns2:Slot>
          </ns2:Classification>
          <ns2:Classification classificationScheme="urn:uuid:41a5887f-8865-4c09-adf7-e362475b143a" classifiedObject="urn:uuid:0f44eb64-a0d6-4059-b9dc-faa56951984d" nodeRepresentation="001" id="urn:uuid:24205c25-e823-428d-af86-be7dc5b66e81">
            <ns2:Slot name="codingScheme">
              <ns2:ValueList>
                <ns2:Value>1.2.208.184.100.9</ns2:Value>
              </ns2:ValueList>
            </ns2:Slot>
            <ns2:Name>
              <ns2:LocalizedString xml:lang="en-US" charset="UTF-8" value="Klinisk rapport"/>
            </ns2:Name>
          </ns2:Classification>
          <ns2:Classification classificationScheme="urn:uuid:a09d5840-386c-46f2-b5ad-9c3699a4309d" classifiedObject="urn:uuid:0f44eb64-a0d6-4059-b9dc-faa56951984d" nodeRepresentation="urn:ad:dk:medcom:appointment" id="urn:uuid:e557c2a5-1b5d-41fa-84b9-e63d584370c4">
            <ns2:Slot name="codingScheme">
              <ns2:ValueList>
                <ns2:Value>1.2.208.184.14.1</ns2:Value>
              </ns2:ValueList>
            </ns2:Slot>
            <ns2:Name>
              <ns2:LocalizedString xml:lang="en-US" charset="UTF-8" value="DK CDA APD"/>
            </ns2:Name>
          </ns2:Classification>
          <ns2:Classification classificationScheme="urn:uuid:f33fb8ac-18af-42cc-ae0e-ed0b0bdb91e1" classifiedObject="urn:uuid:0f44eb64-a0d6-4059-b9dc-faa56951984d" nodeRepresentation="22232009" id="urn:uuid:05460579-511c-4a4c-bf9b-93ab448b4b25">
            <ns2:Slot name="codingScheme">
              <ns2:ValueList>
                <ns2:Value>2.16.840.1.113883.6.96</ns2:Value>
              </ns2:ValueList>
            </ns2:Slot>
            <ns2:Name>
              <ns2:LocalizedString xml:lang="en-US" charset="UTF-8" value="hospital"/>
            </ns2:Name>
          </ns2:Classification>
          <ns2:Classification classificationScheme="urn:uuid:cccf5598-8b07-4b77-a05e-ae952c785ead" classifiedObject="urn:uuid:0f44eb64-a0d6-4059-b9dc-faa56951984d" nodeRepresentation="408443003" id="urn:uuid:bf268254-b8ef-4fc6-9062-6924891e99df">
            <ns2:Slot name="codingScheme">
              <ns2:ValueList>
                <ns2:Value>2.16.840.1.113883.6.96</ns2:Value>
              </ns2:ValueList>
            </ns2:Slot>
            <ns2:Name>
              <ns2:LocalizedString xml:lang="en-US" charset="UTF-8" value="almen medicin"/>
            </ns2:Name>
          </ns2:Classification>
          <ns2:Classification classificationScheme="urn:uuid:f0306f51-975f-434e-a61c-c59651d33983" classifiedObject="urn:uuid:0f44eb64-a0d6-4059-b9dc-faa56951984d" nodeRepresentation="39289-4" id="urn:uuid:3129caa7-239f-4979-8f2f-b805d7b938ae">
            <ns2:Slot name="codingScheme">
              <ns2:ValueList>
                <ns2:Value>2.16.840.1.113883.6.1</ns2:Value>
              </ns2:ValueList>
            </ns2:Slot>
            <ns2:Name>
              <ns2:LocalizedString xml:lang="en-US" charset="UTF-8" value="Dato og tidspunkt for m�de mellem patient og sundhedsperson"/>
            </ns2:Name>
          </ns2:Classification>
          <ns2:Classification classificationScheme="urn:uuid:f4f85eac-e6cb-4883-b524-f2705394840f" classifiedObject="urn:uuid:0f44eb64-a0d6-4059-b9dc-faa56951984d" nodeRepresentation="N" id="urn:uuid:1adf23ef-d093-4462-ad17-31e5060e353f">
            <ns2:Slot name="codingScheme">
              <ns2:ValueList>
                <ns2:Value>2.16.840.1.113883.5.25</ns2:Value>
              </ns2:ValueList>
            </ns2:Slot>
            <ns2:Name>
              <ns2:LocalizedString xml:lang="en-US" charset="UTF-8" value="N"/>
            </ns2:Name>
          </ns2:Classification>
          <ns2:ExternalIdentifier registryObject="urn:uuid:0f44eb64-a0d6-4059-b9dc-faa56951984d" identificationScheme="urn:uuid:58a6f841-87b3-4a3e-92fd-a8ffeff98427" value="0405732615^^^&1.2.208.176.1.2&ISO" id="urn:uuid:11987166-da88-4273-9c8e-f0e289ca54cc">
            <ns2:Name>
              <ns2:LocalizedString value="XDSDocumentEntry.patientId"/>
            </ns2:Name>
          </ns2:ExternalIdentifier>
          <ns2:ExternalIdentifier registryObject="urn:uuid:0f44eb64-a0d6-4059-b9dc-faa56951984d" identificationScheme="urn:uuid:2e82c1f6-a085-4c72-9da3-8640a32e42ab" value="3928941150207761919.6052203964123326052.1530405732615" id="urn:uuid:0e063e6a-7f5c-412a-ba3a-4e6859fbf332">
            <ns2:Name>
              <ns2:LocalizedString value="XDSDocumentEntry.uniqueId"/>
            </ns2:Name>
          </ns2:ExternalIdentifier>
        </ns2:ExtrinsicObject>
        <ns2:ExtrinsicObject mimeType="text/xml" lid="urn:uuid:6504f172-1a4a-4f10-91e5-1a862d18bfb9" objectType="urn:uuid:7edca82f-054d-47f2-a032-9b2a5b5186c1" status="urn:oasis:names:tc:ebxml-regrep:StatusType:Approved" id="urn:uuid:6504f172-1a4a-4f10-91e5-1a862d18bfb9">
          <ns2:Slot name="creationTime">
            <ns2:ValueList>
              <ns2:Value>20201106144731</ns2:Value>
            </ns2:ValueList>
          </ns2:Slot>
          <ns2:Slot name="hash">
            <ns2:ValueList>
              <ns2:Value>2fab5a7dedfd249cfb508083cf36c8e569558889</ns2:Value>
            </ns2:ValueList>
          </ns2:Slot>
          <ns2:Slot name="languageCode">
            <ns2:ValueList>
              <ns2:Value>da-DK</ns2:Value>
            </ns2:ValueList>
          </ns2:Slot>
          <ns2:Slot name="serviceStartTime">
            <ns2:ValueList>
              <ns2:Value>2017053112</ns2:Value>
            </ns2:ValueList>
          </ns2:Slot>
          <ns2:Slot name="serviceStopTime">
            <ns2:ValueList>
              <ns2:Value>2017053113</ns2:Value>
            </ns2:ValueList>
          </ns2:Slot>
          <ns2:Slot name="repositoryUniqueId">
            <ns2:ValueList>
              <ns2:Value>1.2.208.176.43210.8.10.11</ns2:Value>
            </ns2:ValueList>
          </ns2:Slot>
          <ns2:Slot name="size">
            <ns2:ValueList>
              <ns2:Value>9758</ns2:Value>
            </ns2:ValueList>
          </ns2:Slot>
          <ns2:Slot name="sourcePatientId">
            <ns2:ValueList>
              <ns2:Value>0405732615^^^&1.2.208.176.1.2&ISO</ns2:Value>
            </ns2:ValueList>
          </ns2:Slot>
          <ns2:Name>
            <ns2:LocalizedString xml:lang="en-US" charset="UTF-8" value="Dato og tidspunkt for m�de mellem patient og sundhedsperson"/>
          </ns2:Name>
          <ns2:VersionInfo versionName="1"/>
          <ns2:Classification classificationScheme="urn:uuid:93606bcf-9494-43ec-9b4e-a7748d1a838d" classifiedObject="urn:uuid:6504f172-1a4a-4f10-91e5-1a862d18bfb9" nodeRepresentation="" id="urn:uuid:85a8c4dc-f730-4807-a9eb-385ed339de89">
            <ns2:Slot name="authorInstitution">
              <ns2:ValueList>
                <ns2:Value>R�ntgen og scanning^^^^^&1.2.208.176.1.1&ISO^^^^678401000016005</ns2:Value>
              </ns2:ValueList>
            </ns2:Slot>
          </ns2:Classification>
          <ns2:Classification classificationScheme="urn:uuid:41a5887f-8865-4c09-adf7-e362475b143a" classifiedObject="urn:uuid:6504f172-1a4a-4f10-91e5-1a862d18bfb9" nodeRepresentation="001" id="urn:uuid:510ffb7f-cb06-4891-8446-6d28cafcc959">
            <ns2:Slot name="codingScheme">
              <ns2:ValueList>
                <ns2:Value>1.2.208.184.100.9</ns2:Value>
              </ns2:ValueList>
            </ns2:Slot>
            <ns2:Name>
              <ns2:LocalizedString xml:lang="en-US" charset="UTF-8" value="Klinisk rapport"/>
            </ns2:Name>
          </ns2:Classification>
          <ns2:Classification classificationScheme="urn:uuid:a09d5840-386c-46f2-b5ad-9c3699a4309d" classifiedObject="urn:uuid:6504f172-1a4a-4f10-91e5-1a862d18bfb9" nodeRepresentation="urn:ad:dk:medcom:appointment" id="urn:uuid:07a037cf-a973-4bb6-b920-8134f8da089f">
            <ns2:Slot name="codingScheme">
              <ns2:ValueList>
                <ns2:Value>1.2.208.184.14.1</ns2:Value>
              </ns2:ValueList>
            </ns2:Slot>
            <ns2:Name>
              <ns2:LocalizedString xml:lang="en-US" charset="UTF-8" value="DK CDA APD"/>
            </ns2:Name>
          </ns2:Classification>
          <ns2:Classification classificationScheme="urn:uuid:f33fb8ac-18af-42cc-ae0e-ed0b0bdb91e1" classifiedObject="urn:uuid:6504f172-1a4a-4f10-91e5-1a862d18bfb9" nodeRepresentation="22232009" id="urn:uuid:8ec184ee-07fd-41d6-b507-9de87f7114e0">
            <ns2:Slot name="codingScheme">
              <ns2:ValueList>
                <ns2:Value>2.16.840.1.113883.6.96</ns2:Value>
              </ns2:ValueList>
            </ns2:Slot>
            <ns2:Name>
              <ns2:LocalizedString xml:lang="en-US" charset="UTF-8" value="hospital"/>
            </ns2:Name>
          </ns2:Classification>
          <ns2:Classification classificationScheme="urn:uuid:cccf5598-8b07-4b77-a05e-ae952c785ead" classifiedObject="urn:uuid:6504f172-1a4a-4f10-91e5-1a862d18bfb9" nodeRepresentation="408443003" id="urn:uuid:6487f959-3bfe-4333-b2fb-d54db439ef2a">
            <ns2:Slot name="codingScheme">
              <ns2:ValueList>
                <ns2:Value>2.16.840.1.113883.6.96</ns2:Value>
              </ns2:ValueList>
            </ns2:Slot>
            <ns2:Name>
              <ns2:LocalizedString xml:lang="en-US" charset="UTF-8" value="almen medicin"/>
            </ns2:Name>
          </ns2:Classification>
          <ns2:Classification classificationScheme="urn:uuid:f0306f51-975f-434e-a61c-c59651d33983" classifiedObject="urn:uuid:6504f172-1a4a-4f10-91e5-1a862d18bfb9" nodeRepresentation="39289-4" id="urn:uuid:3f06877c-8030-4bcb-b3d7-55302c72142f">
            <ns2:Slot name="codingScheme">
              <ns2:ValueList>
                <ns2:Value>2.16.840.1.113883.6.1</ns2:Value>
              </ns2:ValueList>
            </ns2:Slot>
            <ns2:Name>
              <ns2:LocalizedString xml:lang="en-US" charset="UTF-8" value="Dato og tidspunkt for m�de mellem patient og sundhedsperson"/>
            </ns2:Name>
          </ns2:Classification>
          <ns2:Classification classificationScheme="urn:uuid:f4f85eac-e6cb-4883-b524-f2705394840f" classifiedObject="urn:uuid:6504f172-1a4a-4f10-91e5-1a862d18bfb9" nodeRepresentation="N" id="urn:uuid:418b22f1-d881-4a17-8d59-284e15059024">
            <ns2:Slot name="codingScheme">
              <ns2:ValueList>
                <ns2:Value>2.16.840.1.113883.5.25</ns2:Value>
              </ns2:ValueList>
            </ns2:Slot>
            <ns2:Name>
              <ns2:LocalizedString xml:lang="en-US" charset="UTF-8" value="N"/>
            </ns2:Name>
          </ns2:Classification>
          <ns2:ExternalIdentifier registryObject="urn:uuid:6504f172-1a4a-4f10-91e5-1a862d18bfb9" identificationScheme="urn:uuid:58a6f841-87b3-4a3e-92fd-a8ffeff98427" value="0405732615^^^&1.2.208.176.1.2&ISO" id="urn:uuid:6cd16741-2e99-4bbb-86c6-02fde1896887">
            <ns2:Name>
              <ns2:LocalizedString value="XDSDocumentEntry.patientId"/>
            </ns2:Name>
          </ns2:ExternalIdentifier>
          <ns2:ExternalIdentifier registryObject="urn:uuid:6504f172-1a4a-4f10-91e5-1a862d18bfb9" identificationScheme="urn:uuid:2e82c1f6-a085-4c72-9da3-8640a32e42ab" value="3928941150207761919.6052203964123326052.1530405732615" id="urn:uuid:0d801958-b2c1-4df4-af61-46aba6b5cc88">
            <ns2:Name>
              <ns2:LocalizedString value="XDSDocumentEntry.uniqueId"/>
            </ns2:Name>
          </ns2:ExternalIdentifier>
        </ns2:ExtrinsicObject>
        <ns2:ExtrinsicObject mimeType="text/xml" lid="urn:uuid:76df6895-7398-4384-994f-2c0be42c8608" objectType="urn:uuid:7edca82f-054d-47f2-a032-9b2a5b5186c1" status="urn:oasis:names:tc:ebxml-regrep:StatusType:Approved" id="urn:uuid:76df6895-7398-4384-994f-2c0be42c8608">
          <ns2:Slot name="creationTime">
            <ns2:ValueList>
              <ns2:Value>20201106145647</ns2:Value>
            </ns2:ValueList>
          </ns2:Slot>
          <ns2:Slot name="hash">
            <ns2:ValueList>
              <ns2:Value>2fab5a7dedfd249cfb508083cf36c8e569558889</ns2:Value>
            </ns2:ValueList>
          </ns2:Slot>
          <ns2:Slot name="languageCode">
            <ns2:ValueList>
              <ns2:Value>da-DK</ns2:Value>
            </ns2:ValueList>
          </ns2:Slot>
          <ns2:Slot name="serviceStartTime">
            <ns2:ValueList>
              <ns2:Value>2017053112</ns2:Value>
            </ns2:ValueList>
          </ns2:Slot>
          <ns2:Slot name="serviceStopTime">
            <ns2:ValueList>
              <ns2:Value>2017053113</ns2:Value>
            </ns2:ValueList>
          </ns2:Slot>
          <ns2:Slot name="repositoryUniqueId">
            <ns2:ValueList>
              <ns2:Value>1.2.208.176.43210.8.10.11</ns2:Value>
            </ns2:ValueList>
          </ns2:Slot>
          <ns2:Slot name="size">
            <ns2:ValueList>
              <ns2:Value>9758</ns2:Value>
            </ns2:ValueList>
          </ns2:Slot>
          <ns2:Slot name="sourcePatientId">
            <ns2:ValueList>
              <ns2:Value>0405732615^^^&1.2.208.176.1.2&ISO</ns2:Value>
            </ns2:ValueList>
          </ns2:Slot>
          <ns2:Name>
            <ns2:LocalizedString xml:lang="en-US" charset="UTF-8" value="Dato og tidspunkt for m�de mellem patient og sundhedsperson"/>
          </ns2:Name>
          <ns2:VersionInfo versionName="1"/>
          <ns2:Classification classificationScheme="urn:uuid:93606bcf-9494-43ec-9b4e-a7748d1a838d" classifiedObject="urn:uuid:76df6895-7398-4384-994f-2c0be42c8608" nodeRepresentation="" id="urn:uuid:c6108ab0-b625-4fd8-9d43-d3a1f6587253">
            <ns2:Slot name="authorInstitution">
              <ns2:ValueList>
                <ns2:Value>R�ntgen og scanning^^^^^&1.2.208.176.1.1&ISO^^^^678401000016005</ns2:Value>
              </ns2:ValueList>
            </ns2:Slot>
          </ns2:Classification>
          <ns2:Classification classificationScheme="urn:uuid:41a5887f-8865-4c09-adf7-e362475b143a" classifiedObject="urn:uuid:76df6895-7398-4384-994f-2c0be42c8608" nodeRepresentation="001" id="urn:uuid:e8f2a6ed-48d7-4814-9493-0b5b6fd106b0">
            <ns2:Slot name="codingScheme">
              <ns2:ValueList>
                <ns2:Value>1.2.208.184.100.9</ns2:Value>
              </ns2:ValueList>
            </ns2:Slot>
            <ns2:Name>
              <ns2:LocalizedString xml:lang="en-US" charset="UTF-8" value="Klinisk rapport"/>
            </ns2:Name>
          </ns2:Classification>
          <ns2:Classification classificationScheme="urn:uuid:a09d5840-386c-46f2-b5ad-9c3699a4309d" classifiedObject="urn:uuid:76df6895-7398-4384-994f-2c0be42c8608" nodeRepresentation="urn:ad:dk:medcom:appointment" id="urn:uuid:149136bb-dce3-4feb-a88c-ed7719d62fd9">
            <ns2:Slot name="codingScheme">
              <ns2:ValueList>
                <ns2:Value>1.2.208.184.14.1</ns2:Value>
              </ns2:ValueList>
            </ns2:Slot>
            <ns2:Name>
              <ns2:LocalizedString xml:lang="en-US" charset="UTF-8" value="DK CDA APD"/>
            </ns2:Name>
          </ns2:Classification>
          <ns2:Classification classificationScheme="urn:uuid:f33fb8ac-18af-42cc-ae0e-ed0b0bdb91e1" classifiedObject="urn:uuid:76df6895-7398-4384-994f-2c0be42c8608" nodeRepresentation="22232009" id="urn:uuid:23b9f4fd-cefa-4e46-8f01-3b165255e03e">
            <ns2:Slot name="codingScheme">
              <ns2:ValueList>
                <ns2:Value>2.16.840.1.113883.6.96</ns2:Value>
              </ns2:ValueList>
            </ns2:Slot>
            <ns2:Name>
              <ns2:LocalizedString xml:lang="en-US" charset="UTF-8" value="hospital"/>
            </ns2:Name>
          </ns2:Classification>
          <ns2:Classification classificationScheme="urn:uuid:cccf5598-8b07-4b77-a05e-ae952c785ead" classifiedObject="urn:uuid:76df6895-7398-4384-994f-2c0be42c8608" nodeRepresentation="408443003" id="urn:uuid:a8019d80-6172-4b7a-9472-32e6cfd9e0bd">
            <ns2:Slot name="codingScheme">
              <ns2:ValueList>
                <ns2:Value>2.16.840.1.113883.6.96</ns2:Value>
              </ns2:ValueList>
            </ns2:Slot>
            <ns2:Name>
              <ns2:LocalizedString xml:lang="en-US" charset="UTF-8" value="almen medicin"/>
            </ns2:Name>
          </ns2:Classification>
          <ns2:Classification classificationScheme="urn:uuid:f0306f51-975f-434e-a61c-c59651d33983" classifiedObject="urn:uuid:76df6895-7398-4384-994f-2c0be42c8608" nodeRepresentation="39289-4" id="urn:uuid:b7b933bc-fcf3-41b5-b40e-f1a96ad774b4">
            <ns2:Slot name="codingScheme">
              <ns2:ValueList>
                <ns2:Value>2.16.840.1.113883.6.1</ns2:Value>
              </ns2:ValueList>
            </ns2:Slot>
            <ns2:Name>
              <ns2:LocalizedString xml:lang="en-US" charset="UTF-8" value="Dato og tidspunkt for m�de mellem patient og sundhedsperson"/>
            </ns2:Name>
          </ns2:Classification>
          <ns2:Classification classificationScheme="urn:uuid:f4f85eac-e6cb-4883-b524-f2705394840f" classifiedObject="urn:uuid:76df6895-7398-4384-994f-2c0be42c8608" nodeRepresentation="N" id="urn:uuid:569e241f-a01a-4fa4-91d0-125a375ea884">
            <ns2:Slot name="codingScheme">
              <ns2:ValueList>
                <ns2:Value>2.16.840.1.113883.5.25</ns2:Value>
              </ns2:ValueList>
            </ns2:Slot>
            <ns2:Name>
              <ns2:LocalizedString xml:lang="en-US" charset="UTF-8" value="N"/>
            </ns2:Name>
          </ns2:Classification>
          <ns2:ExternalIdentifier registryObject="urn:uuid:76df6895-7398-4384-994f-2c0be42c8608" identificationScheme="urn:uuid:58a6f841-87b3-4a3e-92fd-a8ffeff98427" value="0405732615^^^&1.2.208.176.1.2&ISO" id="urn:uuid:5cd8a251-9995-4622-aee3-6e666a87f426">
            <ns2:Name>
              <ns2:LocalizedString value="XDSDocumentEntry.patientId"/>
            </ns2:Name>
          </ns2:ExternalIdentifier>
          <ns2:ExternalIdentifier registryObject="urn:uuid:76df6895-7398-4384-994f-2c0be42c8608" identificationScheme="urn:uuid:2e82c1f6-a085-4c72-9da3-8640a32e42ab" value="3928941150207761919.6052203964123326052.1530405732615" id="urn:uuid:55a151ba-2380-48ef-93df-2ec44db812ba">
            <ns2:Name>
              <ns2:LocalizedString value="XDSDocumentEntry.uniqueId"/>
            </ns2:Name>
          </ns2:ExternalIdentifier>
        </ns2:ExtrinsicObject>
        <ns2:ExtrinsicObject mimeType="text/xml" lid="urn:uuid:8608b251-c17c-440f-b0e1-680e2e4d2302" objectType="urn:uuid:7edca82f-054d-47f2-a032-9b2a5b5186c1" status="urn:oasis:names:tc:ebxml-regrep:StatusType:Approved" id="urn:uuid:8608b251-c17c-440f-b0e1-680e2e4d2302">
          <ns2:Slot name="creationTime">
            <ns2:ValueList>
              <ns2:Value>20201112082555</ns2:Value>
            </ns2:ValueList>
          </ns2:Slot>
          <ns2:Slot name="hash">
            <ns2:ValueList>
              <ns2:Value>2fab5a7dedfd249cfb508083cf36c8e569558889</ns2:Value>
            </ns2:ValueList>
          </ns2:Slot>
          <ns2:Slot name="languageCode">
            <ns2:ValueList>
              <ns2:Value>da-DK</ns2:Value>
            </ns2:ValueList>
          </ns2:Slot>
          <ns2:Slot name="serviceStartTime">
            <ns2:ValueList>
              <ns2:Value>2017053112</ns2:Value>
            </ns2:ValueList>
          </ns2:Slot>
          <ns2:Slot name="serviceStopTime">
            <ns2:ValueList>
              <ns2:Value>2017053113</ns2:Value>
            </ns2:ValueList>
          </ns2:Slot>
          <ns2:Slot name="repositoryUniqueId">
            <ns2:ValueList>
              <ns2:Value>1.2.208.176.43210.8.10.11</ns2:Value>
            </ns2:ValueList>
          </ns2:Slot>
          <ns2:Slot name="size">
            <ns2:ValueList>
              <ns2:Value>9758</ns2:Value>
            </ns2:ValueList>
          </ns2:Slot>
          <ns2:Slot name="sourcePatientId">
            <ns2:ValueList>
              <ns2:Value>0405732615^^^&1.2.208.176.1.2&ISO</ns2:Value>
            </ns2:ValueList>
          </ns2:Slot>
          <ns2:Name>
            <ns2:LocalizedString xml:lang="en-US" charset="UTF-8" value="Dato og tidspunkt for m�de mellem patient og sundhedsperson"/>
          </ns2:Name>
          <ns2:VersionInfo versionName="1"/>
          <ns2:Classification classificationScheme="urn:uuid:93606bcf-9494-43ec-9b4e-a7748d1a838d" classifiedObject="urn:uuid:8608b251-c17c-440f-b0e1-680e2e4d2302" nodeRepresentation="" id="urn:uuid:7cf84aa4-04cf-46ae-9a94-75ee93c99e3e">
            <ns2:Slot name="authorInstitution">
              <ns2:ValueList>
                <ns2:Value>R�ntgen og scanning^^^^^&1.2.208.176.1.1&ISO^^^^678401000016005</ns2:Value>
              </ns2:ValueList>
            </ns2:Slot>
          </ns2:Classification>
          <ns2:Classification classificationScheme="urn:uuid:41a5887f-8865-4c09-adf7-e362475b143a" classifiedObject="urn:uuid:8608b251-c17c-440f-b0e1-680e2e4d2302" nodeRepresentation="001" id="urn:uuid:64b625a2-92f0-4f81-9dd2-696728ce1ea7">
            <ns2:Slot name="codingScheme">
              <ns2:ValueList>
                <ns2:Value>1.2.208.184.100.9</ns2:Value>
              </ns2:ValueList>
            </ns2:Slot>
            <ns2:Name>
              <ns2:LocalizedString xml:lang="en-US" charset="UTF-8" value="Klinisk rapport"/>
            </ns2:Name>
          </ns2:Classification>
          <ns2:Classification classificationScheme="urn:uuid:a09d5840-386c-46f2-b5ad-9c3699a4309d" classifiedObject="urn:uuid:8608b251-c17c-440f-b0e1-680e2e4d2302" nodeRepresentation="urn:ad:dk:medcom:appointment" id="urn:uuid:31501125-e543-4929-a215-7dbb9565d44c">
            <ns2:Slot name="codingScheme">
              <ns2:ValueList>
                <ns2:Value>1.2.208.184.14.1</ns2:Value>
              </ns2:ValueList>
            </ns2:Slot>
            <ns2:Name>
              <ns2:LocalizedString xml:lang="en-US" charset="UTF-8" value="DK CDA APD"/>
            </ns2:Name>
          </ns2:Classification>
          <ns2:Classification classificationScheme="urn:uuid:f33fb8ac-18af-42cc-ae0e-ed0b0bdb91e1" classifiedObject="urn:uuid:8608b251-c17c-440f-b0e1-680e2e4d2302" nodeRepresentation="22232009" id="urn:uuid:f85483e0-d80b-43d1-9353-ede6da2a9d7f">
            <ns2:Slot name="codingScheme">
              <ns2:ValueList>
                <ns2:Value>2.16.840.1.113883.6.96</ns2:Value>
              </ns2:ValueList>
            </ns2:Slot>
            <ns2:Name>
              <ns2:LocalizedString xml:lang="en-US" charset="UTF-8" value="hospital"/>
            </ns2:Name>
          </ns2:Classification>
          <ns2:Classification classificationScheme="urn:uuid:cccf5598-8b07-4b77-a05e-ae952c785ead" classifiedObject="urn:uuid:8608b251-c17c-440f-b0e1-680e2e4d2302" nodeRepresentation="408443003" id="urn:uuid:ce47753d-d886-4a10-81d6-8945cb0ffae3">
            <ns2:Slot name="codingScheme">
              <ns2:ValueList>
                <ns2:Value>2.16.840.1.113883.6.96</ns2:Value>
              </ns2:ValueList>
            </ns2:Slot>
            <ns2:Name>
              <ns2:LocalizedString xml:lang="en-US" charset="UTF-8" value="almen medicin"/>
            </ns2:Name>
          </ns2:Classification>
          <ns2:Classification classificationScheme="urn:uuid:f0306f51-975f-434e-a61c-c59651d33983" classifiedObject="urn:uuid:8608b251-c17c-440f-b0e1-680e2e4d2302" nodeRepresentation="39289-4" id="urn:uuid:95b09b39-21af-41de-a161-f645d8766a5a">
            <ns2:Slot name="codingScheme">
              <ns2:ValueList>
                <ns2:Value>2.16.840.1.113883.6.1</ns2:Value>
              </ns2:ValueList>
            </ns2:Slot>
            <ns2:Name>
              <ns2:LocalizedString xml:lang="en-US" charset="UTF-8" value="Dato og tidspunkt for m�de mellem patient og sundhedsperson"/>
            </ns2:Name>
          </ns2:Classification>
          <ns2:Classification classificationScheme="urn:uuid:f4f85eac-e6cb-4883-b524-f2705394840f" classifiedObject="urn:uuid:8608b251-c17c-440f-b0e1-680e2e4d2302" nodeRepresentation="N" id="urn:uuid:17e73536-326f-480e-9212-48bf947ef75b">
            <ns2:Slot name="codingScheme">
              <ns2:ValueList>
                <ns2:Value>2.16.840.1.113883.5.25</ns2:Value>
              </ns2:ValueList>
            </ns2:Slot>
            <ns2:Name>
              <ns2:LocalizedString xml:lang="en-US" charset="UTF-8" value="N"/>
            </ns2:Name>
          </ns2:Classification>
          <ns2:ExternalIdentifier registryObject="urn:uuid:8608b251-c17c-440f-b0e1-680e2e4d2302" identificationScheme="urn:uuid:58a6f841-87b3-4a3e-92fd-a8ffeff98427" value="0405732615^^^&1.2.208.176.1.2&ISO" id="urn:uuid:da55076b-7105-43ce-a0e0-a1e848a7ea7f">
            <ns2:Name>
              <ns2:LocalizedString value="XDSDocumentEntry.patientId"/>
            </ns2:Name>
          </ns2:ExternalIdentifier>
          <ns2:ExternalIdentifier registryObject="urn:uuid:8608b251-c17c-440f-b0e1-680e2e4d2302" identificationScheme="urn:uuid:2e82c1f6-a085-4c72-9da3-8640a32e42ab" value="3928941150207761919.6052203964123326052.1530405732615" id="urn:uuid:f7159449-c800-459d-a0c7-6cf29ceea970">
            <ns2:Name>
              <ns2:LocalizedString value="XDSDocumentEntry.uniqueId"/>
            </ns2:Name>
          </ns2:ExternalIdentifier>
        </ns2:ExtrinsicObject>
        <ns2:ExtrinsicObject mimeType="text/xml" lid="urn:uuid:0b876635-a287-4ec7-8203-c761dbcabb6b" objectType="urn:uuid:7edca82f-054d-47f2-a032-9b2a5b5186c1" status="urn:oasis:names:tc:ebxml-regrep:StatusType:Approved" id="urn:uuid:0b876635-a287-4ec7-8203-c761dbcabb6b">
          <ns2:Slot name="creationTime">
            <ns2:ValueList>
              <ns2:Value>20201112083939</ns2:Value>
            </ns2:ValueList>
          </ns2:Slot>
          <ns2:Slot name="hash">
            <ns2:ValueList>
              <ns2:Value>2fab5a7dedfd249cfb508083cf36c8e569558889</ns2:Value>
            </ns2:ValueList>
          </ns2:Slot>
          <ns2:Slot name="languageCode">
            <ns2:ValueList>
              <ns2:Value>da-DK</ns2:Value>
            </ns2:ValueList>
          </ns2:Slot>
          <ns2:Slot name="serviceStartTime">
            <ns2:ValueList>
              <ns2:Value>2017053112</ns2:Value>
            </ns2:ValueList>
          </ns2:Slot>
          <ns2:Slot name="serviceStopTime">
            <ns2:ValueList>
              <ns2:Value>2017053113</ns2:Value>
            </ns2:ValueList>
          </ns2:Slot>
          <ns2:Slot name="repositoryUniqueId">
            <ns2:ValueList>
              <ns2:Value>1.2.208.176.43210.8.10.11</ns2:Value>
            </ns2:ValueList>
          </ns2:Slot>
          <ns2:Slot name="size">
            <ns2:ValueList>
              <ns2:Value>9758</ns2:Value>
            </ns2:ValueList>
          </ns2:Slot>
          <ns2:Slot name="sourcePatientId">
            <ns2:ValueList>
              <ns2:Value>0405732615^^^&1.2.208.176.1.2&ISO</ns2:Value>
            </ns2:ValueList>
          </ns2:Slot>
          <ns2:Name>
            <ns2:LocalizedString xml:lang="en-US" charset="UTF-8" value="Dato og tidspunkt for m�de mellem patient og sundhedsperson"/>
          </ns2:Name>
          <ns2:VersionInfo versionName="1"/>
          <ns2:Classification classificationScheme="urn:uuid:93606bcf-9494-43ec-9b4e-a7748d1a838d" classifiedObject="urn:uuid:0b876635-a287-4ec7-8203-c761dbcabb6b" nodeRepresentation="" id="urn:uuid:4ee45679-e4b1-4c41-ac75-f407dcc85064">
            <ns2:Slot name="authorInstitution">
              <ns2:ValueList>
                <ns2:Value>R�ntgen og scanning^^^^^&1.2.208.176.1.1&ISO^^^^678401000016005</ns2:Value>
              </ns2:ValueList>
            </ns2:Slot>
          </ns2:Classification>
          <ns2:Classification classificationScheme="urn:uuid:41a5887f-8865-4c09-adf7-e362475b143a" classifiedObject="urn:uuid:0b876635-a287-4ec7-8203-c761dbcabb6b" nodeRepresentation="001" id="urn:uuid:7c2aa4cf-4f25-4609-9e37-ccbe916cb1fe">
            <ns2:Slot name="codingScheme">
              <ns2:ValueList>
                <ns2:Value>1.2.208.184.100.9</ns2:Value>
              </ns2:ValueList>
            </ns2:Slot>
            <ns2:Name>
              <ns2:LocalizedString xml:lang="en-US" charset="UTF-8" value="Klinisk rapport"/>
            </ns2:Name>
          </ns2:Classification>
          <ns2:Classification classificationScheme="urn:uuid:a09d5840-386c-46f2-b5ad-9c3699a4309d" classifiedObject="urn:uuid:0b876635-a287-4ec7-8203-c761dbcabb6b" nodeRepresentation="urn:ad:dk:medcom:appointment" id="urn:uuid:81a5c432-b180-4d85-bb6a-4a613537d9b9">
            <ns2:Slot name="codingScheme">
              <ns2:ValueList>
                <ns2:Value>1.2.208.184.14.1</ns2:Value>
              </ns2:ValueList>
            </ns2:Slot>
            <ns2:Name>
              <ns2:LocalizedString xml:lang="en-US" charset="UTF-8" value="DK CDA APD"/>
            </ns2:Name>
          </ns2:Classification>
          <ns2:Classification classificationScheme="urn:uuid:f33fb8ac-18af-42cc-ae0e-ed0b0bdb91e1" classifiedObject="urn:uuid:0b876635-a287-4ec7-8203-c761dbcabb6b" nodeRepresentation="22232009" id="urn:uuid:5948d433-6951-43ab-8b96-0aae3a3e3d31">
            <ns2:Slot name="codingScheme">
              <ns2:ValueList>
                <ns2:Value>2.16.840.1.113883.6.96</ns2:Value>
              </ns2:ValueList>
            </ns2:Slot>
            <ns2:Name>
              <ns2:LocalizedString xml:lang="en-US" charset="UTF-8" value="hospital"/>
            </ns2:Name>
          </ns2:Classification>
          <ns2:Classification classificationScheme="urn:uuid:cccf5598-8b07-4b77-a05e-ae952c785ead" classifiedObject="urn:uuid:0b876635-a287-4ec7-8203-c761dbcabb6b" nodeRepresentation="408443003" id="urn:uuid:10043cad-a46f-4d64-be35-8d1e1488b5dc">
            <ns2:Slot name="codingScheme">
              <ns2:ValueList>
                <ns2:Value>2.16.840.1.113883.6.96</ns2:Value>
              </ns2:ValueList>
            </ns2:Slot>
            <ns2:Name>
              <ns2:LocalizedString xml:lang="en-US" charset="UTF-8" value="almen medicin"/>
            </ns2:Name>
          </ns2:Classification>
          <ns2:Classification classificationScheme="urn:uuid:f0306f51-975f-434e-a61c-c59651d33983" classifiedObject="urn:uuid:0b876635-a287-4ec7-8203-c761dbcabb6b" nodeRepresentation="39289-4" id="urn:uuid:fa68cc9b-f7f0-4c1d-8299-ef15ee8ea3f8">
            <ns2:Slot name="codingScheme">
              <ns2:ValueList>
                <ns2:Value>2.16.840.1.113883.6.1</ns2:Value>
              </ns2:ValueList>
            </ns2:Slot>
            <ns2:Name>
              <ns2:LocalizedString xml:lang="en-US" charset="UTF-8" value="Dato og tidspunkt for m�de mellem patient og sundhedsperson"/>
            </ns2:Name>
          </ns2:Classification>
          <ns2:Classification classificationScheme="urn:uuid:f4f85eac-e6cb-4883-b524-f2705394840f" classifiedObject="urn:uuid:0b876635-a287-4ec7-8203-c761dbcabb6b" nodeRepresentation="N" id="urn:uuid:4ccc3609-5928-4ee0-bc1c-a4928022c370">
            <ns2:Slot name="codingScheme">
              <ns2:ValueList>
                <ns2:Value>2.16.840.1.113883.5.25</ns2:Value>
              </ns2:ValueList>
            </ns2:Slot>
            <ns2:Name>
              <ns2:LocalizedString xml:lang="en-US" charset="UTF-8" value="N"/>
            </ns2:Name>
          </ns2:Classification>
          <ns2:ExternalIdentifier registryObject="urn:uuid:0b876635-a287-4ec7-8203-c761dbcabb6b" identificationScheme="urn:uuid:58a6f841-87b3-4a3e-92fd-a8ffeff98427" value="0405732615^^^&1.2.208.176.1.2&ISO" id="urn:uuid:2693768c-109c-4195-ac42-6732b1042637">
            <ns2:Name>
              <ns2:LocalizedString value="XDSDocumentEntry.patientId"/>
            </ns2:Name>
          </ns2:ExternalIdentifier>
          <ns2:ExternalIdentifier registryObject="urn:uuid:0b876635-a287-4ec7-8203-c761dbcabb6b" identificationScheme="urn:uuid:2e82c1f6-a085-4c72-9da3-8640a32e42ab" value="3928941150207761919.6052203964123326052.1530405732615" id="urn:uuid:0ccb44d9-1eff-4059-a8f5-caedc830e6de">
            <ns2:Name>
              <ns2:LocalizedString value="XDSDocumentEntry.uniqueId"/>
            </ns2:Name>
          </ns2:ExternalIdentifier>
        </ns2:ExtrinsicObject>
        <ns2:ExtrinsicObject mimeType="text/xml" lid="urn:uuid:bbb2dfc7-191e-4218-a7ea-0a5cdaf3f7f1" objectType="urn:uuid:7edca82f-054d-47f2-a032-9b2a5b5186c1" status="urn:oasis:names:tc:ebxml-regrep:StatusType:Approved" id="urn:uuid:bbb2dfc7-191e-4218-a7ea-0a5cdaf3f7f1">
          <ns2:Slot name="creationTime">
            <ns2:ValueList>
              <ns2:Value>20201112084049</ns2:Value>
            </ns2:ValueList>
          </ns2:Slot>
          <ns2:Slot name="hash">
            <ns2:ValueList>
              <ns2:Value>2fab5a7dedfd249cfb508083cf36c8e569558889</ns2:Value>
            </ns2:ValueList>
          </ns2:Slot>
          <ns2:Slot name="languageCode">
            <ns2:ValueList>
              <ns2:Value>da-DK</ns2:Value>
            </ns2:ValueList>
          </ns2:Slot>
          <ns2:Slot name="serviceStartTime">
            <ns2:ValueList>
              <ns2:Value>2017053112</ns2:Value>
            </ns2:ValueList>
          </ns2:Slot>
          <ns2:Slot name="serviceStopTime">
            <ns2:ValueList>
              <ns2:Value>2017053113</ns2:Value>
            </ns2:ValueList>
          </ns2:Slot>
          <ns2:Slot name="repositoryUniqueId">
            <ns2:ValueList>
              <ns2:Value>1.2.208.176.43210.8.10.11</ns2:Value>
            </ns2:ValueList>
          </ns2:Slot>
          <ns2:Slot name="size">
            <ns2:ValueList>
              <ns2:Value>9758</ns2:Value>
            </ns2:ValueList>
          </ns2:Slot>
          <ns2:Slot name="sourcePatientId">
            <ns2:ValueList>
              <ns2:Value>0405732615^^^&1.2.208.176.1.2&ISO</ns2:Value>
            </ns2:ValueList>
          </ns2:Slot>
          <ns2:Name>
            <ns2:LocalizedString xml:lang="en-US" charset="UTF-8" value="Dato og tidspunkt for m�de mellem patient og sundhedsperson"/>
          </ns2:Name>
          <ns2:VersionInfo versionName="1"/>
          <ns2:Classification classificationScheme="urn:uuid:93606bcf-9494-43ec-9b4e-a7748d1a838d" classifiedObject="urn:uuid:bbb2dfc7-191e-4218-a7ea-0a5cdaf3f7f1" nodeRepresentation="" id="urn:uuid:9e2b243f-244d-453f-a8ae-278d346f7d00">
            <ns2:Slot name="authorInstitution">
              <ns2:ValueList>
                <ns2:Value>R�ntgen og scanning^^^^^&1.2.208.176.1.1&ISO^^^^678401000016005</ns2:Value>
              </ns2:ValueList>
            </ns2:Slot>
          </ns2:Classification>
          <ns2:Classification classificationScheme="urn:uuid:41a5887f-8865-4c09-adf7-e362475b143a" classifiedObject="urn:uuid:bbb2dfc7-191e-4218-a7ea-0a5cdaf3f7f1" nodeRepresentation="001" id="urn:uuid:b63ce17b-ff9d-4a17-bcf6-ba97bd97c7d5">
            <ns2:Slot name="codingScheme">
              <ns2:ValueList>
                <ns2:Value>1.2.208.184.100.9</ns2:Value>
              </ns2:ValueList>
            </ns2:Slot>
            <ns2:Name>
              <ns2:LocalizedString xml:lang="en-US" charset="UTF-8" value="Klinisk rapport"/>
            </ns2:Name>
          </ns2:Classification>
          <ns2:Classification classificationScheme="urn:uuid:a09d5840-386c-46f2-b5ad-9c3699a4309d" classifiedObject="urn:uuid:bbb2dfc7-191e-4218-a7ea-0a5cdaf3f7f1" nodeRepresentation="urn:ad:dk:medcom:appointment" id="urn:uuid:5d96f4e8-4253-4fdb-830e-0c5a42079619">
            <ns2:Slot name="codingScheme">
              <ns2:ValueList>
                <ns2:Value>1.2.208.184.14.1</ns2:Value>
              </ns2:ValueList>
            </ns2:Slot>
            <ns2:Name>
              <ns2:LocalizedString xml:lang="en-US" charset="UTF-8" value="DK CDA APD"/>
            </ns2:Name>
          </ns2:Classification>
          <ns2:Classification classificationScheme="urn:uuid:f33fb8ac-18af-42cc-ae0e-ed0b0bdb91e1" classifiedObject="urn:uuid:bbb2dfc7-191e-4218-a7ea-0a5cdaf3f7f1" nodeRepresentation="22232009" id="urn:uuid:a8b1eecf-cb3b-4ecd-9256-266c6d69c7d6">
            <ns2:Slot name="codingScheme">
              <ns2:ValueList>
                <ns2:Value>2.16.840.1.113883.6.96</ns2:Value>
              </ns2:ValueList>
            </ns2:Slot>
            <ns2:Name>
              <ns2:LocalizedString xml:lang="en-US" charset="UTF-8" value="hospital"/>
            </ns2:Name>
          </ns2:Classification>
          <ns2:Classification classificationScheme="urn:uuid:cccf5598-8b07-4b77-a05e-ae952c785ead" classifiedObject="urn:uuid:bbb2dfc7-191e-4218-a7ea-0a5cdaf3f7f1" nodeRepresentation="408443003" id="urn:uuid:c5030452-f42b-4dad-a10f-b9a62b0d11e4">
            <ns2:Slot name="codingScheme">
              <ns2:ValueList>
                <ns2:Value>2.16.840.1.113883.6.96</ns2:Value>
              </ns2:ValueList>
            </ns2:Slot>
            <ns2:Name>
              <ns2:LocalizedString xml:lang="en-US" charset="UTF-8" value="almen medicin"/>
            </ns2:Name>
          </ns2:Classification>
          <ns2:Classification classificationScheme="urn:uuid:f0306f51-975f-434e-a61c-c59651d33983" classifiedObject="urn:uuid:bbb2dfc7-191e-4218-a7ea-0a5cdaf3f7f1" nodeRepresentation="39289-4" id="urn:uuid:eb236689-d86d-4c69-928c-0a13fb9af516">
            <ns2:Slot name="codingScheme">
              <ns2:ValueList>
                <ns2:Value>2.16.840.1.113883.6.1</ns2:Value>
              </ns2:ValueList>
            </ns2:Slot>
            <ns2:Name>
              <ns2:LocalizedString xml:lang="en-US" charset="UTF-8" value="Dato og tidspunkt for m�de mellem patient og sundhedsperson"/>
            </ns2:Name>
          </ns2:Classification>
          <ns2:Classification classificationScheme="urn:uuid:f4f85eac-e6cb-4883-b524-f2705394840f" classifiedObject="urn:uuid:bbb2dfc7-191e-4218-a7ea-0a5cdaf3f7f1" nodeRepresentation="N" id="urn:uuid:256c9143-4721-4198-a870-4b285eb69d07">
            <ns2:Slot name="codingScheme">
              <ns2:ValueList>
                <ns2:Value>2.16.840.1.113883.5.25</ns2:Value>
              </ns2:ValueList>
            </ns2:Slot>
            <ns2:Name>
              <ns2:LocalizedString xml:lang="en-US" charset="UTF-8" value="N"/>
            </ns2:Name>
          </ns2:Classification>
          <ns2:ExternalIdentifier registryObject="urn:uuid:bbb2dfc7-191e-4218-a7ea-0a5cdaf3f7f1" identificationScheme="urn:uuid:58a6f841-87b3-4a3e-92fd-a8ffeff98427" value="0405732615^^^&1.2.208.176.1.2&ISO" id="urn:uuid:97a1d041-1d00-4535-880e-15780fb16186">
            <ns2:Name>
              <ns2:LocalizedString value="XDSDocumentEntry.patientId"/>
            </ns2:Name>
          </ns2:ExternalIdentifier>
          <ns2:ExternalIdentifier registryObject="urn:uuid:bbb2dfc7-191e-4218-a7ea-0a5cdaf3f7f1" identificationScheme="urn:uuid:2e82c1f6-a085-4c72-9da3-8640a32e42ab" value="3928941150207761919.6052203964123326052.1530405732615" id="urn:uuid:86a9cf7f-cd4b-4a44-bebb-4646bc25815f">
            <ns2:Name>
              <ns2:LocalizedString value="XDSDocumentEntry.uniqueId"/>
            </ns2:Name>
          </ns2:ExternalIdentifier>
        </ns2:ExtrinsicObject>
        <ns2:ExtrinsicObject mimeType="text/xml" lid="urn:uuid:48cc245f-3aa6-42f7-aa80-10adf3732eb5" objectType="urn:uuid:7edca82f-054d-47f2-a032-9b2a5b5186c1" status="urn:oasis:names:tc:ebxml-regrep:StatusType:Approved" id="urn:uuid:48cc245f-3aa6-42f7-aa80-10adf3732eb5">
          <ns2:Slot name="creationTime">
            <ns2:ValueList>
              <ns2:Value>20201115043624</ns2:Value>
            </ns2:ValueList>
          </ns2:Slot>
          <ns2:Slot name="hash">
            <ns2:ValueList>
              <ns2:Value>2fab5a7dedfd249cfb508083cf36c8e569558889</ns2:Value>
            </ns2:ValueList>
          </ns2:Slot>
          <ns2:Slot name="languageCode">
            <ns2:ValueList>
              <ns2:Value>da-DK</ns2:Value>
            </ns2:ValueList>
          </ns2:Slot>
          <ns2:Slot name="serviceStartTime">
            <ns2:ValueList>
              <ns2:Value>2017053112</ns2:Value>
            </ns2:ValueList>
          </ns2:Slot>
          <ns2:Slot name="serviceStopTime">
            <ns2:ValueList>
              <ns2:Value>2017053113</ns2:Value>
            </ns2:ValueList>
          </ns2:Slot>
          <ns2:Slot name="repositoryUniqueId">
            <ns2:ValueList>
              <ns2:Value>1.2.208.176.43210.8.10.11</ns2:Value>
            </ns2:ValueList>
          </ns2:Slot>
          <ns2:Slot name="size">
            <ns2:ValueList>
              <ns2:Value>9758</ns2:Value>
            </ns2:ValueList>
          </ns2:Slot>
          <ns2:Slot name="sourcePatientId">
            <ns2:ValueList>
              <ns2:Value>0405732615^^^&1.2.208.176.1.2&ISO</ns2:Value>
            </ns2:ValueList>
          </ns2:Slot>
          <ns2:Name>
            <ns2:LocalizedString xml:lang="en-US" charset="UTF-8" value="Dato og tidspunkt for m�de mellem patient og sundhedsperson"/>
          </ns2:Name>
          <ns2:VersionInfo versionName="1"/>
          <ns2:Classification classificationScheme="urn:uuid:93606bcf-9494-43ec-9b4e-a7748d1a838d" classifiedObject="urn:uuid:48cc245f-3aa6-42f7-aa80-10adf3732eb5" nodeRepresentation="" id="urn:uuid:d14dc6c2-a937-422d-96f6-868cef9aa595">
            <ns2:Slot name="authorInstitution">
              <ns2:ValueList>
                <ns2:Value>R�ntgen og scanning^^^^^&1.2.208.176.1.1&ISO^^^^678401000016005</ns2:Value>
              </ns2:ValueList>
            </ns2:Slot>
          </ns2:Classification>
          <ns2:Classification classificationScheme="urn:uuid:41a5887f-8865-4c09-adf7-e362475b143a" classifiedObject="urn:uuid:48cc245f-3aa6-42f7-aa80-10adf3732eb5" nodeRepresentation="001" id="urn:uuid:c920a301-a4ef-44fd-b850-1905e80799f6">
            <ns2:Slot name="codingScheme">
              <ns2:ValueList>
                <ns2:Value>1.2.208.184.100.9</ns2:Value>
              </ns2:ValueList>
            </ns2:Slot>
            <ns2:Name>
              <ns2:LocalizedString xml:lang="en-US" charset="UTF-8" value="Klinisk rapport"/>
            </ns2:Name>
          </ns2:Classification>
          <ns2:Classification classificationScheme="urn:uuid:a09d5840-386c-46f2-b5ad-9c3699a4309d" classifiedObject="urn:uuid:48cc245f-3aa6-42f7-aa80-10adf3732eb5" nodeRepresentation="urn:ad:dk:medcom:appointment" id="urn:uuid:a3d8a57d-76bf-4752-888d-13ea5d4f3391">
            <ns2:Slot name="codingScheme">
              <ns2:ValueList>
                <ns2:Value>1.2.208.184.14.1</ns2:Value>
              </ns2:ValueList>
            </ns2:Slot>
            <ns2:Name>
              <ns2:LocalizedString xml:lang="en-US" charset="UTF-8" value="DK CDA APD"/>
            </ns2:Name>
          </ns2:Classification>
          <ns2:Classification classificationScheme="urn:uuid:f33fb8ac-18af-42cc-ae0e-ed0b0bdb91e1" classifiedObject="urn:uuid:48cc245f-3aa6-42f7-aa80-10adf3732eb5" nodeRepresentation="22232009" id="urn:uuid:82c1f486-6bee-432d-b4fd-72bb32c46e81">
            <ns2:Slot name="codingScheme">
              <ns2:ValueList>
                <ns2:Value>2.16.840.1.113883.6.96</ns2:Value>
              </ns2:ValueList>
            </ns2:Slot>
            <ns2:Name>
              <ns2:LocalizedString xml:lang="en-US" charset="UTF-8" value="hospital"/>
            </ns2:Name>
          </ns2:Classification>
          <ns2:Classification classificationScheme="urn:uuid:cccf5598-8b07-4b77-a05e-ae952c785ead" classifiedObject="urn:uuid:48cc245f-3aa6-42f7-aa80-10adf3732eb5" nodeRepresentation="408443003" id="urn:uuid:80df54f5-acbe-4d47-b386-036f854645c3">
            <ns2:Slot name="codingScheme">
              <ns2:ValueList>
                <ns2:Value>2.16.840.1.113883.6.96</ns2:Value>
              </ns2:ValueList>
            </ns2:Slot>
            <ns2:Name>
              <ns2:LocalizedString xml:lang="en-US" charset="UTF-8" value="almen medicin"/>
            </ns2:Name>
          </ns2:Classification>
          <ns2:Classification classificationScheme="urn:uuid:f0306f51-975f-434e-a61c-c59651d33983" classifiedObject="urn:uuid:48cc245f-3aa6-42f7-aa80-10adf3732eb5" nodeRepresentation="39289-4" id="urn:uuid:1a3a3a7f-b237-4157-8ee7-1b3cf8049c98">
            <ns2:Slot name="codingScheme">
              <ns2:ValueList>
                <ns2:Value>2.16.840.1.113883.6.1</ns2:Value>
              </ns2:ValueList>
            </ns2:Slot>
            <ns2:Name>
              <ns2:LocalizedString xml:lang="en-US" charset="UTF-8" value="Dato og tidspunkt for m�de mellem patient og sundhedsperson"/>
            </ns2:Name>
          </ns2:Classification>
          <ns2:Classification classificationScheme="urn:uuid:f4f85eac-e6cb-4883-b524-f2705394840f" classifiedObject="urn:uuid:48cc245f-3aa6-42f7-aa80-10adf3732eb5" nodeRepresentation="N" id="urn:uuid:75a2c8cf-3194-4c6a-83c7-65a10511de02">
            <ns2:Slot name="codingScheme">
              <ns2:ValueList>
                <ns2:Value>2.16.840.1.113883.5.25</ns2:Value>
              </ns2:ValueList>
            </ns2:Slot>
            <ns2:Name>
              <ns2:LocalizedString xml:lang="en-US" charset="UTF-8" value="N"/>
            </ns2:Name>
          </ns2:Classification>
          <ns2:ExternalIdentifier registryObject="urn:uuid:48cc245f-3aa6-42f7-aa80-10adf3732eb5" identificationScheme="urn:uuid:58a6f841-87b3-4a3e-92fd-a8ffeff98427" value="0405732615^^^&1.2.208.176.1.2&ISO" id="urn:uuid:00032fc5-71d7-41e6-912e-2478988ccc42">
            <ns2:Name>
              <ns2:LocalizedString value="XDSDocumentEntry.patientId"/>
            </ns2:Name>
          </ns2:ExternalIdentifier>
          <ns2:ExternalIdentifier registryObject="urn:uuid:48cc245f-3aa6-42f7-aa80-10adf3732eb5" identificationScheme="urn:uuid:2e82c1f6-a085-4c72-9da3-8640a32e42ab" value="3928941150207761919.6052203964123326052.1530405732615" id="urn:uuid:601faf3d-0e2f-4701-988f-df25930016b7">
            <ns2:Name>
              <ns2:LocalizedString value="XDSDocumentEntry.uniqueId"/>
            </ns2:Name>
          </ns2:ExternalIdentifier>
        </ns2:ExtrinsicObject>
        <ns2:ExtrinsicObject mimeType="text/xml" lid="urn:uuid:f8a98754-c844-4cf5-9ab3-287ce0a6f64b" objectType="urn:uuid:7edca82f-054d-47f2-a032-9b2a5b5186c1" status="urn:oasis:names:tc:ebxml-regrep:StatusType:Approved" id="urn:uuid:f8a98754-c844-4cf5-9ab3-287ce0a6f64b">
          <ns2:Slot name="creationTime">
            <ns2:ValueList>
              <ns2:Value>20201125081050</ns2:Value>
            </ns2:ValueList>
          </ns2:Slot>
          <ns2:Slot name="hash">
            <ns2:ValueList>
              <ns2:Value>2fab5a7dedfd249cfb508083cf36c8e569558889</ns2:Value>
            </ns2:ValueList>
          </ns2:Slot>
          <ns2:Slot name="languageCode">
            <ns2:ValueList>
              <ns2:Value>da-DK</ns2:Value>
            </ns2:ValueList>
          </ns2:Slot>
          <ns2:Slot name="serviceStartTime">
            <ns2:ValueList>
              <ns2:Value>2017053112</ns2:Value>
            </ns2:ValueList>
          </ns2:Slot>
          <ns2:Slot name="serviceStopTime">
            <ns2:ValueList>
              <ns2:Value>2017053113</ns2:Value>
            </ns2:ValueList>
          </ns2:Slot>
          <ns2:Slot name="repositoryUniqueId">
            <ns2:ValueList>
              <ns2:Value>1.2.208.176.43210.8.10.11</ns2:Value>
            </ns2:ValueList>
          </ns2:Slot>
          <ns2:Slot name="size">
            <ns2:ValueList>
              <ns2:Value>9758</ns2:Value>
            </ns2:ValueList>
          </ns2:Slot>
          <ns2:Slot name="sourcePatientId">
            <ns2:ValueList>
              <ns2:Value>0405732615^^^&1.2.208.176.1.2&ISO</ns2:Value>
            </ns2:ValueList>
          </ns2:Slot>
          <ns2:Name>
            <ns2:LocalizedString xml:lang="en-US" charset="UTF-8" value="Dato og tidspunkt for m�de mellem patient og sundhedsperson"/>
          </ns2:Name>
          <ns2:VersionInfo versionName="1"/>
          <ns2:Classification classificationScheme="urn:uuid:93606bcf-9494-43ec-9b4e-a7748d1a838d" classifiedObject="urn:uuid:f8a98754-c844-4cf5-9ab3-287ce0a6f64b" nodeRepresentation="" id="urn:uuid:a416bbc3-a042-4e39-b4ff-eb930167d372">
            <ns2:Slot name="authorInstitution">
              <ns2:ValueList>
                <ns2:Value>R�ntgen og scanning^^^^^&1.2.208.176.1.1&ISO^^^^678401000016005</ns2:Value>
              </ns2:ValueList>
            </ns2:Slot>
          </ns2:Classification>
          <ns2:Classification classificationScheme="urn:uuid:41a5887f-8865-4c09-adf7-e362475b143a" classifiedObject="urn:uuid:f8a98754-c844-4cf5-9ab3-287ce0a6f64b" nodeRepresentation="001" id="urn:uuid:ac71711c-c50a-4afb-bfdd-6989c43025ac">
            <ns2:Slot name="codingScheme">
              <ns2:ValueList>
                <ns2:Value>1.2.208.184.100.9</ns2:Value>
              </ns2:ValueList>
            </ns2:Slot>
            <ns2:Name>
              <ns2:LocalizedString xml:lang="en-US" charset="UTF-8" value="Klinisk rapport"/>
            </ns2:Name>
          </ns2:Classification>
          <ns2:Classification classificationScheme="urn:uuid:a09d5840-386c-46f2-b5ad-9c3699a4309d" classifiedObject="urn:uuid:f8a98754-c844-4cf5-9ab3-287ce0a6f64b" nodeRepresentation="urn:ad:dk:medcom:appointment" id="urn:uuid:94dd8fb1-ad21-4f63-804d-2fb66dc6effc">
            <ns2:Slot name="codingScheme">
              <ns2:ValueList>
                <ns2:Value>1.2.208.184.14.1</ns2:Value>
              </ns2:ValueList>
            </ns2:Slot>
            <ns2:Name>
              <ns2:LocalizedString xml:lang="en-US" charset="UTF-8" value="DK CDA APD"/>
            </ns2:Name>
          </ns2:Classification>
          <ns2:Classification classificationScheme="urn:uuid:f33fb8ac-18af-42cc-ae0e-ed0b0bdb91e1" classifiedObject="urn:uuid:f8a98754-c844-4cf5-9ab3-287ce0a6f64b" nodeRepresentation="22232009" id="urn:uuid:26c8a77e-6450-4206-8bec-98d5c9664ca1">
            <ns2:Slot name="codingScheme">
              <ns2:ValueList>
                <ns2:Value>2.16.840.1.113883.6.96</ns2:Value>
              </ns2:ValueList>
            </ns2:Slot>
            <ns2:Name>
              <ns2:LocalizedString xml:lang="en-US" charset="UTF-8" value="hospital"/>
            </ns2:Name>
          </ns2:Classification>
          <ns2:Classification classificationScheme="urn:uuid:cccf5598-8b07-4b77-a05e-ae952c785ead" classifiedObject="urn:uuid:f8a98754-c844-4cf5-9ab3-287ce0a6f64b" nodeRepresentation="408443003" id="urn:uuid:9d94ef7a-2b88-4813-bad4-b5d7729a42bb">
            <ns2:Slot name="codingScheme">
              <ns2:ValueList>
                <ns2:Value>2.16.840.1.113883.6.96</ns2:Value>
              </ns2:ValueList>
            </ns2:Slot>
            <ns2:Name>
              <ns2:LocalizedString xml:lang="en-US" charset="UTF-8" value="almen medicin"/>
            </ns2:Name>
          </ns2:Classification>
          <ns2:Classification classificationScheme="urn:uuid:f0306f51-975f-434e-a61c-c59651d33983" classifiedObject="urn:uuid:f8a98754-c844-4cf5-9ab3-287ce0a6f64b" nodeRepresentation="39289-4" id="urn:uuid:f5b19113-2c1a-412c-b355-85d416b38892">
            <ns2:Slot name="codingScheme">
              <ns2:ValueList>
                <ns2:Value>2.16.840.1.113883.6.1</ns2:Value>
              </ns2:ValueList>
            </ns2:Slot>
            <ns2:Name>
              <ns2:LocalizedString xml:lang="en-US" charset="UTF-8" value="Dato og tidspunkt for m�de mellem patient og sundhedsperson"/>
            </ns2:Name>
          </ns2:Classification>
          <ns2:Classification classificationScheme="urn:uuid:f4f85eac-e6cb-4883-b524-f2705394840f" classifiedObject="urn:uuid:f8a98754-c844-4cf5-9ab3-287ce0a6f64b" nodeRepresentation="N" id="urn:uuid:01085d22-57a4-4f89-8443-61beb059d808">
            <ns2:Slot name="codingScheme">
              <ns2:ValueList>
                <ns2:Value>2.16.840.1.113883.5.25</ns2:Value>
              </ns2:ValueList>
            </ns2:Slot>
            <ns2:Name>
              <ns2:LocalizedString xml:lang="en-US" charset="UTF-8" value="N"/>
            </ns2:Name>
          </ns2:Classification>
          <ns2:ExternalIdentifier registryObject="urn:uuid:f8a98754-c844-4cf5-9ab3-287ce0a6f64b" identificationScheme="urn:uuid:58a6f841-87b3-4a3e-92fd-a8ffeff98427" value="0405732615^^^&1.2.208.176.1.2&ISO" id="urn:uuid:0dbe7e81-ae59-489e-b6d8-00a682ae51e1">
            <ns2:Name>
              <ns2:LocalizedString value="XDSDocumentEntry.patientId"/>
            </ns2:Name>
          </ns2:ExternalIdentifier>
          <ns2:ExternalIdentifier registryObject="urn:uuid:f8a98754-c844-4cf5-9ab3-287ce0a6f64b" identificationScheme="urn:uuid:2e82c1f6-a085-4c72-9da3-8640a32e42ab" value="3928941150207761919.6052203964123326052.1530405732615" id="urn:uuid:c1c5c11c-5825-436c-b4ad-f9a6df29c01b">
            <ns2:Name>
              <ns2:LocalizedString value="XDSDocumentEntry.uniqueId"/>
            </ns2:Name>
          </ns2:ExternalIdentifier>
        </ns2:ExtrinsicObject>
        <ns2:ExtrinsicObject mimeType="text/xml" lid="urn:uuid:801ca1ed-d502-41f5-a70b-bdbcdc7a67c5" objectType="urn:uuid:7edca82f-054d-47f2-a032-9b2a5b5186c1" status="urn:oasis:names:tc:ebxml-regrep:StatusType:Approved" id="urn:uuid:801ca1ed-d502-41f5-a70b-bdbcdc7a67c5">
          <ns2:Slot name="creationTime">
            <ns2:ValueList>
              <ns2:Value>20201125081407</ns2:Value>
            </ns2:ValueList>
          </ns2:Slot>
          <ns2:Slot name="hash">
            <ns2:ValueList>
              <ns2:Value>2fab5a7dedfd249cfb508083cf36c8e569558889</ns2:Value>
            </ns2:ValueList>
          </ns2:Slot>
          <ns2:Slot name="languageCode">
            <ns2:ValueList>
              <ns2:Value>da-DK</ns2:Value>
            </ns2:ValueList>
          </ns2:Slot>
          <ns2:Slot name="serviceStartTime">
            <ns2:ValueList>
              <ns2:Value>2017053112</ns2:Value>
            </ns2:ValueList>
          </ns2:Slot>
          <ns2:Slot name="serviceStopTime">
            <ns2:ValueList>
              <ns2:Value>2017053113</ns2:Value>
            </ns2:ValueList>
          </ns2:Slot>
          <ns2:Slot name="repositoryUniqueId">
            <ns2:ValueList>
              <ns2:Value>1.2.208.176.43210.8.10.11</ns2:Value>
            </ns2:ValueList>
          </ns2:Slot>
          <ns2:Slot name="size">
            <ns2:ValueList>
              <ns2:Value>9758</ns2:Value>
            </ns2:ValueList>
          </ns2:Slot>
          <ns2:Slot name="sourcePatientId">
            <ns2:ValueList>
              <ns2:Value>0405732615^^^&1.2.208.176.1.2&ISO</ns2:Value>
            </ns2:ValueList>
          </ns2:Slot>
          <ns2:Name>
            <ns2:LocalizedString xml:lang="en-US" charset="UTF-8" value="Dato og tidspunkt for m�de mellem patient og sundhedsperson"/>
          </ns2:Name>
          <ns2:VersionInfo versionName="1"/>
          <ns2:Classification classificationScheme="urn:uuid:93606bcf-9494-43ec-9b4e-a7748d1a838d" classifiedObject="urn:uuid:801ca1ed-d502-41f5-a70b-bdbcdc7a67c5" nodeRepresentation="" id="urn:uuid:336df002-39e9-45cc-9150-663ede29ca3b">
            <ns2:Slot name="authorInstitution">
              <ns2:ValueList>
                <ns2:Value>R�ntgen og scanning^^^^^&1.2.208.176.1.1&ISO^^^^678401000016005</ns2:Value>
              </ns2:ValueList>
            </ns2:Slot>
          </ns2:Classification>
          <ns2:Classification classificationScheme="urn:uuid:41a5887f-8865-4c09-adf7-e362475b143a" classifiedObject="urn:uuid:801ca1ed-d502-41f5-a70b-bdbcdc7a67c5" nodeRepresentation="001" id="urn:uuid:363399f2-ede3-4a10-8107-7252df546205">
            <ns2:Slot name="codingScheme">
              <ns2:ValueList>
                <ns2:Value>1.2.208.184.100.9</ns2:Value>
              </ns2:ValueList>
            </ns2:Slot>
            <ns2:Name>
              <ns2:LocalizedString xml:lang="en-US" charset="UTF-8" value="Klinisk rapport"/>
            </ns2:Name>
          </ns2:Classification>
          <ns2:Classification classificationScheme="urn:uuid:a09d5840-386c-46f2-b5ad-9c3699a4309d" classifiedObject="urn:uuid:801ca1ed-d502-41f5-a70b-bdbcdc7a67c5" nodeRepresentation="urn:ad:dk:medcom:appointment" id="urn:uuid:926faef2-01fe-4483-81d4-66700e3c5dda">
            <ns2:Slot name="codingScheme">
              <ns2:ValueList>
                <ns2:Value>1.2.208.184.14.1</ns2:Value>
              </ns2:ValueList>
            </ns2:Slot>
            <ns2:Name>
              <ns2:LocalizedString xml:lang="en-US" charset="UTF-8" value="DK CDA APD"/>
            </ns2:Name>
          </ns2:Classification>
          <ns2:Classification classificationScheme="urn:uuid:f33fb8ac-18af-42cc-ae0e-ed0b0bdb91e1" classifiedObject="urn:uuid:801ca1ed-d502-41f5-a70b-bdbcdc7a67c5" nodeRepresentation="22232009" id="urn:uuid:a9001e29-31f7-4785-a9a5-09e33b2e3868">
            <ns2:Slot name="codingScheme">
              <ns2:ValueList>
                <ns2:Value>2.16.840.1.113883.6.96</ns2:Value>
              </ns2:ValueList>
            </ns2:Slot>
            <ns2:Name>
              <ns2:LocalizedString xml:lang="en-US" charset="UTF-8" value="hospital"/>
            </ns2:Name>
          </ns2:Classification>
          <ns2:Classification classificationScheme="urn:uuid:cccf5598-8b07-4b77-a05e-ae952c785ead" classifiedObject="urn:uuid:801ca1ed-d502-41f5-a70b-bdbcdc7a67c5" nodeRepresentation="408443003" id="urn:uuid:599076d9-1ed6-4ee4-b1d0-b27a4dcfc9be">
            <ns2:Slot name="codingScheme">
              <ns2:ValueList>
                <ns2:Value>2.16.840.1.113883.6.96</ns2:Value>
              </ns2:ValueList>
            </ns2:Slot>
            <ns2:Name>
              <ns2:LocalizedString xml:lang="en-US" charset="UTF-8" value="almen medicin"/>
            </ns2:Name>
          </ns2:Classification>
          <ns2:Classification classificationScheme="urn:uuid:f0306f51-975f-434e-a61c-c59651d33983" classifiedObject="urn:uuid:801ca1ed-d502-41f5-a70b-bdbcdc7a67c5" nodeRepresentation="39289-4" id="urn:uuid:50c3445e-f4f9-4e1c-a949-2e3103bef63a">
            <ns2:Slot name="codingScheme">
              <ns2:ValueList>
                <ns2:Value>2.16.840.1.113883.6.1</ns2:Value>
              </ns2:ValueList>
            </ns2:Slot>
            <ns2:Name>
              <ns2:LocalizedString xml:lang="en-US" charset="UTF-8" value="Dato og tidspunkt for m�de mellem patient og sundhedsperson"/>
            </ns2:Name>
          </ns2:Classification>
          <ns2:Classification classificationScheme="urn:uuid:f4f85eac-e6cb-4883-b524-f2705394840f" classifiedObject="urn:uuid:801ca1ed-d502-41f5-a70b-bdbcdc7a67c5" nodeRepresentation="N" id="urn:uuid:1b9f2101-244f-444b-9f44-6b4cadff7125">
            <ns2:Slot name="codingScheme">
              <ns2:ValueList>
                <ns2:Value>2.16.840.1.113883.5.25</ns2:Value>
              </ns2:ValueList>
            </ns2:Slot>
            <ns2:Name>
              <ns2:LocalizedString xml:lang="en-US" charset="UTF-8" value="N"/>
            </ns2:Name>
          </ns2:Classification>
          <ns2:ExternalIdentifier registryObject="urn:uuid:801ca1ed-d502-41f5-a70b-bdbcdc7a67c5" identificationScheme="urn:uuid:58a6f841-87b3-4a3e-92fd-a8ffeff98427" value="0405732615^^^&1.2.208.176.1.2&ISO" id="urn:uuid:2f8f748d-f4d3-4660-b16e-c4023eeb3ad5">
            <ns2:Name>
              <ns2:LocalizedString value="XDSDocumentEntry.patientId"/>
            </ns2:Name>
          </ns2:ExternalIdentifier>
          <ns2:ExternalIdentifier registryObject="urn:uuid:801ca1ed-d502-41f5-a70b-bdbcdc7a67c5" identificationScheme="urn:uuid:2e82c1f6-a085-4c72-9da3-8640a32e42ab" value="3928941150207761919.6052203964123326052.1530405732615" id="urn:uuid:f882a473-2578-4085-b5cf-b49dc4509a7d">
            <ns2:Name>
              <ns2:LocalizedString value="XDSDocumentEntry.uniqueId"/>
            </ns2:Name>
          </ns2:ExternalIdentifier>
        </ns2:ExtrinsicObject>
        <ns2:ExtrinsicObject mimeType="text/xml" lid="urn:uuid:6e41e8c0-3d3f-4654-9c26-b65cfbc12c0a" objectType="urn:uuid:7edca82f-054d-47f2-a032-9b2a5b5186c1" status="urn:oasis:names:tc:ebxml-regrep:StatusType:Approved" id="urn:uuid:6e41e8c0-3d3f-4654-9c26-b65cfbc12c0a">
          <ns2:Slot name="creationTime">
            <ns2:ValueList>
              <ns2:Value>20201125081907</ns2:Value>
            </ns2:ValueList>
          </ns2:Slot>
          <ns2:Slot name="hash">
            <ns2:ValueList>
              <ns2:Value>2fab5a7dedfd249cfb508083cf36c8e569558889</ns2:Value>
            </ns2:ValueList>
          </ns2:Slot>
          <ns2:Slot name="languageCode">
            <ns2:ValueList>
              <ns2:Value>da-DK</ns2:Value>
            </ns2:ValueList>
          </ns2:Slot>
          <ns2:Slot name="serviceStartTime">
            <ns2:ValueList>
              <ns2:Value>2017053112</ns2:Value>
            </ns2:ValueList>
          </ns2:Slot>
          <ns2:Slot name="serviceStopTime">
            <ns2:ValueList>
              <ns2:Value>2017053113</ns2:Value>
            </ns2:ValueList>
          </ns2:Slot>
          <ns2:Slot name="repositoryUniqueId">
            <ns2:ValueList>
              <ns2:Value>1.2.208.176.43210.8.10.11</ns2:Value>
            </ns2:ValueList>
          </ns2:Slot>
          <ns2:Slot name="size">
            <ns2:ValueList>
              <ns2:Value>9758</ns2:Value>
            </ns2:ValueList>
          </ns2:Slot>
          <ns2:Slot name="sourcePatientId">
            <ns2:ValueList>
              <ns2:Value>0405732615^^^&1.2.208.176.1.2&ISO</ns2:Value>
            </ns2:ValueList>
          </ns2:Slot>
          <ns2:Name>
            <ns2:LocalizedString xml:lang="en-US" charset="UTF-8" value="Dato og tidspunkt for m�de mellem patient og sundhedsperson"/>
          </ns2:Name>
          <ns2:VersionInfo versionName="1"/>
          <ns2:Classification classificationScheme="urn:uuid:93606bcf-9494-43ec-9b4e-a7748d1a838d" classifiedObject="urn:uuid:6e41e8c0-3d3f-4654-9c26-b65cfbc12c0a" nodeRepresentation="" id="urn:uuid:eb2bc357-18c3-4218-9be0-c1a60ccdebf0">
            <ns2:Slot name="authorInstitution">
              <ns2:ValueList>
                <ns2:Value>R�ntgen og scanning^^^^^&1.2.208.176.1.1&ISO^^^^678401000016005</ns2:Value>
              </ns2:ValueList>
            </ns2:Slot>
          </ns2:Classification>
          <ns2:Classification classificationScheme="urn:uuid:41a5887f-8865-4c09-adf7-e362475b143a" classifiedObject="urn:uuid:6e41e8c0-3d3f-4654-9c26-b65cfbc12c0a" nodeRepresentation="001" id="urn:uuid:1afe3c4d-15d2-47bb-81aa-82daafb70edc">
            <ns2:Slot name="codingScheme">
              <ns2:ValueList>
                <ns2:Value>1.2.208.184.100.9</ns2:Value>
              </ns2:ValueList>
            </ns2:Slot>
            <ns2:Name>
              <ns2:LocalizedString xml:lang="en-US" charset="UTF-8" value="Klinisk rapport"/>
            </ns2:Name>
          </ns2:Classification>
          <ns2:Classification classificationScheme="urn:uuid:a09d5840-386c-46f2-b5ad-9c3699a4309d" classifiedObject="urn:uuid:6e41e8c0-3d3f-4654-9c26-b65cfbc12c0a" nodeRepresentation="urn:ad:dk:medcom:appointment" id="urn:uuid:745aa547-25d3-4218-a4b1-b3812b642616">
            <ns2:Slot name="codingScheme">
              <ns2:ValueList>
                <ns2:Value>1.2.208.184.14.1</ns2:Value>
              </ns2:ValueList>
            </ns2:Slot>
            <ns2:Name>
              <ns2:LocalizedString xml:lang="en-US" charset="UTF-8" value="DK CDA APD"/>
            </ns2:Name>
          </ns2:Classification>
          <ns2:Classification classificationScheme="urn:uuid:f33fb8ac-18af-42cc-ae0e-ed0b0bdb91e1" classifiedObject="urn:uuid:6e41e8c0-3d3f-4654-9c26-b65cfbc12c0a" nodeRepresentation="22232009" id="urn:uuid:0f24a639-6f53-47d9-93e7-6eb14ec26b3d">
            <ns2:Slot name="codingScheme">
              <ns2:ValueList>
                <ns2:Value>2.16.840.1.113883.6.96</ns2:Value>
              </ns2:ValueList>
            </ns2:Slot>
            <ns2:Name>
              <ns2:LocalizedString xml:lang="en-US" charset="UTF-8" value="hospital"/>
            </ns2:Name>
          </ns2:Classification>
          <ns2:Classification classificationScheme="urn:uuid:cccf5598-8b07-4b77-a05e-ae952c785ead" classifiedObject="urn:uuid:6e41e8c0-3d3f-4654-9c26-b65cfbc12c0a" nodeRepresentation="408443003" id="urn:uuid:4b8a61d6-5296-40a8-a19c-9d7dbee9cf9c">
            <ns2:Slot name="codingScheme">
              <ns2:ValueList>
                <ns2:Value>2.16.840.1.113883.6.96</ns2:Value>
              </ns2:ValueList>
            </ns2:Slot>
            <ns2:Name>
              <ns2:LocalizedString xml:lang="en-US" charset="UTF-8" value="almen medicin"/>
            </ns2:Name>
          </ns2:Classification>
          <ns2:Classification classificationScheme="urn:uuid:f0306f51-975f-434e-a61c-c59651d33983" classifiedObject="urn:uuid:6e41e8c0-3d3f-4654-9c26-b65cfbc12c0a" nodeRepresentation="39289-4" id="urn:uuid:426c5ee7-b940-4d64-ad45-e93b819e1b39">
            <ns2:Slot name="codingScheme">
              <ns2:ValueList>
                <ns2:Value>2.16.840.1.113883.6.1</ns2:Value>
              </ns2:ValueList>
            </ns2:Slot>
            <ns2:Name>
              <ns2:LocalizedString xml:lang="en-US" charset="UTF-8" value="Dato og tidspunkt for m�de mellem patient og sundhedsperson"/>
            </ns2:Name>
          </ns2:Classification>
          <ns2:Classification classificationScheme="urn:uuid:f4f85eac-e6cb-4883-b524-f2705394840f" classifiedObject="urn:uuid:6e41e8c0-3d3f-4654-9c26-b65cfbc12c0a" nodeRepresentation="N" id="urn:uuid:9187dc9b-ff91-4166-96ff-51b36c22eac9">
            <ns2:Slot name="codingScheme">
              <ns2:ValueList>
                <ns2:Value>2.16.840.1.113883.5.25</ns2:Value>
              </ns2:ValueList>
            </ns2:Slot>
            <ns2:Name>
              <ns2:LocalizedString xml:lang="en-US" charset="UTF-8" value="N"/>
            </ns2:Name>
          </ns2:Classification>
          <ns2:ExternalIdentifier registryObject="urn:uuid:6e41e8c0-3d3f-4654-9c26-b65cfbc12c0a" identificationScheme="urn:uuid:58a6f841-87b3-4a3e-92fd-a8ffeff98427" value="0405732615^^^&1.2.208.176.1.2&ISO" id="urn:uuid:d0303b8d-fe42-4f9e-8816-38bb5fc3b8b8">
            <ns2:Name>
              <ns2:LocalizedString value="XDSDocumentEntry.patientId"/>
            </ns2:Name>
          </ns2:ExternalIdentifier>
          <ns2:ExternalIdentifier registryObject="urn:uuid:6e41e8c0-3d3f-4654-9c26-b65cfbc12c0a" identificationScheme="urn:uuid:2e82c1f6-a085-4c72-9da3-8640a32e42ab" value="3928941150207761919.6052203964123326052.1530405732615" id="urn:uuid:b90b81c2-ae39-45cb-860a-1b7a1c477154">
            <ns2:Name>
              <ns2:LocalizedString value="XDSDocumentEntry.uniqueId"/>
            </ns2:Name>
          </ns2:ExternalIdentifier>
        </ns2:ExtrinsicObject>
      </ns2:RegistryObjectList>
    </ns4:AdhocQueryResponse>
  </soap:Body>
</soap:Envelope>


7.1.3. Hentning af dokument (ITI-43)

Eksempel på request
<?xml version="1.0" encoding="UTF-8"?>
<soap:Envelope xmlns:soap="http://schemas.xmlsoap.org/soap/envelope/">
  <soap:Header>
    <wsse:Security>...</wsse:Security>
    <medcom:Header>...</medcom:Header>
    <HsuidHeader xmlns="http://www.nsi.dk/hsuid/2016/08/hsuid-1.1.xsd">
      <Assertion IssueInstant="2020-11-25T07:19:13.765Z" Version="2.0" id="HSUID">
        <Issuer>Aftale</Issuer>
        <AttributeStatement id="HSUIDdata">
          <Attribute Name="nsi:CitizenCivilRegistrationNumber">
            <AttributeValue>0207761919</AttributeValue>
          </Attribute>
          <Attribute Name="nsi:UserType">
            <AttributeValue>nsi:HealthcareProfessional</AttributeValue>
          </Attribute>
          <Attribute Name="nsi:ActingUserCivilRegistrationNumber">
            <AttributeValue>1812292476</AttributeValue>
          </Attribute>
          <Attribute Name="nsi:OrgUsingID" NameFormat="nsi:sor">
            <AttributeValue>1000210010</AttributeValue>
          </Attribute>
          <Attribute Name="nsi:SystemOwnerName">
            <AttributeValue>system owner</AttributeValue>
          </Attribute>
          <Attribute Name="nsi:SystemName">
            <AttributeValue>test aftaler</AttributeValue>
          </Attribute>
          <Attribute Name="nsi:SystemVersion">
            <AttributeValue>1.0</AttributeValue>
          </Attribute>
          <Attribute Name="nsi:OrgResponsibleName">
            <AttributeValue>MyOrganisation</AttributeValue>
          </Attribute>
          <Attribute Name="nsi:ConsentOverride">
            <AttributeValue>false</AttributeValue>
          </Attribute>
          <Attribute Name="nsi:ResponsibleUserCivilRegistrationNumber">
            <AttributeValue>1812292476</AttributeValue>
          </Attribute>
          <Attribute Name="nsi:ResponsibleUserAuthorizationCode">
            <AttributeValue>-</AttributeValue>
          </Attribute>
        </AttributeStatement>
      </Assertion>
    </HsuidHeader>
    <Action xmlns="http://www.w3.org/2005/08/addressing">urn:ihe:iti:2007:RetrieveDocumentSet</Action>
    <MessageID xmlns="http://www.w3.org/2005/08/addressing">urn:uuid:8116b032-b821-427f-befd-dda2d6ed663e</MessageID>
    <To xmlns="http://www.w3.org/2005/08/addressing">http://test1-cnsp.ekstern-test.nspop.dk:8080/ddsrepository</To>
    <ReplyTo xmlns="http://www.w3.org/2005/08/addressing">
      <Address>http://www.w3.org/2005/08/addressing/anonymous</Address>
    </ReplyTo>
  </soap:Header>
  <soap:Body>
    <ns2:RetrieveDocumentSetRequest xmlns:ns6="urn:oasis:names:tc:ebxml-regrep:xsd:lcm:3.0" xmlns:ns5="urn:oasis:names:tc:ebxml-regrep:xsd:query:3.0" xmlns:ns4="urn:oasis:names:tc:ebxml-regrep:xsd:rs:3.0" xmlns:ns3="urn:oasis:names:tc:ebxml-regrep:xsd:rim:3.0" xmlns:ns2="urn:ihe:iti:xds-b:2007">
      <ns2:DocumentRequest>
        <ns2:RepositoryUniqueId>1.2.208.176.43210.8.10.11</ns2:RepositoryUniqueId>
        <ns2:DocumentUniqueId>5619531150207761919.6052203964123326052.1537974544003</ns2:DocumentUniqueId>
      </ns2:DocumentRequest>
    </ns2:RetrieveDocumentSetRequest>
  </soap:Body>
</soap:Envelope>

Eksempel på response
--uuid:262b6083-c440-4b2b-b621-ad3647c72970
Content-Type: application/xop+xml; charset=UTF-8; type="text/xml"
Content-Transfer-Encoding: binary
Content-ID: <root.message@cxf.apache.org>

<soap:Envelope xmlns:soap="http://schemas.xmlsoap.org/soap/envelope/"><soap:Header><Action xmlns="http://www.w3.org/2005/08/addressing">urn:ihe:iti:2007:RetrieveDocumentSetResponse</Action><MessageID xmlns="http://www.w3.org/2005/08/addressing">urn:uuid:0c36ca40-dce3-4fff-81ea-a096be823e8b</MessageID><To xmlns="http://www.w3.org/2005/08/addressing">http://www.w3.org/2005/08/addressing/anonymous</To><RelatesTo xmlns="http://www.w3.org/2005/08/addressing">urn:uuid:8116b032-b821-427f-befd-dda2d6ed663e</RelatesTo><ns7:Header xmlns:ns13="urn:oasis:names:tc:ebxml-regrep:xsd:lcm:3.0" xmlns:ns12="urn:oasis:names:tc:ebxml-regrep:xsd:query:3.0" xmlns:ns11="urn:oasis:names:tc:ebxml-regrep:xsd:cms:3.0" xmlns:ns10="urn:oasis:names:tc:ebxml-regrep:xsd:rs:3.0" xmlns:ns9="urn:oasis:names:tc:ebxml-regrep:xsd:rim:3.0" xmlns:ns8="http://www.nsi.dk/hsuid/2016/08/hsuid-1.1.xsd" xmlns:ns7="http://www.medcom.dk/dgws/2006/04/dgws-1.0.xsd" xmlns:ns6="http://docs.oasis-open.org/wss/2004/01/oasis-200401-wss-wssecurity-secext-1.0.xsd" xmlns:ns5="http://www.w3.org/2000/09/xmldsig#" xmlns:ns4="urn:oasis:names:tc:SAML:2.0:assertion" xmlns:ns3="http://docs.oasis-open.org/wss/2004/01/oasis-200401-wss-wssecurity-utility-1.0.xsd" xmlns:ns2="urn:ihe:iti:xds-b:2007"><ns7:SecurityLevel>4</ns7:SecurityLevel><ns7:Linking><ns7:MessageID>AAABdf5FRDFnpsQl4tpu4VNPU0k=</ns7:MessageID></ns7:Linking><ns7:RequireNonRepudiationReceipt>no</ns7:RequireNonRepudiationReceipt></ns7:Header></soap:Header><soap:Body><ns2:RetrieveDocumentSetResponse xmlns:ns13="urn:oasis:names:tc:ebxml-regrep:xsd:lcm:3.0" xmlns:ns12="urn:oasis:names:tc:ebxml-regrep:xsd:query:3.0" xmlns:ns11="urn:oasis:names:tc:ebxml-regrep:xsd:cms:3.0" xmlns:ns10="urn:oasis:names:tc:ebxml-regrep:xsd:rs:3.0" xmlns:ns9="urn:oasis:names:tc:ebxml-regrep:xsd:rim:3.0" xmlns:ns8="http://www.nsi.dk/hsuid/2016/08/hsuid-1.1.xsd" xmlns:ns7="http://www.medcom.dk/dgws/2006/04/dgws-1.0.xsd" xmlns:ns6="http://docs.oasis-open.org/wss/2004/01/oasis-200401-wss-wssecurity-secext-1.0.xsd" xmlns:ns5="http://www.w3.org/2000/09/xmldsig#" xmlns:ns4="urn:oasis:names:tc:SAML:2.0:assertion" xmlns:ns3="http://docs.oasis-open.org/wss/2004/01/oasis-200401-wss-wssecurity-utility-1.0.xsd" xmlns:ns2="urn:ihe:iti:xds-b:2007"><ns10:RegistryResponse status="urn:oasis:names:tc:ebxml-regrep:ResponseStatusType:Success"/><ns2:DocumentResponse><ns2:RepositoryUniqueId>1.2.208.176.43210.8.10.11</ns2:RepositoryUniqueId><ns2:DocumentUniqueId>5619531150207761919.6052203964123326052.1537974544003</ns2:DocumentUniqueId><ns2:mimeType>text/xml</ns2:mimeType><ns2:Document><xop:Include xmlns:xop="http://www.w3.org/2004/08/xop/include" href="cid:52611274-e2a0-48ec-9816-15da7674b92f-96@urn%3Aihe%3Aiti%3Axds-b%3A2007"/></ns2:Document></ns2:DocumentResponse></ns2:RetrieveDocumentSetResponse></soap:Body></soap:Envelope>
--uuid:262b6083-c440-4b2b-b621-ad3647c72970
Content-Type: application/octet-stream
Content-Transfer-Encoding: binary
Content-ID: <52611274-e2a0-48ec-9816-15da7674b92f-96@urn:ihe:iti:xds-b:2007>

<ClinicalDocument xmlns="urn:hl7-org:v3" xmlns:xsi="http://www.w3.org/2001/XMLSchema-instance" classCode="DOCCLIN" moodCode="EVN" xsi:schemaLocation="urn:hl7-org:v3 ../../PHMR/Schema/CDA_SDTC.xsd">
  <realmCode code="DK"/>
  <typeId extension="POCD_HD000040" root="2.16.840.1.113883.1.3"/>
  <!-- MedCom DK CDA APD profile OID -->
  <templateId root="1.2.208.184.14.1"/>
  <id assigningAuthorityName="MedCom" extension="aa2386d0-79ea-11e3-981f-0800200c9a66" root="1.2.208.184"/>
  <!-- LOINC code for appointment date -->
  <code code="39289-4" codeSystem="2.16.840.1.113883.6.1" codeSystemName="LOINC" displayName="Dato og tidspunkt for møde mellem patient og sundhedsperson"/>
  <!-- title = "Aftale for" + patient id -->
  <title>Aftale for 2512489996</title>
  <effectiveTime value="20170113100000+0100"/>
  <confidentialityCode code="N" codeSystem="2.16.840.1.113883.5.25"/>
  <languageCode code="da-DK"/>

  <!-- information about the patient-->
  <recordTarget contextControlCode="OP" typeCode="RCT">
    <patientRole classCode="PAT">
      <id assigningAuthorityName="CPR" extension="2512489996" root="1.2.208.176.1.2"/>
      <addr use="H">
        <streetAddressLine>Skovvejen 12</streetAddressLine>
        <streetAddressLine>Landet</streetAddressLine>
        <postalCode>5700</postalCode>
        <city>Svendborg</city>
        <country>Danmark</country>
      </addr>
      <telecom use="H" value="tel:65123456"/>
      <telecom use="WP" value="mailto:nab@udkantsdanmark.dk"/>
      <patient classCode="PSN" determinerCode="INSTANCE">
        <name>
          <given>Nancy</given>
          <given>Ann</given>
          <family>Berggren</family>
        </name>
        <administrativeGenderCode code="F" codeSystem="2.16.840.1.113883.5.1"/>
        <birthTime value="19481225000000+0000"/>
      </patient>
    </patientRole>
  </recordTarget>

  <!-- the health care organisation and person responsible for the appointment -->
  <author contextControlCode="OP" typeCode="AUT">
  <time value="20170216100000+0100"/>
  <assignedAuthor classCode="ASSIGNED">
      <id assigningAuthorityName="SOR" extension="242621000016001" root="1.2.208.176.1.1"/>
      <addr use="WP">
        <streetAddressLine>Valdemarsgade 53</streetAddressLine>
        <postalCode>5700</postalCode>
        <city>Svendborg</city>
        <country>Danmark</country>
      </addr>
      <telecom use="WP" value="tel:65113333-1"/>
      <assignedPerson classCode="PSN" determinerCode="INSTANCE">
        <name>
          <prefix>Læge</prefix>
           <given>Jens</given>
          <family>Jensen</family>
        </name>
      </assignedPerson>
      <representedOrganization classCode="ORG" determinerCode="INSTANCE">
        <name>OUH Radiologisk Afdeling (Svendborg)</name>
        <telecom nullFlavor="NI"/>
        <addr use="WP">
          <streetAddressLine nullFlavor="NI"/>
        </addr>
      </representedOrganization>
    </assignedAuthor>
  </author>

  <!-- the organisation responsible for maintaing the CDA document -->
  <custodian typeCode="CST">
  <assignedCustodian classCode="ASSIGNED">
      <representedCustodianOrganization classCode="ORG" determinerCode="INSTANCE">
        <id assigningAuthorityName="SOR" extension="515361000016007" root="1.2.208.176.1.1"/>
        <name>OUH Klinisk IT (Odense)</name>
        <telecom use="WP" value="tel:66113333-2"/>
        <addr use="WP">
          <streetAddressLine>J. B. Winsløwsvej 4 1</streetAddressLine>
          <postalCode>5000</postalCode>
          <city>Odense C</city>
          <country>Danmark</country>
        </addr>
      </representedCustodianOrganization>
    </assignedCustodian>
  </custodian>

  <!-- the date and time for when the service event will take place -->
  <documentationOf typeCode="DOC">
    <serviceEvent classCode="MPROT" moodCode="EVN">
      <effectiveTime>
        <low value="20170531110000+0100"/>
        <high value="20170531120000+0100"/>
      </effectiveTime>
    </serviceEvent>
  </documentationOf>

  <!-- CDA Body -->
  <component contextConductionInd="true" typeCode="COMP">
    <structuredBody classCode="DOCBODY" moodCode="EVN">

      <component contextConductionInd="true" typeCode="COMP">

        <section classCode="DOCSECT" moodCode="EVN">
          <!-- DK APD Plan of treatment section template -->
          <templateId extension="2017-03-10" root="1.2.208.184.14.11.1"/>
          <code code="18776-5" codeSystem="2.16.840.1.113883.6.1" codeSystemName="LOINC" displayName="Plan of care note"/>
          <title>Aftale</title>
          <text>Aftale-tekst-her</text>

          <entry>
            <encounter classCode="ENC" moodCode="APT">
              <!-- DK APD Planned Encounter template -->
              <templateId extension="2017-03-10" root="1.2.208.184.14.11.2"/>

              <id assigningAuthorityName="MedCom" extension="9a6d1bac-17d3-4195-89a4-1121bc809b4d" root="1.2.208.184"/>
              <code code="185353001" codeSystem="2.16.840.1.113883.6.96" codeSystemName="SNOMED CT" displayName="Aftale dato">
              </code>
              <statusCode code="active"/>

              <!-- time period for the planned health care service -->
              <effectiveTime>
                <low value="20170531110000+0100"/>
                <high value="20170531120000+0100"/>
              </effectiveTime>

              <!-- responsible organisation/person for the health care service -->
              <performer typeCode="PRF">
                <assignedEntity classCode="ASSIGNED">
                  <id assigningAuthorityName="SOR" extension="320161000016005" root="1.2.208.176.1.1"/>
                  <addr use="WP">
                    <streetAddressLine>Valdemarsgade 53</streetAddressLine>
                    <postalCode>5700</postalCode>
                    <city>Svendborg</city>
                    <country>Danmark</country>
                  </addr>
                  <telecom use="WP" value="tel:66113333-3"/>
                  <assignedPerson classCode="PSN" determinerCode="INSTANCE">
                    <name>
                      <prefix>Læge</prefix>
                      <given>Anders</given>
                      <family>Andersen</family>
                    </name>
                  </assignedPerson>
                  <representedOrganization classCode="ORG" determinerCode="INSTANCE">
                    <name>OUH Radiologisk Ambulatorium (Nyborg)</name>
                    <telecom nullFlavor="NI"/>
                    <addr use="WP">
                      <streetAddressLine nullFlavor="NI"/>
                    </addr>
                  </representedOrganization>
                </assignedEntity>
              </performer>

              <!-- organisation/person who are requesting the appointment (placer) -->
              <author contextControlCode="OP" typeCode="AUT">
                <time value="20170216100000+0100"/>
                <assignedAuthor classCode="ASSIGNED">
                  <id assigningAuthorityName="SOR" extension="48681000016007" root="1.2.208.176.1.1"/>
                  <addr use="WP">
                    <streetAddressLine>Toldbodvej 9</streetAddressLine>
                    <postalCode>5700</postalCode>
                    <city>Svendborg</city>
                    <country>Danmark</country>
                  </addr>
                  <telecom use="WP" value="tel:62214518"/>
                  <assignedPerson classCode="PSN" determinerCode="INSTANCE">
                    <name>
                      <given>Anders</given>
                      <family>Andersen</family>
                    </name>
                  </assignedPerson>
                  <representedOrganization classCode="ORG" determinerCode="INSTANCE">
                    <name>Lægerne Toldbodvej</name>
                    <telecom nullFlavor="NI"/>
                    <addr use="WP">
                      <streetAddressLine nullFlavor="NI"/>
                    </addr>
                  </representedOrganization>
                </assignedAuthor>
              </author>

              <!-- location for the planned health care service -->
              <participant typeCode="LOC">
                <participantRole classCode="SDLOC">
                  <!-- DK Service Delivery Location template -->
                  <templateId extension="2017-03-10" root="1.2.208.184.14.11.3"/>
                  <id assigningAuthorityName="SOR" extension="320161000016005" root="1.2.208.176.1.1"/>
                  <addr use="WP">
                    <streetAddressLine>Vestergade 17</streetAddressLine>
                    <postalCode>5800</postalCode>
                    <city>Nyborg</city>
                    <country>Danmark</country>
                  </addr>
                  <telecom use="WP" value="tel:66113333-4"/>
                  <playingEntity classCode="PLC">
                    <name>OUH Radiologisk Ambulatorium (Nyborg)</name>
                  </playingEntity>
                </participantRole>
              </participant>

              <!-- reason for the planned health care service -->
              <entryRelationship typeCode="RSON">
                <observation classCode="OBS" moodCode="RQO">
                  <code code="NI" displayName="Ekkokardiografi (Ultralydsundersøgelse af hjertet)"/>
                </observation>
              </entryRelationship>
            </encounter>
          </entry>

        </section>

      </component>

    </structuredBody>
  </component>
</ClinicalDocument>
--uuid:262b6083-c440-4b2b-b621-ad3647c72970--


7.2.  IDWS eksempel

Eksemplet er med sikkerhedsheadere.

7.2.1. Fremsøgning af metadata dokumentoplysninger (ITI-18)

Brugerhistorie: Borger søger alle dokumenter sig selv - EGNE_AFTALER

Eksempel på request
<?xml version="1.0" encoding="UTF-8"?>
<soapenv:Envelope xmlns:soapenv="http://schemas.xmlsoap.org/soap/envelope/" xmlns:ds="http://www.w3.org/2000/09/xmldsig#" xmlns:saml="urn:oasis:names:tc:SAML:2.0:assertion" xmlns:sbf="urn:liberty:sb" xmlns:sbfprofile="urn:liberty:sb:profile" xmlns:wsa="http://www.w3.org/2005/08/addressing" xmlns:wsse="http://docs.oasis-open.org/wss/2004/01/oasis-200401-wss-wssecurity-secext-1.0.xsd" xmlns:wst="http://schemas.xmlsoap.org/ws/2005/02/trust" xmlns:wsu="http://docs.oasis-open.org/wss/2004/01/oasis-200401-wss-wssecurity-utility-1.0.xsd" xmlns:xsi="http://www.w3.org/2001/XMLSchema-instance">
  <soapenv:Header>
    <wsse:Security mustUnderstand="1" wsu:Id="security">
      <wsu:Timestamp wsu:Id="ts">
        <wsu:Created>2023-12-21T09:25:34Z</wsu:Created>
      </wsu:Timestamp>
      <saml:Assertion xmlns:xs="http://www.w3.org/2001/XMLSchema" xmlns:ds="http://www.w3.org/2000/09/xmldsig#" xmlns:saml="urn:oasis:names:tc:SAML:2.0:assertion" xmlns:xsi="http://www.w3.org/2001/XMLSchema-instance" ID="_05932547-d165-4e6b-a1d3-ea69bd3e971f" IssueInstant="2023-12-21T09:25:34Z" Version="2.0">
        <saml:Issuer>TEST1-NSP-STS</saml:Issuer>
        <ds:Signature Id="OCESSignature">
          <ds:SignedInfo>
            <ds:CanonicalizationMethod Algorithm="http://www.w3.org/2001/10/xml-exc-c14n#"/>
            <ds:SignatureMethod Algorithm="http://www.w3.org/2000/09/xmldsig#rsa-sha1"/>
            <ds:Reference URI="#_05932547-d165-4e6b-a1d3-ea69bd3e971f">
              <ds:Transforms>
                <ds:Transform Algorithm="http://www.w3.org/2000/09/xmldsig#enveloped-signature"/>
                <ds:Transform Algorithm="http://www.w3.org/2001/10/xml-exc-c14n#"/>
              </ds:Transforms>
              <ds:DigestMethod Algorithm="http://www.w3.org/2000/09/xmldsig#sha1"/>
              <ds:DigestValue>go0rXCgg6J0fYiS6i19rnOHIYDc=</ds:DigestValue>
            </ds:Reference>
          </ds:SignedInfo>
          <ds:SignatureValue>A/43QOIKVwIx2FAr5BZXppeMfN2QtA4qlNrRurM8Vp5fV8d0+SR9QfsejaKXz8Ubpeq6Pb72bmqIzhbS+Zp2BGa67zsducNOMnr90bBt3q354ttZYfRAf6ahO+IJ8yQJ+7zlJB2FyuSKplfzLw/4CZH8FdoApTfdg9ljChhwWWj57hniDUB9Qw1cHHmmh40c0I8Sj09agsARtDKK/TT10NSR1Dckak9V/bJFGEnRufd7BWxjiLRdk9NSyHJvyHpxUnIUqebrf9E5YEr0+Z4LLvb7nfF+j8Yfdp52gueMxd+OANlhpMmNAEMySeRo1uCDqsfbrTPOt6bsgpV0wbtVfjCneeR6XNZdOgNBc0JsGtr6RCFLaJQuXurFN10floJo0ALPxhNbhHcIUi/22LrslVp7KkbUuxp2409D7OAJWMl0r6FxSdsR3UkoTOiROZXWzVd3jWyB0xBp12PDSIr31Ql2VUwXV9Vcnqzb9aJtv2mkflmItNO2Hm2vzjnItrtw</ds:SignatureValue>
          <ds:KeyInfo>
            <ds:X509Data>
              <ds:X509Certificate>MIIGiDCCBLygAwIBAgIUR5IfpZdXnxp/UHxA0KWAcKzWcm4wQQYJKoZIhvcNAQEKMDSgDzANBglghkgBZQMEAgEFAKEcMBoGCSqGSIb3DQEBCDANBglghkgBZQMEAgEFAKIDAgEgMGsxLTArBgNVBAMMJERlbiBEYW5za2UgU3RhdCBPQ0VTIHVkc3RlZGVuZGUtQ0EgMTETMBEGA1UECwwKVGVzdCAtIGN0aTEYMBYGA1UECgwPRGVuIERhbnNrZSBTdGF0MQswCQYDVQQGEwJESzAeFw0yMzA1MTIxMTIzMDFaFw0yNjA1MTExMTIzMDBaMIGeMR0wGwYDVQQDDBRTT1NJIFRlc3QgRmVkZXJhdGlvbjE3MDUGA1UEBRMuVUk6REstTzpHOjU4ZjEwNDNkLTNkMmYtNGRlZC1hYjUwLTk0MGRiNDc3NmExODEeMBwGA1UECgwVU3VuZGhlZHNkYXRhc3R5cmVsc2VuMRcwFQYDVQRhDA5OVFJESy0zMzI1Nzg3MjELMAkGA1UEBhMCREswggGiMA0GCSqGSIb3DQEBAQUAA4IBjwAwggGKAoIBgQCDqOcDXr2tsBXp3QqYpoZCyJAJQ4+rEtmOLJL/Qyol+5e2NyBOqIGdpXdcSI6hCTYEQu/67EDFRcO9yU6yD/u7xOcy+t3eCqx1ydOy20AZCdcKwRmxBzyQN5er+mBErG2+iprTWJdpwCw0mwjNt5edusm7Nwufk0AkN5nxvEEynwesTdTqgLzL99Jk1zdg0uokROg1s13CCvpenYks8+yXwgddO/36WmUn9V8N+1MIu+UpwsULB9zsNCU8qlDzlgg1u6nr8nnKTBBwT2mXl4xCOF2EEJF5lGUaJ+NOu/ljI2WN2pEUsiqpZPvsI14teJKucH4zCV2y7PhyCBacuti7rEZjuZ6ELeTiUvgs+TqqTFGn3dxCq6FOgz5z5N2ypPTPzg/ntBH0CqkjFn+loh5GIBcA8ff5AHNjqM3Ygu/u1p+BwszeGJLAwk0AUtp67aB4QBGuh73vWsaeERwg4Hc1HeNldv/I4iyMQFlp1qsZoAC6cApeoM6umihYcTfi7rMCAwEAAaOCAYYwggGCMAwGA1UdEwEB/wQCMAAwHwYDVR0jBBgwFoAUfyif2XGZQuJ159c1di5NCCVtdl4wewYIKwYBBQUHAQEEbzBtMEMGCCsGAQUFBzAChjdodHRwOi8vY2ExLmN0aS1nb3YuZGsvb2Nlcy9pc3N1aW5nLzEvY2FjZXJ0L2lzc3VpbmcuY2VyMCYGCCsGAQUFBzABhhpodHRwOi8vY2ExLmN0aS1nb3YuZGsvb2NzcDAhBgNVHSAEGjAYMAgGBgQAj3oBATAMBgoqgVCBKQEBAQMHMDsGCCsGAQUFBwEDBC8wLTArBggrBgEFBQcLAjAfBgcEAIvsSQECMBSGEmh0dHBzOi8vdWlkLmdvdi5kazBFBgNVHR8EPjA8MDqgOKA2hjRodHRwOi8vY2ExLmN0aS1nb3YuZGsvb2Nlcy9pc3N1aW5nLzEvY3JsL2lzc3VpbmcuY3JsMB0GA1UdDgQWBBQoPAINYQR2GfgN1KAQMauutePL6jAOBgNVHQ8BAf8EBAMCBaAwQQYJKoZIhvcNAQEKMDSgDzANBglghkgBZQMEAgEFAKEcMBoGCSqGSIb3DQEBCDANBglghkgBZQMEAgEFAKIDAgEgA4IBgQC31Dtgc8+hxB0v+/RL1N3SsyfIxKNVJBhkl2Rfihn700Or5E+0ETyP8mV8MadraDBDYbwMkd3TNOzuF6Ct8c4X5mv+XKr8m0eDPlh7I7mMZ5zzpVw5Co4Wiwwiv9Hb59P/c182FaSPAA1bpmko9AH+duPcquiQELoSRfqW23B2cejACd95XbyXQVFdbCdhyCGAexbJ4egChJsXPU2zAOXq1/pa5bNSmJMsJgqP36bTbA6r+mjv0FArkrL76W1kmchpj6F4tSuDaaJlUmKvmzzBomwhlQRr/vxZc0FOamnJ8is9wC49tOaEMUx2l2iSWZKXMh4C6LQC8hQsjiXnYsERAWgeqwzqtVE3iKaGhOv+W7ECKFndGjYM95bdVK8x9BymTrPun63BCiVGqhMzsEc2RkvbKgBpb7L+Ont0EAahwcTshBzfe0jhA2thWHNGFxXpNqI0ZaAo/NKJpHK3I0EACAB0/VjiQZ/inSKtPnof1/nQZ32QWX3ij0VkX2mE2Pw=</ds:X509Certificate>
            </ds:X509Data>
          </ds:KeyInfo>
        </ds:Signature>
        <saml:Subject>
          <saml:NameID Format="urn:oasis:names:tc:SAML:2.0:nameid-format:persistent">dk:gov:saml:attribute:CprNumberIdentifier:0207761919</saml:NameID>
          <saml:SubjectConfirmation Method="urn:oasis:names:tc:SAML:2.0:cm:holder-of-key">
            <saml:SubjectConfirmationData NotOnOrAfter="2023-12-21T10:15:34Z" Recipient="https://audience.nspop.dk/dds">
              <ds:KeyInfo>
                <ds:X509Data>
                  <ds:X509Certificate>MIIGjTCCBMGgAwIBAgIUFy4h2LTxF4eZW2LC1kay4XM2HOkwQQYJKoZIhvcNAQEKMDSgDzANBglghkgBZQMEAgEFAKEcMBoGCSqGSIb3DQEBCDANBglghkgBZQMEAgEFAKIDAgEgMGsxLTArBgNVBAMMJERlbiBEYW5za2UgU3RhdCBPQ0VTIHVkc3RlZGVuZGUtQ0EgMTETMBEGA1UECwwKVGVzdCAtIGN0aTEYMBYGA1UECgwPRGVuIERhbnNrZSBTdGF0MQswCQYDVQQGEwJESzAeFw0yMjExMjkwOTMwMjVaFw0yNTExMjgwOTMwMjRaMIGjMSIwIAYDVQQDDBlOU1AgVGVzdCBTZXJ2aWNlIENvbnN1bWVyMTcwNQYDVQQFEy5VSTpESy1POkc6OGQzZmEwNDctYzc3ZS00N2U0LWJkZDItZTkxNDg4NjEwY2U2MR4wHAYDVQQKDBVTdW5kaGVkc2RhdGFzdHlyZWxzZW4xFzAVBgNVBGEMDk5UUkRLLTMzMjU3ODcyMQswCQYDVQQGEwJESzCCAaIwDQYJKoZIhvcNAQEBBQADggGPADCCAYoCggGBALyJRrV1jHkQtPZ5Yb1BQsVv7CsH2G7xMebZh6o7Opm/Pb2+u8QKnPK2dkPXtFDn4efC6adwMN7EeDulIOC+6S/2yNcUQvD9Nbk40TBX6wqHjcQoMA9a725m1cqQiHPGxlHhQVMRzeJLjpEVnkdush3NCZFfndu48bdtsxM2n6sJgB3wJhvVAb8PdABfZETRcpMVIU8gBEWhMFHZhKlzmZqPUf7OQCtF2Hd1N7F4Qzus/NCP98p9z92h07sVprZD8iwWLlN9GukssDoZTbHpYmeFRE74WnxibQwau8FRFXxHZVSMQ+b3rOPLw0fLL09wDIDcBdJZyK2S/qHWzCfxxNwUCMd5g5aEvXElxiVnNdSBNVz+9phvMz3T66Za64DxFbQ/cfQcCJgSQyGpGpAOEuv2Rl9xxiNHFkoYVTR85bsHPFm6zda7/WSRZbjrhWRsbcTNunu+ucK1STkb0jiupk951zwlGN/HFGPtYP6GEMbaln01Rc7XrQDO7Rc4VKBVlwIDAQABo4IBhjCCAYIwDAYDVR0TAQH/BAIwADAfBgNVHSMEGDAWgBR/KJ/ZcZlC4nXn1zV2Lk0IJW12XjB7BggrBgEFBQcBAQRvMG0wQwYIKwYBBQUHMAKGN2h0dHA6Ly9jYTEuY3RpLWdvdi5kay9vY2VzL2lzc3VpbmcvMS9jYWNlcnQvaXNzdWluZy5jZXIwJgYIKwYBBQUHMAGGGmh0dHA6Ly9jYTEuY3RpLWdvdi5kay9vY3NwMCEGA1UdIAQaMBgwCAYGBACPegEBMAwGCiqBUIEpAQEBAwcwOwYIKwYBBQUHAQMELzAtMCsGCCsGAQUFBwsCMB8GBwQAi+xJAQIwFIYSaHR0cHM6Ly91aWQuZ292LmRrMEUGA1UdHwQ+MDwwOqA4oDaGNGh0dHA6Ly9jYTEuY3RpLWdvdi5kay9vY2VzL2lzc3VpbmcvMS9jcmwvaXNzdWluZy5jcmwwHQYDVR0OBBYEFFNN5GI5Bd91v2k+3gh2tB79kMiJMA4GA1UdDwEB/wQEAwIFoDBBBgkqhkiG9w0BAQowNKAPMA0GCWCGSAFlAwQCAQUAoRwwGgYJKoZIhvcNAQEIMA0GCWCGSAFlAwQCAQUAogMCASADggGBAAg7zaoHb0a4EKKoVc2SVcp6/x4Np2CfUmduosmoWxd5SboR2NV93MinTkhJRLPXjTYjETLKLNbmgrDm1oFtnw4rVRdKtpy06D0Zh5hKmR3KDjfXt/+KiHtjqs5fmB8GVo3TxFHGnS4sOmph6l/KG4tOPhMabVWcX7vJQfIBVJMak1QHWzig4ooREvupqefYTpvP13GIG4DsyRabAlR2M3pyvdrSAU899gxASvWI6LBQlEdd4tPodAvdEEb3fHS2pnWmI56Im881jOdVtmmjWMCyPD4kP6SaBUxs7XhqZMwH8X98d5NMwPUYyyKwOVJfPrsWdfhupshcdyn2AWpVLU5GfhdRkmSdLdTKzzJOt7pPH+fS95R5MyV0febSJnSOXgNq7ICdQdiKO/HQ8/zmePRq8Ax/7DGrEA0zXENH2un6AV+7bZtELmNoU+B0MoN/AuSteAxmfTTnc8Xu45rTIXh3Vx1OS3NFggGSBvawlVkE7kWKej3o2sKtfot8a+ILzw==</ds:X509Certificate>
                </ds:X509Data>
              </ds:KeyInfo>
            </saml:SubjectConfirmationData>
          </saml:SubjectConfirmation>
        </saml:Subject>
        <saml:Conditions NotBefore="2023-12-21T09:20:34Z" NotOnOrAfter="2023-12-21T10:15:34Z">
          <saml:AudienceRestriction>
            <saml:Audience>https://audience.nspop.dk/dds</saml:Audience>
          </saml:AudienceRestriction>
        </saml:Conditions>
        <saml:AttributeStatement>
          <saml:Attribute Name="dk:gov:saml:attribute:SpecVer" NameFormat="urn:oasis:names:tc:SAML:2.0:attrname-format:basic">
            <saml:AttributeValue xsi:type="xs:string">DK-SAML-2.0</saml:AttributeValue>
          </saml:Attribute>
          <saml:Attribute Name="dk:gov:saml:attribute:AssuranceLevel" NameFormat="urn:oasis:names:tc:SAML:2.0:attrname-format:basic">
            <saml:AttributeValue xsi:type="xs:string">3</saml:AttributeValue>
          </saml:Attribute>
          <saml:Attribute Name="dk:gov:saml:attribute:CprNumberIdentifier" NameFormat="urn:oasis:names:tc:SAML:2.0:attrname-format:basic">
            <saml:AttributeValue xsi:type="xs:string">0207761919</saml:AttributeValue>
          </saml:Attribute>
        </saml:AttributeStatement>
      </saml:Assertion>
      <wsse:SecurityTokenReference xmlns:wsse11="http://docs.oasis-open.org/wss/oasis-wsswssecurity-secext-1.1.xsd" wsse11:TokenType="http://docs.oasis-open.org/wss/oasis-wss-saml-token-profile-1.1#SAMLV2.0" wsu:Id="str">
        <wsse:KeyIdentifier ValueType="http://docs.oasis-open.org/wss/oasis-wss-saml-token-profile-1.1#SAMLID">_05932547-d165-4e6b-a1d3-ea69bd3e971f</wsse:KeyIdentifier>
      </wsse:SecurityTokenReference>
      <ds:Signature>
        <ds:SignedInfo>
          <ds:CanonicalizationMethod Algorithm="http://www.w3.org/2001/10/xml-exc-c14n#"/>
          <ds:SignatureMethod Algorithm="http://www.w3.org/2000/09/xmldsig#rsa-sha1"/>
          <ds:Reference URI="#body">
            <ds:Transforms>
              <ds:Transform Algorithm="http://www.w3.org/2001/10/xml-exc-c14n#"/>
            </ds:Transforms>
            <ds:DigestMethod Algorithm="http://www.w3.org/2000/09/xmldsig#sha1"/>
            <ds:DigestValue>qZ95/9x6Fwgq75fVbcoSmXcyf1k=</ds:DigestValue>
          </ds:Reference>
          <ds:Reference URI="#ts">
            <ds:Transforms>
              <ds:Transform Algorithm="http://www.w3.org/2001/10/xml-exc-c14n#"/>
            </ds:Transforms>
            <ds:DigestMethod Algorithm="http://www.w3.org/2000/09/xmldsig#sha1"/>
            <ds:DigestValue>WOwDNB3J9csYdkYHbgU9n0rY5J8=</ds:DigestValue>
          </ds:Reference>
          <ds:Reference URI="#str">
            <ds:Transforms>
              <ds:Transform Algorithm="http://docs.oasis-open.org/wss/2004/01/oasis-200401-wss-soap-message-security-1.0#STR-Transform">
                <wsse:TransformationParameters>
                  <ds:CanonicalizationMethod Algorithm="http://www.w3.org/2001/10/xml-exc-c14n#"/>
                </wsse:TransformationParameters>
              </ds:Transform>
            </ds:Transforms>
            <ds:DigestMethod Algorithm="http://www.w3.org/2000/09/xmldsig#sha1"/>
            <ds:DigestValue>4akpTqgX22tmOh0Rv5ka/CNMWAM=</ds:DigestValue>
          </ds:Reference>
          <ds:Reference URI="#messageID">
            <ds:Transforms>
              <ds:Transform Algorithm="http://www.w3.org/2001/10/xml-exc-c14n#"/>
            </ds:Transforms>
            <ds:DigestMethod Algorithm="http://www.w3.org/2000/09/xmldsig#sha1"/>
            <ds:DigestValue>X/uxL/x0dUdcD+iA2AwMLu4MzfI=</ds:DigestValue>
          </ds:Reference>
          <ds:Reference URI="#action">
            <ds:Transforms>
              <ds:Transform Algorithm="http://www.w3.org/2001/10/xml-exc-c14n#"/>
            </ds:Transforms>
            <ds:DigestMethod Algorithm="http://www.w3.org/2000/09/xmldsig#sha1"/>
            <ds:DigestValue>HNHVZRih1I3dsDMDQlYNqy/t1h4=</ds:DigestValue>
          </ds:Reference>
          <ds:Reference URI="#sbf">
            <ds:Transforms>
              <ds:Transform Algorithm="http://www.w3.org/2001/10/xml-exc-c14n#"/>
            </ds:Transforms>
            <ds:DigestMethod Algorithm="http://www.w3.org/2000/09/xmldsig#sha1"/>
            <ds:DigestValue>DrMuEoWp7Uik1KTUOuvtisxvpXA=</ds:DigestValue>
          </ds:Reference>
        </ds:SignedInfo>
        <ds:SignatureValue>N5jZso4YV72cs4cJuXixvDmo1SiZ0M8HTz/aFhBepCMAbESLTKMEtCF4tnpRjTS036+sIGdgJhvQsFC8TMKLuKoHE2vSptf4mwOilcoSLuEsvsurAT8dqYxsbf2Bwjs3YN1pHwrvcEYfwlxhaZ3T1R0wPKGi0qcd/fMkeHejl6mvpYEe3kzZXYcOg8de0jQZYDfIIXHv4kEpqOWn5bY9E4Uu0xB5KkaPlfeW8SMGI/bF/sC8bnCeuE5mDNsg+/2m4+yfaG7SMqLz7GNz6agYoN3O5WMzOi/r3WprFY/DEwneyXDlwWRUkaAlztCe3/Tj16hZUdS+f9ziKi9XLvy4wYoSB/EgAM+XCLSpCMME/SxkOvKDeonkdb3mmlKf344VfN/rGSkOHDtv4Mr9106PASfSfyUqDpgDrwrbFDa7NBn8946IHjO8rRq8KHoXEMbSYqIkrWFF970OjvSPvsyw6aeaXEgZJX7woUrBlpXEZ2/N6G7fRDSLEW6JP7J585LE</ds:SignatureValue>
        <ds:KeyInfo>
          <wsse:SecurityTokenReference xmlns:wsse11="http://docs.oasis-open.org/wss/oasis-wsswssecurity-secext-1.1.xsd" wsse11:TokenType="http://docs.oasis-open.org/wss/oasis-wss-saml-token-profile-1.1#SAMLV2.0" wsu:Id="sigStr">
            <wsse:KeyIdentifier ValueType="http://docs.oasis-open.org/wss/oasis-wss-saml-token-profile-1.1#SAMLID">_05932547-d165-4e6b-a1d3-ea69bd3e971f</wsse:KeyIdentifier>
          </wsse:SecurityTokenReference>
        </ds:KeyInfo>
      </ds:Signature>
    </wsse:Security>
    <wsa:MessageID wsu:Id="messageID">f0285aa0-a926-47fb-85f1-4837396dd991</wsa:MessageID>
    <wsa:Action wsu:Id="action">urn:ihe:iti:2007:RegistryStoredQuery</wsa:Action>
    <sbf:Framework sbfprofile:profile="urn:liberty:sb:profile:basic" version="2.0" wsu:Id="sbf"/>
  </soapenv:Header>
  <soapenv:Body wsu:Id="body">
    <ns3:AdhocQueryRequest xmlns:ns3="urn:oasis:names:tc:ebxml-regrep:xsd:query:3.0" xmlns="urn:oasis:names:tc:ebxml-regrep:xsd:rim:3.0" xmlns:ns2="urn:oasis:names:tc:ebxml-regrep:xsd:rs:3.0" xmlns:ns4="urn:ihe:iti:xds-b:2007" xmlns:ns5="urn:oasis:names:tc:ebxml-regrep:xsd:lcm:3.0">
      <ns3:ResponseOption returnComposedObjects="true" returnType="LeafClass"/>
      <AdhocQuery id="urn:uuid:14d4debf-8f97-4251-9a74-a90016b0af0d">
        <Slot name="$XDSDocumentEntryTypeCode">
          <ValueList>
            <Value>('39289-4^^2.16.840.1.113883.6.1')</Value>
          </ValueList>
        </Slot>
        <Slot name="$XDSDocumentEntryPatientId">
          <ValueList>
            <Value>'0207761919^^^&1.2.208.176.1.2&ISO'</Value>
          </ValueList>
        </Slot>
        <Slot name="$XDSDocumentEntryType">
          <ValueList>
            <Value>('urn:uuid:34268e47-fdf5-41a6-ba33-82133c465248')</Value>
            <Value>('urn:uuid:7edca82f-054d-47f2-a032-9b2a5b5186c1')</Value>
          </ValueList>
        </Slot>
        <Slot name="$XDSDocumentEntryStatus">
          <ValueList>
            <Value>('urn:oasis:names:tc:ebxml-regrep:StatusType:Approved')</Value>
          </ValueList>
        </Slot>
      </AdhocQuery>
    </ns3:AdhocQueryRequest>
  </soapenv:Body>
</soapenv:Envelope>
Eksempel på response
<?xml version="1.0" encoding="UTF-8"?>
<soap:Envelope xmlns:soap="http://schemas.xmlsoap.org/soap/envelope/" xmlns:ds="http://www.w3.org/2000/09/xmldsig#" xmlns:saml="urn:oasis:names:tc:SAML:2.0:assertion" xmlns:sbf="urn:liberty:sb" xmlns:sbfprofile="urn:liberty:sb:profile" xmlns:wsa="http://www.w3.org/2005/08/addressing" xmlns:wsse="http://docs.oasis-open.org/wss/2004/01/oasis-200401-wss-wssecurity-secext-1.0.xsd" xmlns:wsu="http://docs.oasis-open.org/wss/2004/01/oasis-200401-wss-wssecurity-utility-1.0.xsd">
  <soap:Header>
    <wsse:Security mustUnderstand="1" wsu:Id="security">
      <wsu:Timestamp wsu:Id="ts">
        <wsu:Created>2023-12-21T09:25:35Z</wsu:Created>
      </wsu:Timestamp>
      <ds:Signature>
        <ds:SignedInfo>
          <ds:CanonicalizationMethod Algorithm="http://www.w3.org/2001/10/xml-exc-c14n#"/>
          <ds:SignatureMethod Algorithm="http://www.w3.org/2000/09/xmldsig#rsa-sha1"/>
          <ds:Reference URI="#body">
            <ds:Transforms>
              <ds:Transform Algorithm="http://www.w3.org/2001/10/xml-exc-c14n#"/>
            </ds:Transforms>
            <ds:DigestMethod Algorithm="http://www.w3.org/2000/09/xmldsig#sha1"/>
            <ds:DigestValue>F/LfpFPPl88ZwMS7SiIWqDylS/U=</ds:DigestValue>
          </ds:Reference>
          <ds:Reference URI="#ts">
            <ds:Transforms>
              <ds:Transform Algorithm="http://www.w3.org/2001/10/xml-exc-c14n#"/>
            </ds:Transforms>
            <ds:DigestMethod Algorithm="http://www.w3.org/2000/09/xmldsig#sha1"/>
            <ds:DigestValue>cUAbjydT/El2mNJv71hgN0BhR/8=</ds:DigestValue>
          </ds:Reference>
          <ds:Reference URI="#messageID">
            <ds:Transforms>
              <ds:Transform Algorithm="http://www.w3.org/2001/10/xml-exc-c14n#"/>
            </ds:Transforms>
            <ds:DigestMethod Algorithm="http://www.w3.org/2000/09/xmldsig#sha1"/>
            <ds:DigestValue>lVARH/X/cV3SJIP6s1jkWbRVzxc=</ds:DigestValue>
          </ds:Reference>
          <ds:Reference URI="#relatesTo">
            <ds:Transforms>
              <ds:Transform Algorithm="http://www.w3.org/2001/10/xml-exc-c14n#"/>
            </ds:Transforms>
            <ds:DigestMethod Algorithm="http://www.w3.org/2000/09/xmldsig#sha1"/>
            <ds:DigestValue>eH4ewZ/tNpcQB7s+Ck0nXieEhoY=</ds:DigestValue>
          </ds:Reference>
          <ds:Reference URI="#action">
            <ds:Transforms>
              <ds:Transform Algorithm="http://www.w3.org/2001/10/xml-exc-c14n#"/>
            </ds:Transforms>
            <ds:DigestMethod Algorithm="http://www.w3.org/2000/09/xmldsig#sha1"/>
            <ds:DigestValue>mrTNY4nCdVKDILroL9x9JKdJTlI=</ds:DigestValue>
          </ds:Reference>
          <ds:Reference URI="#to">
            <ds:Transforms>
              <ds:Transform Algorithm="http://www.w3.org/2001/10/xml-exc-c14n#"/>
            </ds:Transforms>
            <ds:DigestMethod Algorithm="http://www.w3.org/2000/09/xmldsig#sha1"/>
            <ds:DigestValue>e9paQ2jvFbzDTRLZeXsAy4EJBF8=</ds:DigestValue>
          </ds:Reference>
          <ds:Reference URI="#sbf">
            <ds:Transforms>
              <ds:Transform Algorithm="http://www.w3.org/2001/10/xml-exc-c14n#"/>
            </ds:Transforms>
            <ds:DigestMethod Algorithm="http://www.w3.org/2000/09/xmldsig#sha1"/>
            <ds:DigestValue>DrMuEoWp7Uik1KTUOuvtisxvpXA=</ds:DigestValue>
          </ds:Reference>
        </ds:SignedInfo>
        <ds:SignatureValue>LaZEQ/DmlN6h6HA27f7rFlO7HQvIStlNBUklh+OUmoP1ee/dSDBuxQJD8SKKS7yn3O+VjxVC4l6pCwQ3ROEufT/ypDCt0urRgkt3Bb2WGfIT2HJJy955YUQWhwfjlRPPOL1Vtqa7ZNPvHcdSS5E7xdVU9QpFQ/IsaLoq79uYXcRHI1DRmGfXkrgghchjbtBOTtREiRuB+1td049KzOre7qTKORU5LOvakyRO6SByIsHIfgaDUHypUHgWI5uq+mZmxVRZ6Mq4wUwV9ZKFl+GW46coJi/BNvnYBi24eWI8dJUeWedjnjHdz25p0fUunJAuZHIHfkS3ZU5T3wu10A/t3koBo3zMWEOoYH/37ZKi+yQFjZUP4Lzfn3j2CsM2UGduABvfQ5iH1Kp/JiipgeEbvYGx47o2IglMORczKr0k7jYXJOO87p9nAmReSQyn1zZUqVVJCT8M2tDHMJMf+ST1t+iPZWbKis04ufBiZ+YH5uAbVISnM9sGyubSRP6tI5M0</ds:SignatureValue>
        <ds:KeyInfo>
          <wsse:SecurityTokenReference>
            <wsse:Reference URI="#X509Token" ValueType="http://docs.oasis-open.org/wss/2004/01/oasis-200401-wss-x509-token-profile-1.0#X509v3"/>
          </wsse:SecurityTokenReference>
        </ds:KeyInfo>
      </ds:Signature>
      <wsse:BinarySecurityToken EncodingType="http://docs.oasis-open.org/wss/2004/01/oasis-200401-wss-soap-message-security-1.0#Base64Binary" ValueType="http://docs.oasis-open.org/wss/2004/01/oasis-200401-wss-x509-token-profile-1.0#X509v3" wsu:Id="X509Token">MIIGjjCCBMKgAwIBAgIUe14jtRy36DcbgLPOg/F7wJNgVjAwQQYJKoZIhvcNAQEKMDSgDzANBglghkgBZQMEAgEFAKEcMBoGCSqGSIb3DQEBCDANBglghkgBZQMEAgEFAKIDAgEgMGsxLTArBgNVBAMMJERlbiBEYW5za2UgU3RhdCBPQ0VTIHVkc3RlZGVuZGUtQ0EgMTETMBEGA1UECwwKVGVzdCAtIGN0aTEYMBYGA1UECgwPRGVuIERhbnNrZSBTdGF0MQswCQYDVQQGEwJESzAeFw0yMjExMjgxMjQyNDlaFw0yNTExMjcxMjQyNDhaMIGkMSMwIQYDVQQDDBpOU1AgVGVzdCBJZGVudGl0eSBQcm92aWRlcjE3MDUGA1UEBRMuVUk6REstTzpHOjBlYzBlZjUxLTM5NjUtNDU1YS04YzE1LTE4OGIzYjA3NzVmZTEeMBwGA1UECgwVU3VuZGhlZHNkYXRhc3R5cmVsc2VuMRcwFQYDVQRhDA5OVFJESy0zMzI1Nzg3MjELMAkGA1UEBhMCREswggGiMA0GCSqGSIb3DQEBAQUAA4IBjwAwggGKAoIBgQCutQsocogVLOY9yum57tM6CKGhNCPGhapOaS2YFAUccCBcpAkU0tLLXiwifPAkUHxiKBdNhBaaJuKsG8rE128b386rvAZpWxa0MPRmrUEmoOfxtcWKyVTDM5INS87C+gjG96czzz7SD8HvFPNJA/OJ4QfmrvEjeBpcJ7//O8tI/M6/RuuQI2fjDAY4Wjs/IXay4fa5ZgJOMDjY4qw089SZXXPkzd6xJuaH/u+7CW8VxXApn3zocYHM3qmXJ/2KjvBojr1Qh8gnssz/ko3A8kzNEi9P34ScRJh0O79zP+sIZSLYtvlEwGjIk4cW5+j3Fr6NPqy8RtggSLzwigQYVWZym4W2SY//6pTVj+f9Mw4UNfVlzj/hQlUIWdiMSVceTNXQDonvsy0rAFXtYnoj35qMCwG76Jet5aj0fzbPfX3WQV0KZ2TRMQpkientT7um5rRnerMlXlWO8vOUMQ8/feX0iswyWv81/js/YAvv5T6tw3Y6SeI6MsiXXCIT3Doz8P8CAwEAAaOCAYYwggGCMAwGA1UdEwEB/wQCMAAwHwYDVR0jBBgwFoAUfyif2XGZQuJ159c1di5NCCVtdl4wewYIKwYBBQUHAQEEbzBtMEMGCCsGAQUFBzAChjdodHRwOi8vY2ExLmN0aS1nb3YuZGsvb2Nlcy9pc3N1aW5nLzEvY2FjZXJ0L2lzc3VpbmcuY2VyMCYGCCsGAQUFBzABhhpodHRwOi8vY2ExLmN0aS1nb3YuZGsvb2NzcDAhBgNVHSAEGjAYMAgGBgQAj3oBATAMBgoqgVCBKQEBAQMHMDsGCCsGAQUFBwEDBC8wLTArBggrBgEFBQcLAjAfBgcEAIvsSQECMBSGEmh0dHBzOi8vdWlkLmdvdi5kazBFBgNVHR8EPjA8MDqgOKA2hjRodHRwOi8vY2ExLmN0aS1nb3YuZGsvb2Nlcy9pc3N1aW5nLzEvY3JsL2lzc3VpbmcuY3JsMB0GA1UdDgQWBBTHpeTaSpjT7UcAkAQgZeF0PaJctzAOBgNVHQ8BAf8EBAMCBaAwQQYJKoZIhvcNAQEKMDSgDzANBglghkgBZQMEAgEFAKEcMBoGCSqGSIb3DQEBCDANBglghkgBZQMEAgEFAKIDAgEgA4IBgQATzKUCm3dOBsegxgQ4NIeOh3Q2K9y7HHN9SlPENOuNmbZDH0SZFtUjs/E3Z9LrB/A+V1HIklC2gfYY1Wud+ioJK+CCjLPoZhVB8oDl6A0Rnnr0tgKbV1x7rg0iFE7S34ZHEw5EJMHerFFFlMOpaERCAgepPrkdKHp8kxSMAZDGQL6i/kbL2BYsuoHekkIf0rbmBjvMKnaTlAwZJ4pnI7yY0qutrBKkOUem8ahLaLk4eb5E1XISYWKDFiQlvY1mr0LmQyBRuhyXCxPMw98vGVi8jU2p/EyhQGGrrdz2eKrDb7ZtKzt2kjdbwUa7X0XpfgAyGSYC/24WUaGK+vBXIop3q7HcAQt5hrLk1Lu6jGf4WswA5zhNmsyQyaodatkmp0Wfqj783fqRCnbVvYFK6AP5FZtlMsGnF17dYTu2bIvdHkPhKQL5q81swVMLkKSImSr2Ntuh8bsXDtTIaVZCeExEf4QhUIXd+SVVsmArZSuDnQmEynNhuWEN2wNWYbMliOI=</wsse:BinarySecurityToken>
    </wsse:Security>
    <Action xmlns="http://www.w3.org/2005/08/addressing" wsu:Id="action">urn:ihe:iti:2007:RegistryStoredQuery</Action>
    <MessageID xmlns="http://www.w3.org/2005/08/addressing" wsu:Id="messageID">60211974-13a0-4825-ab81-0d700ba848a5</MessageID>
    <To xmlns="http://www.w3.org/2005/08/addressing" wsu:Id="to">http://www.w3.org/2005/08/addressing/anonymous</To>
    <RelatesTo xmlns="http://www.w3.org/2005/08/addressing" wsu:Id="relatesTo">f0285aa0-a926-47fb-85f1-4837396dd991</RelatesTo>
    <sbf:Framework sbfprofile:profile="urn:liberty:sb:profile:basic" version="2.0" wsu:Id="sbf"/>
  </soap:Header>
  <soap:Body wsu:Id="body">
    <ns3:AdhocQueryResponse xmlns="urn:oasis:names:tc:ebxml-regrep:xsd:rim:3.0" xmlns:ns2="urn:oasis:names:tc:ebxml-regrep:xsd:rs:3.0" xmlns:ns3="urn:oasis:names:tc:ebxml-regrep:xsd:query:3.0" xmlns:ns4="urn:oasis:names:tc:ebxml-regrep:xsd:cms:3.0" xmlns:ns5="urn:oasis:names:tc:ebxml-regrep:xsd:lcm:3.0" status="urn:oasis:names:tc:ebxml-regrep:ResponseStatusType:Success" totalResultCount="2">
      <RegistryObjectList>
        <ExtrinsicObject home="" id="urn:uuid:316aec00-2d09-4d65-8ea2-d934107861b5" isOpaque="false" lid="urn:uuid:316aec00-2d09-4d65-8ea2-d934107861b5" mimeType="text/xml" objectType="urn:uuid:7edca82f-054d-47f2-a032-9b2a5b5186c1" status="urn:oasis:names:tc:ebxml-regrep:StatusType:Approved">
          <Slot name="creationTime">
            <ValueList>
              <Value>20170531120000</Value>
            </ValueList>
          </Slot>
          <Slot name="hash">
            <ValueList>
              <Value>2fab5a7dedfd249cfb508083cf36c8e569558889</Value>
            </ValueList>
          </Slot>
          <Slot name="languageCode">
            <ValueList>
              <Value>da-DK</Value>
            </ValueList>
          </Slot>
          <Slot name="repositoryUniqueId">
            <ValueList>
              <Value>1.3.6.1.4.1.21367.2010.1.2.1125</Value>
            </ValueList>
          </Slot>
          <Slot name="serviceStartTime">
            <ValueList>
              <Value>20170531120000</Value>
            </ValueList>
          </Slot>
          <Slot name="serviceStopTime">
            <ValueList>
              <Value>20170531130000</Value>
            </ValueList>
          </Slot>
          <Slot name="size">
            <ValueList>
              <Value>9758</Value>
            </ValueList>
          </Slot>
          <Slot name="sourcePatientId">
            <ValueList>
              <Value>0207761919^^^&1.2.208.176.1.2&ISO</Value>
            </ValueList>
          </Slot>
          <Name>
            <LocalizedString charset="UTF-8" value="Dato og tidspunkt for møde mellem patient og sundhedsperson" xml:lang="en-US"/>
          </Name>
          <Description/>
          <VersionInfo versionName="1.1"/>
          <Classification classificationScheme="urn:uuid:93606bcf-9494-43ec-9b4e-a7748d1a838d" classifiedObject="urn:uuid:316aec00-2d09-4d65-8ea2-d934107861b5" home="" id="urn:uuid:085014a1-599c-45b7-86db-0489b1e70441" lid="urn:uuid:085014a1-599c-45b7-86db-0489b1e70441" nodeRepresentation="" objectType="urn:oasis:names:tc:ebxml-regrep:ObjectType:RegistryObject:Classification" status="urn:oasis:names:tc:ebxml-regrep:StatusType:Submitted">
            <Slot name="authorInstitution">
              <ValueList>
                <Value>Røntgen og scanning^^^^^&1.2.208.176.1.1&ISO^^^^678401000016005</Value>
              </ValueList>
            </Slot>
            <Name/>
            <Description/>
            <VersionInfo versionName="1.1"/>
          </Classification>
          <Classification classificationScheme="urn:uuid:f0306f51-975f-434e-a61c-c59651d33983" classifiedObject="urn:uuid:316aec00-2d09-4d65-8ea2-d934107861b5" home="" id="urn:uuid:1455ae2c-66e0-489d-bce0-a83c05c05416" lid="urn:uuid:1455ae2c-66e0-489d-bce0-a83c05c05416" nodeRepresentation="39289-4" objectType="urn:oasis:names:tc:ebxml-regrep:ObjectType:RegistryObject:Classification" status="urn:oasis:names:tc:ebxml-regrep:StatusType:Submitted">
            <Slot name="codingScheme">
              <ValueList>
                <Value>2.16.840.1.113883.6.1</Value>
              </ValueList>
            </Slot>
            <Name>
              <LocalizedString charset="UTF-8" value="Dato og tidspunkt for møde mellem patient og sundhedsperson" xml:lang="en-US"/>
            </Name>
            <Description/>
            <VersionInfo versionName="1.1"/>
          </Classification>
          <Classification classificationScheme="urn:uuid:a09d5840-386c-46f2-b5ad-9c3699a4309d" classifiedObject="urn:uuid:316aec00-2d09-4d65-8ea2-d934107861b5" home="" id="urn:uuid:252a24ee-5108-4f10-ba7a-a230f99f60bd" lid="urn:uuid:252a24ee-5108-4f10-ba7a-a230f99f60bd" nodeRepresentation="urn:ad:dk:medcom:appointment" objectType="urn:oasis:names:tc:ebxml-regrep:ObjectType:RegistryObject:Classification" status="urn:oasis:names:tc:ebxml-regrep:StatusType:Submitted">
            <Slot name="codingScheme">
              <ValueList>
                <Value>1.2.208.184.14.1</Value>
              </ValueList>
            </Slot>
            <Name>
              <LocalizedString charset="UTF-8" value="DK CDA APD" xml:lang="en-US"/>
            </Name>
            <Description/>
            <VersionInfo versionName="1.1"/>
          </Classification>
          <Classification classificationScheme="urn:uuid:f4f85eac-e6cb-4883-b524-f2705394840f" classifiedObject="urn:uuid:316aec00-2d09-4d65-8ea2-d934107861b5" home="" id="urn:uuid:5f2a0f32-64e2-4b9c-86e5-476eb340ba3e" lid="urn:uuid:5f2a0f32-64e2-4b9c-86e5-476eb340ba3e" nodeRepresentation="N" objectType="urn:oasis:names:tc:ebxml-regrep:ObjectType:RegistryObject:Classification" status="urn:oasis:names:tc:ebxml-regrep:StatusType:Submitted">
            <Slot name="codingScheme">
              <ValueList>
                <Value>2.16.840.1.113883.5.25</Value>
              </ValueList>
            </Slot>
            <Name>
              <LocalizedString charset="UTF-8" value="N" xml:lang="en-US"/>
            </Name>
            <Description/>
            <VersionInfo versionName="1.1"/>
          </Classification>
          <Classification classificationScheme="urn:uuid:cccf5598-8b07-4b77-a05e-ae952c785ead" classifiedObject="urn:uuid:316aec00-2d09-4d65-8ea2-d934107861b5" home="" id="urn:uuid:99f43554-513f-4b24-8735-4131053b5197" lid="urn:uuid:99f43554-513f-4b24-8735-4131053b5197" nodeRepresentation="408443003" objectType="urn:oasis:names:tc:ebxml-regrep:ObjectType:RegistryObject:Classification" status="urn:oasis:names:tc:ebxml-regrep:StatusType:Submitted">
            <Slot name="codingScheme">
              <ValueList>
                <Value>2.16.840.1.113883.6.96</Value>
              </ValueList>
            </Slot>
            <Name>
              <LocalizedString charset="UTF-8" value="almen medicin" xml:lang="en-US"/>
            </Name>
            <Description/>
            <VersionInfo versionName="1.1"/>
          </Classification>
          <Classification classificationScheme="urn:uuid:41a5887f-8865-4c09-adf7-e362475b143a" classifiedObject="urn:uuid:316aec00-2d09-4d65-8ea2-d934107861b5" home="" id="urn:uuid:b9a94179-620d-4cc4-aad2-b8c8c9842c94" lid="urn:uuid:b9a94179-620d-4cc4-aad2-b8c8c9842c94" nodeRepresentation="001" objectType="urn:oasis:names:tc:ebxml-regrep:ObjectType:RegistryObject:Classification" status="urn:oasis:names:tc:ebxml-regrep:StatusType:Submitted">
            <Slot name="codingScheme">
              <ValueList>
                <Value>1.2.208.184.100.9</Value>
              </ValueList>
            </Slot>
            <Name>
              <LocalizedString charset="UTF-8" value="Klinisk rapport" xml:lang="en-US"/>
            </Name>
            <Description/>
            <VersionInfo versionName="1.1"/>
          </Classification>
          <Classification classificationScheme="urn:uuid:f33fb8ac-18af-42cc-ae0e-ed0b0bdb91e1" classifiedObject="urn:uuid:316aec00-2d09-4d65-8ea2-d934107861b5" home="" id="urn:uuid:c65ef8c2-42df-4a4c-bebe-5d4ec611236b" lid="urn:uuid:c65ef8c2-42df-4a4c-bebe-5d4ec611236b" nodeRepresentation="22232009" objectType="urn:oasis:names:tc:ebxml-regrep:ObjectType:RegistryObject:Classification" status="urn:oasis:names:tc:ebxml-regrep:StatusType:Submitted">
            <Slot name="codingScheme">
              <ValueList>
                <Value>2.16.840.1.113883.6.96</Value>
              </ValueList>
            </Slot>
            <Name>
              <LocalizedString charset="UTF-8" value="hospital" xml:lang="en-US"/>
            </Name>
            <Description/>
            <VersionInfo versionName="1.1"/>
          </Classification>
          <ExternalIdentifier home="" id="urn:uuid:5936574a-43b5-47ba-8967-3cfe281cb838" identificationScheme="urn:uuid:2e82c1f6-a085-4c72-9da3-8640a32e42ab" lid="urn:uuid:5936574a-43b5-47ba-8967-3cfe281cb838" objectType="urn:oasis:names:tc:ebxml-regrep:ObjectType:RegistryObject:ExternalIdentifier" registryObject="urn:uuid:316aec00-2d09-4d65-8ea2-d934107861b5" status="urn:oasis:names:tc:ebxml-regrep:StatusType:Submitted" value="0207761919.678401000016005.10001">
            <Name>
              <LocalizedString charset="UTF-8" value="XDSDocumentEntry.uniqueId" xml:lang="en-us"/>
            </Name>
            <Description/>
            <VersionInfo versionName="1.1"/>
          </ExternalIdentifier>
          <ExternalIdentifier home="" id="urn:uuid:d9c687d0-22e7-4e62-aca9-3b60d4e94bc7" identificationScheme="urn:uuid:58a6f841-87b3-4a3e-92fd-a8ffeff98427" lid="urn:uuid:d9c687d0-22e7-4e62-aca9-3b60d4e94bc7" objectType="urn:oasis:names:tc:ebxml-regrep:ObjectType:RegistryObject:ExternalIdentifier" registryObject="urn:uuid:316aec00-2d09-4d65-8ea2-d934107861b5" status="urn:oasis:names:tc:ebxml-regrep:StatusType:Submitted" value="0207761919^^^&1.2.208.176.1.2&ISO">
            <Name>
              <LocalizedString charset="UTF-8" value="XDSDocumentEntry.patientId" xml:lang="en-us"/>
            </Name>
            <Description/>
            <VersionInfo versionName="1.1"/>
          </ExternalIdentifier>
        </ExtrinsicObject>
        <ExtrinsicObject home="" id="urn:uuid:3bcd2e8d-e8eb-4be3-808a-98ff2d421ffa" isOpaque="false" lid="urn:uuid:3bcd2e8d-e8eb-4be3-808a-98ff2d421ffa" mimeType="text/xml" objectType="urn:uuid:7edca82f-054d-47f2-a032-9b2a5b5186c1" status="urn:oasis:names:tc:ebxml-regrep:StatusType:Approved">
          <Slot name="creationTime">
            <ValueList>
              <Value>20170531120000</Value>
            </ValueList>
          </Slot>
          <Slot name="hash">
            <ValueList>
              <Value>2fab5a7dedfd249cfb508083cf36c8e569558889</Value>
            </ValueList>
          </Slot>
          <Slot name="languageCode">
            <ValueList>
              <Value>da-DK</Value>
            </ValueList>
          </Slot>
          <Slot name="repositoryUniqueId">
            <ValueList>
              <Value>1.3.6.1.4.1.21367.2010.1.2.1125</Value>
            </ValueList>
          </Slot>
          <Slot name="serviceStartTime">
            <ValueList>
              <Value>20170531120000</Value>
            </ValueList>
          </Slot>
          <Slot name="serviceStopTime">
            <ValueList>
              <Value>20170531130000</Value>
            </ValueList>
          </Slot>
          <Slot name="size">
            <ValueList>
              <Value>9758</Value>
            </ValueList>
          </Slot>
          <Slot name="sourcePatientId">
            <ValueList>
              <Value>0207761919^^^&1.2.208.176.1.2&ISO</Value>
            </ValueList>
          </Slot>
          <Name>
            <LocalizedString charset="UTF-8" value="Dato og tidspunkt for møde mellem patient og sundhedsperson" xml:lang="en-US"/>
          </Name>
          <Description/>
          <VersionInfo versionName="1.1"/>
          <Classification classificationScheme="urn:uuid:a09d5840-386c-46f2-b5ad-9c3699a4309d" classifiedObject="urn:uuid:3bcd2e8d-e8eb-4be3-808a-98ff2d421ffa" home="" id="urn:uuid:0b07f02c-94c6-42a8-b0f2-9e7f97277853" lid="urn:uuid:0b07f02c-94c6-42a8-b0f2-9e7f97277853" nodeRepresentation="urn:ad:dk:medcom:appointment" objectType="urn:oasis:names:tc:ebxml-regrep:ObjectType:RegistryObject:Classification" status="urn:oasis:names:tc:ebxml-regrep:StatusType:Submitted">
            <Slot name="codingScheme">
              <ValueList>
                <Value>1.2.208.184.14.1</Value>
              </ValueList>
            </Slot>
            <Name>
              <LocalizedString charset="UTF-8" value="DK CDA APD" xml:lang="en-US"/>
            </Name>
            <Description/>
            <VersionInfo versionName="1.1"/>
          </Classification>
          <Classification classificationScheme="urn:uuid:93606bcf-9494-43ec-9b4e-a7748d1a838d" classifiedObject="urn:uuid:3bcd2e8d-e8eb-4be3-808a-98ff2d421ffa" home="" id="urn:uuid:2335fc13-dfa0-4e67-be56-0caee626d243" lid="urn:uuid:2335fc13-dfa0-4e67-be56-0caee626d243" nodeRepresentation="" objectType="urn:oasis:names:tc:ebxml-regrep:ObjectType:RegistryObject:Classification" status="urn:oasis:names:tc:ebxml-regrep:StatusType:Submitted">
            <Slot name="authorInstitution">
              <ValueList>
                <Value>Røntgen og scanning^^^^^&1.2.208.176.1.1&ISO^^^^678401000016005</Value>
              </ValueList>
            </Slot>
            <Name/>
            <Description/>
            <VersionInfo versionName="1.1"/>
          </Classification>
          <Classification classificationScheme="urn:uuid:f0306f51-975f-434e-a61c-c59651d33983" classifiedObject="urn:uuid:3bcd2e8d-e8eb-4be3-808a-98ff2d421ffa" home="" id="urn:uuid:28b0deac-33d6-4b96-8d54-d82dbd660632" lid="urn:uuid:28b0deac-33d6-4b96-8d54-d82dbd660632" nodeRepresentation="39289-4" objectType="urn:oasis:names:tc:ebxml-regrep:ObjectType:RegistryObject:Classification" status="urn:oasis:names:tc:ebxml-regrep:StatusType:Submitted">
            <Slot name="codingScheme">
              <ValueList>
                <Value>2.16.840.1.113883.6.1</Value>
              </ValueList>
            </Slot>
            <Name>
              <LocalizedString charset="UTF-8" value="Dato og tidspunkt for møde mellem patient og sundhedsperson" xml:lang="en-US"/>
            </Name>
            <Description/>
            <VersionInfo versionName="1.1"/>
          </Classification>
          <Classification classificationScheme="urn:uuid:f33fb8ac-18af-42cc-ae0e-ed0b0bdb91e1" classifiedObject="urn:uuid:3bcd2e8d-e8eb-4be3-808a-98ff2d421ffa" home="" id="urn:uuid:2b4e556b-a419-47fb-a7f7-12b6c45f8d1f" lid="urn:uuid:2b4e556b-a419-47fb-a7f7-12b6c45f8d1f" nodeRepresentation="22232009" objectType="urn:oasis:names:tc:ebxml-regrep:ObjectType:RegistryObject:Classification" status="urn:oasis:names:tc:ebxml-regrep:StatusType:Submitted">
            <Slot name="codingScheme">
              <ValueList>
                <Value>2.16.840.1.113883.6.96</Value>
              </ValueList>
            </Slot>
            <Name>
              <LocalizedString charset="UTF-8" value="hospital" xml:lang="en-US"/>
            </Name>
            <Description/>
            <VersionInfo versionName="1.1"/>
          </Classification>
          <Classification classificationScheme="urn:uuid:f4f85eac-e6cb-4883-b524-f2705394840f" classifiedObject="urn:uuid:3bcd2e8d-e8eb-4be3-808a-98ff2d421ffa" home="" id="urn:uuid:633c5650-f52d-47be-bb3b-04aa6a2887fc" lid="urn:uuid:633c5650-f52d-47be-bb3b-04aa6a2887fc" nodeRepresentation="N" objectType="urn:oasis:names:tc:ebxml-regrep:ObjectType:RegistryObject:Classification" status="urn:oasis:names:tc:ebxml-regrep:StatusType:Submitted">
            <Slot name="codingScheme">
              <ValueList>
                <Value>2.16.840.1.113883.5.25</Value>
              </ValueList>
            </Slot>
            <Name>
              <LocalizedString charset="UTF-8" value="N" xml:lang="en-US"/>
            </Name>
            <Description/>
            <VersionInfo versionName="1.1"/>
          </Classification>
          <Classification classificationScheme="urn:uuid:41a5887f-8865-4c09-adf7-e362475b143a" classifiedObject="urn:uuid:3bcd2e8d-e8eb-4be3-808a-98ff2d421ffa" home="" id="urn:uuid:ab94cd0c-9801-4761-97af-4ca3afb81133" lid="urn:uuid:ab94cd0c-9801-4761-97af-4ca3afb81133" nodeRepresentation="001" objectType="urn:oasis:names:tc:ebxml-regrep:ObjectType:RegistryObject:Classification" status="urn:oasis:names:tc:ebxml-regrep:StatusType:Submitted">
            <Slot name="codingScheme">
              <ValueList>
                <Value>1.2.208.184.100.9</Value>
              </ValueList>
            </Slot>
            <Name>
              <LocalizedString charset="UTF-8" value="Klinisk rapport" xml:lang="en-US"/>
            </Name>
            <Description/>
            <VersionInfo versionName="1.1"/>
          </Classification>
          <Classification classificationScheme="urn:uuid:cccf5598-8b07-4b77-a05e-ae952c785ead" classifiedObject="urn:uuid:3bcd2e8d-e8eb-4be3-808a-98ff2d421ffa" home="" id="urn:uuid:c2f8ce99-ef5b-475f-ac4c-bbd2a951b76e" lid="urn:uuid:c2f8ce99-ef5b-475f-ac4c-bbd2a951b76e" nodeRepresentation="408443003" objectType="urn:oasis:names:tc:ebxml-regrep:ObjectType:RegistryObject:Classification" status="urn:oasis:names:tc:ebxml-regrep:StatusType:Submitted">
            <Slot name="codingScheme">
              <ValueList>
                <Value>2.16.840.1.113883.6.96</Value>
              </ValueList>
            </Slot>
            <Name>
              <LocalizedString charset="UTF-8" value="almen medicin" xml:lang="en-US"/>
            </Name>
            <Description/>
            <VersionInfo versionName="1.1"/>
          </Classification>
          <ExternalIdentifier home="" id="urn:uuid:964d85d2-6281-44ec-b498-cccf5f277202" identificationScheme="urn:uuid:2e82c1f6-a085-4c72-9da3-8640a32e42ab" lid="urn:uuid:964d85d2-6281-44ec-b498-cccf5f277202" objectType="urn:oasis:names:tc:ebxml-regrep:ObjectType:RegistryObject:ExternalIdentifier" registryObject="urn:uuid:3bcd2e8d-e8eb-4be3-808a-98ff2d421ffa" status="urn:oasis:names:tc:ebxml-regrep:StatusType:Submitted" value="0207761919.678401000016005.10001">
            <Name>
              <LocalizedString charset="UTF-8" value="XDSDocumentEntry.uniqueId" xml:lang="en-us"/>
            </Name>
            <Description/>
            <VersionInfo versionName="1.1"/>
          </ExternalIdentifier>
          <ExternalIdentifier home="" id="urn:uuid:dc5c7465-1864-41ed-90eb-6c8d0fbdad23" identificationScheme="urn:uuid:58a6f841-87b3-4a3e-92fd-a8ffeff98427" lid="urn:uuid:dc5c7465-1864-41ed-90eb-6c8d0fbdad23" objectType="urn:oasis:names:tc:ebxml-regrep:ObjectType:RegistryObject:ExternalIdentifier" registryObject="urn:uuid:3bcd2e8d-e8eb-4be3-808a-98ff2d421ffa" status="urn:oasis:names:tc:ebxml-regrep:StatusType:Submitted" value="0207761919^^^&1.2.208.176.1.2&ISO">
            <Name>
              <LocalizedString charset="UTF-8" value="XDSDocumentEntry.patientId" xml:lang="en-us"/>
            </Name>
            <Description/>
            <VersionInfo versionName="1.1"/>
          </ExternalIdentifier>
        </ExtrinsicObject>
      </RegistryObjectList>
    </ns3:AdhocQueryResponse>
  </soap:Body>
</soap:Envelope>


8. Oversigt over fejlbeskeder fra snifladerne

Her dem på denne undersige: Oversigt over fejlbeskeder fra DDS'en


  • No labels